收藏 分销(赏)

广东网吧视频监控技术规范.docx

上传人:pc****0 文档编号:8784480 上传时间:2025-03-02 格式:DOCX 页数:3 大小:14.46KB 下载积分:10 金币
下载 相关 举报
广东网吧视频监控技术规范.docx_第1页
第1页 / 共3页
广东网吧视频监控技术规范.docx_第2页
第2页 / 共3页


点击查看更多>>
资源描述
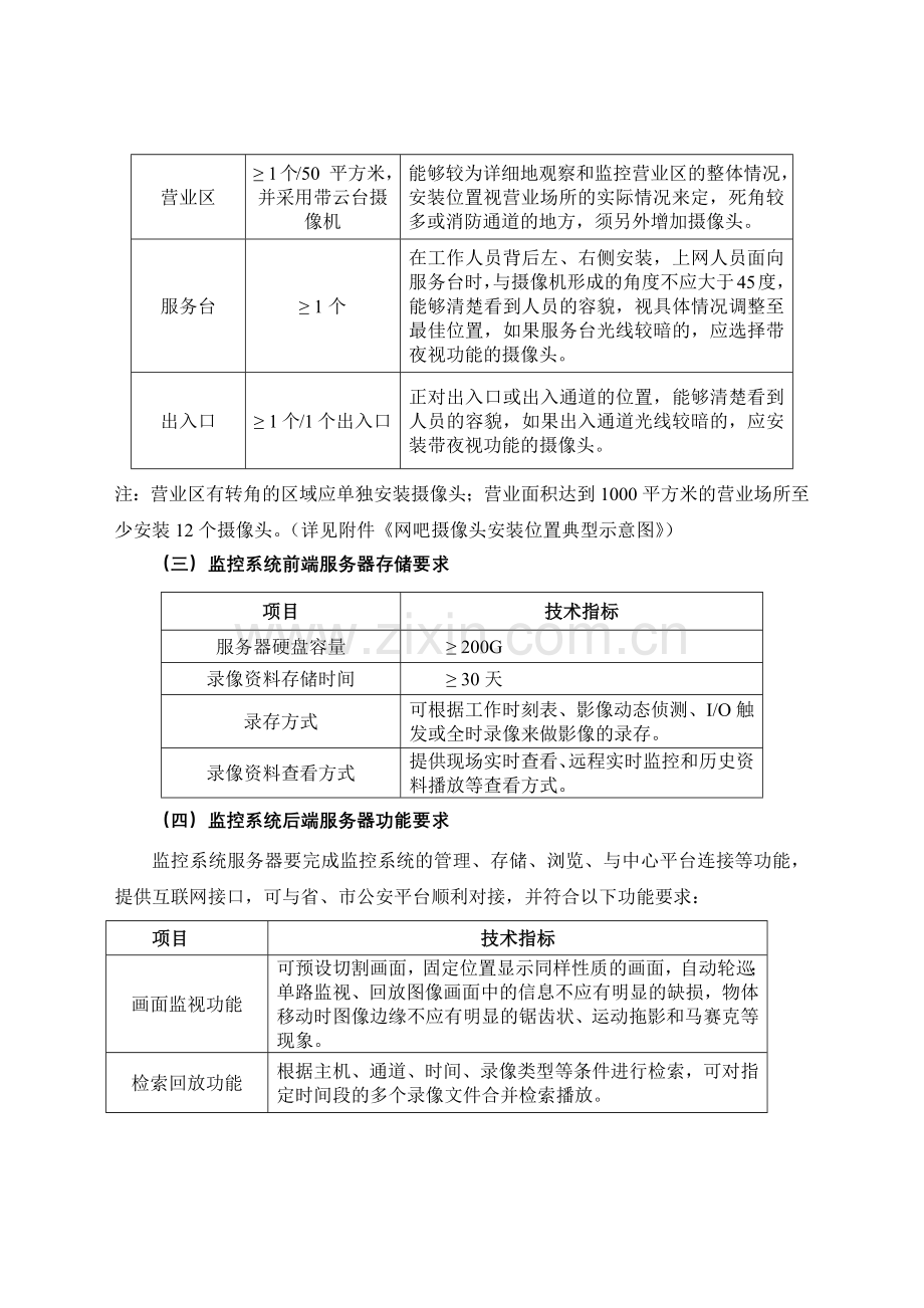
广东省网吧视频监控系统技术规范 根据我省公安机关在治安复杂部位、人流密集场所安装摄像头的总体部署,结合网吧管理的实际需要,为推动网吧视频监控系统的安装工作,确保网吧视频监控系统的实际运用效果,依据《广东省社会治安视频监控系统监控中心平台建设规范》要求,特制定本规范。 一、目标 指导经营者加强对网吧的管理,规范网吧视频监控系统建设,充分发挥系统在预防、打击违法犯罪活动方面的作用,应对日益突出的网吧治安环境问题和管理问题。 二、适用范围 本规范适用于全省互联网上网服务营业场所视频监控系统的安装。未安装或安装不合要求的网吧,由各网吧按照规范要求自行寻找合格的服务商进行改造。视频监控系统的安装、使用情况将作为公安机关对网吧日常安全检查和年检的一项重要检查内容。 三、网吧端技术要求 监控系统应选用能支持PC平台多摄影机进行远程集中监控的数字监控系统,使用独立监控系统服务器。 (一)摄像头选择参数 项目 技术指标 镜头 ≥ 3.6mm(半径) 像素 ≥720(H) X 576(V),满足D1格式 分辨率 水平中心分辨率≥480线,信噪比(S/N)≥48dB 照度 ≤ 1 0Lux (二)摄像头安装数量及位置 项目 安装标准 安装要求 营业区 ≥ 1个/50 平方米,并采用带云台摄像机 能够较为详细地观察和监控营业区的整体情况,安装位置视营业场所的实际情况来定,死角较多或消防通道的地方,须另外增加摄像头。 服务台 ≥ 1个 在工作人员背后左、右侧安装,上网人员面向服务台时,与摄像机形成的角度不应大于45度,能够清楚看到人员的容貌,视具体情况调整至最佳位置,如果服务台光线较暗的,应选择带夜视功能的摄像头。 出入口 ≥ 1个/1个出入口 正对出入口或出入通道的位置,能够清楚看到人员的容貌,如果出入通道光线较暗的,应安装带夜视功能的摄像头。 注:营业区有转角的区域应单独安装摄像头;营业面积达到1000平方米的营业场所至少安装12个摄像头。(详见附件《网吧摄像头安装位置典型示意图》) (三)监控系统前端服务器存储要求 项目 技术指标 服务器硬盘容量 ≥ 200G 录像资料存储时间 ≥ 30天 录存方式 可根据工作时刻表、影像动态侦测、I/O触发或全时录像来做影像的录存。 录像资料查看方式 提供现场实时查看、远程实时监控和历史资料播放等查看方式。 (四)监控系统后端服务器功能要求 监控系统服务器要完成监控系统的管理、存储、浏览、与中心平台连接等功能,提供互联网接口,可与省、市公安平台顺利对接,并符合以下功能要求: 项目 技术指标 画面监视功能 可预设切割画面,固定位置显示同样性质的画面,自动轮巡;单路监视、回放图像画面中的信息不应有明显的缺损,物体移动时图像边缘不应有明显的锯齿状、运动拖影和马赛克等现象。 检索回放功能 根据主机、通道、时间、录像类型等条件进行检索,可对指定时间段的多个录像文件合并检索播放。 异常报警功能 支持视频遮挡报警,当发生摄像机被恶意遮挡时,可发生报警、联动本地报警输出以及把遮挡前1分钟的录像上传远程管理中心;有视频行为检测及报警能力;支持对摄像枪损坏、断电等故障报警功能。 管理功能 支持多级用户权限管理,能通过省中心平台统一管理权限,并能通过公安后台控制前端摄像头,查询设备工作状态,转发实时、历史图像,支持异地备份功能。
展开阅读全文

开通  VIP会员、SVIP会员  优惠大
下载10份以上建议开通VIP会员
下载20份以上建议开通SVIP会员


开通VIP      成为共赢上传

当前位置:首页 > 管理财经 > 管理学资料

移动网页_全站_页脚广告1

关于我们      便捷服务       自信AI       AI导航        抽奖活动

©2010-2025 宁波自信网络信息技术有限公司  版权所有

客服电话:0574-28810668  投诉电话:18658249818

gongan.png浙公网安备33021202000488号   

icp.png浙ICP备2021020529号-1  |  浙B2-20240490  

关注我们 :微信公众号    抖音    微博    LOFTER 

客服