收藏 分销(赏)

医院药房建设文件.doc

上传人:pc****0 文档编号:8734748 上传时间:2025-02-28 格式:DOC 页数:8 大小:102.50KB 下载积分:10 金币
下载 相关 举报
医院药房建设文件.doc_第1页
第1页 / 共8页
医院药房建设文件.doc_第2页
第2页 / 共8页


点击查看更多>>
资源描述
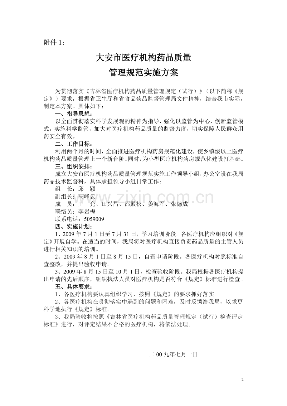
大食药监字[2009]第 号 签发人:高峰云 关于印发《大安市医疗机构药品 质量管理规范实施方案》的通知 市直各医疗机构、乡镇卫生院: 为加强医疗机构药品质量监督,推进医疗机构药房规范化建设,依据《中华人民共和国药品管理法》、《中华人民共和国药品管理法实施条例》和《吉林省药品监督管理条例》等法律、法规,省卫生厅与省食品药品监督管理局联合制定下发了《吉林省医疗机构药品质量管理规定(试行)》,并已于2009年5月1日开始施行。为贯彻落实好《规定》要求,我局特制定本方案,请各单位遵照执行。 附件:1、《大安市医疗机构药品质量管理规范实施方案》 2、《吉林省医疗机构药品质量管理规定(试行)》 3、《吉林省医疗机构药品质量管理规定(试行)检查评定标准》 二00九年七月一日 主题词: 药品质量 管理规范 实施方案 通知 抄 报:白城市食品药品监督管理局 市政府刘副市长 大安市食品药品监督管理局 2009年7月1日印发 (共印40份) 附件1: 大安市医疗机构药品质量 管理规范实施方案 为贯彻落实《吉林省医疗机构药品质量管理规定(试行)》(以下简称《规定》)要求,根据省卫生厅和省食品药品监督管理局文件精神,结合我市实际,制定本方案。具体如下: 一、指导思想: 以全面贯彻落实科学发展观的精神为指导,强化以监管为中心,创新监管模式,实施科学监管,加大对医疗机构药品质量的监督力度,切实保障人民群众用药安全有效。 二、工作目标: 利用两个月的时间,全面推进医疗机构药房规范化建设,使乡镇级以上医疗机构药品质量管理上一个新台阶。同时,为小型医疗机构药房规范化建设打基础。 三、组织安排: 成立大安市医疗机构药品质量管理规范实施工作领导小组,办公室设在我局药品技术监督科,具体承担领导小组日常工作: 组 长:邱 颖 副组长:高峰云 成 员:王 允、田兴昌、邵殿松、姜海军、张德成 联络员:李岩梅 联系电话:5059009 四、实施计划: 1、2009年7月1日至7月31日,学习培训阶段。各医疗机构应组织对《规定》开展自学。在适当的时间,我局将对医疗机构直接负责药品质量的主管人员进行相关知识的培训。 2、2009年8月1日至8月15日,自查申请阶段。各医疗机构对照标准自查整改,并提出验收申请。 3、2009年8月15日至10月1日,检查验收阶段。我局根据各医疗机构提出申请的先后顺序,组织执法人员对医疗机构是否符合《规定》标准进行检查。 五、具体要求: 1、各医疗机构要认真组织学习,按照《规定》的要求抓好落实。 2、各医疗机构在贯彻落实中遇到的问题和困难,及时反馈给我局,以求更科学地执行《规定》标准。 3、我局验收将按照《吉林省医疗机构药品质量管理规定(试行)检查评定标准》进行,对评定结果不合格的医疗机构,将依法处理。               二00九年七月一日 附件2: 吉林省医疗机构药品质量管理规定(试行) 第一章  总则 第一条 为加强医疗机构药品质量监督,推进医疗机构药房规范化建设,依据《中华人民共和国药品管理法》、《中华人民共和国药品管理法实施条例》和《吉林省药品监督管理条例》等法律、法规的规定,制定本规定。 第二条 本规定是本省医疗机构药品管理的基本准则,在本省行政区域内的医疗机构应当遵守本规定。 第二章  管理职责 第三条 医疗机构应当建立由主要领导负责的药品质量管理领导组织,其主要职责是:建立医疗机构的药品质量体系,实施药品质量方针,并保证医疗机构药品质量管理人员行使职权。 第四条 医疗机构应当设置专门的药品质量管理机构或者质量管理人员,行使质量管理职能,在医疗机构内部对药品质量具有裁决权。该机构应当设置与用药规模相适应的药品验收、养护组或专门人员。 第五条 医疗机构应当建立并执行药品质量管理制度,包括药品购进、验收、储存、陈列、拆零、调剂、特殊药品管理、质量事故处理和报告、药品不良反应监测、卫生管理以及人员教育、培训、体检等,并定期检查和考核制度的执行情况。 第六条 医疗机构应当定期对本规定实施情况进行检查与内部评审,确保规定的实施。 第三章  人员与培训 第七条 医疗机构必须配备与其用药规模相适应的依法经过资格认定的药学技术人员或者相关专业技术人员从事药品质量管理工作。 质量负责人及质量管理人员应当具有相应的药学专业技术职称或者相关专业技术职称,并熟悉药品监督管理的有关法律、法规和规章。 从事药品采购、验收、保管、调剂人员应当具有药学专业技术职称或中专以上相关专业学历。有国家就业准入规定岗位工作的人员,需通过职业技能鉴定并取得职业资格证书后方可上岗。 第八条 直接接触药品的人员每年应当进行一次健康检查,并建立健康档案。发现精神病、传染病或其他可能污染药品的疾病患者,应当调离直接接触药品的岗位。 第九条 医疗机构应当定期对涉药人员进行药品法律、法规、规章和专业知识、职业道德教育培训,建立培训档案,并接受食品药品监督管理部门对培训的监督与指导。 第四章  药品购进与验收 第十条 医疗机构必须从具有《药品生产许可证》或者《药品经营许可证(批发)》的企业购进药品。 第十一条 医疗机构未经批准不得购进或调剂使用其他医疗机构配置的制剂。 第十二条 医疗机构购进药品,应当向首次供货单位索取以下材料,并建立档案将其保存至超过药品有效期一年,但不得少于三年: (一)加盖供货单位印章的《药品生产许可证》或者《药品经营许可证》复印件; (二)加盖供货单位印章的营业执照复印件; (三)加盖供货单位印章的《药品生产质量管理规范》认证证书复印件或者《药品经营质量管理规范》认证证书复印件; (四)企业法定代表人签字或者盖章的授权委托书; (五)销售人员的身份证复印件; (六)药品质量合格证明和购进药品的合法票据; (七)签订有明确质量条款的“质量保证协议”或合同。 第十三条 医疗机构购进进口药品,除本规定十二条规定外,还应当索取《进口药品注册证》或《医药产品注册证》和同批号药品的《进口药品检验报告书》或注明“已抽样”的《进口药品通关单》,并加盖供货方原印章。购进生物制品的,还应当索取加盖药品生产企业或者药品经营企业原印章的《生物制品批签发合格证》复印件。 第十四条 医疗机构购进药品应当索取、查验、留存供货企业有关证件、资料和标明供货单位名称、药品名称、生产厂商、批号、数量、价格等内容的销售凭证,并建立完整的购进记录,主要包括以下内容:药品通用名称、剂型、规格、批准文号、生产批号、有效期、生产厂商、供货单位、购进数量、购进日期等。 第十五条 医疗机构验收人员应当在符合药品储存要求的场所和规定的时限内,对购进药品、销售后退回药品的质量进行逐批验收,对药品的包装、标签、说明书以及有关证明文件进行逐一检查,做到票、帐、货相符,并做好验收记录。验收记录应当保存至超过药品有效期一年,但不得少于三年。 第五章 药品储存 第十六条 医疗机构应当设置与用药规模相适应的储存场所、设备、仓储设施,卫生环境应当符合要求。药品库应与办公、辅助、生活区域分开。 第十七条 医疗机构储存药品,应当制定和执行有关药品保管、养护制度,并采取必要的冷藏、防冻、防潮、避光、通风、防火、防虫、防鼠等措施,保证药品质量。 第十八条 医疗机构设置的药房、药库应当墙壁、顶棚和地面光洁、平整,门窗结构严密。 第十九条 医疗机构应当按照药品储存条件要求分区存放,各区域应有明显标志。常温存放的药品温度应控制在0℃-30℃,阴凉存放的药品温度控制在0℃-20℃,冷藏药品存放温度控制在2℃-10℃;药品储存环境相对湿度应保持在45%-75%之间,做好温湿度记录。 第二十条 库房中药品堆垛应留有一定距离。其中药品与墙、屋顶(房梁)的间距不小于30厘米,与库房散热器或供暖管道的间距不小于30厘米,与地面的间距不小于10厘米。 第二十一条 药品与非药品,内服与外用药应分开存放,中药饮片、易串味的药品应分库、分柜存放。 第二十二条 中药饮片应配备中药斗柜,中药饮片装斗前应作质量复核并记录,不得错斗、串斗。斗前应写正名、正字。 第六章  药品调配使用 第二十三条 药品应凭医师处方调配使用,处方按规定保存。 第二十四条 医疗机构应当配备拆零药品专柜和拆零工具,拆零应符合卫生要求;拆零后的药品包装袋上应写明药品名称、规格、用法、用量等内容。 第二十五条 医疗机构发现不合格药品应当及时封存,做好记录,报告当地食品药品监督管理部门。 第二十六条 医疗机构应当进行药品不良反应的监测,发现药品不良反应按规定组织上报。 第七章   附  则 第二十七条 本规定所指医疗机构为《医疗机构管理条例实施细则》第二条、第三条规定的机构。 第二十八条 本规定所指医疗机构储存药品的场所,包括库房,门诊、疗区药房(药柜)以及急救室、手术室、处置室等临时用药场所。 第二十九条 特殊药品的管理按照国家有关法律、法规和规定执行。 第三十条 吉林省食品药品监督管理局根据本规定制定现场检查评定标准。 第三十一条 本规定由吉林省食品药品监督管理局负责解释。 第三十二条 本规定自下2009年5月1日起施行。 附件3: 吉林省医疗机构药品质量管理规定(试行) 检查评定标准 1、为统一标准,规范医疗机构药品质量管理规范检查,保证检查工作质量,根据《吉林省医疗机构药品质量管理规定》,制定本标准。 3、医疗机构药品质量管理规定检查项目共53项,其中关键项目24项(条款前加“*”),一般项目29项。 4、现场检查时,应对所列项目及其涵盖的内容进行全面检查,并逐项作出肯定或者否定的评定。凡属不完整、不齐全的项目,称为缺陷项目;关键项目不合格为严重缺陷;一般项目不合格为一般缺陷。 5、结果评定:严重缺陷>0或一般缺陷>5为不合格。 《吉林省医疗机构药品质量管理规定》现场检查项目 分类 条款 检 查 内 容 机构与人员 101 医疗机构应当建立由主要领导负责的药品质量管理领导组织,其主要职责是:建立医疗机构的药品质量体系,实施药品质量方针,并保证医疗机构药品质量管理人员行使职权。 *102 设置专门的药品质量管理机构或质量管理人员,行使质量管理职能,在医疗机构内部对药品质量具有裁决权。 103 医疗机构的药品质量管理机构应当设置与用药规模相适应的药品验收、养护组或专门人员。 *104 制定并执行药品质量管理的各项管理制度,包括以下内容:药品购进、验收、储存、陈列、拆零、调剂、特殊药品管理、质量事故处理和报告、药品不良反应监测、卫生管理以及人员教育、培训、体检等规定。 *105 医疗机构应定期检查和考核质量管理制度执行情况。 106 定期对本规定实施情况进行检查和内部评审。 *107 医疗机构从事质量管理工作的人员应是依法经过资格认定的药学技术人员或者相关专业技术人员,并熟悉药品监督管理的有关法律、法规和规章。其中:综合医院、中医医院、中西医结合医院、民族医医院、专科医院、康复医院、妇幼保健院,中心卫生院、街道卫生院;疗养院;急救中心、急救站;临床检验中心,护理院、护理站,专科疾病防治院、专科疾病防治所、专科疾病防治站质量管理人员应是药师(含药师、中药师)以上职称或者相关专业技术职称。 乡(镇)卫生院、综合门诊部、专科门诊部、中医门诊部、中西医结合门诊部、民族医门诊部质量管理人员应当是药士(含药士、中药士)以上职称或者相关专业技术职称。 诊所、中医诊所、民族医诊所、卫生所、医务室、卫生保健所、卫生站,村卫生室(所),其他诊疗机构质量管理人员应当是中专以上药学或者相关专业学历。 *108 从事药品采购、验收、保管、调剂人员应具有药学或者相关专业技术职称并具备中专以上学历。有国家就业准入规定岗位工作的人员,需通过职业技能鉴定并取得职业资格证书后方可上岗。 109 直接接触药品的人员每年应进行一次健康检查,并建立健康档案。 110 医疗机构应定期对涉药人员进行药品法律、法规、规章和专业知识、职业道德教育培训,建立培训档案,并接受食品药品监督管理部门对培训的监督与指导。 设 施 与 设 备 *201 医疗机构应设置与用药规模相适应的储存场所、设备、仓储设施,符合卫生环境要求。 202 药品储存场所应与办公、辅助、生活区域分开或有效隔离。 *203 药品储存场所应有温、湿度监测和调节设施设备。 204 储存场所应宽敞、整洁、无污染、通风干燥,地面平整,无污染源,墙壁、顶棚光洁,门窗结构严密。 *205 应有存放有温度要求药品的设备及调剂药品处方的必要设备。 206 配备必要的防尘、防污染、防虫、防鼠、避光等设备。 207 应配置保证药品与地面和墙壁距离的设施。 208 应配置符合规定要求的消防、安全设施。 *209 应配备存放特殊管理药品的专柜、专区,以及保管用设备等。 210 拆零药品应配备必要的拆零工具。 211 对所有设备和设施应定期进行检查、维修、保养,保持完好状态,并记录。 购 进 与 验 收 *301 医疗机构应审核供货企业及其销售人员的合法性,建立供货方档案。审核存档内容包括: 1、加盖供货企业原印章的《药品生产许可证》、GMP证书或《药品经营许可证》、GSP证书和《营业执照》复印件; 2、加盖供货企业原印章和购药医疗机构原印章并注明质量条款的书面合同和质量保证协议书原件; 3、加盖供货企业原印章和企业法定代表人原印章或签字的企业法定代表人委托销售人员授权书原件; 4、加盖供货企业原印章的销售人员身份证复印件。 *302 对首次购进药品企业应进行资质和质量保证能力的审核;对首次购进的药品应进行合法性和质量审核,购进时还需索取加盖企业原印章的药品生产批件复印件和加盖供货企业(生产部门)原印章的药品检验报告书复印件。 *303 购进进口药品需索取加盖供货企业原印章的《进口药品注册证》和《进口药品检验报告单》复印件;购进生物制品需索取加盖供货企业原印章的《生物制品批签发合格证》,并保存超过药品有效期一年,但不少于三年。 *304 购进药品必须建立进货检查验收制度,根据原始的凭证逐批验收,建立真实、完整的验收记录,索取合法票据,做到票、帐、货相符,并保存超过药品有效期一年,不少于三年。 305 中药材和中药饮片应有包装,附有质量合格标志。每件中药材包装上应标明品名、产地、发货日期、供货单位;中药饮片应标明品名、生产企业、生产日期、生产批号等;实施文号管理的中药材和中药饮片,在包装上还应标明药品批准文号。 306 检查验收中发现的假、劣药品或疑有质量问题的药品应进行控制,及时报告所在地食品药品监督管理局,不得做退货或换货处理,并做好记录。 储 存 与 养 护 *401 药品应按规定的储存要求分库或分区存放。常温存放的药品室温应控制在0℃-30℃,阴凉存放的药品温度控制在0℃-20℃,冷藏药品存放温度控制在2℃-10℃;药品储存环境相对湿度应保持在45%-75%之间,每日进行温、湿度监测,超出规定温湿度条件范围时及时采取调控措施;药品库房每日做好温湿度记录。 402 药品储存应分类摆放,做到药品与非药品;注射药、口服药与外用药分开存放,易串味药、中药饮片等应与其他药品分库(区)存放。 *403 麻醉药品、一类精神药品、医用毒性药品、放射性药品应专库或专柜存放,双人双锁,专帐管理,使用专用处方,做到帐物相符 404 易燃、易爆、易腐蚀等危险药品应设专库存放,并配有严密的防范设施。 405 药品摆放、搬运、堆垛遵守药品外包装图示要求,并按批号及效期远近依次或分开堆放。在库药品与地面距离不小于10厘米,与墙壁、顶棚之间距离不小于30厘米。 *406 药品库实行五区分开,色标管理;即待验药品区,退货药品区为黄色;合格药品区、发放药品区为绿色;不合格药品区为红色。 407 定期检查调剂场所、库房、急救室、注射室药品质量,对近效期(六个月内)及易变质药品缩短检查时间并做检查记录。 408 药品养护中发现质量问题或怀疑有质量问题,应暂停使用,向药品检验机构送检。 409 不合格药品应存放在不合格库(区),不合格药品的确认、报损销毁应有完善的手续和记录,不得擅自处理。 *410 接受药品检验机构对药品质量的抽查检验。 调 配 与 使 用 501 必须在核定的诊疗科目范围内,凭本机构执业医师或助理执业医师的处方调配药品。 *502 调配处方必须经过核对,审核、调配人员均应在处方上签字或盖章。 503 对有配伍禁忌或超剂量的处方,调剂人员有权拒绝调配,必要时经医生更正或重新签字。 504 对处方所列药品不得擅自更改或代用。 505 调配处方时,同时做好患者用药指导与咨询。 *506 特殊药品的调剂应严格执行国家有关部门的规定。保存处方权医生印鉴,填写特殊药品使用记录。 507 发现调剂差错追回药品,查明原因做好记录。 *508 医疗机构应建立药品不良反应报告制度,发现不良反应及时按《药品不良反应报告和监测管理办法》上报。 *509 普通处方、急诊处方、儿科处方保存期限为1年,医疗用毒性药品、第二类精神药品处方保存期限为2年,麻醉药品和第一类精神药品处方保存期限为3年。 510 中药饮片装斗前应做质量复核,不得错斗、串斗,防止混药。 511 中药饮片斗前应写正名正字。 512 拆零药品调剂时,应保证使用工具、包装物品的卫生和质量要求,包装袋上应注明药品名称、规格、用法、用量、有效期。 *513 配制的制剂必须按规定进行质量检验,合格后可使用。 *514 所配制制剂凭医师处方在本医疗机构内使用,不得对外销售。 *515 未经省级药监部门批准,不得购进或调剂使用其他医疗机构配制的制剂。 516 配制制剂应符合《医疗机构制剂配制质量管理规范》的有关规定。 8
展开阅读全文

开通  VIP会员、SVIP会员  优惠大
下载10份以上建议开通VIP会员
下载20份以上建议开通SVIP会员


开通VIP      成为共赢上传

当前位置:首页 > 百科休闲 > 其他

移动网页_全站_页脚广告1

关于我们      便捷服务       自信AI       AI导航        抽奖活动

©2010-2025 宁波自信网络信息技术有限公司  版权所有

客服电话:0574-28810668  投诉电话:18658249818

gongan.png浙公网安备33021202000488号   

icp.png浙ICP备2021020529号-1  |  浙B2-20240490  

关注我们 :微信公众号    抖音    微博    LOFTER 

客服