收藏 分销(赏)

某中型制造业采购部经理岗位KPI绩效考核指标.docx

上传人:xrp****65 文档编号:8672615 上传时间:2025-02-25 格式:DOCX 页数:2 大小:14.48KB 下载积分:10 金币
下载 相关 举报
某中型制造业采购部经理岗位KPI绩效考核指标.docx_第1页
第1页 / 共2页
某中型制造业采购部经理岗位KPI绩效考核指标.docx_第2页
第2页 / 共2页
本文档共2页,全文阅读请下载到手机保存,查看更方便
资源描述
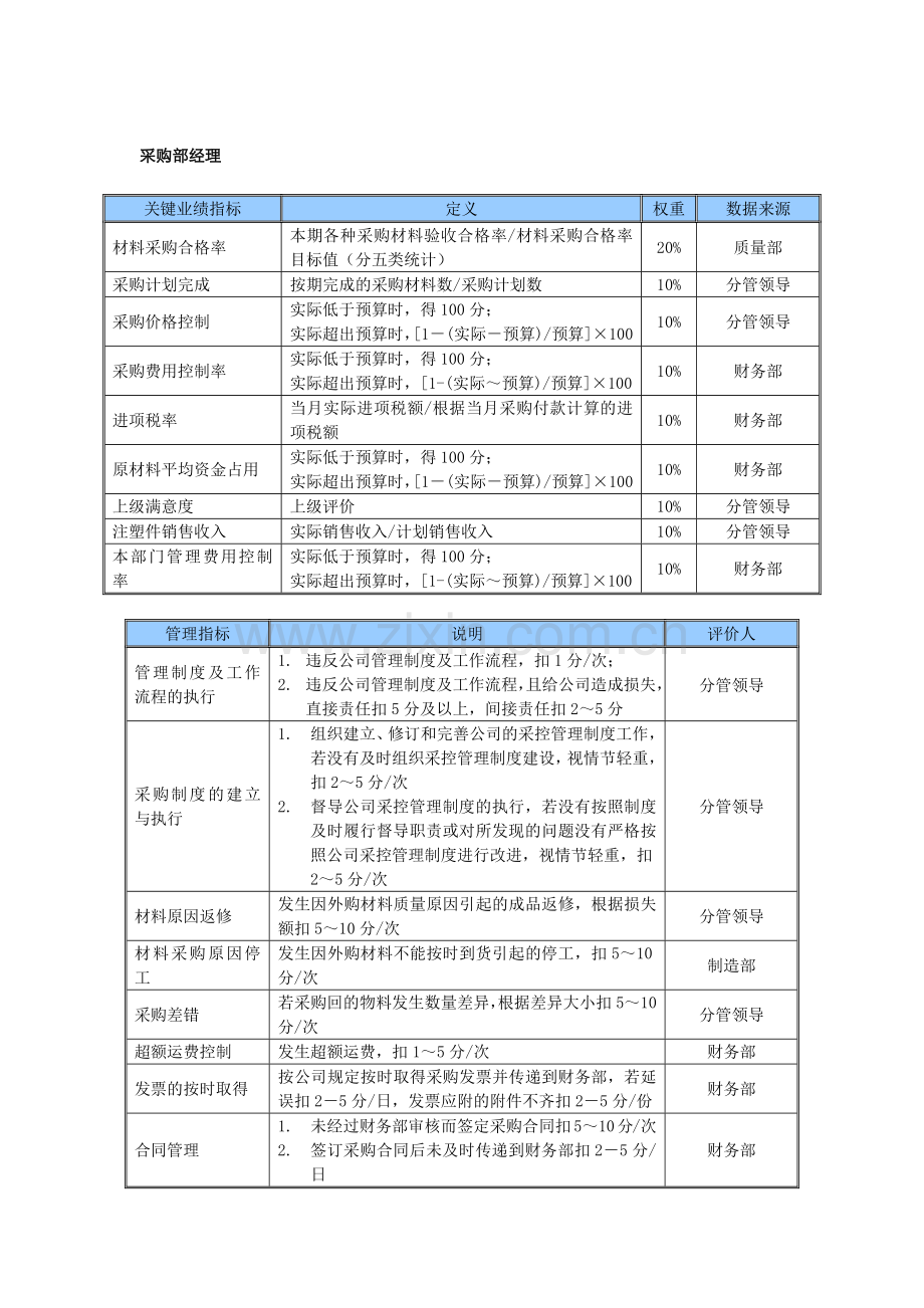
采购部经理 关键业绩指标 定义 权重 数据来源 材料采购合格率 本期各种采购材料验收合格率/材料采购合格率目标值(分五类统计) 20% 质量部 采购计划完成 按期完成的采购材料数/采购计划数 10% 分管领导 采购价格控制 实际低于预算时,得100分; 实际超出预算时,[1-(实际-预算)/预算]×100 10% 分管领导 采购费用控制率 实际低于预算时,得100分; 实际超出预算时,[1-(实际~预算)/预算]×100 10% 财务部 进项税率 当月实际进项税额/根据当月采购付款计算的进项税额 10% 财务部 原材料平均资金占用 实际低于预算时,得100分; 实际超出预算时,[1-(实际-预算)/预算]×100 10% 财务部 上级满意度 上级评价 10% 分管领导 注塑件销售收入 实际销售收入/计划销售收入 10% 分管领导 本部门管理费用控制率 实际低于预算时,得100分; 实际超出预算时,[1-(实际~预算)/预算]×100 10% 财务部 管理指标 说明 评价人 管理制度及工作流程的执行 1. 违反公司管理制度及工作流程,扣1分/次; 2. 违反公司管理制度及工作流程,且给公司造成损失,直接责任扣5分及以上,间接责任扣2~5分 分管领导 采购制度的建立与执行 1. 组织建立、修订和完善公司的采控管理制度工作,若没有及时组织采控管理制度建设,视情节轻重,扣2~5分/次 2. 督导公司采控管理制度的执行,若没有按照制度及时履行督导职责或对所发现的问题没有严格按照公司采控管理制度进行改进,视情节轻重,扣2~5分/次 分管领导 材料原因返修 发生因外购材料质量原因引起的成品返修,根据损失额扣5~10分/次 分管领导 材料采购原因停工 发生因外购材料不能按时到货引起的停工,扣5~10分/次 制造部 采购差错 若采购回的物料发生数量差异,根据差异大小扣5~10分/次 分管领导 超额运费控制 发生超额运费,扣1~5分/次 财务部 发票的按时取得 按公司规定按时取得采购发票并传递到财务部,若延误扣2-5分/日,发票应附的附件不齐扣2-5分/份 财务部 合同管理 1. 未经过财务部审核而签定采购合同扣5~10分/次 2. 签订采购合同后未及时传递到财务部扣2-5分/日 3. 未签定采购合同实施采购的扣5~10分/次 财务部 供应商管理 1. 规划建立供应商档案并实施维护,若管理混乱或档案遗失扣2—5分/次 2. 定期对主要供应商的供货状况(交货期、产品质量、售后服务质量)进行分析,并向分管领导提交分析报告,若报告提交不及时或分析针对性不强扣2—5分/次 分管领导 库房管理 1. 督导公司库房管理,若出现违反公司库房管理制度的现象,2—5分/次 2. 督促库房向财务及时、准确报送相关数据,若延误扣2-5分/日,数据错误扣2-5分/次 分管领导 让步采购控制 发生让步采购,扣1~5分/次 质量部 注塑件销售售后服务 组织注塑件产品的售后服务工作,若因工作不力造成投诉扣5~10分/次 分管领导 绩效管理制度执行 绩效管理制度执行不严格,对下级的考核不公正、不客观,扣1~5分/次 行政人事部 生产及采购计划制订 1. 月度生产计划及采购计划制订不及时扣5~10分/日 2. 未按采购计划实施采购,扣5-10分/次 分管领导 部门预算 按公司规定按时提交本部门预算相关数据,若不及时扣1~2分/日 分管领导 合理化建议 凡提出合理化建议被采纳在部门中实施的可酌情加2~5分/次,在公司实施的加5~10分/次 业绩管理小组 内部客户满意度 因工作原因被公司同事或客户投诉,经查实,视情节轻重,扣2~5分/次 分管领导 上级交办的其他工作 没有及时完成或上级对完成情况不满意扣2~5分/次 分管领导 奖励项目 工作效率非常高,有创新或有突出表现时,加5~10分/次,具体包括但不限于以下情形: 1. 在采购质量保证的情况下,采购单价大幅降低 业绩管理小组
展开阅读全文

开通  VIP会员、SVIP会员  优惠大
下载10份以上建议开通VIP会员
下载20份以上建议开通SVIP会员


开通VIP      成为共赢上传

当前位置:首页 > 应用文书 > 其他

移动网页_全站_页脚广告1

关于我们      便捷服务       自信AI       AI导航        抽奖活动

©2010-2025 宁波自信网络信息技术有限公司  版权所有

客服电话:0574-28810668  投诉电话:18658249818

gongan.png浙公网安备33021202000488号   

icp.png浙ICP备2021020529号-1  |  浙B2-20240490  

关注我们 :微信公众号    抖音    微博    LOFTER 

客服