收藏 分销(赏)

【工作分析】人力资源主管的岗位职责.docx

上传人:pc****0 文档编号:8469281 上传时间:2025-02-14 格式:DOCX 页数:13 大小:24.03KB 下载积分:10 金币
下载 相关 举报
【工作分析】人力资源主管的岗位职责.docx_第1页
第1页 / 共13页
【工作分析】人力资源主管的岗位职责.docx_第2页
第2页 / 共13页


点击查看更多>>
资源描述
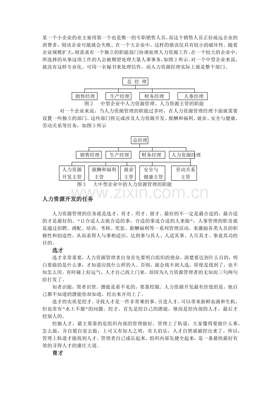
人力资源主管的岗位职责 人力资源管理的职能 当今的人力资源管理问题是巨大的,并且在不断地扩大。人力资源管理面临巨大的挑战,从不断变化的劳动力到应付不断出现的许多新法规。 人力资源主管应把人力资源管理作为一个系统来开展工作,人力资源管理的职能如下图: 人力资源管理的各个职能不是孤立与无关的,它们是紧密联系的。人力资源的各级管理者必须意识到,在某一方面的决策将会影响到其他方面。因此,人力资源主管更应系统地全面地看待这些职能,处理好与之相关的工作,尽管它们可能在实际当中的表述并不一致。 随着企业发展的日益复杂,人力资源管理的职能也变得更为复杂,并且更为重要。人力资源管理的基本目标不变,但是完成人力资源管理目标采用的方法常常是变化的。以下为各种规模企业中的人力资源管理职能。 人力资源的规划 员工的招聘与录用 员工的辞退与处分 员工的职业培训 员工的绩效考核 员工的激励 人力资源的开发 员工劳动关系管理 (劳动纠纷调处、劳动法规与劳动合同的运用) 人力资源研究 (规范企业人力资源管理制度,设计企业人事结构) 小企业很少有一个正式的人力资源管理部门和人力资源管理专家,如图1所示。相反地,是其他经理在处理人事问题。他们工作的中心一般是雇用和培训有能力的员工。 人力资源管理职能 经理/业主 销售 生产 财务 图1 小型企业人力资源管理的职能 实际中,人力资源管理职能的某些方面,在小企业比大企业中更为有意义。例如,如某一个小企业的业主雇用第一个也是惟一的专职销售人员,而这个销售人员正好疏远企业的消费者,则该企业可能就会失败。在一个大企业中,这样的错误仅具有较小的破坏性。随着企业规模扩大,则需求有一个独立的职能部门协调处理人力资源工作。在一个较大的企业中,所选择的从事这项工作的人会被期望处理大量人事事务,如图2所示。对一个中型企业来说,就没有这样专业化。可用一名秘书来处理信件,而人力资源经理实际上就是整个部门。 总 经 理 销售经理 生产经理 财务经理 人事经理 图2 中型企业中人力资源管理、人力资源主管的职能 对一个企业来说,当人力资源管理的职能过多时,在人力资源管理经理下面就需要设置一些独立的部门。这些部门将完成涉及人力资源开发、报酬和福利、就业、安全与健康、劳动关系等任务,如图3所示 总经理 销售经理 生产经理 财务经理 人力资源经理 人力资源 报酬和福利 就业 安全与 劳动关系 开发主管 主管 主管 健康主管 主管 图3 大中型企业中的人力资源管理的职能 人力资源开发的任务 人力资源管理的任务就是选才、育才、用才、留才。最好的不一定是最合适的,最合适的才是最好的。“让合适人去做合适的事,合适的事选合适的人来做”,人事管理的职责就是通过招聘、调配、培训、考核、奖惩、薪酬福利等一系列管理活动,来激励各类人员的积极性和创造性,从而求得人与事相适应,达到事与其人、人适其事、人尽其才、事竟其功的目的。 选才 选才非常重要,人力资源管理者自身首先要明白组织的使命,清楚要达到什么目的,明白要做的是什么事,才知道应找什么样的人。否则,就会找不到人选,即使是找到了,也不知怎么用。有时碰上好运气,人才自己找上门来,却因为人力资源管理者的无知而三句两句给打发了。 知者识能,贤者识贤。潜能是看不见的,要靠挖掘。人力资源开发最有价值的是,他自己都不知道的潜能你却知道,挖出来并用上了。 选才的实质是挖才。寻找人才是一件非常难的事。引进人才,可以带来新鲜血液和生机,但也常有“水土不服”的问题。挖才,首先是挖自己的潜能,继而是挖内部的人才,最后才挖别人的。 挖掘人才,最主要靠的是组织内部的管理做好。管理上了轨道,大家懂得要做什么事,怎么做,并自愿自觉去做,上司又有知人之明,有人伯乐,人才自然就被挖出来了。所以,管理上轨道才能找到人才。管理者自己成长起来,组织内部先健全起来,是一条最快最好有效的寻得人才的康庄大道。 育才 育才是人力资源开发的一条主线,有了优秀的人才,才能生产出优质的产品。最有效的“育才”是建立学习型的组织,这是全球管理的新趋势。判断管理者是否称职的一个共同的、重要的标准是看他的下属是否与事业同成长。管理者的一个重要角色是园丁、老师、教练,要做事育人。工作就是教材,管理者应有意识地把工作任务转化为教材。在完成任务的过程中,注意力要落在人的培育成长上。 学习是生命之源。未来真正成功的组织,是能够设法使各层人员自觉自愿地全心投入工作,并自觉自愿地在人力资源开发方面不断学习、终生学习的组织。 以下是现代企业管理在人力资源开发方面极力提倡的“五项修炼”: ·第一项修炼是自我超越。这是学习型组织的精神基础。把镜子转向自己,研究自己,提高自己是自我修炼的起步。 ·第二项修炼是改善心智模式。要学会从正面、以积极的心态认识自己、他人和事物,积极主动地采取行动解决问题。 ·第三项修炼是建立共同目标。缺乏全体衷心认同的共同目标、价值观与使命的组织,必难成大事。有了衷心渴望实现的共同目标,大家会努力学习,积极行动,一步一个脚印地追求卓越。 ·第四项修炼是团队学习。团队共同学习要从坦诚的、深度的沟通开始,拆除自我防卫墙,人人当面讲出心里话,珍惜不同见解,闻过则喜,在互动中获得共赢。 ·第五项修炼是系统思考。组织本身就是一个非常精密的系统。细小的行动却常常息息相关,互相牵连。身为组织的一员,置身其中,就要看清整体是很不容易的。要学会“抽离”本人、本部门,要站得高高的,才能看得远远的。学会系统思考,才能看清全局,胸怀全局,才能干成大业: 用才 人力资源的一个重要特性是:合理使用是最有效的开发。只要找到“人”与“事”的最佳结合点,必然是越用越好用。用才的实质是找出有价值的事,大胆放手让下属去做。人才是靠磨炼出来的。只要发展的趋势好,有60%的成数,就应大胆起用。 人力资源开发,主要靠的是不断完善人事管理制度,能者上,平者让,庸者下,竞争自然能引发出潜力。在放权负责和优胜劣汰的磨炼中培养新人,让有能力的人有机会显露出来,发挥所长,让实力不佳的人及早降下去,人才便会不断涌现山来。 用才,是用听话的人,还是用有能力、干事果断、敢说真话的人,这是检验管理者是否称职的试金石。只用听话的人,不听自己话的人炒掉,最后的结果必然是一言堂, 只能做到自己的最佳而无法群策群力,集思广益。一旦自己行差踏错,很可能“全军覆没”。成功的管理者大都是敢用善用比自己强的人。能否做到这一点,取决于管理者的视野、胸怀和理智。若能大胆任用能力比自己强的人,被启用者得到的是机会、锻炼。“士为知己者死”,有信任,有机会,引发出努力工作,不断追求卓越,结果是可喜的双赢。 留才 留才的根本在于留“心”。留才,并不是非要把人才留在自己的公司不可。成全和扶持下属到更合适处发展,自然将他的“心”留住,对公司来说,未尝不是一种人才的长线投资。走的开心,留的有安全感,知道上司总是为下属好,就更安心、忠心了。离开公司的人才,若一如既往地关心他、联络他,他也会对公司产生“反哺作用”。 如果优秀人才提出要离开公司,管理者应该明白,他之所以离开,是因为他在别处能满足他的需求。若公司真的想留住这个人,应该着力研究他的需求是什么,可否满足,为什么满足不了,如果他是对公司有价值的人,更应设法留住他,很多事情都是可以商量的。优秀人才突然离开公司,说明公司的管理出了问题,应好好反思、检查和改正,而不是抱怨他忘恩负义。 人力资源部门的主要职能 人力资源部门最重要的职能是建立起一个结构合理的分工协作组织,并把适当的人力安排到相应的工作岗位上,人力资源部门的工作职能包括如下: 组织人事规章 (1) 组织规章方针的拟定。 (2) 组织规章的计划。 (3) 组织规章的制定、修改、更正。 (4) 人事制度及规章方针的拟定。 (5) 人事制度及规章的计划。 (6) 人事制度及规章的管理。 (7) 人事制度及规章的解释运用。 (8) 人事制度及规章的研究分析。 (9) 人事制度规章的新设与改废。 (10) 各单位职责划分原则及划分方法分析的拟定。 (11) 各单位职责划分的拟定计划。 (12) 计划的分析研究。 (13) 职责划分的更正、修改,实施。 人力资源管理 (1) 新进、在职、临时、兼职人力资源管理办法原则的拟定。 (2) 新进人员人力资源管理办法的拟定计划。 (3) 临时、兼职人员人力资源管理办法的拟定计划。 (4) 在职人员人力资源管理的办法的拟定计划。 (5) 人力资源管理办法的分析研究。 (6) 人力资源管理办法的修改更正、实施。 (7) 人力资源管理办法的解释运用。 (8) 人力资源管理办法的新设与改废。 (9) 人力资源不协调问题的挖掘。 (10) 人力资源问题解决处理办法。 (11) 人力资源问题的协调。 资料管理 (1) 人力资源管理资料的汇集。 (2) 人力资源资料调查、分析、研究。 (3) 人力资源资料及报表的检查、催交。 (4) 人力资源资料的汇编、转呈及保管。 (5) 人力资源报表的汇编转呈及保管。 (6) 服务及职务说明书的签办转呈。 (7) 服务及职务说明书的核发。 (8) 说明书的编号及副本的汇存。 (9) 提供单位外人力资源资料及说明的核发。 (10) 异动的调查、分析、研究、记录。 (11) 人力资源统计资料的汇编与管理。 任免迁调 (1) 新进人员的录用: ①干部; ②普通员工。 (2) 新进人员聘用手续的办理。 (3) 临时人员的录用与分发。 (4) 兼职人员的合约签订。 (5) 临时、兼职人员的迁调签办。 (6) 在职人员的迁调计划。 (7) 在职人员的迁调: ①干部; ②普通员工。 (8) 迁调工作: ①人员任免迁调的登记事项; ②人员任免迁调的通知。 (9) 迁调人员赴任工作的查核。 (10) 人员的停职、复职及停薪留职: ①干部; ②普通员工。 (11) 人员的解雇解聘: ①干部; ②普通员工。 薪酬管理 (1) 薪酬标准基本方针的拟定。 (2) 薪酬诸规定的解释运用。 (3) 时资、日资、月薪、年薪管理办法的拟定。 (4) 薪酬管理办法的分析研究改进。 (5) 月薪、日薪人员晋薪加级签转办理事项: ①干部; ②普通员工。 (6) 关于降薪签办事项。 考勤管理 (1) 人员差假、勤情事件登记办理。 (2) 人员差假、勤情资料汇编事项。 (3) 人员动态管理工作。 (4) 人员辞职签呈手续的转办: ①干部; ②普通员工。 (5) 各种纪念日、例假及办公时间: ①休假日及时间拟定; ②变更事项。 保健管理 (1) 保健管理基本工作的拟定。 (2) 定期身体检查的实施。 (3) 设置诊疗单位及运营。 (4) 从业人员健康情形调查分析及统计报告事项。 (5) 特约医院: ①特约医院的设立计划; ②特约医院的联络工作。 劳务管理 (1)劳工签约事项: ①签订; ②协议解释运用联络。 (2) 与工会的交涉: ①交涉的原则、方针; ②公共关系。 (3) 劳工保险: ①保险办理手续及福利事项的说明运用; ②保险事项的签订与改变; ③团体保险关系事务的联络。 (4) 劳务安全管理: ①基本方针的拟定; ②管理办法的拟定; ③办法的分析研究与改进。 (5) 劳务政策的基本方针。 (6) 员工的招募及生活安排。 奖惩考绩 (1) 考绩基本方针的拟定。 (2) 考绩计划工作: ①考绩类别; ②考绩内容项目; ③考绩进行方式; ④考绩期限的规定; ⑤考绩绩效的统计分析; ⑥考绩办法的分析研究改善。 (3) 考绩成果的核签办理: ①干部; ②普通员工。 (4) 奖惩制度: ①基本方针的拟定; ②制度的计划工作; ③制度的分析、研究改进; ④奖惩制度的实施。 (5) 表彰签办: ①一般服务工作及精神表彰; ②出勤表彰(全年性); ③特殊贡献及特殊事项表彰。 (6) 惩戒签办: ①干部; ②普通员工。 (7) 奖惩事件的登记统计分析。 (8) 奖惩资料的检讨及有关措施。 就职前训练 (1) 就职人员就职前实习及讲习教育方针。 (2) 就职前训练的拟定。 (3) 就职一般技术工作的筹办: ①干部; ②普通员工。 (4) 在职人员专长技术训练工作筹办。 (5) 在职人员兴趣训练筹办。 (6) 在职人员一般行政工作筹办: ①管理行政: ②事务行政; ③财务行政。 (7) 在职人员专长行政训练工作筹办。 (8) 训练绩效总结分析汇报。 进修 (1) 关于从业人员辅助升学方针的拟定。 (2) 辅助升学计划工作的拟定。 (3) 辅助升学筹办: ①到初级中学进修; ②到高级中学进修; ③到大专院校进修; ④留学进修。 (4) 专题培训班参加人员的筹办: ①短期内培训(7日以内); ②中期性培训(7日~1个月); ③长期性培训。 (5) 参加观摩会的筹办: ①团体性(10人以上); ②组别性(10人以下); ③个别性。 考试 (1) 关于新进人员就职考试方针的拟定。 (2) 就职考试工作计划的拟定。 (3) 就职考试的筹办: ①干部; ②普通员工。 (4) 在职人员晋级考试方针拟定。 (5) 晋级考试的计划工作之拟定。 (6) 晋级考试的筹办: ①干部; ②普通员工。 (7) 考试结果分析汇报。 (8) 考试方式及方法的改进建议。 福利事项 (1) 福利制度方针的拟定。 (2) 福利制度计划工作的拟定。 (3) 福利制度的签呈汇办。 (4) 促进福利委员会组织制定计划。 (5) 促进各委员会组织推进工作。 (6) 协助各委员会业务工作。 (7) 福利制度研究分析及改进。 (8) 福利组织的改组措施工作。 (9) 福利工作的总结、分析改进。 (10)福利工作事项的改进措施。 退休抚恤 (1) 退休、抚恤、救济方针的拟定。 (2) 退休、抚恤、救济制度的计划工作。 (3) 退休制度事项: ①拟定工作; ②签呈核办; ③统计分析总结改进。 (4) 抚恤办法事项: ①拟定工作; ②签呈核办; ③统计分析总结改进。 (5) 救济工作事项: ①待救济事件分析研究调查报告; ②救济金额签办; ③救济事件的总结改进。 公共关系 (1) 对内公共关系: ①各单位的公共关系事项; ②各单位的人事纠纷的协调; ③单位间公共关系协助事项。 (2) 对外公共关系: ①政府机关公共关系的方针; ②政府机关公共事项的总结改进; ③对同行业的公共关系; ④对同行业工会的公共关系; ⑤对同行业以外行业的公共关系; ⑥对所在社区及其他人员的公共关系。 人事业务 (1) 人事单位组织设置拟定事项。 (2) 人事单位组织调整的拟定。 (3) 人事管理事务的建议与改进。 (4) 人事单位工作计划。 (5) 工作成果的分析报告事项。 (6) 人事业务文稿拟办事项。 (7) 其他有关人事业务工作。 人力资源经理的岗位职责 人力资源经理们最重要的工作是知道“Why”——为什么,而(人力资源)职员最重要工作是知道“What”——做什么,以下为人力资源经理的岗位职责。 任务 负责公司组织结构各项人力资源管理事宜,研讨组织方案增进各单位及各层级的权责划分,拟定、解释及推行公司人事政策、计划及人事管理制度,促进公司与员工间关系的和谐,并进行人力分析,办理人员培养、训练,以加强公司人力资源的有效运用。 主要责权 (1) 依据公司业务需要,研究组织职责及权责划分的改进方案。 (2) 依据公司经营计划,配合公司总目标,拟定本单位的目标及工作计划。 (3) 根据本单位工作计划,估计所需的款项支出,编制本单位年度预算,并加以控制。 (4) 配合公司经营目标,依据人力分析、人力预测的结果,拟定人力资源发展计划及人员编制数额,并根据人力发展计划,筹划办理各项教育培训。 (5) 设计、推行及改进人事管理制度及其作业流程,并确保其有效实施。 (6) 经与各单位主管会商后,拟定每一职位的工作标准及其所需资格,条件,以求量才适用。 (7) 依生活水准、工资市场情况及公司政策,研讨合理的员工薪酬办法。 (8) 制定各项员工福利与工作安全的措施,并维持员工与公司间的和谐关系。 (9) 运用有效领导方法,激励所属人员的士气,提高工作效率,并督导其依照工作标准或要求,有效执行其工作,确保本单位目标的达成。 (10) 将本单位工作、按所属人员的能力,予以合理分派,并促进各属人员间工作的联系与配合。 (11) 有计划地培养、训练所属人员,并随时施予机会教育,以提高其工作能力与素质。 (12) 依员工考核、奖惩办法,审慎办理所属人员的考核、奖惩、升降等事项,并力求处理公平合理。 人力资源主管的岗位职责 人力资源主管了解完所在部门——人事部,上司——人力资源部经理以及人力资源管理的职责后,了解自己的岗位职责。 人事主管的岗位职责总的来说是协助人事经理行使人事部门的权力,完成人事部门的任务。 人力资源主管的岗位职责表现大多数是提出或经办,当然在不同的企业中,有不同的权力,在小型企业它就是人事经理。有其岗位职责如下: 日常事务 (1) 人力资源规章制度的草拟。 (2) 本部门计划的初步制定。 (3) 本部门年度预算的初编。 (4) 部门内1000元以下物品的采购。 (5) 员工动态资料的统计与分析。 (6) 员工日常工作的督导与训练。 (7) 员工各类证明文件的核发。 (8) 有关人力资源资料的提供。 招聘与录用行政工作 (1) 员工需求的调查与分析。 (2)招聘计划的草拟。 (3) 招聘广告稿的撰写与媒体发布。 (4) 招聘资料的准备。 (5) 应聘者的接待与筛选。 (6) 应聘信件的处理。 (7) 协助面试应聘者。 (8) 组织应聘者的测试。 (9) 发放面试、复试、报到及辞谢书等。 (10) 新进员工接待引领。 (11) 新进员工对保书的签订。 (12) 新进员工合同的签订。 (13) 新进员工试用的跟踪服务与考核。 (14) 新进员工工作安排与调配。 职业培训行政工作 (1) 员工职业培训要求的调查分析。 (2) 员工职业培训方案的草拟。 (3) 员工职业培训教材的汇编。 (4) 员工职业培训教师延聘。 (5) 员工职业培训地点的选定。 (6) 员工职业培训效果的评估。 (7) 教具及培训设备的准备。 (8) 对被职业培训者的考勤。 绩效考核行政工作 (1) 进行人力资源考勤。 (2) 统计员工出勤情况。 (3) 编制员工出勤日报表、月报表。 (4) 员工三日内假期的批准。 (5) 员工考核资料的收集、整理分析。 (6) 员工考核标准制度的草拟。 (7) 员工考核表格的设计。 (8) 员工考核表格的填写评估。 (9) 员工考核档案的建立与管理。 (10) 考核人员的训练。 (11) 员工升级提薪考试的办理。 (12) 员工考核成绩的公布。 (13) 员工奖惩的办理与公布。 薪金设计与管理行政工作 (1) 员工薪酬情况的调查。 (2) 初步拟定薪酬结构。 (3) 员工薪酬表的编制与统计分析。 (4)员工薪酬制度、标准的说明与解释。 (5)新进员工薪酬的初步确定。 (6) 员工薪酬调整的办理。 (7) 员工薪酬发放的异常处理。 (8) 员工薪酬的保密工作。 (9) 员工奖金的初步评定。 (10) 员工一般性福利的申请与办理。 员工激励行政工作 (1) 员工需要的调查分析。 (2) 员工激励政策的解释与说明。 劳资关系行政工作 (1) 劳动法规的宣传解释。 (2) 劳动合同的签订。 (3) 一般劳动纠纷的初步处理。 (4) 劳动纠纷证据的收集。 (5) 劳动调解、仲裁、诉讼的应对。 人力资源资料档案的管理 (1) 员工人力资源档案的整理、分类与管理。 (2) 人力资源动态及费用资料的制作。 (3) 填具并保留人事日报表、月报表等。 (4) 企业有关人事决策决定的收集、归档工作。 总之,人力资源主管只要在干某一项工作,他就得对该工作负有完全的职责和义务,并且必须知道的许多工作职责多,职权少。 人力资源主管如何获得晋升机会 获得晋升机会,就意味着要追求卓越,即人力资源主管必须在企业中通过自己的努力而得到自己想要的东西。不仅是勤奋工作,而且事情应该向自己预期的方向发展。晋升是卓越工作的结果之一,但决不是惟一结果。赢得赏识和重用,博得他人尊敬的根本原因是企业需要你,你在企业中作用很大,对企业来说你具有很高的价值。追求卓越要做到四个方面的工作。 跟定一个好上级 如果一个上级本人有过人的知识和胆识,行动效率高,能很好团结下属,把事情办成,那么作为他的下属更有可能培养起高度的领导能力。在成功团队中的经历是毕生受益的宝贵财富。作为代价,在一个强有力的领导者指挥下工作,下级可能会缺乏独立性和确定性,但这也是值得的。而且,优秀的上级在企业中也极有可能获得迅速的提拔,成为他们的得力干将有时就如同搭上顺风车一般。如果遇到这样的上级,应该用杰出的业绩和没有威胁的姿态争取成为极为关键的下属之一,这会增加选择领导工作的机会。 持续学习,保持竞争力 持续不断地学习和坚持不懈的勤奋工作同等重要。或者说,如果不能保持渴望竞争、需要新知识的精神状态,成就卓越的可能性是很小的。持续学习不但包括不断吸收新的知识,而且还包括敢于寻求新的竞争和挑战。保持开放、好奇的心态是持续学习的关键。 争取晋升 晋升是企业内成功的明显标志,争取晋升是追求卓越有效的近似目标,要争取晋升,应该做到: (1) 赢得主要管理人员的接受和信任。得到信任的人可以冒更大的风险,犯更大的错误也可以得到原谅。上级知道他们的潜在价值,他们的成绩更容易被上级觉察,因为这证明了上级的判断正确。一个项目负责人如果没有最高层的信任和支持,就很难相信他能领导下级做出好业绩;没有良好的关系,很难有足够的影响力,就算是好创意也难以实施,威信也难以树立。 (2) 成为企业内人力资源管理的专家。专家会赢得他人的尊重,有时甚至比职位更有影响力:人在处理涉及其专长方面的问题时会倾向于他认定的专家。如果你发现组织内其他人对你的专业知识只是一知半解,那么在适当的时候显露自己的专业知识和技能,这样会赢得“专家”的名声。 (3) 成为“第一”。达到一个新的程度,成为某个领域的“第一”常常会带来更多的回报和关注。出色的常规工作会有常规的价值,而冒了空前风险第一次突破常规成功的人可以得到更多的回报,这是对创新的奖励。 (4) 了解和运用人际关系网。人际关系网是朋友,亲戚、同学、同事和各种熟人的集合,包括工作环境以内和以外的部分。人际关系网可以提供意想不到的信息、服务、支持或便利等各式各样的帮助。它使人变得“神通广大”,这对工作成功是很关键的。 努力工作 有了第一次晋升的经历,再要不折不扣地在以上四个方面努力就不会显得那么困难了。可要想平步青云、快速升迁就需要机遇和额外的努力,应鞭策自己做到: (1) 尽可能多地经历各种环境中各种方式的工作。 (2) 保持弹性和开放的思想。 (3) 同他人合作,做团队一员。 (4) 在工作中追求突出业绩。 (5) 继续学业上的深造,尤其在专业和管理方面。 成为企业团队一员 个人英雄主义在现今的公司企业中已经很少有市场了,理解、包容、合作的团队精神越来越体现出强大的力量。独自克服困难和独自享受成功一样,是越来越不现实了。同他人合作,工作会更有效率,在工作中也更有可能成功。成为企业团队的一名成员已是当今企业中追求卓越的必备条件。
展开阅读全文

开通  VIP会员、SVIP会员  优惠大
下载10份以上建议开通VIP会员
下载20份以上建议开通SVIP会员


开通VIP      成为共赢上传

当前位置:首页 > 管理财经 > 人员管理/培训管理

移动网页_全站_页脚广告1

关于我们      便捷服务       自信AI       AI导航        抽奖活动

©2010-2025 宁波自信网络信息技术有限公司  版权所有

客服电话:0574-28810668  投诉电话:18658249818

gongan.png浙公网安备33021202000488号   

icp.png浙ICP备2021020529号-1  |  浙B2-20240490  

关注我们 :微信公众号    抖音    微博    LOFTER 

客服