收藏 分销(赏)

富士康集团流水线现场管理分析研究.docx

上传人:pc****0 文档编号:8260265 上传时间:2025-02-08 格式:DOCX 页数:50 大小:869.25KB 下载积分:10 金币
下载 相关 举报
富士康集团流水线现场管理分析研究.docx_第1页
第1页 / 共50页
富士康集团流水线现场管理分析研究.docx_第2页
第2页 / 共50页


点击查看更多>>
资源描述
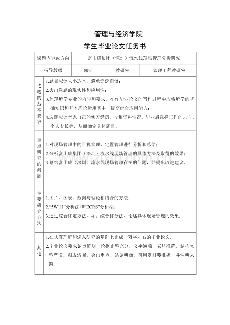
分类号 编 号 华北水利水电学院 North China Institute of Water Conservancy and Hydroelectric Power 毕 业 论 文 题目 富士康集团(深圳)流水线 现场管理分析研究 学 院 管理与经济学院 专 业 工 业 工 程 姓 名 学 号 200710702 指导教师 2011年05月9日 管理与经济学院 学生毕业论文任务书 课题内容或方向 富士康集团(深圳)流水线现场管理分析研究 指导教师 郭洁 教研室 管理工程教研室 选题的基本要求 1.题目应该大小适宜,避免泛泛而谈; 2.突出选题的现实性和应用性; 3.体现所学专业的内容和要求,在作毕业论文的写作过程中应将所学的基础知识和基本理论运用其中,提高综合应用能力; 4.选题应该考虑自己的实习经历、收集资料情况、毕业后选择工作的志向、个人专长等,从而确定具体题目。 重点研究的问题 1.对现场管理中的目视管理、定置管理进行分析和总结; 2.分析富士康集团(深圳)流水线现场管理的具体方法及取得的效果; 3.总结富士康(深圳)流水线现场管理存在的问题,并提出改进建议。 主要研究方法 1.图片、图表、数据与理论相结合的方法; 2.“5W1H”分析法和“ECRS”分析法; 3.通过综合评定方法,如:综合评分法,论述具体现场管理的效果. 其他 1.在认真理解和深入研究的基础上完成一万字左右的毕业论文。 2.毕业论文要求论点鲜明,论据完整充分,文字通顺,表达准确,结构完整严谨,图表清晰,突出重点,结论明确,引用资料要准确,并注明来源。 2011 年 3 月 16日 学生姓名 王 涛 学号 200710702 专业 工业工程 题目名称 富士康集团(深圳)流水线现场管理分析研究 课题来源 科研 □ 模拟 □ 生产■ 主 要 内 容 一、 选题背景和意义 18世纪80年代工业革命后,工厂制度产生,社会的基本生产组织形式从以家庭、手工工厂为单位转向以工厂为单位,机器代替了手工操作,生产规模迅速扩大,企业内部的分工日益细微,协作更加广泛。第二次世界大战开始以后,当代生产管理的概念、理论和技术开始迅速发展。主要表现在三个方面:一是统计质量的概念发展迅速,在产品质量控制中广泛地应用;二是引用了线性规划,高速电子计算机的发展使大规模线性规划问题的解决成为可能;三是其它的数学方法也发展起来。例如排队论在生产线、机器保养等方面得到了应用。 现在的生产管理模式已经发生了重大变化,从以前的以企业为中心的管理模式转变为以顾客为中心的管理模式。现在的生产方式呈现出多样化,手工生产、大量生产、精益生产、集成制造、敏捷制造、大量订制生产、绿色制造等各种生产方式并存。而这一切,都离不开基本的管理:现场管理。 现场管理就是指用科学的管理制度、标准和方法对生产现场各生产要素,包括人(工人和管理人员)、机(设备、工具)、料(原材料)、法(加工、检测方法)、环(环境)、信(信息)等进行合理有效的计划、组织、协调、控制和检测,使其处于良好的结合状态,达到优质、高效、低耗、均衡、安全、文明生产的目的的管理方式。现场管理是生产第一线的综合管理,是生产管理的重要内容,也是生产系统合理布置的补充和深入。 企业管理活动中,无论在资金、人员、设备哪一个方面出现问题都会给生产带来困难。现场是问题产生的场所,现场是企业活动的第一线,大多数问题,都是直接或间接来自现场,出现问题时如不及时采取对应的措施,放任自流任其发展,就会给企业带来很严重的后果。 目前,在现场管理实践活动中,涌现出了一系列行之有效的现场管理方法和技术,如:“目视管理”、 “定置管理” 、“5S管理”、“工厂设计”、“工作地布置”、“人机工程”、“成本控制”等。 目视管理是利用形象直观、色彩适宜的各种视觉感知信息来组织现场生产活动,达到提高劳动生产率的目的的一种管理手段,也是一种利用人的视觉进行管理的科学方法。 定置管理是对生产现场中的人、物、场所三者之间的关系进行科学地分析研究,使之达到最佳结合状态的一门科学管理方法。定置管理起源于日本,由日本“青木能率(工业工程)”研究所的“艾明生产”的创导者青木龟男先生始创。他从50年代开始,根据日本企业生产现场管理实践,经过潜心钻研,提出了定置管理这一新的概念,后来、又由日本企业管理专家清水千里先生在应用的基础上,发展了定置管理,把定置管理总结和提炼成为一种科学的管理方法,并于1982年出版了《定置管理入门》一书。以后,这一科学方法在日本许多公司得到推广应用,都取得了明显的效果。 我于2010年7月到8月期间,在富士康科技集团(深圳)iPhone手机装夹流水线做为一线工人,亲身实践40天。亲身体会到富士康的现场管理模式,虽然当时富士康也发生一些不利于企业形象的事,但富士康依然是代工制造业的佼佼者。富士康科技集团是从事6C产品生产制造与开发的高科技企业,是世界上最大的代工企业,在富士康,工作人员致力于提高生产效率与产品合格率,流水线的应用相当的广泛,流水线的现场管理相当的重要。在富士康集团,公司通过科学的管理方法,不断优化管理,不断追求更有效率、更实用的管理方法,而且,通过富士康集团的一系列努力,确实取得了骄人的成绩,通过科学的管理方法,使富士康在世界范围内更具竞争力。因此,本文主要就富士康科技集团(深圳)iPhone手机装夹流水线,进行现场管理分析研究,论述富士康现场管理中的工业工程方面的联系。用现实中成功的企业,阐述工业工程的现实作用,并以此希望越来越多的企业重视工业工程,利用工业工程,让工业工程更好的服务广大企业,提高企业利润,提升企业竞争力。 二、 论文主要内容 论文主要分为四部分 (1) 绪论,分别介绍选题的背景和意义,研究的内容和思路,现场管理概述,并概述富士康流水线现场管理。 (2) 基于目视管理的现场管理分析。 (3) 基于定置管理的现场管理分析。 (4) 结论与前景展望。 三、 参考文献综述 [1] 刘耿,生产现场管理细化量化与过程控制[M],广东经济出版社,2009 [2] Thomas J.A. Jones,Professional management of housekeeping operations[M],John Wiley & Sons,2008 [3] 百朗教育,企业车间、班组、现场管理[M],北京燕山出版社, 2010 [4] 马士华、 陈荣秋,生产与运作管理[M],机械工业出版社,2008 [5] 杨剑、黄英、 金小玲 ,班组长现场管理精要[M],中国纺织出版社 ,2006 [6] 易树平、 郭伏 ,基础工业工程[M],机械工业出版社 ,2006 [7] 姚小风,生产管理工作细化执行与模板[M],人民邮电出版社 , 2008 [8] Dr. D.K. Aggarwal. Housekeeping management[M],Aman Publications,2006 [9] 何舢、 陈建华,流水线生产作业管理精要[M],中国经济出版社,2006 [10] 李力、于玲,企业现场管理[M],冶金工业出版社,2010 [11] DiGiulio.Laura M,Tina Stenzel: Housekeeping Management in the Middle East ,Executive Housekeeping Today[J],2009,Vol.31,No.5,14-18 [12] Mark E. Whalon and Deborah L. Norris, Field Management Delivery of New Technologies to Growers[J],Methods in Biotechnology,1999,Vol.5,595-608 [13] 肖智军、商勇、党新民,现场管理实务[M],广东经济出版社,2001 [14] (日)今井正明著,华经译,现场改善:低成本管理方法[M],机械工业出版社,2010 [15] 张炼周,生产与作业管理[M],辽宁大学出版社,2009 [16] John Adams,Visual management[J],Security Electronics,2007,NO.280,64-64 [17] 崔平,现代生产管理[M],机械工业出版社,2003 [18] Matt A. Casado. Housekeeping management[M],ohn Wiley & Sons, Inc. 2000 [19] Katsutoshi Yada and Kosuke Ohno,Knowledge Discovery from Click Stream Data and Effective Site Management[J],Lecture Notes in Computer Science,2007,Vol.4384,360-373 [20] 张平亮,现代生产现场管理[M],机械工业出版社,2009 [21] 周跃进、认秉银,工业工程专业英语[M],机械工业出版社,2006 采取的主要技术路线或方法 1. 通过人、机、物、环境、信息、制度等生产要素和质量、成本、交货期、效率、安全、员工士气六个重要的管理目标组成的系统阐述流水线生产和现场管理的重要性。 2. 运用图片、图表、数据阐述目视管理的基础性、重要性,运用“5W1H”法,“ECRS”法分析研究定置管理的优越处。 3. 通过一些综合评定方法如:评分法,综合评定流水线现场管理。 预期的成果及形式 科学、严谨的应用建模仿真方法作出科学分析,认真完成每一个步骤,在老师的指导下形成自己的思路,运用自己所知道的知识,形成一篇具有现实意义的论文,服务企业。 时间安排 2011年3月6日-3月20日,修改并提交开题报告和论文大纲 2011年3月27日-5月6日,向指导老师提交论文初稿 2011年5月16日前,向老师提交开题报告和论文大纲 2011年3月20日-3月27日,根据老师指导意见提交正式论文 2011年5月23日-5月24日,论文答辩 指导教师意见 签 名: 年 月 日 备注 富士康集团(深圳)流水线现场管理分析研究 摘 要:现场管理是企业管理的重要工作之一,是全面提高企业素质的保证。现场管理的目视管理、定置管理是非常基本、有效的管理方法。21世纪以来,我国越来越多的企业实施科学管理模式,如:5S管理、目视管理、定置管理,这其中,目视、定置管理仅需少量的成本投入,就能有效的改善生产环境,提高生产效率、产品质量、员工士气等。 目视管理是“一目了然”的管理,“看得见的管理”,它利用形象直观、色彩适宜的各种视觉感知信息,将管理者的要求和意图让大家都看得见,以达到员工的自主管理、自我控制及提高劳动生产率的一种管理方式。定置管理是整理、整顿对实际状态的深入与细化,是一个动态的整理整顿体系,它以物在场所的科学定置、以完善的信息媒介为前提,以实际中人和物的有效结合为目的,从而使现场管理科学化、规范化、标准化,使企业人尽其力,物尽其用,时尽其效,达到高效、优质、安全的生产效果。 本文通过对富士康集团(深圳)流水线车间现场管理的分析,探讨并研究富士康现场管理的成功方法和经验,从理论的阐述到具体的分析,使我们能够清晰的了解到推行现场管理所取得的成果,为企业推行现场管理提供一定的参考,对企业实施现场管理特别是目视、定置管理有一定的意义。 关键词:现场管理,目视管理,定置管理,富士康 Site Management on Foxconn Group (ShenZhen) Line Abstract:Site management is the basic of Enterprise Management, is the whole manufacturing center. Enterprise’s things base on the site management as the foundation through the scene to carry out. Site management was to completely improve enterprise quality assurance, among them, the visual management, housekeeping management is very basic、effective management methods. In the 21st century, our country has more and more enterprises to carry out scientific management model in the field management. And the 5S management carries the loudest, but the visual and housekeeping management is the more basic management importance enough. Visual, housekeeping management needs only a few costs can improve the production environment, production efficiency, quality and employee morale, etc. Visual management is "clear management", "visible management". It using the image intuitive, appropriate various visual perception information, requirements of managers and intention let everybody see, in order to achieve the independent management staff, self control and improve labor productivity. Housekeeping management is to clean up, rectify to the thorough and refinement of the actual status, is a dynamic system. It acts on the premise with the scientific housekeeping, the perfect information media. It based on the effectively combination of actual people and objects. SO it makes the site management scientific, standardized, causes the enterprise to reach high efficiency, high quality, safety the success of Foxconn scientific management methods and experience, from theory to the production effect. This article through to the site management analysis of Foxconn group (ShenZhen) assembly line workshop, discusses and studies concrete analysis paper, we can clearly understand to implement achievements of enterprise implement site management. And at the same time,it has certain reference for enterprise implement site management. It has certain reference for the enterprise implement of site management especially visual, housekeeping management. Keywords: Site Management ,Visual Management ,Housekeeping Management, Foxconn 目 录 摘 要 I ABSTRACT II 1 绪论 1 1.1 选题的背景和意义 1 1.2 研究的内容和思路 2 1.3 现场管理概述 3 1.4 富士康(深圳)流水线现场管理介绍 5 2 基于目视管理的现场管理分析 6 2.1 目视管理 6 2.1.1 目视管理定义 6 2.1.2 目视管理的目的和内容 6 2.1.3 目视管理的特点和方法 7 2.1.4 目视管理的作用和主要工作方法 7 2.1.5 目视管理的水准和实施途径 9 2.2 富士康(深圳)流水线目视管理分析研究 9 2.2.1 具体管理内容 9 2.2.2 具体管理工具和方法分析 11 2.2.3 具体管理的实施 13 2.3 富士康(深圳)流水线目视管理评价 14 2.3.1 制定考核指标 14 2.3.2 实施考核 16 2.3.3 基于目视管理的意见和建议 17 3 基于定置管理的现场管理分析 18 3.1 定置管理概述 18 3.1.1 定置管理定义 18 3.1.2 定置管理的基本状态 18 3.1.3 定置管理的分类 18 3. 2 富士康(深圳)流水线定置管理分析研究 19 3.2.1 富士康(深圳)流水线定置管理分析 19 3.2.2 富士康(深圳)流水线“5W1H”、“ECRS”定置管理分析 22 3. 3 定置管理取得的效果及评价 26 3.3.1 富士康(深圳)定置管理取得的效果 26 3.3.2 定置管理评价 27 3.3.3 基于定置管理的意见和建议 28 4 结论与前景展望 29 4.1 结论 29 4.2 前景展望 30 致谢 32 参考文献 33 附 录 34 附 录1: 英文文献 34 附 录2: 中文译文 38 1 绪论 1.1 选题的背景和意义 18世纪80年代工业革命后,工厂制度产生,社会的基本生产组织形式从以家庭、手工工厂为单位转向以工厂为单位,机器代替了手工操作,生产规模迅速扩大,企业内部的分工日益细微,协作更加广泛。第二次世界大战开始以后,当代生产管理的概念、理论和技术开始迅速发展。主要表现在三个方面:一是统计质量的概念发展迅速,在产品质量控制中广泛地应用;二是引用了线性规划,高速电子计算机的发展使大规模线性规划问题的解决成为可能;三是其它的数学方法也发展起来。例如排队论在生产线、机器保养等方面得到了应用。 现在的生产管理模式已经发生了重大变化,从以前的以企业为中心的管理模式转变为以顾客为中心的管理模式。现在的生产方式呈现出多样化,手工生产、大量生产、精益生产、集成制造、敏捷制造、大量订制生产、绿色制造等各种生产方式并存。而这一切,都离不开基本的管理:现场管理。 现场管理就是指用科学的管理制度、标准和方法对生产现场各生产要素,包括人(工人和管理人员)、机(设备、工具、工位器具)、料(原材料)、法(加工、检测方法)、环(环境)、信(信息)等进行合理有效的计划、组织、协调、控制和检测,使其处于良好的结合状态,达到优质、高效、低耗、均衡、安全、文明生产的目的。现场管理是生产第一线的综合管理,是生产管理的重要内容,也是生产系统合理布置的补充和深入 1]。 企业管理活动中,无论在资金、人员、设备哪一个方面出现问题都会给生产带来困难。现场是问题萌芽产生的场所,现场是企业活动的第一线,大多数问题,都是直接或间接来自现场,出现问题时如不及时采取对应的措施,放任自流而任其发展,就会给企业带来很严重的后果。 目前,在现场管理实践活动中,涌现出了一系列行之有效的现场管理方法和技术,如:“目视管理”、 “定置管理” 、“5S管理”、“工厂设计”、“工作地布置”、“人机工程”、“成本控制”等。 目视管理是利用形象直观、色彩适宜的各种视觉感知信息来组织现场生产活动,达到提高劳动生产率的目的的一种管理手段,也是一种利用人的视觉进行管理的科学方法。 定置管理是对生产现场中的人、物、场所三者之间的关系进行科学地分析研究,使之达到最佳结合状态的一门科学管理方法。定置管理起源于日本,由日本“青木能率(工业工程)”研究所的“艾明生产”的创导者青木龟男先生始创。他从50年代开始,根据日本企业生产现场管理实践,经过潜心钻研,提出了定置管理这一新的概念,后来、又由日本企业管理专家清水千里先生在应用的基础上,发展了定置管理,把定置管理总结和提炼成为一种科学的管理方法,并于1982年出版了《定置管理入门》一书。以后,这一科学方法在日本许多公司得到推广应用,都取得了明显的效果。 我于2010年7月到8月期间,在富士康科技集团(深圳)iPhone手机装夹流水线做为一线工人,亲身实践40天。亲身体会到富士康的现场管理模式,虽然当时富士康也发生一些不利于企业形象的事,但富士康依然是代工制造业的佼佼者。富士康科技集团是从事6C产品生产制造与开发的高科技企业,是世界上最大的代工企业,在富士康,工作人员致力于提高生产效率与产品合格率,流水线的应用相当的广泛,流水线的现场管理相当的重要。在富士康集团,公司通过科学的管理方法,不断优化管理,不断追求更有效率、更实用的管理方法,而且,通过富士康集团的一系列努力,确实取得了骄人的成绩,通过科学的管理方法,富士康在世界范围内更具竞争力。因此,本文主要就富士康科技集团(深圳)iPhone手机装夹流水线,进行现场管理分析研究,论述富士康现场管理中的工业工程方面的联系。用现实中成功的企业,阐述工业工程的现实作用,并以此希望越来越多的企业重视工业工程,利用工业工程,让工业工程更好的服务广大企业,提高企业利润,提升企业竞争力。 1.2 研究的内容和思路 随着我国制造业的发展,越来越多的企业走上了全球化的发展模式,但在发展的过程中,不少企业由于缺乏科学的管理模式,面临着“管理落后”和“管理差距”的挑战。而其中现场管理更是科学管理的第一步,自上世纪60年代以来,一些工业发达国家普遍对现场管理予于高度重视,取得了明显效果,从中获得了高效率、低成本和较高的企业竞争实力 2]。日本在这方面尤为突出,如日本的丰田汽车公司经过长期的探索和实践,形成了以丰田生产方式为代表的丰田现场管理模式。 本文通过对富士康(深圳)科技集团流水线的现场管理分析研究,注重对管理细节的分析,通过生产过程中的具体数据,表现出实施科学管现场理的优越性,并具体的通过现场的目视管理、定置管理两大方面分析流水线的现场管理。在这两方面中,再通过管理分析工具,尽可能细致的分析现场管理。 在本文中,第1章为绪论,第2章为基于目视管理的现场管理分析,第3章为基于定置管理的现场管理分析,第4章为结论与前景展望。 通过论文的写作,一方面对企业现场管理有了更系统、科学的认识,认知了现场管理的发展及方向,为国内生产型企业的现场管理提供某些理论上的借鉴。就国内而言,虽然很多企业现场管理水平已经很高,但通过对这些高水平管理的分析,希望能为更多的企业提供某些理论上的帮助,让企业有更高效、更据竞争力的发展。 1.3 现场管理概述 现场管理是为顾客制造产品或提供服务的地方,是整个制造业的中心,是可以不断改善的园地。现场由人、物、环境、信息、制度等各生产要素和质量Q(Quality)、成本C(Cost)、交货期D(Delivery)、效率P(Production)、安全S(Safety)、员工士气M(Morale)六个重要的管理目标要素构成的一个动态系统。 现场管理是指运用科学的管理方法和手段,对现场中的生产要素和管理目标要素进行设计和综合治理,达到全方位的管理优化,创造一个整洁有序、环境优美的场所,使现场的人,心情舒畅,操作得心应手,达到提高生产效率,提高产品质量,降低成本,增加经济效益的目的。 所有的企业都必须从事开发、生产、销售三项赚取利润的活动。所有的新技术、新工艺和新方法的引进、消化、吸收、创新和推广都将具体落实到现场;企业每项工作,没有哪一项不是以现场管理为基础并且通过现场来实施的。因此现场管理是全面提高企业素质的保证。没有现场管理作保证,全面提高企业素质只是一句空话。 近年来企业管理工作中存在一个严重的误区,就是重市场,轻现场。这种观点认为当前困扰企业当前的主要因素是市场疲软、销售不利等企业外部因素的影响,没有认识到现场管理水平的高低直接影响到产品质量、成本以及对市场的“辐射”功能。企业领导把主要精力放在抓“市场”销售,把抓“现场”看作是“远水解不了近渴”。因而导致企业的现场出现员工精神状态松弛、物流信息不流畅、工作管理不到位等一系列问题。 现场管理为满足客户需求的四要素(货物量和交货期、品质、价格、售后服务)而设置有Q、C、D、P、S、M六大管理目标。现场管理就是指运用有效资源,通过众人的智慧与努力,实现Q、C、D、P、S、M六大管理目标 ,现场管理的内容如图1-1和表1-1。 产品计划 输入 输出 企业计划 组织 控制 外部环境 图1-1 现场管理系统 表1-1 管理资源、目标与项目 资源 目标 人力 设备 材料 方法 环境 目标管理项目 品质           品质管理 成本           成本管理 交货期           生产管理 效率           效率管理 安全           安全管理 士气           全员参与活动 资源类别项目管理 人力资源管理 设备管理 材料管理 技术管理 5S活动   1.4 富士康流水线现场管理介绍 富士康科技集团创立于1974年,是专业从事电脑、通讯、消费电子、数位内容、汽车零组件、通路等6C产业的高新科技企业。深圳富士康是富士康总部于1988年建立的,建厂以后,马上成为富士康在大陆发展的总部,在生产车间大量运用流水线生产,对一些性质相似的工序设置流水线,在一个流水线上,在一定时间内完成。每条线设置有线长,主要负责现场人员分工、材料调配、监督完成生产任务等。线长和线员工每天共同努力,使地面整洁,生产有序,物流畅通,将生产物资和设备协调到最佳状态,共同营造良好的生产环境,为效率生产提供必要的前提条件。 开始工作前,由线设备负责人检查生产工具是否齐全、是否完备,检测机器是否能正常工作,线物料负责人到拉料处拉料,线其他工作人员自觉找到自己的工作责任位。在工作过程中,通过控制流水线的速度,使工作人员不会因速度太快而堆料,也不会因速度太慢而无所事事。在中午吃饭时间,采取一半人先就餐的人员管理模式,通过这种管理模式,总有一部分人在从事生产活动,使流水线机器不会因为人员就餐而停机,达到效率生产的目的。 一天整8小时的生产(不包括吃饭时间)结束后,线长组织线员工总结这一天的生产情况,如:是否达到计划产量,若没达到,需要找出原因,并以书面形式提交给上级,若达到生产任务,则需要告诫员工保持优势。 通过一系列现场的基本操作,流水线的生产正常进行,效率不断提高,现场环境不断改善,企业利润稳步增加。 2 基于目视管理的现场管理分析 2.1 目视管理 2.1.1 目视管理定义 目视管理是一种以公开化和视觉显示为特征的管理方式,亦称“看得见的管理”、“一目了然的管理”、“图示管理”。 目视管理是利用形象直观、色彩适宜的各种视觉感知信息(如仪器显示、图表看板、颜色、区域规划、信号灯、标识等)将管理者的意图和要求让大家看的见,以达到员工的自主管理、自我控制以及提高劳动生产率的一种管理方式,也是一种科学管理方法。所以,目视管理是一种以公开化和视觉显示为特征的管理方式,综合运用了管理学、生理学、心理学、社会学等多学科的研究成果 4]。 目视管理在日常生活中得到广泛应用,如交通信号灯,红灯停,绿灯行;包装箱的雨伞标志,表示货物怕湿,应该做好防潮工作;排气口上绑着一个小布条,看布条的飘动可以知道排气孔的排气情况。 通常我们说的目视管理,是指用形象直观、色彩适宜的视觉感觉信息来揭示管理状况和作业方法,让全体员工能够用眼睛看出工作的进展状况是否正常,并迅速做出判断和对策。目视管理通过彻底贯彻“信息共享”的管理原则,是全体员工成为自主管理和自主经营的主角。目视管理就是通过对事物(设备、材料、品质、工具、文件等)的数量或特性值的管理极限进行可视化地描述,以便借助工具即可实施有效的管理方法 5]。 2.1.2 目视管理的目的和内容 2.1.2.1 目视管理的目的 通过目视管理,可以使管理形象直观,有利于提高管理效率;可以使管理透明化,便于现场人员互相监督,发挥激励作用;可以延伸管理者的能力和范围,降低成本,增加经济效益。也就是说用直观的方法,让现场状况正常与否一目了然,把工厂潜在的大多数异常、管理状况与作业方法显示化,变成谁都一看就明白的事实。 2.1.2.2 目视管理的内容 (1)生产任务与完成情况的图表化和公开化。 (2)规章制度、工作标准和时间标准的公开化。 (3)与安置管理相结合,实现清晰的、标准化的视觉显示信息。 (4)生产作业控制手段的形象直观与使用方便化。 (5)物品(工装夹具、计量仪器、设备的备件、原材料、毛坯、在制品、产成品等)的码放和运送的数量标准化,以便过目知数。 (6)现场着装人员的统一化,实行挂牌制度。 (7)现场的各种色彩运用要实现标准化管理。 2.1.3 目视管理的特点和方法 2.1.3.1 目视管理的特点 (1)以视觉信号显示为基本手段,所有车间人员都能看得见 (2)以公开化和透明化为基本原则,尽可能的将管理者的要求和意图让大家看的到,可以推动自主管理、自主控制。 (3)现场工作人员可以通过目视方式,将自己的建议、成果、感想展示出来,与领导同事进行互动交流。 所以说目视管理设计一种以公开化和视觉显示为特征的管理方式,也可以称为“看得见的管理”,这种管理方式可以贯穿整个的管理区域当中 6]。 2.1.3.2 常用的目视管理方法 (1)绿灯表示通行,红灯表示停车。 (2)道路拐弯处设置反射镜,防止撞车。 (3)显著的彩色线条标注某些最高点、最低点,操作人员一眼可见。 (4)小布条挂在风口,显示空调、抽风机是否在工作。 (5)图片、相片作为操作指导书,直观易懂。 (6)用一些阴影、凹槽的工具放置盘,使各类工具、配件的放置方法一目了然,各就各位。 (7)以图表的形式反映某些工作内容或进度状况,以便于人员了解整体工作情况和跟进确认。 2.1.4 目视管理的作用和主要工作方法 2.1.4.1 目视管理的作用 在日常生活中,我们是通过“五中感觉”(视觉、嗅觉、听觉、触觉、味觉)来感知事物的。其中,最常用的是“视觉”。据相关统计,人们行为的60%是从“视觉”感知开始的。因此,在企业生产管理中,强调各种管理状态、管理方法清楚明了,从而容易理解、明白而无歧义、易于遵守,使员工能够自主性的完全理解、接受、执行各项工作,这将会给管理带来极大的好处。 在商品经济日益发达的今天,我们企业需要从各个方面满足客户的需求,其结果使企业不得不进行多品种、多批次、少批量、短周期的生产,从而导致对现场各种管理难度增大。而目视管理作为一种管理手段,以“效率高、不易错”为目标,能使员工少差错,轻松的投入生产工作当中。具体体现在以下几个方面: (1)管理效率化。目视管理根据人的生理特征,充分利用信号灯、标示牌、符号、颜色等方式发出视觉信号,宣明准确刺激神经末梢,快速传递信息。 (2)异常问题显示化。目视管理能将潜在的问题和浪费现象直观的显示出来。不管你是新人还是其他部门的员工,一看就懂,一看就明白问题所在,这是目视管理的独到之处。 (3)客观、公正、透明化。有利于统一认识,提高士气上下一心去完成工作,能够促进大家协调配合公平竞争。 (4)企业文化的形成和建立。目视管理通过对员工的合理化建议展示、优秀员工事迹和先进人物表彰、公开讨论栏、关怀温情专栏、企业宗旨方向、远景规划等健康向上的内容,是全员形成较强的凝聚力和向心力,建立优秀的企业文化。 2.1.4.2 目视管理的主要工作方法 (1) 以人为本的工作方法。同样的工作,在成本基本不变的情况下,让我们的现场操作人员能更加轻松、更加准确地完成好工作,这就是公司真正地以人为本的具体体现。例如在仪表方面,当一个人面对几十个仪表,你根本就不能指望现场操作人员能全部记得每一个仪表什么范围内是正常、什么范围内是异常。纸上考试100分与每天八小时盯着几十个仪表看完全是两回事 。那么什么是实现现场操作人员能更加轻松、更加准确地完成好工作的以人为本的方式呢?通过一定的方法在最常用的一些仪表上加以标识就可以轻松解决这个问题。 (2) 高效率的管理方法。对管理者来说,管理本身也许会带来优越感,但对被管理者来说却并不是件愉快的事情。“尽量减少管理、尽量自主管理”这是符合人性要求的管理法则,只有在目视管理中才能发挥得淋漓尽致。实施目视管理,即使部门之间、全员之间并不相互了解,但通过眼睛观察就能正确地把握生产现场的运行状况,判断工作的正常与异常,这就是能够实现“自主管理”的目的,省却了许多无谓的请示、命令、询问,使得管理系统能高效率地运作。 (3) 对错一目了然的方法。很多企业的管理规章制度只是留在文件上,其实,不用看文件,在现场就能判断对错对现场管理来说显得更为重要。 2.1.5 目视管理的水准和实施途径 2.1.5.1 目视管理按等级可以分为3个水准 (1) 初级水准。有表示,能明白现在的状态; (2) 中级水准。谁都能判断良好与否; (3) 高级水准。管理方法(包括异常处置等)都能予以一一列明。 2.1.5.2 目视管理的实施途径 目视管理本身并不是一套系统的管理体系或方法,因此也没有什么必须遵循的步骤、途径。如果说一定要列出推行的途径,那么通过多学多做,树立样板区,然后在企业全面展开就是一种可取的方法。目视管理的实施可以先易后难,先从初级水准开始,逐步过渡到高级水准。目
展开阅读全文

开通  VIP会员、SVIP会员  优惠大
下载10份以上建议开通VIP会员
下载20份以上建议开通SVIP会员


开通VIP      成为共赢上传

当前位置:首页 > 管理财经 > 管理学资料

移动网页_全站_页脚广告1

关于我们      便捷服务       自信AI       AI导航        抽奖活动

©2010-2025 宁波自信网络信息技术有限公司  版权所有

客服电话:0574-28810668  投诉电话:18658249818

gongan.png浙公网安备33021202000488号   

icp.png浙ICP备2021020529号-1  |  浙B2-20240490  

关注我们 :微信公众号    抖音    微博    LOFTER 

客服