收藏 分销(赏)

高二历史人教版选修1《中外历史上的重大改革》知识梳理.doc

上传人:仙人****88 文档编号:7783012 上传时间:2025-01-16 格式:DOC 页数:12 大小:119.50KB 下载积分:10 金币
下载 相关 举报
高二历史人教版选修1《中外历史上的重大改革》知识梳理.doc_第1页
第1页 / 共12页
高二历史人教版选修1《中外历史上的重大改革》知识梳理.doc_第2页
第2页 / 共12页


点击查看更多>>
资源描述
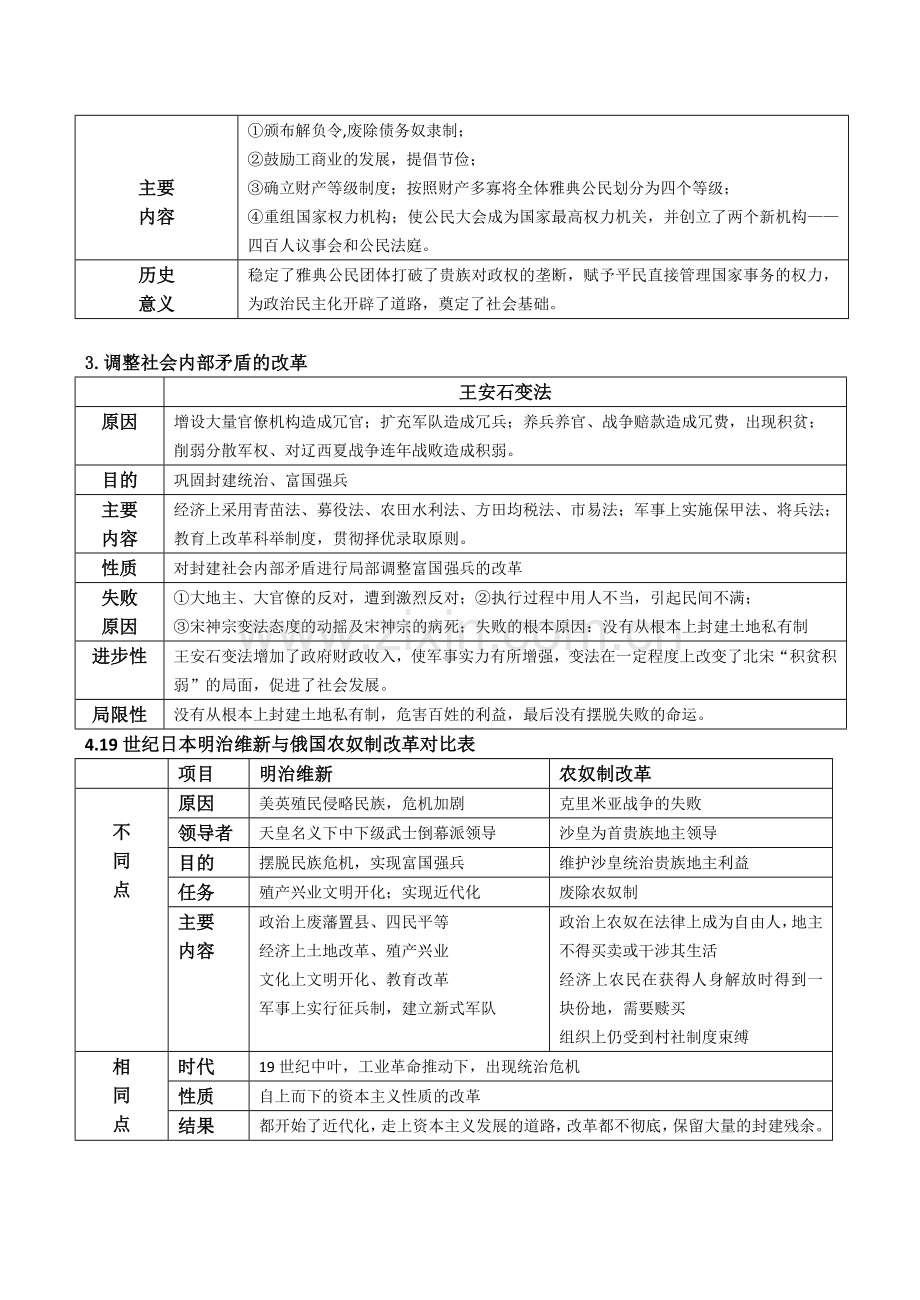
选修1《中外历史上的重大改革》 【知识梳理】 1.中国古代封建化的改革 商鞅变法 北魏孝文帝改革 历史 必然性 秦国落后于其他国家,客观上要求通过 变法以增强国力。秦孝公顺应时代潮流主观上要求变法图强。 北魏崛起后统一黄河流域,民族融合成为必然趋势;冯太后和孝文帝顺应时代潮流。 目的 富国强兵,建立封建统治 顺应民族融合趋势,巩固统治 主要 内容 政治上,废除分封制,推行郡县制。实行连坐法;经济上,废除井田制,重农抑商,奖励耕织,统—度量衡;军事上,奖励军功,按功授爵;文化上,“燔诗书而明法令”。 经济上颁布均田制租调制与改宗主督护制为三长制; 政治上整顿吏治,制定了俸禄和考核制度 文化上由平城迁到洛阳 风俗上穿汉服、改汉姓、通汉婚、说汉话、改汉制 性质 加强地主阶级中央集权的封建化改革 统治阶级封建化的改革 成功 原因 改革符合地主阶级的愿望,顺应了历史潮流。 适应了社会经济的发展及富国强兵; 有利于加强中央集权,得到秦孝公支持; 商鞅本人有革新的勇气和魄力。 孝文帝改革顺应了历史发展潮流与趋势; 适应了历史发展与前进和整个中华民族的进步; 孝文帝本人改革意志坚定。 进步性 满足了新兴地主阶级政治、经济需要;变法顺应了历史发展潮流,符合社会生产力和封建经济发展的时代要求。是战国时期最彻底的一次变法,推动了宗法分封制向中央集权制的转型,奠定了统一的基础,对后世产生了深远影响。 顺应了时代潮流,加快了民族融合,加速了北方各族封建化的进程,为中国多民族国家共同发展的历史做出了贡献 。 启示 改革是国家民族富强、社会进步的重要途径,只有顺应时代潮流,与时俱进,国家民族才会有光明前程;只有具有强烈的社会责任感,乐于献身于光辉的改革事业,才能实现中华民族伟大复兴。 2.西方古希腊的梭伦改革 古希腊的梭伦改革 原因 背景 ①贵族在政治上的专横和经济上的压榨激起平民的反抗,贵族与平民矛盾激化。(直原) ②工商业奴隶主的崛起,要求分享权利,实行改革。(改革的阶级基础) ③公元前594年梭伦当选为首席执政官,领导改革。(政治前提) 目的 性质 奴隶主阶级为缓解社会矛盾,稳定奴隶主贵族的统治秩序的改革 主要 内容 ①颁布解负令,废除债务奴隶制; ②鼓励工商业的发展,提倡节俭; ③确立财产等级制度;按照财产多寡将全体雅典公民划分为四个等级; ④重组国家权力机构;使公民大会成为国家最高权力机关,并创立了两个新机构——四百人议事会和公民法庭。 历史 意义 稳定了雅典公民团体打破了贵族对政权的垄断,赋予平民直接管理国家事务的权力,为政治民主化开辟了道路,奠定了社会基础。 3.调整社会内部矛盾的改革 王安石变法 原因 增设大量官僚机构造成冗官;扩充军队造成冗兵;养兵养官、战争赔款造成冗费,出现积贫; 削弱分散军权、对辽西夏战争连年战败造成积弱。 目的 巩固封建统治、富国强兵 主要 内容 经济上采用青苗法、募役法、农田水利法、方田均税法、市易法;军事上实施保甲法、将兵法; 教育上改革科举制度,贯彻择优录取原则。 性质 对封建社会内部矛盾进行局部调整富国强兵的改革 失败 原因 ①大地主、大官僚的反对,遭到激烈反对;②执行过程中用人不当,引起民间不满; ③宋神宗变法态度的动摇及宋神宗的病死;失败的根本原因:没有从根本上封建土地私有制 进步性 王安石变法增加了政府财政收入,使军事实力有所增强,变法在一定程度上改变了北宋“积贫积弱”的局面,促进了社会发展。 局限性 没有从根本上封建土地私有制,危害百姓的利益,最后没有摆脱失败的命运。 4.19世纪日本明治维新与俄国农奴制改革对比表 项目 明治维新 农奴制改革 不 同 点 原因 美英殖民侵略民族,危机加剧 克里米亚战争的失败 领导者 天皇名义下中下级武士倒幕派领导 沙皇为首贵族地主领导 目的 摆脱民族危机,实现富国强兵 维护沙皇统治贵族地主利益 任务 殖产兴业文明开化;实现近代化 废除农奴制 主要 内容 政治上废藩置县、四民平等 经济上土地改革、殖产兴业 文化上文明开化、教育改革 军事上实行征兵制,建立新式军队 政治上农奴在法律上成为自由人,地主不得买卖或干涉其生活 经济上农民在获得人身解放时得到一块份地,需要赎买 组织上仍受到村社制度束缚 相 同 点 时代 19世纪中叶,工业革命推动下,出现统治危机 性质 自上而下的资本主义性质的改革 结果 都开始了近代化,走上资本主义发展的道路,改革都不彻底,保留大量的封建残余。 5.19世纪日本明治维新与中国戊戌变法对比表 项目 明治维新 戊戌变法 社会背景 ①人民的反抗(2)新兴地主、商人不满(3)统治阶级内部(大名、中下武士)分化,幕府成为众矢之的,幕府统治被武力推翻。 (1)封建危机严重(2)封建统治者与帝国主义勾结,封建顽固势力较强大。 领导力量 中下级武士、新兴地主等联合力量强大。 资产阶级力量较弱,仅把希望寄托在无实权的皇帝身上,顽固派力量强大。 具体措施 推翻幕府后明治政府,发布的一系列除旧布新的改革措施,大力推行。 光绪帝颁布了一系列变法诏书,但由于资产阶级无实权和顽固派强大,无法推行。 国际环境 (1)发生在19世纪中期自由资本主义时期。(2)西方各国忙于本国事物以及英法正帮助清政府镇压革命运动,客观上为日本提供了较为有利的国际环境。 (1)发生在19世纪末向帝国主义过渡阶段,成为列强瓜分对象(2)帝国主义决不愿意中国成为独立强大的资本主义国家,国际环境对中国不利。 【重点知识点拨】 1.春秋战国时期的改革与变法. 春秋战国时期,随着铁器的使用和牛耕的逐步推广,封建的生产方式出现。新兴的地主阶级通过经济改革和政治改革,逐渐建立了封建制度。春秋时期,齐国管仲的“相地而衰征”和鲁国的“初税亩”,促使土地所有制由国有制向私有制转变。 战国时期,新兴地主的经济和政治势力越来越大,要求建立地主阶级政权。各国出现了一系列变法运动。重要的有李悝在魏国的变法、吴起在楚国的变法和商鞅在秦国的变法。经过改革变法,各国封建制度陆续建立。其中最彻底的是秦国的商鞅变法。 2.关于近代以来的资本主义的改革. 19世纪中后期的工业革命,从经济上体现了资本主义制度的巨大优越性;近代科学技术的革命,使资本主义制度获得了比封建制度强大得多的技术力量;17世纪以来的早期资产阶级革命,使资产阶级在政治领域创造了一系列民主的统治形式和政治制度。随着工业革命的深入和经济发展,工商业资产阶级迅速壮大,改革议会的呼声日渐高涨。1832年,英国政府进行了第一次议会(选举制度)改革。英国工商业资产阶级不断增强了自己在议会中的地位,在国家政权中的作用日益重要,保证了英国资本主义更加迅速的发展。迫于资本义制度对封建制度的全方位的压力和示范作用的冲击,欧洲的俄国和亚洲的日本先后进行了农奴制改革和明治维新,并缓慢地走上了由封建制度向资本主义制度转变的社会变革之路。19世纪中后期,在民族危机的冲击下,中国资产阶级为挽救民族危机,发展资本主义,也兴起了资产阶级性质的改良运动——戊戌变法。20世纪30年代的罗斯福新政,使资本主义的经济制度得到进一步完善和发展。第二次世界大战后,主要资本主义国家纷纷采用国家干预经济的发展模式,通过各种手段对国民经济进行宏观管理,有利地促进了资本主义经济制度发展和阶级矛盾的缓和,使资本主义出现了一个发展的黄金时期。 【疑难知识解析】 1.中外历史上最具代表性的改革类型概述。 改革的形式多种多样。从改革的程度看,—种是在不触动根本制度的前提下,进行局部的调整;一种是对旧的生产关系和上层建筑进行彻底的改革,导致社会制度发生根本性变化。从改革的性质看,有奴隶制度的改革、封建主义的改革、资本主义的改革和社会主义的改革。从改革的内容看,有政治改革、经济改革、军事改革和文化改革。在中国,封建地主阶级的改革类型主要有三种:一是确立封建制度的改革,如春秋战国时期的变法运动,促使奴隶制度向封建制度转变;二是封建统治政策的调整,如北宋中期的王安石变法,19世纪后半期的洋务运动。都是地主阶级为挽救统治危机调整统治政策的改革运动;对于中外历史上最具代表性的七场改革,虽发生在不同国度、不同历史时期、不同的社会背景,性质各异,结果千差万别,体现出历史发展的多样性。但大致可分为两大类型: ①本社会内部调整统治政策、富国强兵的改革,如王安石变法等。②促进新旧社会制度转变的改革,如梭伦改革、商鞅变法、北魏孝文帝改革、1861年俄国农奴制改革、明治维新、戊戌变法等等。 2.对社会改革应持的正确看法与评价。 (1)我们要把各种改革放在它所属的特定历史环境中去加以评价。应该首先分析当时的历史条件、历史要求,再看这些改革在多大程度上适应或者违背了这一历史要求,它对社会历史发展到底起了什么作用。据此,对改革作出基本的肯定或否定。 (2)一场改革的成败与否,一要看改革是否达到了预期目标。二看改革是否被中断。即看改革是否达到了预期目标,有利于国家发展和社会进步,不能看改革者个人的结局如何,而要看这一改革所产生的积极作用是否得到维持。 (3)所有改革无一例外都是在新旧势力激烈冲突和斗争的背景下展开,改革过程中,陈旧观念受到猛烈冲击,旧势力的利益受到影响,新旧势力之间的矛盾冲突甚至会演变成生死较量,改革者必须以大无畏的勇气战胜困难,才能完成改革。改革也具有多样性,历史上没有完全相同的改革,改革者要实现预期目的,只有根据不同的国情和当时的历史实际。实事求是地制定合理的改革方案,采取适宜的方法进行改革。 【知识拓展综合】 1.向西方学习的中国洋务运动与日本维新变法比较. 相同点:都足在民族危机严重的社会背景下发生的;都是以清政府为主体而进行的重大政策调整;都涉及军事、经济、文化方面的改革;都主张向西方学习;都是中国近代化发展历程中的重要内容;虽然都失败了,但对历史发展的进程都起到了一定的推动作用。 不同点:国际环境不同,前者发生在第一次工业革命后,后者发生在第二次工业革命后。阶级属性不同,前者代表地主阶级,后者代表资产阶级。目的不同,前者是要维护清王朝封建统治,后者是要挽救民族危亡,发展资本主义。性质不同,前者是地主阶级改革,后者是资产阶级改革。内容不尽相同,前者只主张学习西方科技,后者主张全面学习西方,发展资本主义,实行君主立宪。影响不同,戊戌变法比洋务运动影响大。 2.中国洋务运动、日本明治维新和俄国1861年改革的比较 相同点:都发生在19世纪六七十年代。背景相同,都是封建国家面临统治危机,走向近代化的改革。目的相同,都是要摆脱危机,实现富国强兵。方式相同,都是自上而下的改革。内容部分相同,学习西欧先进的生产技术,反映了资本主义发展潮流的不可阻挡性。 不同点:性质上,中国是地主阶级改革,日本和俄国是资产阶级性质改革。内容上,中国未对封建制度作任何变动,仅仅单纯地引进和学习西方先进的科学技术和军事技术;而日本和俄国改造封建制度,发展了资本主义。方式上,中国洋务派进行的与资本主义有密切联系的军事、经济、文教等活动;日本是在经过武装倒幕,肃清封建幕府势力的基础上实行的比较全面、广泛地向西方资本主义学习的改革;俄国是握有实权的沙皇代表贵族地主推行的改革。结果上,中国的洋务运动失败,没有走上富强之路,仍然是一个半殖民地半封建国家;日本摆脱了民族危机,成为近代亚洲惟一强国;俄国虽然废除了封建农奴制,但改革很不彻底。 3.20世纪在世界现代化发展道路上对美国、俄国、中国三个国家的经济体制改革及认识。 (1)1921年苏俄实行新经济政策;俄国通过市场用固定的粮食税、国家资本主义和商品买卖的办法发展生产,建立社会主义工业同农业的市场交流。促进了工农业的发展,但到1927 年新经济政策被废除,建立起斯大林高度集中的经济体制。1932年美国实施罗斯福新政新政;美国用国家干预经济的办法即用一定的计划经济来调节资本主义产销间的矛盾,避免资本主义市场经济的混乱和盲目,达到解决经济危机的目的。摆脱了经济危机,并促进战后出现国家垄断资本主义大发展的世界趋势。1978年中国实行改革开放;中国克服计划经济体制弊端,在坚持社会主义制度前提下,改革生产关系中不适合生产力发展的环节,解放生产力,最终建立社会主义市场经济体制。中国现代化建设出现繁荣景象。 (2)认识:三种经济模式的改革都是对生产关系的调整,其改革充分表明:资本主义也有计划,社会主义也有市场。计划和市场只是经济手段,不是资本主义和社会主义的本质区别。 【理论方法升华】 关于改革成败原因的分析及认识 (1)改革成败的原因 ①是否顺应历史发展的趋势,与时俱进,因时改革,是改革成功的根本原因。 ②看力量对比是否有利于改革,要从改革的阻力和支持改革的力量两方面去分析,改革的阻力可以从内外两方面,政治、经济、文化等多角度去分析。 ③改革必然会损害部分人的利益,必然会遇到阻力,不会一帆风顺,这就要求改革者要有远见卓识和坚定的政治魄力。 ④改革的措施是否符合当时的实际,是否行之有效。 ⑤当时的内外环境是否有利于改革的开展和执行。 (2)从改革成败中得到的规律性认识或启示 ①改革是革除弊政、促进国家富强的重要手段,每一个国家,每一个民族要发展进步,必须与时俱进,敢于改革。 ②改革必然会因损害某些人或集团的利益而遭到其反对,因而具有艰巨性和复习性,不会一帆风顺,这就需要在勇于改革的同时,要具备坚决的斗争精神。要坚信新事物一定能够战胜旧事物。 ③改革的措施必须行之有效,改革过程中要用人得当,改革家要有远见卓识和坚定的政治魄力。 ④改革没有固定的模式,必须具体问题具体分析,走有自己特色的改革之路。 ⑤中外历史上的重大改革,给我们留下了众多的经验教训,我们要从中获取启示。 ⑥改革是社会发展的重要动力,我们要积极支持改革,并投身到改革中去,合力推进我国的改革开放。 重难点解析 1、古希腊的城邦与中国春秋战国时期的诸侯国的不同 ①希腊城邦始终以独立的政治单位,分立于希腊古典世界;中国春秋战国时期的各诸侯国则逐渐走向统一的帝国。 ②希腊城邦商品经济比较发达,农、工、商并重;中国春秋战国时期各诸侯国家则大多以农为本,重农抑商。 ③希腊城邦普遍实行共和政体,王权衰微,有的城邦甚至建立了比较发达的民主政治;中国春秋战国时期的各诸侯国王权日益强大,最后发展成为君主专制制度。 2、梭伦改革对雅典民主政治建设的影响 ⑴梭伦的经济改革稳定了雅典公民团体,促进工商业奴隶主阶层的崛起,使雅典社会结构发展为贵族奴隶主、工商业奴隶主、平民三足鼎立的多元社会格局,为雅典民主政治奠定了社会基础。 ⑵梭伦改革的政治措施,使下层平民得以参与国家政治,为雅典民主政治提供了制度保证,同时也开启了西方权力划分的先河;渗透在改革中的“中庸”精神与东方“你死我活”的政治斗争形成了鲜明的对照,为雅典民主政治和西方民主政治提供了价值基础。 3、 商鞅变法如何体现了新兴地主阶级的意志? 商鞅变法体现了新兴地主阶级的意志,突出表现在其变法的内容上。 ⑴奖励军功,按军功授爵,贵族无军功不再授爵;增强了地主阶级的政治地位和经济实力。同时打击了奴隶主旧贵族势力。 ⑵“废分封,行县制”是向建立中央集权制度迈出的重要一步,是打破“封国”、巩固新的土地所有制的政治保障。 ⑶“为田开阡陌封疆”,“废除井田制”以法律的形式确立土地私有制,既废除了奴隶制的经济基础,又满足了地主阶级的经济要求。 ⑷“重农抑商,奖励耕织“,统一秦国度量衡等,促进了封建经济的发展,壮大了新兴地主阶级的力量。 4、比较商鞅变法和王安石变法的异同点,并谈谈你对改革的认识。 (1) 相同点: ① 直接目的都是为了富国强兵。 ② ②变法都得到了王权的支持。 ③变法内容触动了旧势力的利益,遭到他们的激烈反对。 ④变法者的个人命运基本相同。 ⑤变法都对生产关系作出了调整。 (2)不同点: ①背景不同:商鞅变法发生在新旧交替的社会大变革时期;王安石变法则发生在北宋中期统治危机四伏时。 ②根本目的不同,商鞅变法要从根本上废除旧制度,建立新制度;王安石变法则是为了挽救北宋统治危机,部分调整生产关系。 ③性质不同:商鞅变法是一场封建化的运动;王安石变法则是对封建社会内部矛盾进行局部调整的改革。 ⑶ 认识: ③ 改革必然会遭到旧势力的阻挠,不可能一帆风顺,要充分考虑到改革的复杂性和艰巨性。 ④ 改革的成败关键要看其积极成果能否得以保留和维持,不以改革者个人命运为转移。 ⑤ 改革措施要针对实际情况,行之有效,推行改革过程中要用人得当。 ④改革家要有远见卓识和坚定的政治魄力。 5、王安石变法与庆历新政的异同点? 庆历新政 王安石变法 相同点 背景 为解决北宋中期社会危机 目的 解决社会危机(直接目的),维护封建统治(根本目的) 性质 地主阶级的封建改革 特点 在当时皇帝支持下自上而下进行的,有曲折性、复杂性 结果 遭到大官僚、大地主反对而失败 不同点 中心内容 整顿吏治 富国(理财) 改革程度 局部改革 经济、军事、教育全面改革 历史地位 王安石变法的作用和影响要大 内在联系 庆历新政虽然失败,但为王安石的全面改革奠定了基础 6、北魏孝文帝改革成功的原因有哪些? (1)孝文帝改革顺应了生产力发展的趋势——改革成功的根本原因。 (2)改革符合民族融合的趋势和各族人民的愿望。 (3)改革符合统治者巩固政权的需要。 (4)孝文帝的胆略和卓识,冲破阻力,毅然改革。 7、有人认为北魏孝文帝是盖世英雄,也有人认为他是千古罪人。试结合所学的相关内容,简要谈谈你对孝文帝改革及其本人的认识。 答案:⑴孝文帝顺应时代潮流,积极、主动、彻底地进行了一系列改革,通过迁都洛阳、改行汉制、移风易俗等措施,使鲜卑族发生了根本性的变化:社会制度封建化、生产方式农业化、风俗习惯汉族化; ⑵有利于北方经济的发展,缓和了民族矛盾,巩固了封建统治,加强了民族大融合,为国家结束分裂、走向统一和封建社会的繁荣奠定了基础。 ⑶当然,孝文帝改革全盘汉化,忽视了保持本民族文化特点,使得鲜卑族拓拔部逐渐溶入其他民族,这是值得我们吸取的教训。 ⑷从历史的进程来看,孝文帝是我国少数民族中杰出的政治家、改革家,为中国多民族共同发展的历史做出了贡献。 8.日本明治维新前的“尊王攘夷”与中国的春秋时期的“尊王攘夷”在背景、含义和结果方面有何不同。 ⑴背景不同:齐桓公是在周天子势力衰弱,诸侯国强大,纷纷起来争霸时提出的;而日本的中下级武士是在西方列强势力侵入日本,日本民族危机加剧,而当时幕府统治者却实行对外妥协退让,对内恐怖镇压的政策时提出的。 ⑵含义不同:齐桓公提出的“尊王攘夷”含义是拥护周王室,排斥异族;日本中下级武士提出的“尊王攘夷”是尊奉天皇,赶走外国侵略者。 ⑶结果不同:齐桓公利用此口号,成为春秋时期第一个霸主;日本的尊王攘夷运动失败,后演变为倒幕运动。 【主干知识梳理】 改革名称 历史背景 措施内容 评价 梭伦改革 ①内因:雅典社会矛盾、阶级矛盾激化,严重阻碍了经济发展 ②外因:雅典附近的梅加拉等城邦与雅典的矛盾加剧,沉重打击了雅典海上贸易。 ③个人因素:公元前594年,梭伦当选为首席执政官,推行改革。 经济领域: 1)颁布“解负令”。 作用:取消了债务奴隶,保护了平民的基本权益。经济上的独立,为平民享有政治权利提供了物质保障。 2)鼓励发展工商业 作用:从短期来看,稳定了社会物价,保障了 平民生活。从长期来看,促进了雅典工商业的发展和雅典社会经济的多元化。 政治:1)重新划分社会等级 ①目的:打破贵族的世袭特权 ②标准:按财产多少划分四个等级 ③权利义务:等级越高,权利越多,应尽的义务也越多。 ④结果:没有带来真正的平等;重新划分了国家的权利动摇了贵族政治的社会基础;为雅典民主政治的发展开辟了道路。 2)创立四百人会议 意义:提高 了公民大会的政治地位,打破了贵族对国家权力的垄断。 3)创设了陪审法庭 意义:赋予平民司法权,推进了政治分权。 1、积极意义: 1)消灭了债务奴隶制,稳定了小农经济,确保了雅典公民经济上的独立,为雅典民主政治提供了物质基础。 2)按财产划分社会等级的措施扩大了享有政治权力者的范围,通过权力的重新分配,越来越多的人享有政治权力。 3)促进了工商奴隶主阶层的崛起,巩固了贵族奴隶主、工商奴隶主、平民三足鼎立的多元社会格局,为雅典民主政治奠定社会基础。 4)梭伦的政治改革完善了雅典的国家制度,为普通公民参与国家政治提供了制度保证,为民主政治建立提供了制度保障。 2、局限性: (1)其中庸原则决定了改革的不彻底性。 (2)按财产划分等级限制了平民参与高级管理的机会。 (3)不能完全满足平民阶级的政治经济需求。没有从根本上解决矛盾。 商鞅变法 1、政治:分封制宗法制遭破坏,春秋战国时期社会转型,(奴隶社会向封建社会过渡) 2、经济:铁器牛耕提高生产力,生产力的发展(改革变法的根本原因) 3、军事(主观动力):争霸战争需要“富国强兵” (变法的直接推动力) 4、思想:法家学说成为改革的思想武器 1、[核心] 废井田,开阡陌:,废除井田制度,以法律形式承认土地私有,允许土地买卖。 2、重农抑商,奖励耕织:鼓励农民努力耕织,生产粟帛多的,可以受到奖励,免除徭役,认为工商业是“末业”,凡从事工商业或者因懒惰而陷于贫穷的,都要受到惩罚,全家大小都投入官府充当奴婢。 3、统一度量衡:国家颁行标准的度量衡器,要求秦国人必须严格执行,不得违犯. 4、奖励军功,实行“二十等爵制”: 规定按军功的大小授予爵位,官吏从有军功爵的人中选用.人们按照爵位高低占有不同数量的田宅、奴婢严厉禁止私斗,凡擅自私斗者,视情节轻重处以不同刑罚. 5、废除“世袭世禄制”: 宗室成员没有立军功者,要除掉其宗室属籍,剥夺其贵族身份,以此鼓励宗室贵族建立军功。 6、严格户籍制度,制定连坐法:规定居民要登记户籍,分五家为一伍,两伍为一什,什伍之内,各家纠察.奖励告密,实行连坐法,一家犯法,其他各家都得举报,否则得受同等刑罚。 7、普遍推行县制:商鞅变法废除分封制,以县为地方行政单位.分全国为31县,由国君直接委派县令进行管理,加强中央集权。 8、“燔诗书而明法令”,制定秦律 9、改革旧的社会 风尚习俗 1、商鞅变法的性质: 商鞅变法是新兴地主阶级领导的一场彻底的封建化改革运动。 2、历史作用: 经济上:从根本上确立了土地私有制,为秦国农业生产带来生机。 政治上:使封建国家机器的职能更加健全,中央集权制度的建设从此开始。 军事上:极大地提高了秦军的战斗力,秦国在对外兼并战争中掌握了主动权。 总之,商鞅变法是战国时期最彻底的一次变法。变法为秦国的富国强兵和后来秦的统一全国奠定了基础。对秦国以至中国历史的发展起了重要作用。 3、历史局限性:商鞅变法处在一个历史交替时期,新旧势力斗争异常激烈的历史特点和变法的阶级属性使变法不可避免带有一定的局限性。 (1)轻视教化,轻罪重罚:如:刑法严酷 (2)加重剥削压迫:如:连坐法 (3)改革不完全彻底:如:按爵位等级占有田宅和奴隶、公开承认占有奴隶的合法性 (4)重农抑商:压制工商业违背了社会经济发展的规律,阻碍了商品经济的发展和社会的进步,导致民主意识的弱化 (5)焚烧史书,蔑视文化:摧残了文化,压制了思想,导致民族创新意识窒息 (6)倡导君主独裁,选错了政治体制的方向。 4、商鞅变法的特点:商鞅变法以法律形式废除奴隶主贵族的特权,发展封建经济,富国强兵,建立新型地主阶级统治。是实行最彻底、影响最深远的改革。 北魏孝文帝改革 1、北魏的崛起并统一黄河流域。 2、出现民族大融合的趋势 3、同时北魏的阶级矛盾和民族矛盾尖锐,导致北魏社会动荡不安,北魏的统治正面临着深重的危机。 4、冯太后和孝文帝个人作用。 1、制定官吏俸禄制,整顿吏治。 2、推行均田制。推行新的租调制 3、迁都洛阳,移风易俗,进行汉化改革。 4、尊儒崇经,兴办学校;恢复汉族礼乐制度;采纳汉族封建统治制度 1、北方经济发展,民族融合趋势进一步加强,北方少数民族的封建化进程加快,有力地推动了中华民族的形成与发展。 2、为隋唐时期国家的重新统一奠定了基础。 王安石变法 北宋中期,社会危机严重。 1、财政危机。土地兼并严重,“冗官、冗兵、冗费” 2、政治危机。农民起义反抗不断。 3、边患危机。辽和西夏的威胁 4、为摆脱危机,巩固封建统治。 1、富国之法:青苗法、农田水利法、免役法、方田均税法、市易法和均输法。 2、强兵之法:保甲法、保马法、将兵法、军器监。 3、取士之法:改革科举制度、整顿太学、重用中下级官吏 1、有利于社会的稳定和农业生产的发展,促进了政治军事实力的壮大,一定程度上改变了北宋积贫积弱的局面。 2、由于大地主大官僚的反对,加之用人不当,最后失败。 【主干知识梳理】 历史背景 主要措施或内容 评价 俄 国1861年 改 革 ① 落后的农奴制严重阻碍了俄国资本主义的发展。 ② 克里米亚战争的失败。 ③ 新思潮的涌动。 ① 农奴在法律上成为自由人;农奴可得到一块份地,但必须高价赎买。 ② 加强村社制度。 ③ 在政治体制、司法制度、军事制度、教育制度等方面进行变革。 ① 进步性:资产阶级性质的改革;实现封建生产方式向资本主义生产方式的过渡;俄国历史的转折点,促进了俄国资本主义的发展。 ② 局限性:具有不彻底性、掠夺性和欺骗性。 日 本 明 治 维 新 ① 内因:资本主义生产关系逐步形成;阶级矛盾激化,统治阶级内部发生分化;倒幕运动兴起。 ② 外因:美国等西方列强的侵略,民族危机严重。 ① 废藩置县 ② 置产兴业 ③ 文明开化 ④ 建立近代化的军队 ① 使日本摆脱了沦为半殖民地国家的危机,使日本从一个闭关锁国的封建国家,走上了资本主义道路,成为亚洲强国。 ② 进行侵略扩张。 戊 戌 变 法 ① 19世纪末,民族危机空前严重。 ② 民族资本主义初步发展, ③ 维新思想(康有为主张政治上设议院,实行君主立宪,经济上发展资本主义等)较为广泛的传播。 ④ 民族资产阶级登上了历史政治舞台。 ① 政治上广开言论、精简机构等; ② 经济上鼓励发展农工商业; ③ 军事改革军制,精炼陆军等; ④ 文化上提倡西学,废除八股,培养人才。 ① 败因:资产阶级的阶级局限性;封建顽固势力强大;戊戌政变等。 ② 体现了变法图强,挽救民族危亡的爱国精神,是一场政治改革运动;发展资本主义,符合历史发展趋势;提倡新学,兴民权,促进中国人民觉醒,是一次思想解放的运动。 ③ 教训:资产阶级改良道路在中国行不通。
展开阅读全文

开通  VIP会员、SVIP会员  优惠大
下载10份以上建议开通VIP会员
下载20份以上建议开通SVIP会员


开通VIP      成为共赢上传

当前位置:首页 > 教育专区 > 高中历史

移动网页_全站_页脚广告1

关于我们      便捷服务       自信AI       AI导航        抽奖活动

©2010-2026 宁波自信网络信息技术有限公司  版权所有

客服电话:0574-28810668  投诉电话:18658249818

gongan.png浙公网安备33021202000488号   

icp.png浙ICP备2021020529号-1  |  浙B2-20240490  

关注我们 :微信公众号    抖音    微博    LOFTER 

客服