收藏 分销(赏)

承台、墩身混凝土施工及温控技术交底书—混凝土英才网.doc

上传人:xrp****65 文档编号:7687458 上传时间:2025-01-12 格式:DOC 页数:7 大小:65.50KB 下载积分:10 金币
下载 相关 举报
承台、墩身混凝土施工及温控技术交底书—混凝土英才网.doc_第1页
第1页 / 共7页
承台、墩身混凝土施工及温控技术交底书—混凝土英才网.doc_第2页
第2页 / 共7页


点击查看更多>>
资源描述
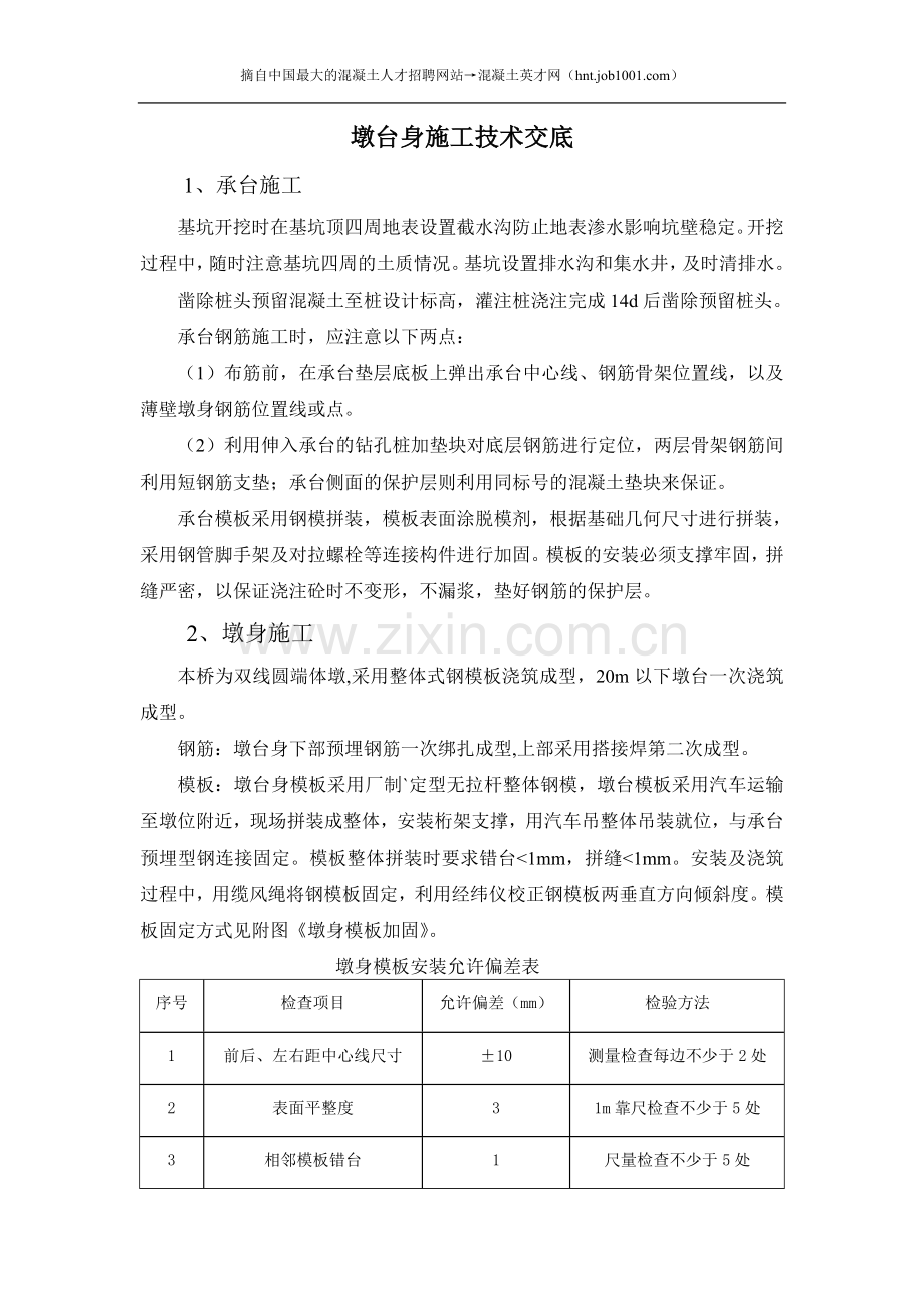
摘自中国最大的混凝土人才招聘网站→混凝土英才网() 墩台身施工技术交底 1、承台施工 基坑开挖时在基坑顶四周地表设置截水沟防止地表渗水影响坑壁稳定。开挖过程中,随时注意基坑四周的土质情况。基坑设置排水沟和集水井,及时清排水。 凿除桩头预留混凝土至桩设计标高,灌注桩浇注完成14d后凿除预留桩头。 承台钢筋施工时,应注意以下两点: (1)布筋前,在承台垫层底板上弹出承台中心线、钢筋骨架位置线,以及薄壁墩身钢筋位置线或点。 (2)利用伸入承台的钻孔桩加垫块对底层钢筋进行定位,两层骨架钢筋间利用短钢筋支垫;承台侧面的保护层则利用同标号的混凝土垫块来保证。 承台模板采用钢模拼装,模板表面涂脱模剂,根据基础几何尺寸进行拼装,采用钢管脚手架及对拉螺栓等连接构件进行加固。模板的安装必须支撑牢固,拼缝严密,以保证浇注砼时不变形,不漏浆,垫好钢筋的保护层。 2、墩身施工 本桥为双线圆端体墩,采用整体式钢模板浇筑成型,20m以下墩台一次浇筑成型。 钢筋:墩台身下部预埋钢筋一次绑扎成型,上部采用搭接焊第二次成型。 模板:墩台身模板采用厂制`定型无拉杆整体钢模,墩台模板采用汽车运输至墩位附近,现场拼装成整体,安装桁架支撑,用汽车吊整体吊装就位,与承台预埋型钢连接固定。模板整体拼装时要求错台<1mm,拼缝<1mm。安装及浇筑过程中,用缆风绳将钢模板固定,利用经纬仪校正钢模板两垂直方向倾斜度。模板固定方式见附图《墩身模板加固》。 墩身模板安装允许偏差表 序号 检查项目 允许偏差(mm) 检验方法 1 前后、左右距中心线尺寸 ±10 测量检查每边不少于2处 2 表面平整度 3 1m靠尺检查不少于5处 3 相邻模板错台 1 尺量检查不少于5处 4 预埋件和预留孔位置 5 纵横两向尺量检查 3、墩台身预埋观测标 (1)承台观测标 承台观测标分为观测标-1、观测标-2,承台观测标-1设置于底层承台左侧小里程角上;承台观测标-2设置于底层承台右侧大里程角上;承台观测标埋设高出表面应为3mm。承台观测标为临时观测标,当墩身观测标正常使用后,承台观测标随基坑回填将不再使用。 (2)桥墩身观测标: 观测点数量每墩2处,位于墩身两侧。 桥墩标一般设置在墩底高出地面或水位1.0m左右。当墩身较矮立尺较困难时,桥墩观测标可降低或设置在对应墩身埋标位置的顶帽上。特殊情况可按照确保观测精度、观测方便、利于测点保护的原则,确定相应的位置。桥墩上的观测标的具体设置位置见图。 承台与墩身观测标设置图 4、大体积混凝土浇筑及温控 (1)大体积混凝土产生开裂原因 a、水泥水化热 水泥水化过程中放出大量的热,且主要集中在浇筑后的2~5d左右,从而使混凝土内部温度升高,使混凝土内部产生压应力,表面产生拉应力,当拉应力超过混凝土的极限抗拉强度时混凝土表面就会产生裂缝。 b、混凝土的收缩 混凝土在不受外力的情况下的这种自发变形受到外部约束时,将在混凝土中产生拉应力,使得混凝土开裂。引起混凝土的裂缝主要有塑性收缩、干燥收缩和温度收缩3种。在硬化初期主要是水泥水化凝固结硬过程中产生的体积变化,后期主要是混凝土内部自由水分蒸发而引起的干缩变形。 c、外界气温、湿度变化 混凝土内部的温度是由浇筑温度、水泥水化热的绝热温升和结构的散热温度等各种温度叠加之和组成。浇筑温度与外界气温有着直接关系,外界气温愈高,混凝土的浇筑温度也就会愈高。假如外界温度下降过快,会造成很大的温度应力,极易引发混凝土的开裂。另外外界的湿度对混凝土的裂缝也有很大的影响,外界的湿度降低会加速混凝土的干缩,也会导致混凝土裂缝的产生。 (2)砂石料系统及拌合系统夏季施工温控要求 a、砂石料系统施工温控要求 根据桥梁工程夏季现浇混凝土方量及配比,所需骨料主要有:小石、中石、大石及砂子。根据储量的多少,应采用有效的降温措施。具体降温措施有以下几点: ①不宜过高,并应有足够的储备。 ②粗骨料预冷采用料仓布置喷淋管路喷洒冷水的方法,以便降低原材料进入搅拌机的温度。 b、拌合系统施工温控措施 ①拌合楼顶盖及受料仓顶面加盖保温被。 ②混凝土拌制时,降低拌和用水的温度。采用对水管及水箱加遮阳和隔热设施,也可在拌和水中加冰块作为拌和水的一部分,将水的温度降低至10℃左右,具体配合比由实验室通过试验确定。 ③采用水化热较小的水泥,降低混凝土的水化热温升。 ④尽量缩短搅拌时间,但最低不低于2~3min。 ⑤夏季受到高温及混凝土长距离运输影响,混凝土坍落度损失较大,施工时经常测定混凝土的坍落度,并根据砂石骨料的含水量及时调整混凝土的配合比,以满足施工所必须的坍落度要求。 ⑥尽可能在棚内或气温较低的上午、晚上或夜间搅拌混凝土,尽量避开一天中温度最高的中午时段,以保证混凝土的入模温度满足设计和规范的要求。 (3)混凝土运输 ①进行短距离运输的混凝土搅拌车在受料前对罐体用凉水冲洗2~3遍即可达到降温的效果。 ②进行长距离运输的混凝土搅拌车,必须在运输容器外覆盖保温被,并洒冷水降温。 ③尽量缩短混凝土的运输时间。 ④运输混凝土过程中宜慢速搅拌混凝土,严禁在运输过程加水搅拌。 (4)混凝土浇筑 ①对混凝土运输环节采取适当措施,防止太阳直射,减少倒运次数,避免混凝土温度回升。 ②加快混凝土入仓覆盖速度,缩短混凝土的暴晒时间,减少仓面温度回升。 ③合理安排施工进度,利用早、晚及阴天进行浇筑,尽量避开中午高温时段浇筑混凝土。 ④浇筑场地应遮荫,以降低模板、钢筋的温度;也可在模板、钢筋和地基上喷水以降温,但在浇筑时不能有附着水。 ⑤及时准确掌握混凝土内外温差,必要时承台及墩身砼施工时预埋冷却水管,砼初凝后通冷凝水进行降温,冷却水管间距不大于1米。 ⑥控制混凝土的摊铺厚度在30cm,这样既利振捣密度,又可加快热量散失,避免产生温度裂缝。 ⑦加强仓面降温保温,混凝土浇筑过程中仓面用雾化管喷雾降温,以降低仓内环境温度;浇筑混凝土时边浇筑边覆盖隔热被,浇筑混凝土时揭开隔热被,振捣后再盖上。 (5)、养护 ①混凝土收仓8小时后对混凝土面进行洒水养护,加速表面散热,养护时间直到下一层混凝土覆盖或混凝土龄期达到要求以后,不再进行养护。湿养护应不间断,不得形成干湿循环。 ②混凝土喷雾、养护用水可采用水车拉冰水或采用地下水。当采用地下水养护时,地下水的品质指标应符合《铁路混凝土工程施工质量验收补充标准》及《铁路混凝土工程施工技术指南》的要求。 ③加快混凝土的修整速度,修整时可用喷雾器喷少量水防止表面裂纹,但不准直接往混凝土表面洒水。 ④混凝土浇筑完后,表面应立即覆盖清洁的塑料膜,初凝后撤去塑料膜,用浸湿的粗麻布覆盖,并经常洒水,保持潮湿状态最少7d。 ⑤当气温变化频繁时,白天混凝土表面洒水保湿,防止混凝土表面温度过高,夜间应加盖一层保温材料进行保温,防止混凝土内外温差过大而产生裂缝。 (6)、测温 为保证混凝土温控措施的顺利实施,施工过程中需加强温度的测量工作,具体如下: ①试验室测量每2小时测一次混凝土出机口温度。 ②浇筑前仓号基面温度测量:要求每个仓号测温点数不少于5个,即四周4个,中间1个。 ③浇筑过程中,外界气温:每2小时测量一次。 ④混凝土浇筑、入仓温度:每2小时测量一次。 ⑤混凝土内部温度测量采用埋设没温元件的方法,承台内测温元件布设3个,沿横向中心线埋设,均匀布置在承台1/2高度处;墩身内测温元件布设1个,布设在纵、横中心线交点距承台顶1.5米处。混凝土浇筑完毕后6~8小时进行测量,7天以内每4小时测量一次,7天以后每6小时测量一次,测量天数28天(或直到下层混凝土覆盖为止)。 测温过程中,应注意以下几点: ①温度计必须在测点放置5分钟后方可读数。 ②在测温过程中,严禁弄虚作假,所测资料必须真实。 ③各施工队的测温资料应定期上报安全质量部和工程管理部。 ④在测温过程中,如发现施工温度不能满足夏季施工的温控要求,应及时通知有关部门,以便采取有效的补救措施。 夏季混凝土施工温度控制标准 序号 项目 技术要求 备注 1 水泥入搅拌机的温度 不宜大于40℃ 2 混凝土入模温度 不宜大于30℃ 设计文件有明确的规定除外 3 大体积混凝土入模温度 不宜大于28℃ 4 养护时混凝土内部温度 不宜大于65℃ 5 混凝土内部温度与表面温差 不宜大于20℃ 墩台、梁体混凝土不宜大于15℃ 6 表面温差与环境温差 不宜大于20℃ 墩台、梁体混凝土不宜大于15℃ 7 养护用水温度与混凝土表面温差 不宜大于15℃ 8 拆模时混凝土芯部与表层温差 不宜大于20℃ 墩台、梁体混凝土不宜大于15℃ 9 拆模时混凝土表层与环境温差 不宜大于20℃ 墩台、梁体混凝土不宜大于15℃ (7)、专项温控措施 a、承台温控措施 ①混凝土浇筑施工时,用塑料布或彩条布对仓号进行覆盖,避免阳光直射,导致混凝土失水过快。 ②养护时采取人工洒水养护的方法。 b、墩身温控措施 ①混凝土浇筑施工时,对仓号进行遮阳处理,避免阳光直射,导致混凝土失水过快。 ②墩身拆模后,立面面应立即包裹清洁的塑料膜,提高保湿效果,顶部用浸湿的粗麻布覆盖。 ③混凝土养护采用挂水帘的方式进行,局部辅助以人工洒水养护。 5、质量保证措施 ①严格按照《铁路混凝土工程施工质量验收补充规定》、《铁路混凝土工程施工技术指南》及各工种作业指导书的要求进行施工。 ②做好施工前的技术交底工作。 ③对水泥、粉煤灰、外加剂、骨料及拌合用水进行严格的质量控制,责任到人,层层控制。 ④严格遵守试验室签发的混凝土配料单进行要料,严禁擅自更改,严格检查混凝土出机口温度,以满足温控要求。 ⑤做好详细的混凝土施工记录:对混凝土施工的各个环节均作好详细的施工记录,记录真实具有可追朔性,责任落实到人。 ⑥提高各工序施工人员的质量意识及责任心。 6、安全环保措施 ①作好施工人员的防暑降温工作,避免施工人员因高温而影响正常工作,减少不必要的损失。 ②加强现场的材料管理工作,防止保温材料等丢失现象的发生。 ③混凝土垂直运输时防止高空落物伤人。 ④混凝土搅拌车运输混凝土时要安全行使,防止交通意外事故的发生。 ⑤混凝土浇筑、养护施工时做好施工现场的文明施工工作。 ⑥拌和站站内的道路要洒水降尘,减少粉尘污染。 7、附件 1、墩身模板加固
展开阅读全文

开通  VIP会员、SVIP会员  优惠大
下载10份以上建议开通VIP会员
下载20份以上建议开通SVIP会员


开通VIP      成为共赢上传

当前位置:首页 > 教育专区 > 其他

移动网页_全站_页脚广告1

关于我们      便捷服务       自信AI       AI导航        抽奖活动

©2010-2025 宁波自信网络信息技术有限公司  版权所有

客服电话:0574-28810668  投诉电话:18658249818

gongan.png浙公网安备33021202000488号   

icp.png浙ICP备2021020529号-1  |  浙B2-20240490  

关注我们 :微信公众号    抖音    微博    LOFTER 

客服