收藏 分销(赏)

导线测量规范.doc

上传人:pc****0 文档编号:7682589 上传时间:2025-01-12 格式:DOC 页数:5 大小:59KB 下载积分:10 金币
下载 相关 举报
导线测量规范.doc_第1页
第1页 / 共5页
导线测量规范.doc_第2页
第2页 / 共5页


点击查看更多>>
资源描述
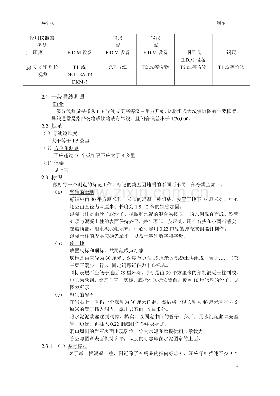
Junjing 制作 导线测量规范 1. 条件摘要 导线测量类型 规范 精确度或 地籍图框架工作 第一级 第二级 第三级 次要控制 最大闭合误差 1/50,000 1/30,000 1/20,000 1/15,000 1/5,000 2、主要用途 在主要三角点 低洼地势或茂密的森林,主要三角点或不可测或成本太大 第一级联测是从C.F导线或更高的三角点。 大城镇区域的框架 从第一级测点或第二级三角点联测。 小城镇区域的框架 从更高导线或第三级三角点联测,来控制地形和实物测量 从更高导线和三角点联测,控制实物和具体测量 3、方位角观测 (a)方位角测点数不应超过: (b)方位角闭合差测点数不应超过 (c) 观测数量和类型 (d) 理想的标准误差为不超过 (e) 限差范围 4-6个测点 或 不超过沿导线40km 2’’√N 至少16对可接受的星体 +0’’.60 2’’.0 10个测点 或 相隔不超过 100km 3’’√N 至少8对东西两侧星体 +0’’.60 3’’.0 25个测点 5’’√N 至少4对东西两侧星体 +2’’.0 5’’.0 25个测点 10’’√N 至少3对东西两侧星体,或3个早晨和3个下午 +3’’.0 10’’.0 25个测点 10’’√N 至少3对东西两侧星体, 或3个早晨和3个下午 5’’.0 20.00 纬度和经度 观测 适用于第一级三角点(应用拉普拉斯纠正法) 不适用 不适用 不适用 不适用 距离测量精确度范围 1/75,000 1/50,000 1/30,000 1/15,000 1/7,500 使用仪器的 类型 (f) 距离 (g)天文和角位观测 E.D.M设备 T4 或DK11,3A,T3, DKM-3 钢尺 或 E.D.M设备 C.F导线 钢尺 或 E.D.M设备 T2或等价物 钢尺或 E.D.M设备 T2或等价物 钢尺 T1或等价物 2.1 一级导线测量 简介 一级导线测量是指从C.F导线或更高等级三角点开始,这将组成大城镇地图的主要框架。 导线通常是指沿公路或铁路或海岸线,且闭合误差小于1/30,000。 2.2 规范 (i)导线边长度 大于等于1.5公里 (ii)方位角测点 不应超过10个或相隔不应大于8公里 (ii)仪器 见上表 2.3 标识 做好每一个测点的标记工作。标记的类型因地质的不同而不同。部分类型如下: (a) 坚硬的土地 标识应由30平方厘米和一米长的混凝土柱组成,安置于地下75厘米处,中心还应由直径为4厘米、长度为1.5—2米的铁管加固。 混凝土柱是由沙子或沙子、橡胶和水泥的混合物按5:1的比例混合而成。铁管必须与混凝土柱的表面保持齐平,并在顶部一英尺处,用小石头和小圆石灌实。在最顶部,用水泥泥浆填充,中心标志用0.22口径的弹壳或铜螺钉制作。 混凝土柱的表层应抛光摩平,以易于鉴别数字和字母。 (b) 软土地 放置底标和顶标,共同组成点标志。 底标是由直径为30厘米、深度至少为15厘米的混凝土块组成,置于……(第三页下端少一行),固定铜螺钉作为中心标志。 顶标表层不应低于地面75厘米深。顶标是由30平方厘米的预制混凝土柱制成,中心为软钢,钢筋垂直于底标。底标在顶标安置前,覆盖10厘米厚的沙子。见图表所示。 (c) 坚硬的岩石 在岩石上垂直钻一个深度为30厘米的洞,然后将一根长度为46厘米直径为5厘米的管子插入洞内,露出岩石面16厘米处。 将水泥泥浆灌注到洞内,捣实,以固定中间的管子。然后,用水泥泥浆填充至管子边缘,再插入0.22铜螺钉作为中央标志。 洞口周围的岩石表面出现裂痕,宜为水泥图章提供相应承载力。 管应与图章表面保持齐平,识别的标志印在水泥图章的上面。 2.3.1 (c)参考标点 对于每一根混凝土柱,附近除了有明显的指向标志外,还应仔细描述至少3个参考标识。 参考标点可用15平方厘米,长60厘米的支柱及与上述标志相同的材料制作。 参考标点应选择良好的角度,其距离应控制在30米范围内,并可供经纬仪聚焦。 2.3.2 标识的数量 见“测量标识列举和分类” 标识以字母P作为后缀连续排列,前缀为各地籍测量的英文单词第一个字母拼成。 例如:LCS 4P也就是:拉各斯地籍测量第4标志。 3. 地形观测 3.1 角位观测 水平角度的测量需用大地经纬仪,角度至少是0.5’’ 。所有的角度都需观测到与圆圈盘左盘右均等距离的6个测回6个零角度。 3.2 方位角观测 方位应由角位观测控制,每10个点选一个,在2个不同的夜晚观测一套8星。1套包括一颗西星和一颗东星。步骤与C.F导线相同。闭合操作应严格按照第2段所规定。 3.3 高程 每一个导线测点应按第二级水平仪测高。 3.4 Linca测量 用带有钢尺的EDM设备测量距离。步骤可参照EDM测量中的C.F导线。最终的水平长度应保留米单位小数点后三个数。 4. 测定值的纠正 (a) 钢尺测量距离 (i)标准 (ii)温度 (iii)坡度 (iv)垂度 (v)海平面以上高度 (vi)比例尺矫正 (b) 电子观测距离 (i)仪器常数 (ii)反射器常数 (iii)折射率校正 (iv)坡度矫正 (v)海平面矫正 (vi)弦矫正 5. 估算 方位角估算接近0’’.1秒。纬度和偏差也应估算到同样的精确度。最终水平长度和最终配位则应精确到小数点后三位。 6. 二级导线测量 简介 二级导线测量是指在一级或更高等级控制点位之间,为在更小区域建立控制的测量。二级导线测量相对闭合精度不应大于1/20,000。二级导线测量沿着次级公路……(页角缺内容) 导线边长 不应短于350米。 6.3 方位角测点 两个方位角测点间的导线测点数不应大于25测站。 6.4 仪器 (a)角度观测和天文观测 应使用1秒级经纬仪。 (b)距离测量 应使用光电测距仪测量距离或钢尺量距离。 6.5 标识 每一根导线的转折处都应在观测点前正确安放标石。标石用直径20厘米、长1米的立柱制作,并用比例为5:1的沙子(或沙子和橡胶)和水泥浇注。 立柱应用1.5--2米长的铁管在中间加固。管子应与立柱表面保持齐平。 铜螺钉作为测点标志,按一级导线要求放置。柱子表层应磨平,以固定标志用。 6.6 标识的编号 标识应连续排列。前面是各地籍测量的大写英文字母缩写,后面附上S。例如:I.C.S. 6也就是Ilorin地籍测量标识6。 6.7 角度观测 应使用秒级经纬仪测量角度。观测点为4个测回4个零角度。一测回包括正镜和倒镜的测量方法。 6.8 方位角观测 每25个测点应对导线方位角进行控制。一套完整的测量应包括4对东西星。为了测绘夹角,需要矫正方位角。 6.9 线性测量 应使用EDM装置或钢尺测量。前后测量的精度不应少于1/100,000。 用钢尺量距遵循30米间隔的规则。两个读数选其一,钢尺读数应接近千位,温度表读数则按钢尺长度选择。 最终水平长度应精确到小数点后三位。 6.10 高程 每一个观测点的高度应按第二级水准测量。 6.11 测距的校正 (i)EDM测量 矫正按一级导线测量处理。 (ii)钢尺测量 以下测距校正应计算到米单位小数点后四位,并能适用于测量距离。 (i) 标准 (ii) 温度 (iii) 倾角 (iv) 垂度 6.12 位置估算 计算方位角以秒为单位。水平距离应估算到最接近的小数点后三位。最终校对应舍入到米单位小数点后三位。 7. 三级导线测量 三级导线测量主要目的是针对较小区域形成控制以便进行精细测量,并在更高精确级别的点进行。三级导线测量相对闭合精度为1/15,000。见上表。 7.1 标识:施工和列数 标识的尺寸和施工与上面所述二级导线测量相似。列数也可参照二级导线测量,唯一不同是后缀为T。 7.2 观测 应使用十秒级经纬仪进行角度测量,如T1.A。 在每一测点只需两套观测数据。一套应包括FL和FR测量。 7.3 方位角 方位角观测每25个测点记录一组数据,包括3套东西星数据或一天内清晨和下午太阳的数据。 7.4 线性观测 线性测量应使用钢尺,但如果工期紧迫,可以使用小范围型式的EDM装置例如D.1.3。单向和往返测量也同样适用。 7.5 高程 每个测点高度应按第三级水准测量。 8. 水准测量的技术规格 8.1 二级水准测量 这是一级水准测量网的联测。应使用镍铁合金板。 应朝向前后独立的两个方向水平延伸,并应达到8.4√Kmm,其中K为千米。 视距长度不超过45米,前后视角应同样达到1.5米范围。 标尺的读数应精确到0.0001米,并且读三丝数。记录应当在大地水准测量手簿703上完成 8.2 三级水准测量 这级水准测量是从更高一级水准线联测的。 可以使用任何传统标尺的工程水准。任何延伸应朝向前、后两个方向独立测量,并应达到24√Kmm,其中K为千米。 视距长度不超过60米,前后平均在10%范围内。 标尺的读数应精确到0.001米,只需要读出水准三丝数。并在勘测手簿70上完成记录。 5
展开阅读全文

开通  VIP会员、SVIP会员  优惠大
下载10份以上建议开通VIP会员
下载20份以上建议开通SVIP会员


开通VIP      成为共赢上传

当前位置:首页 > 百科休闲 > 其他

移动网页_全站_页脚广告1

关于我们      便捷服务       自信AI       AI导航        抽奖活动

©2010-2025 宁波自信网络信息技术有限公司  版权所有

客服电话:0574-28810668  投诉电话:18658249818

gongan.png浙公网安备33021202000488号   

icp.png浙ICP备2021020529号-1  |  浙B2-20240490  

关注我们 :微信公众号    抖音    微博    LOFTER 

客服