收藏 分销(赏)

中等职业教育化学工艺专业指导性人才培养方案.doc

上传人:pc****0 文档编号:7593023 上传时间:2025-01-09 格式:DOC 页数:29 大小:529KB 下载积分:10 金币
下载 相关 举报
中等职业教育化学工艺专业指导性人才培养方案.doc_第1页
第1页 / 共29页
中等职业教育化学工艺专业指导性人才培养方案.doc_第2页
第2页 / 共29页


点击查看更多>>
资源描述
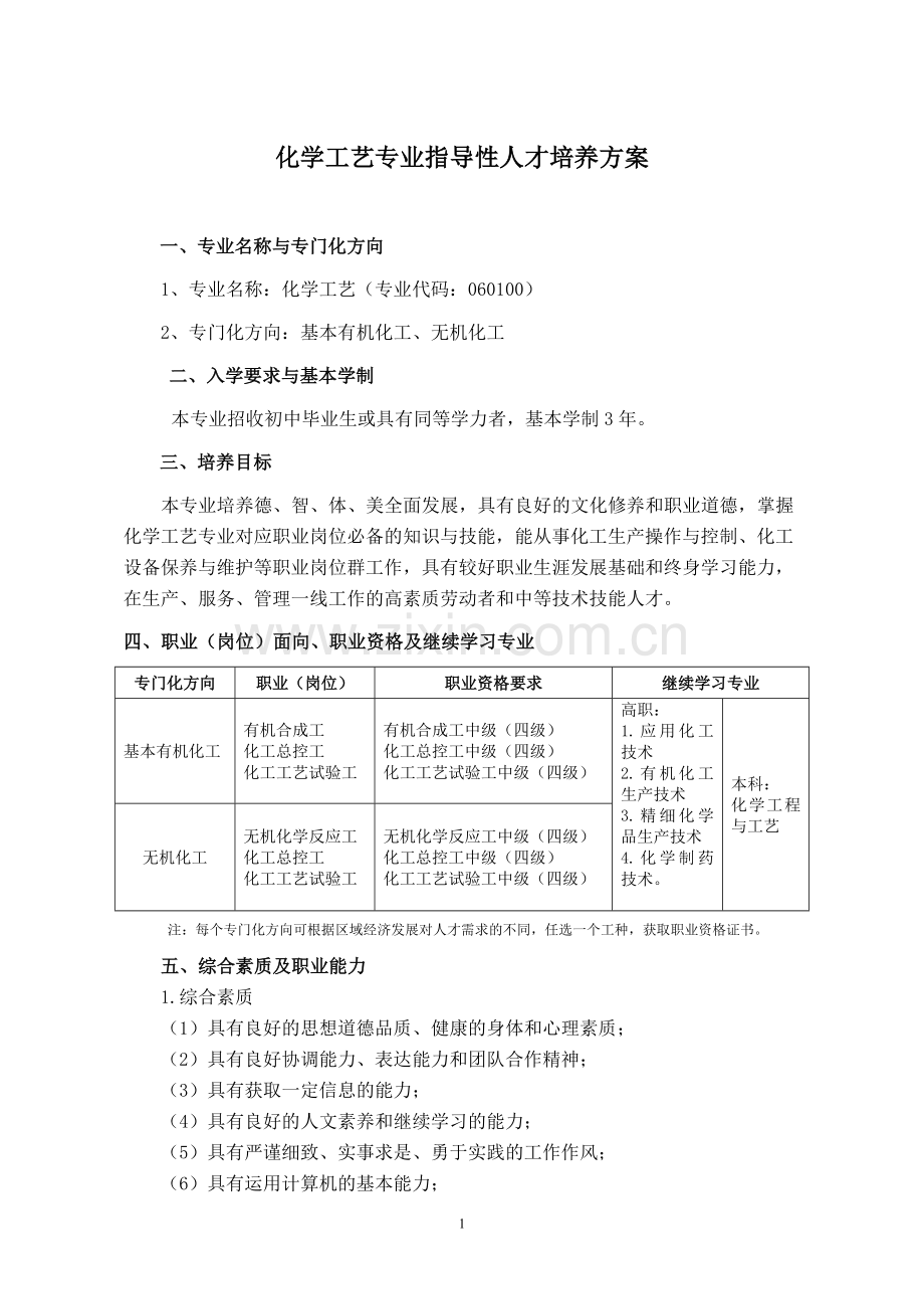
化学工艺专业指导性人才培养方案 一、专业名称与专门化方向 1、专业名称:化学工艺(专业代码:060100) 2、专门化方向:基本有机化工、无机化工 二、入学要求与基本学制 本专业招收初中毕业生或具有同等学力者,基本学制3年。 三、培养目标 本专业培养德、智、体、美全面发展,具有良好的文化修养和职业道德,掌握化学工艺专业对应职业岗位必备的知识与技能,能从事化工生产操作与控制、化工设备保养与维护等职业岗位群工作,具有较好职业生涯发展基础和终身学习能力,在生产、服务、管理一线工作的高素质劳动者和中等技术技能人才。 四、职业(岗位)面向、职业资格及继续学习专业 专门化方向 职业(岗位) 职业资格要求 继续学习专业 基本有机化工 有机合成工 化工总控工 化工工艺试验工 有机合成工中级(四级) 化工总控工中级(四级) 化工工艺试验工中级(四级) 高职: 1.应用化工技术 2.有机化工生产技术 3.精细化学品生产技术 4.化学制药技术。 本科: 化学工程与工艺 无机化工 无机化学反应工 化工总控工 化工工艺试验工 无机化学反应工中级(四级) 化工总控工中级(四级) 化工工艺试验工中级(四级) 注:每个专门化方向可根据区域经济发展对人才需求的不同,任选一个工种,获取职业资格证书。 五、综合素质及职业能力 1.综合素质 (1)具有良好的思想道德品质、健康的身体和心理素质; (2)具有良好协调能力、表达能力和团队合作精神; (3)具有获取一定信息的能力; (4)具有良好的人文素养和继续学习的能力; (5)具有严谨细致、实事求是、勇于实践的工作作风; (6)具有运用计算机的基本能力; (7)具有借助工具查阅中、英文技术资料的基础能力; (8)具有正确的就业创业意识以及一定的创业能力。 2.职业能力(职业能力分析见附录2) (1)行业通用能力: ①化学、化工基本知识的应用能力:能初步应用所学知识分析和解释工作中的实际问题; ②识读图样能力:能够绘制一般化工工艺流程图,识读化工设备图、车间平立面布置图; ③化工设备故障判断能力:能使用化工常用维修工具、判断化工设备的简单故障; ④化工单元操作能力:能进行流体输送、蒸馏、蒸发、吸收、萃取、结晶、干燥等典型化工单元操作;能正确记录和分析实验和生产数据,能进行基本的化学工艺计算;能对一般故障进行分析和处理; ⑤化学分析与检验能力:能进行部分化工生产中间控制分析,能根据分析报告调整相应的生产操作; ⑥化工生产DCS操作能力:能进行DCS操作控制,能使用化工生产中的常用检测仪表与自动控制系统(如温度、压力、液位、流量控制等); ⑦HSEQ知识应用能力:能将安全生产、职业健康、化工环保、质量控制的基本知识应用于指导生产操作和检修; ⑧车间管理能力:能协助车间班组进行生产管理; ⑨法律、法规及规章制度的执行能力:能将化工生产相关的法律、法规及规章制度应用于指导生产操作和检修。 (2)职业特定能力: ①基本有机化工方向:掌握典型基本有机化学品甲醇、甲醛、乙醛、乙酸等的 合成原理和生产方法;能正确理解基本有机化工生产工艺规程,并规范操作;能判断和处理常见的生产故障。 ②无机化工方向:掌握典型无机化学品合成氨、硫酸、硝酸、纯碱和烧碱等的合成原理和生产方法;能正确理解无机化工生产工艺规程,并规范操作;能判断和处理常见的生产故障。 (3)跨行业职业能力: ①具有适应岗位变化的能力; ②具有企业管理及生产现场管理的基础能力; ③具有创新和创业的基础能力。 六、课程结构及教学时间分配表 1.课程结构 公共基础课程 专业技能课程 必修课程 基本有机化工方向 无机化工方向 方向课程 1.无机化工工艺 2.无机化工生产DCS仿真实训 3.无机化工HSEQ与清洁生产 4.中级工考证训练 5.顶岗实习 1.有机化工工艺 2.有机化工生产DCS仿真实训 3.有机化工HSEQ与清洁生产 4.中级工考证训练 5.顶岗实习 选修课程 各学校自行选择 任选 平台课程 1.化学基础 5.化工单元操作实训 2.化工制图及CAD 6.化工电气及仪表 3.化工分析 7.化工设备机械基础 4.化工单元操作 选修课程 必修课程 任选 各学校自行选择 限选 1.物理 2.心理健康 德育课程: 1.职业生涯规划 2.职业道德与法律 3.经济政治与社会 4.哲学与人生 文化基础课程:1.语文 2.数学 3.英语 4.计算机应用基础 5.体育与健康 6.艺术(音乐、美术) 2.教学时间分配表 学期 学期周数 教学周数 考试 周数 机动 周数 周数 其中:综合的实践教学及教育活动周数 一 20 18 1(军训) 1 1 1(专业认识与入学教育) 二 20 18 1(社会实践) 1 1 三 20 18 1(社会实践) 1 1 四 20 18 2(化工生产DCS仿真实训) 1 1 五 20 18 1(化工生产DCS仿真实训) 1 1 2(化工单元操作实训) 2(中级工考证训练) 六 20 20 19(顶岗实习) / / 1(毕业教育) / / 总计 120 110 31 5 5 5 七、教学进程安排 课程类别 序号 课程名称 学时数 课程教学各学期周学时 总学时 学分 一 二 三 四 五 六 18周 18周 18周 18周 18周 20周 16周 2周 17周 1周 17周 1周 16周 2周 13周 5周 20周 公共基础课程 1 德育课 必修 职业生涯规划 32 2 2 职业道德与法律 34 2 2 经济政治与社会 34 2 2 哲学与人生 32 2 2 限选 心理健康 26 2 2 2 文化课 必修 语文 248 15 4 4 4 3 3 数学 198 12 3 3 3 3 4 英语 198 12 3 3 3 3 5 计算机应用基础 132 8 4 4 6 体育与健康 158 10 2 2 2 2 2 7 艺术(或美术、音乐) 34 2 2 8 限选 物理 64 4 4 9 任选课程 129 8 1 3 1 2 1 小 计 1319 81 23 23 15 15 5 专业技能课程 10 基础平台课程 化学基础 165 10 3 3 2 2 11 化工制图及cad 100 6 2 2 2 12 化工分析 68 4 4 13 化工单元操作 138 9 3 3 3 14 化工单元操作实训 56 2 2周 15 化工电气及仪表 74 4 3 2 16 化工设备机械基础 65 4 5 小 计 666 39 5 5 11 8 10 2周 17 技能方向课程 基本有机化工 有机化工工艺 116 8 4 4 18 有机化工生产DCS仿真实训 123 6 2周 3 1周 有机化工HSEQ与清洁生产 39 3 3 19 中级工考证训练 56 2 2周 20 无机化工 无机化工工艺 116 8 4 4 21 无机化工生产DCS仿真实训 123 6 2周 3 1周 无机化工HSEQ与清洁生产 39 3 3 22 中级工考证训练 56 2 2周 小 计 334 19 4 2周 10 3周 29 专业任选课程 社会实践活动 56 2 1周 1周 30 专业技能类选修 135 9 3 2 4 31 小 计 191 11 1周 3 1周 2 4 顶岗实习 570 19 19周 其他教育活动 专业认识与入学教育 30 1 1周 军训 30 1 1周 毕业教育 30 1 1周 小 计 90 3 2周 1周 合 计 3170 172 28 2周 28 1周 29 1周 29 2周 29 5周 20周 注: 1.本方案的总学时为3170学时,其中公共基础课为1190学时,占 37.5%;专业技能课(含顶岗实习)1570学时,占49.6%; 任选课319学时(其中人文选修课程与专业选修课程课时比约为4:6),占10.1%;其他类教育活动90学时,占2.8%。 2.总学分172,学分计算办法:第1至第5学期每学期16-18学时记1学分;军训、专业认识与入学教育、社会实践活动、毕业教育等活动1周记1学分,共5学分。 八、专业主要课程教学要求 课程名称 (课时) 主要内容 能力要求 化学基础 (165) 1.化学常用计量; 2.原子结构与元素周期系; 3.化学反应速率和化学平衡; 4.电解质溶液和弱电解质电离平衡; 5.电化学基础; 6.常见单质和化合物; 7.烷烃、烯烃、炔烃和二烯烃、脂环烃、芳香烃、卤代烃; 8.醇、酚、醚、醛、酮; 9.羧酸及其衍生物; 10.糖类和蛋白质。 1.初步具备运用化学知识和原理认识化工过程中有关问题的能力; 2.能进行基本化学计算; 3.掌握常见元素的单质及其化合物的性质及鉴别方法,重要有机物的官能团特性和官能团间相互转化的规律; 4.能正确运用化学名词和术语进行表述和沟通; 5.能借助工具书及有关文献资料获取有关化学数据。 化工分析 (68) 1.试样的采集与制备; 2.分析天平的使用与维护; 3.滴定管、容量瓶、移液管的使用; 4.分光光度法与分光光度计的使用; 5.色谱分析法与气相色谱仪的使用; 6.酸度计的使用; 7.化工物料物理性能的相关知识;常用物性测试仪器(熔点仪、密度计、粘度计)的使用; 8.检测仪器的维护保养;检测仪器常见故障的识别与排除; 9.测试数据的记录、分析和处理;10.检测中的“三废”处理。 1.熟悉称量仪器,掌握精确的物料称量方法;能按要求进行化工物料的取样和制样; 2.能正确记录、分析、处理检测数据; 3.了解主要的化学分析操作(滴定分析)、仪器分析(分光光度计、气相色谱、酸度计)操作方法; 4.掌握化工质量检测中的安全操作规程; 5.能按规程保养和维护测试仪器; 6.能进行检测仪器常见故障的识别与排除;7.能正确处理“三废”。 化工制图及CAD (100) 1.制图基本知识; 2.零件图装配图简单认知; 3.化工设备装配图; 4.化工工艺图; 5.cad基础知识。 1.能绘制和读懂简单零件图; 2.学习和执行制图国家标准及相关行业标准; 3.能掌握和识读中等复杂程度的化工设备图、化工工艺图; 4.具备一定空间想像能力,形成由图到物体,以图表现物体的意识和能力。 化工单元操作 (138) 1.流体输送、典型泵的操作与维护; 2.加热与冷却、常用换热器的使用与维护; 3.精馏原理与方法,精馏装置的运行、维护、常见故障识别与排除; 4.吸收原理与方法;吸收装置的运行、维护、常见故障识别与排除; 5.萃取原理与方法;萃取装置的运行、维护、常见故障识别与排除; 6.干燥原理与方法;干燥装置的运行、维护、常见故障识别与排除等; 7.安全操作规程。 1.能识读常见化工单元操作流程; 2.能绘制简单的化工单元操作流程图; 3.能熟知单元操作典型设备的结构和工作原理; 4.了解化工单元操作过程的基本程序、操作要求、操作规范、单元操作中的安全清洁生产知识; 5.能掌握主要化工单元(流体输送、传热、精馏、吸收、萃取、干燥等)基本的操作技能; 6.学会常见故障识别与排除等; 7.掌握化工单元操作中的安全操作规程; 8.具有设备保养与维护能力。 化工单元操作实训 (56) 1.流体输送; 2.反应釜操作; 3.蒸馏操作; 4.吸收与解吸操作; 5.离心操作; 6.真空干燥操作; 7.传热操作; 8常见故障识别与排除等 9.安全操作规程。 1.具备常见化工单元操作的基本操作技能以及对一般故障的分析和处理能力。 2.具有化工参数的记录、巡回检查及正常交接班的能力。 3.基本掌握化工单元操作控制指标的方法。 4.能进行设备的常规性维护与保养 5.具有化工生产的安全防护能力。 6.具有团结协作、安全生产、环境保护和质量意识。 化工设备机械基础 (65) 1.典型化工设备如压力容器、换热器、反应器、精馏塔等设备结构知识; 2.化工设备材质与管路知识; 2.机械传动知识; 3.化工设备保养与维护。 1.具有化工设备与机械正常工作时的巡检、保养及简单故障的处理能力。理解化工厂常见设备的结构和功能,化工管路与阀门的作用和特点,以及化工厂常用机械传动的常识; 2.能进行化工厂常用金属材料、非金属材料的选择使用。 3.具有借助设备铭牌、产品说名书及手册、工具书等相关资料,查阅标准产品及其零部件(或材料)性能、功用和使用方法的能力。 化工电气及仪表 (74) 1.安全操作规程; 2.电工基础知识; 3.常用检测仪表的特点、结构及工作原理,常用检测仪表的使用和维护; 4.显示仪表的分类与作用; 5.自动控制仪表与控制规律;自动控制仪表的操作; 6.调节阀的种类,气动薄膜调节阀; 7.自动信号联锁保护、简单控制系统与复杂控制系统; 8.集散控制系统(DCS)基本构成和特点,典型集散控制系统的运用; 9.可编程控制器(PLC)基本构成和工作原理,可编程控制器的运用。 1.能进行常规仪表的识别和数据读取; 2.能运用PLC、DCS操作系统对化工过程进行控制和调节; 3.能识别PLC、DCS控制系统各环节常见故障; 4.掌握化工过程控制中的安全操作规程。 有机化工工艺 (116) 1.有机化工原料及原料路线的选择方法; 2.甲醇、甲醛、乙醛、乙酸等产品的生产原理、工艺条件、工艺流程和部分典型设备; 3.化工生产中实用操作技术、安全技术、能量有效利用技术和“三废”治理技术。 1.能正确理解化学工艺流程,具有阅读和绘制工艺流程图的能力; 2.能正确理解工艺条件对生产的影响,对常见的化学工艺问题能进行分析,具有处理简单工艺问题的能力; 3.能正确理解典型化学反应器的基本结构和基本操作方法,具有简单工艺计算的能力; 4.了解有机化工生产的原料及主要化工产品的工业应用; 5.掌握典型有机化学品的特性、合成原理和生产方法。 有机化工生产DCS仿真实训 (123) 1.认知仿真系统; 2.正确识读工艺流程图; 3.知晓系统操作规程和自动控制方案; 4.完成化工仿真系统的开车、正常运行及停车操作; 5.能调整、控制、优化化工仿真系统的运行; 6.运行乙醛氧化生产醋酸仿真操作、加热炉仿真操作、锅炉仿真操作、压缩机仿真操作等软件; 7.现场参观:认识化工设备、控制仪表等。 1.能正确识读工艺流程图; 2.能完成化工仿真系统的开、停车及正常操作,能按规范记录系统运行的实际状况; 3.能分析判断系统运行过程中的异常工况,能优化操作条件,能正确处理常见故障。 有机化工HSEQ与清洁生产 (39) 1.化工全面质量管理的概念和主要方法,质量管理体系的相关标准; 2.安全生产与环境保护的法律法规、规章制度; 3.安全标识、化学品安全技术说明书的使用; 4.安全防护用品、常用消防器材及电气安全设施的使用; 5.有机化工“三废”处理; 6.有机化工职业卫生与职业健康、化工职业病的危害及防护; 7.有机化工生产潜在风险评估与应急预案; 8.有机化工能源隔断技术与操作; 9.有机化工清洁生产。 1.具有分析有机化工生产操作中潜在风险事故的能力; 2.能查阅ISO系列及国家安全、环保法律法规中的相关标准和条款; 3.能实施有机化工HSEQ及清洁生产; 4.能完成有机化工开停车过程的能源隔断操作; 5.能安全操作有机化工装置及简单急救; 6.能处理常规的有机化工“三废”及简单环境污染事故; 7.具有有机化工企业全面质量管理的基本能力。 无机化工工艺 (116) 1.无机化工原料及原料路线的选择方法; 2.合成氨、硫酸、硝酸、纯碱和烧碱等产品的生产原理、工艺条件、工艺流程和部分典型设备; 3.化工生产中实用操作技术、安全技术、能量有效利用技术和“三废”治理技术。 1.能正确理解化学工艺流程,具有阅读和绘制工艺流程图的能力。 2.能正确理解工艺条件对生产的影响,对常见的化学工艺问题能进行分析,具有处理简单工艺问题的能力。 3.能正确理解典型化学反应器的基本结构和基本操作方法,具有简单工艺计算的能力。 4.了解无机化工生产的原料及主要化工产品的工业应用。 5.掌握典型无机化学品的特性、合成原理和生产方法。 无机化工生产DCS仿真实训 (123) 1.认知仿真系统; 2.正确识读工艺流程图; 3.知晓系统操作规程和自动控制方案; 4.完成化工仿真系统的开车、正常运行及停车操作; 5.能调整、控制、优化化工仿真系统的运行; 6.运行合成氨仿真操作、加热炉仿真操作、锅炉仿真操作、压缩机仿真操作软件; 7.现场参观:认识化工设备、控制仪表等。 1.能正确识读工艺流程图; 2.能完成化工仿真系统的开、停车及正常操作,能按规范记录系统运行的实际状况; 3.能分析判断系统运行过程中的异常工况,能优化操作条件,能正确处理常见故障。 无机化工HSEQ与清洁生产 (39) 1.化工全面质量管理的概念和主要方法,质量管理体系的相关标准; 2.安全生产与环境保护的法律法规、规章制度; 3.安全标识、化学品安全技术说明书的使用; 4.安全防护用品、常用消防器材及电气安全设施的使用; 5.无机化工“三废”处理; 6.无机化工职业卫生与职业健康、化工职业病的危害及防护; 7.无机化工生产潜在风险评估与应急预案; 8.无机化工能源隔断技术与操作; 9.无机化工清洁生产。 1.具有分析无机化工生产操作中潜在风险事故的能力; 2.能查阅ISO系列及国家安全、环保法律法规中的相关标准和条款; 3.能实施无机化工HSEQ及清洁生产; 4.能完成无机化工开停车过程的能源隔断操作; 5.能安全操作无机化工装置及简单急救; 6.能处理常规的无机化工“三废”及简单环境污染事故; 7.具有无机化工企业全面质量管理的基本能力。 九、专业教师基本要求 1.专任专业教师与在籍学生之比不低于1:36;具有化学工艺类专业本科以上学历90%以上,研究生学历(或硕士以上学位)5%以上,高级职称15%以上。获得高级工以上职业资格60%以上,或取得非教师系列专业技术中级以上职称30%以上,或获得相关行业执业资格60%以上。兼职教师占专业教师比例10%-40%,60%以上具有中级以上技术职称或高级工以上职业资格。 2.三年以上专任专业教师,应达到“省教育厅办公室关于公布《江苏省中等职业学校“双师型”教师非教师系列专业技术证书目录(试行)》的通知(2012.12)”文件规定的职业资格或专业技术职称要求,如化工总控工高级工、技师、工程师、高级工程师等。 3.专业教师具有良好的师德修养、专业能力,能够开展理实一体化教学,具有信息化教学能力。专任专业教师普遍参加“五课”教研工作、教学改革课题研究、教学竞赛、技能竞赛等活动。平均每两年到企业实践不少于2个月。兼职教师须经过教学能力专项培训,并取得合格证书,每学期承担不少于30学时的教学任务。 十、实训(实验)基本条件 根据本专业人才培养目标的要求及课程设置的需要,按每班40名学生为基准,校内实训(实验)教学功能室配置如下: 教学功能室 主要设备名称 数量(台/套) 规格和技术的特殊要求 化学基础实训 实验操作台 20 尺寸:≥1500mm×1000 mm 加热设备 20 普通电炉 功率: 1kw 烘箱 1 功率: 2~8kw 循环水真空泵 10 功率:40w,最大真空度(MPa):0.098 电动搅拌器 20 功率:40w 托盘天平 10 精度:0.1g;荷载:200g 化工分析实训 实验操作台 20 尺寸:≥1500mm×1000 mm 电子天平 5 精度:0.1mg 托盘天平 5 精度:0.1g;荷载:200g 奥氏气体分析仪 2 普通 可见分光光度计 5 721型/722型 气相色谱仪 2 普通热导池检测器 酸度计 4 精度:0.01pH 粘度计 4 范围:1~2*106 mpa.s 熔点仪 2 范围:室温~300℃, 精度:±0.5℃,功率:100w 沸点仪 2 普通玻璃 阿贝折射仪 2 nD:1.3000~1.7000 准确度: ±0.0002 烘箱 1 功率:2~8kw 化工单元操作仿真实训 计算机 40 CPU:奔腾E2140或更强的CPU;内存:1G以上显卡和显示器;分辨率:1024x768以上;硬盘空间:至少1G剩余空间;操作系统:Windows XP SP2/SP3 DCS仿真操作系统 40 / 网络交换机 1 网络必须稳定通畅(统一式激活) 教师工作站 1 CPU:奔腾E5200或更强的CPU;内存:1G以上(推荐2G以上):显卡和显示器:分辨率1024x768以上;硬盘空间:至少1G剩余空间;操作系统:Windows Server 2003 SP2 离心泵操作仿真操作软件 1 / 液位控制操作仿真操作软件 1 / 列管换热器操作仿真操作软件 1 / 精馏塔操作仿真操作软件 1 / 吸收解吸塔操作仿真操作软件 1 / 釜式反应器操作仿真操作软件 1 / 固定床反应操作仿真操作软件 1 / 流化床反应操作仿真操作软件 1 / 有机化工生产DCS仿真实训 加热炉操作仿真操作软件 1 / 锅炉操作仿真操作软件 1 / 压缩机操作仿真操作软件 1 / 乙醛氧化制乙酸仿真操作软件 1 / 无机化工生产DCS仿真实训 加热炉操作仿真操作软件 / 锅炉操作仿真操作软件 / 压缩机操作仿真操作软件 / 乙醛氧化制乙酸仿真操作软件 / 化工电气及仪表实训 压力测定仪表 5 普通化工仪表 流量测定仪表 5 普通化工仪表 液位测定仪表 5 普通化工仪表 温度测定仪表 5 普通化工仪表 注:教学功能室可以按照教学项目、设备、师资等,进行整合确定。 十一、编制说明 1.本方案依据《省人民政府办公厅转发江苏省教育厅<关于进一步提高职业教育教学质量的意见>的通知》(苏政办发[2012]194号)和《省教育厅关于制定中等职业教育和五年制高等职业教育人才培养指导方案的指导意见》(苏教职[2012]36号)编制。 2.本方案充分体现构建以能力为本位、以职业实践为主线、以项目课程为主体的模块化专业课程体系的课程改革理念。并突出以下几点: (1)主动对接江苏省化工行业发展需求。围绕本专业所对应的职业岗位能力要求,确定专业培养目标、课程设置和教学内容,推进专业与产业对接、课程内容与职业标准对接、教学过程与生产过程对接、学历证书与职业资格证书对接、职业教育与终身学习对接。 (2)服务学生全面发展。尊重学生特点,发展学生潜能,强化学生综合素质和关键能力培养,促进学生德、智、体、美全面发展,满足学生阶段发展需要,奠定学生终身发展的良好基础。 (3)注重中高等职业教育课程衔接。统筹安排公共基础、专业理论和专业实践课程,科学编排课程顺序,精心选择课程内容,强化与后续高等职业教育课程衔接。 3.中等职业学校依据本方案制定实施性人才培养方案。 (1)落实“2.5+0.5”人才培养模式,学生校内学习5个学期,校外顶岗实习不超过1学期。每学年为52周,其中教学时间40周(含复习考试),假期12周。第1至第5学期,每学期教学周18周,机动周2周,按28~30学时/周计算;第6学期安排毕业教育1周,顶岗实习19周,按30学时/周计算。 (2)实行学分制的学校,一般16~18学时为1个学分,三年总学分不得少于170。军训、入学教育、毕业教育、社会实践、顶岗实习等活动,以1周为1学分。 (3)任意选修课程可结合学生个性发展需求和学校办学特色针对性开设。以下课程仅供参考: ①公共基础任选课程:职业素养、文学欣赏、历史、地理、文学阅读、书法、人口资源等;或语文、数学、英语课程的拓展内容。 ②专业技能任选课程:化工管路安装、实验室组织管理、化学反应器操作、综合实训、化工专业英语、物理化学、化工腐蚀与防护、化学与环境等; 29 附录2 化学工艺专业职业能力分析 职业岗位 工作任务 职业技能 知识领域 能力整合排序 化工总控工 一、开车准备 工艺文件准备 1.能识读、绘制一般工艺流程简图; 2.能识读、绘制本岗位主要设备的结构简图; 3.能识读车间平立面布置图; 4.能识读本岗位操作规程、工艺技术规程、本岗位操作规程、工艺技术规程、安全规程。 1.化工制图的相关知识; 2.化工设备结构的基本特点、化工设备图的简化画法、化工设备中标准化通用常用零部件画法; 3.本岗位操作规程、工艺技术规程、安全规程。 一、行业通用能力: 1.化学、化工基本知识的应用能力: 能初步应用所学知识分析和解释工作中的实际问题。 2.识读图样能力: 能够绘制一般化工工艺流程图,识读化工设备图、车间平立面布置图。 3.化工设备故障判断能力: 能使用化工常用维修工具、判断化工设备的简单故障。 4.化工单元操作操作能力: 能进行流体输送、蒸馏、蒸发、吸收、萃取、结晶、干燥等典型化工单元操作;能正确记录和分析实验和生产数据,能进行基本的化学工艺计算;能对一般故障进行分析和处理。 5.化学分析与检验能力: 能进行部分化工生产中间控制分析,能根据分析报告调整相应的生产操作。 6.化工生产DCS操作能力: 能进行DCS操作控制,能使用化工生产中的常用检测仪表与自动控制系统(如温度、压力、液位、流量控制等)。 7.HSEQ知识应用能力: 能将安全生产、职业健康、化工环保、质量控制的基本知识应用于指导生产操作和检修。 8.车间管理能力:能协助车间班组进行生产管理。 9.法律、法规及规章制度的执行能力: 能将化工生产相关的法律、法规及规章制度应用于指导生产操作和检修。 二、职业特定能力: 1.基本有机化工方向:掌握典型基本有机化学品甲醇、甲醛、乙醛、乙酸的合成原理和生产方法;能正确理解基本有机化工生产工艺规程,并规范操作;能判断和处理常见的生产事故。 2.无机化工方向:掌握典型无机化学品合成氨、硫酸、硝酸、纯碱和烧碱的合成原理和生产方法;能正确理解无机化工生产工艺规程,并规范操作;能判断和处理常见的生产事故。 三、跨行业职业能力: 1.具有适应岗位变化的能力。 2.具有企业管理及生产现场管理的基础能力。 3.具有创新和创业的基础能力。 设备检查 1.能完成本岗位设备的查漏、置换操作;能确认盲板是否抽堵、阀门是否完好,能确认应开、应关阀门的阀位,管路是否通畅; 2.能检查记录报表、用品、防护器材是否齐全;能检查确认安全阀、爆破膜等安全附件是否处于备用状态; 3.能检查现场与总控室内压力、温度、液位、阀位等仪表指示是否一致;能确认本岗位电气、仪表是否正常。 1.化工设备管路、阀门相关知识; 2.安全生产、压力容器操作相关知识; 3.压力、温度、液位、阀位等电气仪表知识; 4.设备、管道检查知识。 物料准备 1.能引进本岗位水、气、汽等公用工程介质; 2.能确认本岗位公用工程是否符合开车条件; 3.能将本岗位原料、辅料引进到界区。 1.公用工程介质的物理、化学特征; 2.本岗位原料、辅料理化特性及规格知识。 二、总控操作 开车操作 1.能按操作规程进行开车操作; 2.能将各工艺参数调节至正常指标范围; 3.能进行一般投料配比计算。 1.化工单元操作知识; 2.化工生产基础知识; 3.物料配方计算知识。 运行操作 1.能进行自控仪表、计算机控制系统的台面操作; 2.能利用总控仪表和计算机控制系统对现场进行遥控操作及切换操作; 3.能根据指令调整本岗位的主要工艺参数;能根据中控分析结果和质量要求调整本岗位的操作; 4.能进行常用计量单位换算; 5.能完成日常的巡回检查; 6.能填写各种生产记录; 7.能悬挂各种警示牌。 1.DCS操作控制; 2.化工单元操作知识; 3.计量单位换算知识; 4.巡回检查知识; 5.中控分析基本知识; 6.物料衡算基本知识。 停车操作 1.能按操作规程进行停车操作; 2.能完成本岗位介质的排空、置换操作; 3.能完成本岗位机、泵、管线、容器等设备的清洗、排空操作; 4.能确认本岗位阀门处于停车时的开闭状态。 1.化工单元操作知识; 2.“三废”排放点、“三废”处理要求; 3.安全生产知识。 三、事故判断与处理 事故判断 1.能判断设备的温度、压力、液位、流量异常等故障; 2.能判断物料中断事故、跑料、串料等工艺事故; 3.能判断停水、停电、停气、停汽等突发事故; 4.能判断常见的设备、仪表故障; 5.能根据产品质量标准判断产品质量事故。 1.化工设备运行知识; 2.岗位常见事故的原因分析知识; 3.产品质量标准。 事故处理 1.能处理酸、碱等腐蚀介质的灼伤事故; 2.能按指令切断事故物料; 3.能处理温度、压力、液位、流量异常等故障; 4.能处理物料中断事故、跑料、串料等工艺事故; 5.能处理停水、停电、停气、停汽等突发事故; 6.能配合处理产品质量事故; 7能发相.应的事故信号。 1.酸、碱等腐蚀介质灼伤事故的处理方法; 2.有毒有害物料的理化性质; 3.设备温度、压力、液位、流量异常的处理方法; 4.物料中断、跑料、串料事故处理方法; 5.停水、停电、停气、停汽等突发事故的处理方法; 6.产品质量事故的处理方法; 7事故信号知识。 有机合成工 一、生产准备 工艺文件准备 1.能识读本岗位带控制点工艺流程图; 2.能识读本岗位设备说明书和设备简图; 3.能识读质量管理体系的相关文件; 4.能识读本岗位操作规程、工艺技术规程、本岗位操作规程、工艺技术规程、安全规程。 1.化工制图的相关知识;2.化工设备结构的基本特点、化工设备图的简化画法、化工设备中标准化通用常用零部件画法; 3.本岗位操作规程、工艺技术规程、安全规程。 原材料和设备、动力准备 1.能判断原料检测报告是否符合要求; 2.能按要求检查物料管线是否通畅; 3.能确认控制仪表是否正常; 4.能检查消防、安全设施是否符合要求。 1.设备、管路、电器、仪表的检查方法; 2.岗位原、辅材料理化性质; 3.设备试车程序。 二、产品制备 开、停车操作 1.能完成本岗位的单机试车工作; 2.能确认设备符合特殊工艺要求; 3.能调整设备、仪表符合工艺要求。 1.设备规格性能; 2.主要设备及一次仪表的工作原理。 反应控制 1.能按要求调整原、辅材料投入量; 2.能平稳控制反应条件完成工艺过程; 3.能填写本岗位填写各种生产记录。 1.物料平衡计算方法; 2.原材料折算知识; 3.生产工艺过程中的主要影响因素; 4.各种生产记录填写要求。 三、事故判断与 处理 事故判断 1.能判断反应状况是否符合工艺参数; 2.能对中间体样品检测结果进行分析和判断。 反应条件偏离可能产生的影响。 事故处理 能按工艺规程处理设备、管路及仪表出现的异常现象。 生产工艺过程中的主要影响因素。 四、设备保养与维护 设备保养与维护 1.能执行设备润滑及保养规定; 2.能对岗位待用设备及部件进行养护; 3.能进行设备维修前的清洗工作。 1.设备润滑管理要求; 2.设备密封管理要求及方法; 3.设备、仪表管理维修要求; 4.设备清洗知识。 化工工艺试验工 一、试验准备 工艺准备 1.能进行运转设备的清洗; 2.能进行试验装置的试漏检查; 3.能按小试装置流程图装备试验的设备、仪器和仪表。 1.运转设备设备清洗方法; 2.基础化学实验知识。 物料及设备准备 1.能检查确认原材料和常用设备等级、规格、型号、数量是否符合试验要求; 2.能进行小试试验装置试漏后的消漏操作; 3.能进行小试试验用的公用工程中水、电、汽正常投入使用操作。 1.原材料和常用设备等级、规格、型号; 2.试验装置堵漏的方法; 3.小试试验装置操作法; 4.试验用的公用工程运行规定。 工艺试验 工艺试验操作 1.能按试验要求进行加料操作; 2.能按试验要求进行常压反应器的温度、液位的控制; 3.能按试验要求进行蒸馏设备的温度、压力、物料流速的控制; 4.能按试验要求进行干燥设备的温度、压力、物料流速的控制。 1.物料的加料方法及注意事项; 2.常压反应器的操作方
展开阅读全文

开通  VIP会员、SVIP会员  优惠大
下载10份以上建议开通VIP会员
下载20份以上建议开通SVIP会员


开通VIP      成为共赢上传

当前位置:首页 > 百科休闲 > 其他

移动网页_全站_页脚广告1

关于我们      便捷服务       自信AI       AI导航        抽奖活动

©2010-2025 宁波自信网络信息技术有限公司  版权所有

客服电话:0574-28810668  投诉电话:18658249818

gongan.png浙公网安备33021202000488号   

icp.png浙ICP备2021020529号-1  |  浙B2-20240490  

关注我们 :微信公众号    抖音    微博    LOFTER 

客服