收藏 分销(赏)

关于工程系列建筑专业农村中级职称.doc

上传人:胜**** 文档编号:709699 上传时间:2024-02-19 格式:DOC 页数:9 大小:74KB 下载积分:11 金币
下载 相关 举报
关于工程系列建筑专业农村中级职称.doc_第1页
第1页 / 共9页
关于工程系列建筑专业农村中级职称.doc_第2页
第2页 / 共9页


点击查看更多>>
资源描述
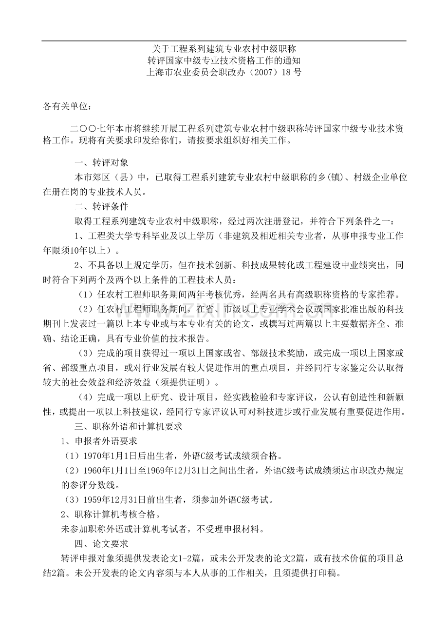
关于工程系列建筑专业农村中级职称 转评国家中级专业技术资格工作的通知 上海市农业委员会职改办(2007)18号 各有关单位:    二○○七年本市将继续开展工程系列建筑专业农村中级职称转评国家中级专业技术资格工作。现将有关要求印发给你们,请按要求组织好相关工作。     一、转评对象     本市郊区(县)中,已取得工程系列建筑专业农村中级职称的乡(镇)、村级企业单位在册在岗的专业技术人员。     二、转评条件     取得工程系列建筑专业农村中级职称,经过两次注册登记,并符合下列条件之一:     1、工程类大学专科毕业及以上学历(非建筑及相近相关专业者,从事申报专业工作年限须10年以上)。     2、不具备以上规定学历,但在技术创新、科技成果转化或工程建设中业绩突出,同时符合下列两个及两个以上条件的工程技术人员:     (1)任农村工程师职务期间两年考核优秀,经两名具有高级职称资格的专家推荐。     (2)任农村工程师职务期间,在省、市级以上专业学术会议或国家批准出版的科技期刊上发表过一篇以上本专业或与本专业有关的论文,或撰写过两篇以上主要数据齐全、准确、结论正确,具有专业价值的技术报告。     (3)完成的项目获得过一项以上国家或省、部级技术奖励,或完成一项以上国家或省、部级重点项目,或对行业发展有较大促进作用的重点项目,并经同行专家鉴定公认取得较大的社会效益和经济效益(须提供证明)。     (4)完成一项以上研究、设计项目,经实践检验和专家评议,公认有创造性和新颖性,或提出一项以上科技建议,经同行专家评议认可对科技进步或行业发展有重要促进作用。     三、职称外语和计算机要求 1、 申报者外语要求 (1)1970年1月1日后出生者,外语C级考试成绩须合格。 (2)1960年1月1日至1969年12月31日之间出生者,外语C级考试成绩须达市职改办规定的参评分数线。 (3)1959年12月31日前出生者,须参加外语C级考试。 2、职称计算机考核合格。 未参加职称外语或计算机考试者,不受理申报材料。     四、论文要求 转评申报对象须提供发表论文1-2篇,或未公开发表的论文2篇,或有技术价值的项目总结2篇。未公开发表的论文内容须与本人从事的工作相关,且须提供打印稿。     五、申报材料要求     1、《中级专业技术职务任职资格评审申报表》一式三份(复印件及自制件无效),填写要求见附件二。     2、个人综合报告一式十三份(A4纸正反两面打印),见附件一。     3、公开发表的论文一篇,原件及复印件( A4纸)各一份,复印件须附刊物的封面及目录。未发表的论文二篇,须提供打印稿(A4纸)。     4、学历证书、资格证书(正反两面)、继续教育证书、外语考试成绩单、计算机考试成绩单、科技成果鉴定证书、获奖证书等证明材料复印件各一份(复印件须用A4纸),复印件须加盖区(县)人事局职改办公章,按所列顺序装订成册。     获奖证书中的获奖对象如为单位,须提交本人所起作用的证明,否则将不作为获奖证明。     5、个人基本信息表一份,见附件三     6、评审材料目录,(材料目录粘贴在材料袋上,注意:申报专业必须填写),见附件五。     8、二寸彩色脱帽照片一张。     9、承诺书一份,见附件二。     六、申报时间     申报材料的收取时间定为2007年10月8日至2007年10月30日(双休日除外),逾期将不受理。     七、申报地点     上海市闵行区人事局,沪闵路6258号723室。     联系人:周君芳、应向明。     联系电话:24033507、64148820     2、各有关区、县人事局材料受理点。     八、申报费用 每位申报对象收取评审费用人民币400元 。         附件:一、个人综合报告 二、申报表填写要求和"主要工作业绩"撰写提纲           三、申报人制证所需基本信息           四、承诺书       五、申报材料目录 上海市农业委员会职改办 二OO七年四月二十三 附件一: 个人综合报告 编号: 单位: 申报类别:合格o破格o转评o 姓 名 性 别 出生年月 参加工作年月 从现任职务 (或岗位) 现从事专业 最高学历 毕业院校 毕业 时间 所学 专业 职称外 语成绩 职称计算机成绩 现有职称(职务)及取得时间 年度考核情况 身份证号码 何时取得何种执业资格 学习 (进修、培训) 情况 工作 经历 专 业 技 术 业 绩 起止年月 项目名称及 完成情况 规模 (面积/层高/拖资或造价金额/结构 立项单位 担任角色 (独立/主持/骨干/参与) 本业须打印在上页反面 获奖 (成果 完成) 情况 获奖(成果)年月 奖项(成果)名称及等级 本人排名 备注 论文 及 论著 情况 论文(论著)名称 刊物或出版社 名称 发表(出版)日期 独著/几人合著 (本人排名) 本人撰写字数 申报者所在单位审核意见: 单位公章 审核人签名: 年 月 日 材料主审 专家意见 较好( ) 尚可( ) 一般( ) 较差( ) 同意晋升理由 (符合文件哪些条件) 不同意晋升 原因 * 个人综合报告须打印在一张A4纸正反两面,且不得改变本表内容及大小 附件二: 申报表填写要求和“主要工作业绩”撰写提纲 申报表填写要求: 第一页中“最高学历”系指经国家、省市教委认定的院校颁发的毕业、结业证书。 第3-5页“工作主要业绩”撰写提纲要求以正揩填写。 第6页“项目完成情况”凡填有项目,必须填写立项单位,担任角色,4种情况必填一项且只能填一项。如填写获奖情况,必须注明本人排名第几,且必须提供获奖复印件。已立项尚未完成或已取得阶段性成果的项目必须提供项目证书复印件。 第7页“主要论著”备注栏,发表的论文须注明为第几执笔人。 《主要工作业绩》撰写提纲 从专业理论水平、工作经历与能力和工作业绩三方面阐述 一、专业理论水平: 主要列出本人参加工作以来,特别是取得农村专业技术资格后撰写的论文或由本人主持或承担的科研、开发或工程项目的技术报告、总结等技术性文章。已公开发表的学术著作、论文或技术性文章,须列出名称、字数、发表的时间和刊物名及与他人合作的情况,如系获奖的学术论著、论文,须注明并提供获奖证明。 二、工作经历与能力: 主要叙述本人参加专业技术工作以来从事的技术工作经历,参加过什么技术工程项目或在技术工程项目中担任过什么角色,在生产实践中解决过什么技术难题,得到了什么样的评价。 三、工作业绩: 在从事的专业技术工作中取得的各项成绩、成果及所作出的贡献。 个人技术工作总结是评委全面了解申报对象情况的重要资料,撰写务必认真,叙述要有条理,材料必须真实、充分。如有虚假之处,经查实,将不予投票表决。 个人技术工作总结需打印或用正楷字填写在《中级专业技术职务任职资格评审申报表》的“主要工作业绩”栏,请控制书写字数,不得另附页。 附件三 制证所需个人基本信息 单位名称 单位代码 姓 名 出生年月 出生地 身份证号 个人身份 民 族 籍 贯 健康状况 婚姻状况 参加党派 参加年月 现身份起始年月 参加工作年月 进现单位年月 连续工龄 用工形式 职业类别 最高学历 毕业院校 毕业年月 入学年月 学习形式 学 制 所学专业 学 位 名 授予年月 授予国家 授予单位 职称外语考试语种 职称外语考试级别 外语考试通过年月 职称计算机考试级别 职称计算机考试通过年月 申报人联系电话 坐机: 手机: 附件四 承 诺 书 我承诺,本人提供的申报工程师专业技术职务任职资格的所有材料真实,无虚假和不实之处。否则,本人愿承担由此所产生的一切后果。 承诺人:(签名) 年 月 日 附件五 报送工程系列建筑专业农村中级职称转评 国家中级专业技术职务任职资格评审材料目录 申报专业:(土建施工、规划设计、建材) 申报人单位: 申报人姓名: 申报类型:正常申报□ 转评□ 暂不具备规定资历、学历□ 序号 材 料 名 称 原 件 复 印 件 打 印 件 要 求 1 中级专业技术职务任职资格评审申报表 3 经单位核实后加盖骑封章,转评者需另附原申报表原件一份 2 个人综合报告 13 必须用A4纸复印 3 代表性著作或论文 已发表1份 已发表1份 未发表2份 公开发表的须附刊物封面和目录 4 学历、培训、资格证书,外语和计算机考试成绩单,各类获奖证书 各 1 份 所有证明与证书均须用A4纸复印并加单位公章,按所列顺序装订成一册。 6 个人基本信息表 1 所有栏目均需填写 7 承诺书 1 须申报人亲笔签名 8 本人两寸照片 1 背后写好本人姓名 注:1、此目录用A4纸打印,粘贴在申报材料袋上。 2、请在选定的专业上打“√”,三者选一。 3、申报材料经单位审核或公证机关公证后,须密封送中评委材料收理点。 4、申报者联系电话:
展开阅读全文

开通  VIP会员、SVIP会员  优惠大
下载10份以上建议开通VIP会员
下载20份以上建议开通SVIP会员


开通VIP      成为共赢上传

当前位置:首页 > 环境建筑 > 其他

移动网页_全站_页脚广告1

关于我们      便捷服务       自信AI       AI导航        抽奖活动

©2010-2026 宁波自信网络信息技术有限公司  版权所有

客服电话:0574-28810668  投诉电话:18658249818

gongan.png浙公网安备33021202000488号   

icp.png浙ICP备2021020529号-1  |  浙B2-20240490  

关注我们 :微信公众号    抖音    微博    LOFTER 

客服