收藏 分销(赏)

矩阵管理推动营销管理流程再造.doc

上传人:xrp****65 文档编号:7037342 上传时间:2024-12-25 格式:DOC 页数:6 大小:63KB 下载积分:10 金币
下载 相关 举报
矩阵管理推动营销管理流程再造.doc_第1页
第1页 / 共6页
矩阵管理推动营销管理流程再造.doc_第2页
第2页 / 共6页


点击查看更多>>
资源描述
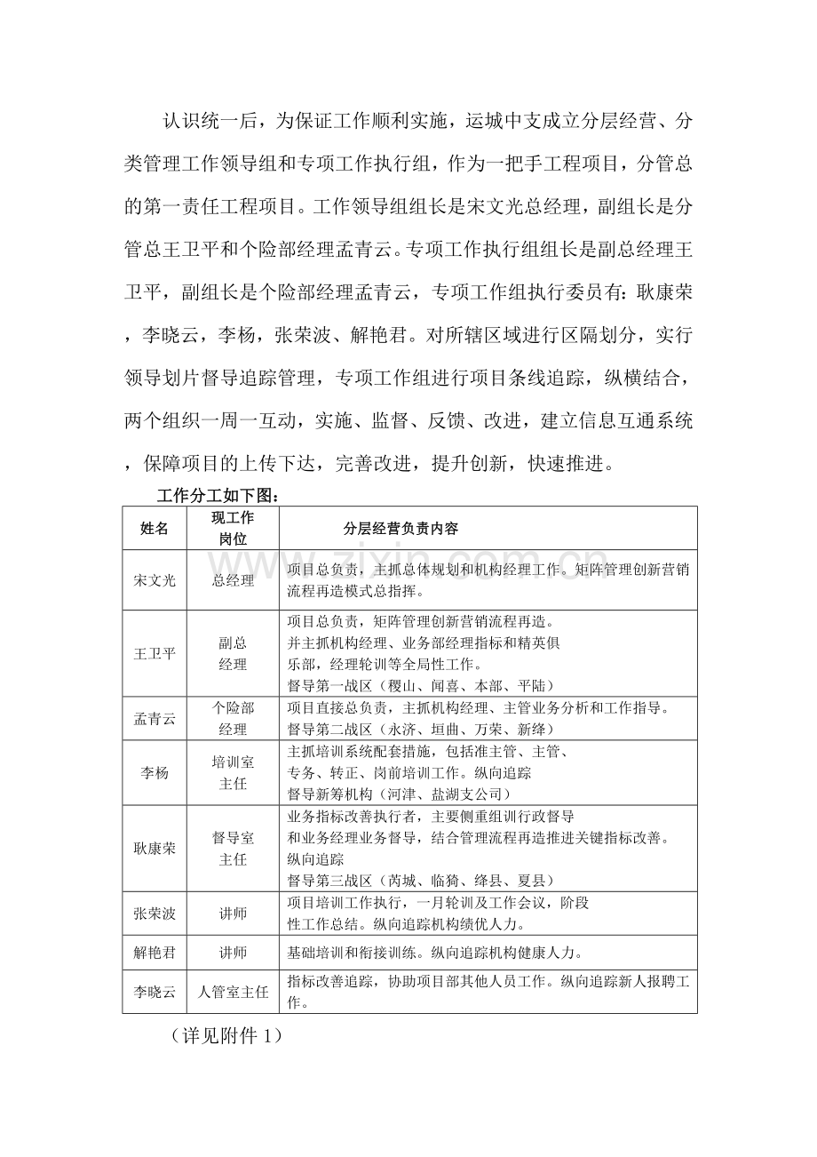
矩阵管理推动营销管理流程再造 --运城中支分层经营、分类管理工作实施报告 耿 康 荣 面对金融保险市场监管环境的新形势、新变化,太平洋寿险运城中支个险条线紧紧围绕总公司“以客户需求为导向”的经营战略,深入落实“两个聚焦”和“两个围绕”,聚焦城区突破,坚持“双轮”驱动,稳步推进个险各项工作的顺利开展。认真贯彻邰总提出的“分类管理,分层经营”的工作要求,积极实践“基础治本、专业制胜、创新致远”的工作方略。为切实保障分层经营、分类管理在五六联动工作中结出硕果,现将工作汇报如下: 一、统一思想,提高认识。 结合分公司分层经营分类管理专项工作会议精神,组织内外勤认真学习关于分层经营,分类管理的指导意见,领会太原中支的先进经验,结合实际,制定实施方案。会上,大家普遍认为,分层经营,分类管理的工作开展,对当下我司的管理工作具有重要的现实意义。五六联动一切工作围绕分公司、中支公司的战略目标和规划展开,借鉴兄弟公司的成功经验,为我所用,分层经营,分类管理是我司营销管理发展到现阶段的必然需求和工作要求。以分公司的分层经营,分类管理工作推进为契机,认真分析运城中支公司的现状,大力推动四级机构个险队伍分层经营、分类管理工作是我们的必然选择。 二、组织保障,工作有力。 认识统一后,为保证工作顺利实施,运城中支成立分层经营、分类管理工作领导组和专项工作执行组,作为一把手工程项目,分管总的第一责任工程项目。工作领导组组长是宋文光总经理,副组长是分管总王卫平和个险部经理孟青云。专项工作执行组组长是副总经理王卫平,副组长是个险部经理孟青云,专项工作组执行委员有:耿康荣,李晓云,李杨,张荣波、解艳君。对所辖区域进行区隔划分,实行领导划片督导追踪管理,专项工作组进行项目条线追踪,纵横结合,两个组织一周一互动,实施、监督、反馈、改进,建立信息互通系统,保障项目的上传下达,完善改进,提升创新,快速推进。 工作分工如下图: 姓名 现工作 岗位 分层经营负责内容 宋文光 总经理 项目总负责,主抓总体规划和机构经理工作。矩阵管理创新营销流程再造模式总指挥。 王卫平 副总 经理 项目总负责,矩阵管理创新营销流程再造。 并主抓机构经理、业务部经理指标和精英俱 乐部,经理轮训等全局性工作。 督导第一战区(稷山、闻喜、本部、平陆) 孟青云 个险部 经理 项目直接总负责,主抓机构经理、主管业务分析和工作指导。 督导第二战区(永济、垣曲、万荣、新绛) 李杨 培训室 主任 主抓培训系统配套措施,包括准主管、主管、 专务、转正、岗前培训工作。纵向追踪 督导新筹机构(河津、盐湖支公司) 耿康荣 督导室 主任 业务指标改善执行者,主要侧重组训行政督导 和业务经理业务督导,结合管理流程再造推进关键指标改善。 纵向追踪 督导第三战区(芮城、临猗、绛县、夏县) 张荣波 讲师 项目培训工作执行,一月轮训及工作会议,阶段 性工作总结。纵向追踪机构绩优人力。 解艳君 讲师 基础培训和衔接训练。纵向追踪机构健康人力。 李晓云 人管室主任 指标改善追踪,协助项目部其他人员工作。纵向追踪新人报聘工作。 (详见附件1) 三、推进步骤及达成路径 1. 工作安排:通过矩阵管理分析,结合五六联动工作目标,要求模式化早会、周单元经营及力推“红色星期一”等基础管理动作常抓不懈。以五六联动竞赛、司庆十年重大营销事件为牵引,通过改善差勤,推动分层经营、分类管理工作的全面铺开。实施物质奖励和荣誉奖励相结合,解读推动分公司五六联动配套方案,找到专项工作的聚焦点,突破点,聚焦人力增长,聚焦限售资格,解析五六联动方案中的冰箱、足浴盆、机器人及各项旅游奖励亮点,营造、炒作营销氛围。 2. 推动阶段: 第一阶段,确认经营目标,进行经营层级分解、确定相对应责任人,提出相关考核指标,分层责任到人,反复宣讲、反复要求,达成共识、产生共鸣。时间4月25日至5月10日。 第二阶段,树立标杆,追踪落实。视频会和现场会相结合,内勤和外勤相结合,五六联动和司庆十年相结合。通过矩阵管理把握关键点,发现、培养阶段或某个项目方面的标杆,使得学有榜样,做有楷模。时间为5月10日至5月25日。 第三阶段,流程贯通,强势推动,实现共振,确保达成。时间为5月26日至6月30日。 3. 理论联系实际,不走过场,不走形式,立足当下,着眼未来。各四级机构上报分层经营、分类管理工作开展情况,中支个险分三个督导组现场督导落实,用数据说话,关注细节,落实到位。 四、运城中支的专项工作原则及实施办法 以业务队伍职级进行分层,以各项达成指标进行分类,机构经理为主要负责人,中支个险分片督导,通过有效的过程管理,实现目标的达成。 1、队伍按见习及新人、正式人力、专务、室主任及准主任、业务部经理分为五个层级,确定工作指标和追踪点进行分层追踪。 2、以机构晋级达标、立强扶弱项目为抓手,以基本法推动、“13481”工程达标,五六联动方案带动准主任、主任、经理做大做强团队,进行职涯规划及目标达成的过程追踪; 3、以衔接训练体系的建立为依托,建立人员举绩、留存的培育体系,以产说会、创说会运作为支持,实现目标的有效达成; 4、以活动量管理为经营要求,各机构组训主抓差勤,各机构经理主抓举绩,将业务人员的活动量管理进行过程追踪与管控。 五、分层经营、分类管理具体追踪指标 1、新人、见习业务员层级,由组训牵头,营业室主任、推荐人主要负责底薪、转正挨个落实,达成五六联动方案及司庆十年方案追踪。 2、正式业务员层级,由业务经理牵头,营业室主任推动750C健康人力指标、增员及专项方案的追踪。 3、专务层级,由机构经理牵头,营业室主任推动1800C绩优指标,绩优福利保障计划为牵引,榜样先行,标杆带动。 4、业务主任层级,孟青云经理指导业务经理实施主任月初开单月末达成2250C,室举绩率70% 5、业务经理层级,个险督导室追踪,机构经理落实月初2250C月末9000C,部举绩率65%,实现13481中的481指标,乐PAD资格的取得。 分层经营、分类管理追踪指标及达成路径如下表: 经营职级 具体经营内容和指标 追踪方案 经营载体 营业部经理 机构晋级达标持续推进和立强扶弱项目的阶段进度,月初主管2250C月末9000C达成,鸿发年年举绩率70%。营业部13481中“481”达成 模式化早会及周单元经营、红色星期一的基础管理,五六联动“机器人、冰箱”方案追踪,五六联动分公司方案追踪,司庆十年、共享荣耀方案追踪及机构经理、组训专项方案追踪 各阶段目标分解,阶段总结会议、营业部经理月度轮训会议,连环视频会,短信平台,机构PK,业务部PK,乐PAD使用资格 营业室主任、准主任 营业室主任月初10日前开单,月末2250C达成,营业室举绩率70%达成,营业室主任13481中“81”的达成,五月份鸿发年年销售资格 五六联动竞赛方案、司庆十年共享荣耀方案追踪和营业室主任个人达成追踪及中支营业室主任准主管培养计划方案追踪,保费王,件数王的达成 追踪主任周例会、主任阶段总结会,PK赛,短信平台 正式业务员、专务、 鸿发年年资格证;月度出勤率50%; 专务月度1800C达成,专务季度考核维持率90%以上; 正式业务员每月750C的达成率50%以上,每月主任晋升率10%, 长险举绩率65% 总公司群英会、蓝鲸奖、分公司绩优保障计划; 分公司竞赛方案的追踪,中支五六联动阶段方案的达成及司庆十年方案的物质和荣誉奖励荣誉功勋载入史册;保费王,件数王的达成; 分公司准主管培养工程的追踪 各种产说会日常化,每月报行事历 精英培养计划系列培训, 视频加油站, 产说会流程演练 专属会 短信平台 提升培训, 晋升战斗营 见习业务员 新人报聘率90%以上,首月开单率60%以上,首月转正率40%以上,三转率70%以上,底薪获取率50%(同一人连续六月) 新人FNA政策和新人特别方案支持(开单方案、转正方案)中支五六联动阶段方案的达成及司庆十年方案的物质和荣誉奖励 岗前培训班、代理人资格班、衔接训练班、新人每周专属会、转正战斗营,短信平台 (详见附件2) 以四级机构为主导,以复式督导为驱动,以划片管控为抓手,以达成指标为追踪点,实现矩阵管理推动营销管理流程再造。 太平洋寿险运城中支个险部 2012年5月12日 附件1:运城中支个险部人员配置明细 附件2:运城中支分层经营,分类管理追踪明细
展开阅读全文

开通  VIP会员、SVIP会员  优惠大
下载10份以上建议开通VIP会员
下载20份以上建议开通SVIP会员


开通VIP      成为共赢上传

当前位置:首页 > 包罗万象 > 大杂烩

移动网页_全站_页脚广告1

关于我们      便捷服务       自信AI       AI导航        抽奖活动

©2010-2026 宁波自信网络信息技术有限公司  版权所有

客服电话:0574-28810668  投诉电话:18658249818

gongan.png浙公网安备33021202000488号   

icp.png浙ICP备2021020529号-1  |  浙B2-20240490  

关注我们 :微信公众号    抖音    微博    LOFTER 

客服