收藏 分销(赏)

校园wlan业务资料.doc

上传人:xrp****65 文档编号:7023627 上传时间:2024-12-25 格式:DOC 页数:4 大小:616KB 下载积分:10 金币
下载 相关 举报
校园wlan业务资料.doc_第1页
第1页 / 共4页
校园wlan业务资料.doc_第2页
第2页 / 共4页


点击查看更多>>
资源描述
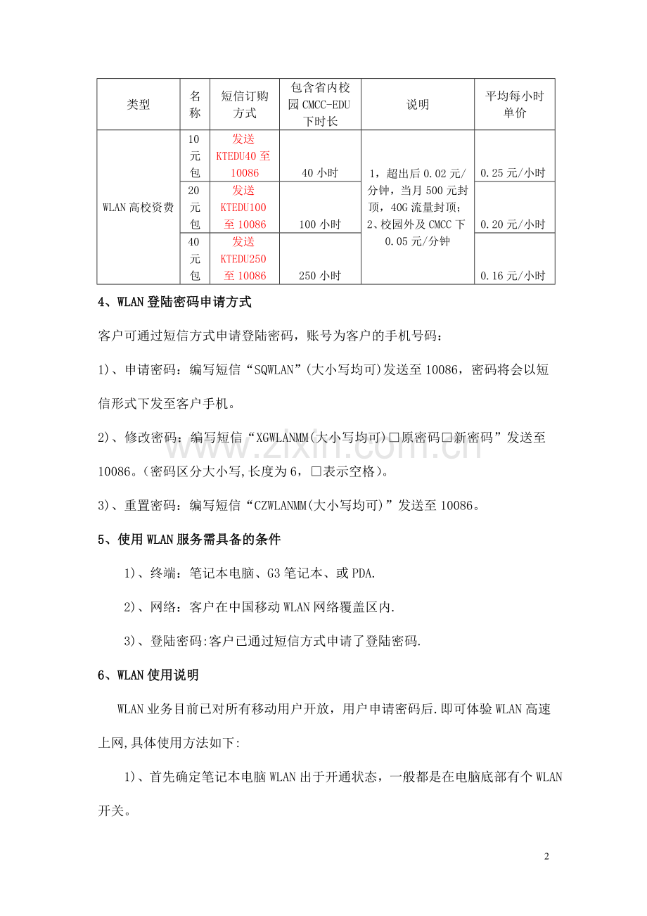
校园WLAN使用说明书 1、什么是WLAN业务? 在中国移动WLAN网络覆盖地区,用户通过笔记本电脑、G3笔记本、PDA等移动终端,以无线方式高速接入互联网/企业网,获取信息、移动办公或者娱乐,WLAN业务共享接入速率最高可达54Mb/s。 2、WLAN业务特征   1)、高速上网:上网速率最高达54M bps。   2)、支付方便:用户通过短信方式申请登陆密码,通信费计入申请的手机账户,同话费一起缴纳。   3)、全国漫游:业务开通后,用户可在中国移动所有省市WLAN网络覆盖区域漫游使用。   4)、资费优惠: 无漫游费,省内漫游享受本地资费套餐,全国漫游按照标准资费收取。   5)、支持基于用户端的VPN:对于具备VPN接入方式的企业,支持外出员工接入企业网。   6)、WLAN业务支持中国移动三大品牌:全球通、动感地带、神州行。 3、WLAN业务资费: 类型 名称 短信订购方式 包含省内校园CMCC-EDU下时长 说明 平均每小时单价 WLAN高校资费 10元包 发送KTEDU40至10086 40小时 1,超出后0.02元/分钟,当月500元封顶,40G流量封顶;2、校园外及CMCC下0.05元/分钟 0.25元/小时 20元包 发送KTEDU100至10086 100小时 0.20元/小时 40元包 发送KTEDU250至10086 250小时 0.16元/小时 4、WLAN登陆密码申请方式 客户可通过短信方式申请登陆密码,账号为客户的手机号码: 1)、申请密码:编写短信“SQWLAN”(大小写均可) 发送至10086,密码将会以短信形式下发至客户手机。 2)、修改密码:编写短信“XGWLANMM(大小写均可)□原密码□新密码”发送至10086。(密码区分大小写,长度为6,□表示空格)。 3)、重置密码:编写短信“CZWLANMM(大小写均可)”发送至10086。 5、使用WLAN服务需具备的条件 1)、终端:笔记本电脑、G3笔记本、或PDA. 2)、网络:客户在中国移动WLAN网络覆盖区内. 3)、登陆密码:客户已通过短信方式申请了登陆密码. 6、WLAN使用说明 WLAN业务目前已对所有移动用户开放,用户申请密码后.即可体验WLAN高速上网,具体使用方法如下: 1)、首先确定笔记本电脑WLAN出于开通状态,一般都是在电脑底部有个WLAN开关。 a、这时会在电脑右下角出现,说明无线网已经开启。 b、点击鼠标右键,点击电脑右下角图标出现,移动鼠标至“查看可用的无线网络”,点击鼠标左键。出现如下图示: 2)、点击“刷新网络列表”在图示右侧区域“选择无线网络”列表中选择“CMCC”,点击“连接”图标;出现如下图示: 注:在屏幕的右下角如果出现“”图标,表示连接成功。 3)、随便输入一个网址,Portal认证页面即可弹出,如下图所示: 4)、输入“账号”、“密码”、“验证码”;登陆成功后,即可畅游WLAN为您带来的高速网络. 注: 账号”为用户手机号码, “密码”为通过10086申请的密码. 4
展开阅读全文

开通  VIP会员、SVIP会员  优惠大
下载10份以上建议开通VIP会员
下载20份以上建议开通SVIP会员


开通VIP      成为共赢上传

当前位置:首页 > 包罗万象 > 大杂烩

移动网页_全站_页脚广告1

关于我们      便捷服务       自信AI       AI导航        抽奖活动

©2010-2026 宁波自信网络信息技术有限公司  版权所有

客服电话:0574-28810668  投诉电话:18658249818

gongan.png浙公网安备33021202000488号   

icp.png浙ICP备2021020529号-1  |  浙B2-20240490  

关注我们 :微信公众号    抖音    微博    LOFTER 

客服