收藏 分销(赏)

地下室顶板、梁、楼板模板支设技术交底.doc

上传人:xrp****65 文档编号:6909657 上传时间:2024-12-23 格式:DOC 页数:11 大小:821KB 下载积分:10 金币
下载 相关 举报
地下室顶板、梁、楼板模板支设技术交底.doc_第1页
第1页 / 共11页
地下室顶板、梁、楼板模板支设技术交底.doc_第2页
第2页 / 共11页


点击查看更多>>
资源描述
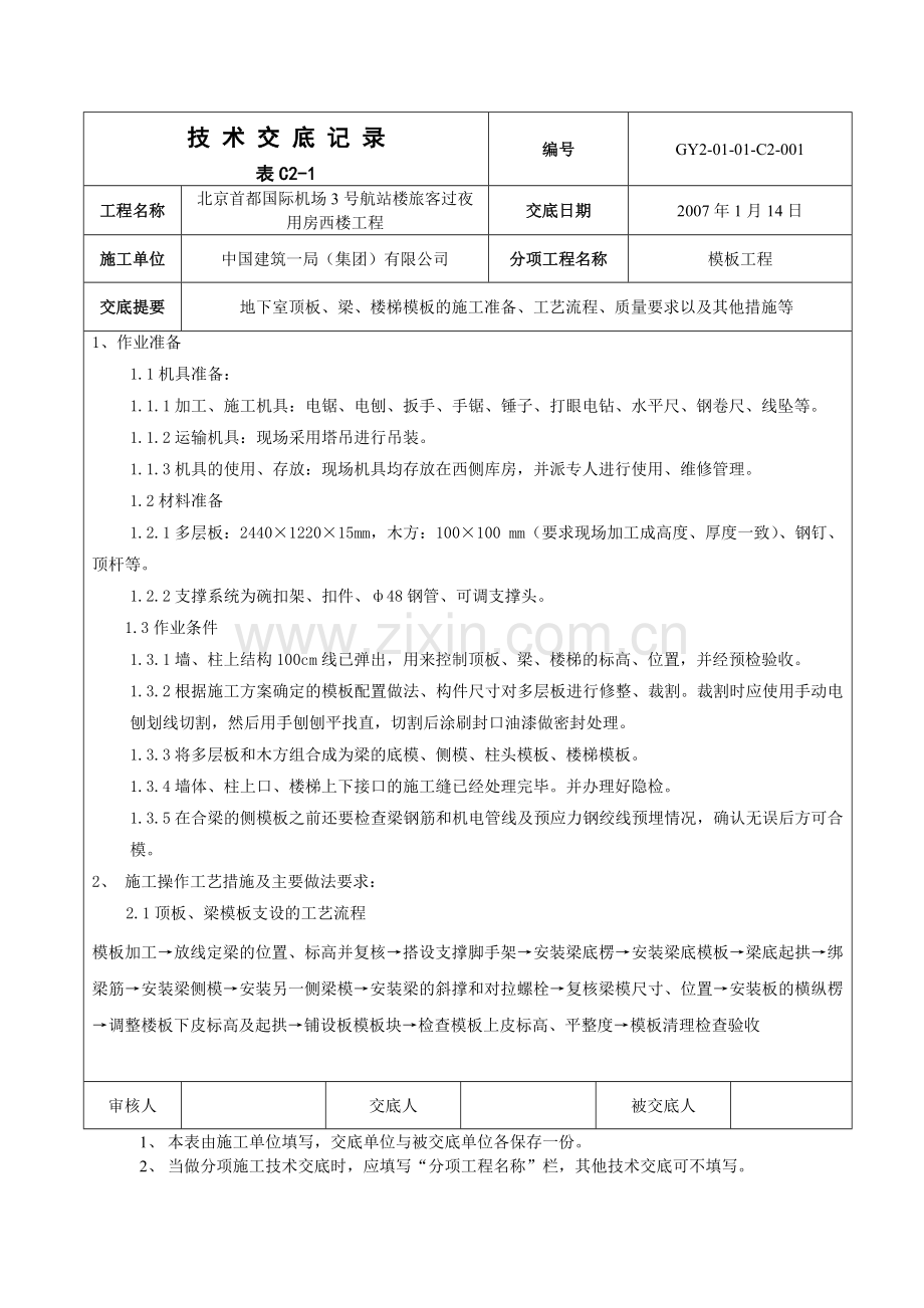
技 术 交 底 记 录 表C2-1 编号 GY2-01-01-C2-001 工程名称 北京首都国际机场3号航站楼旅客过夜用房西楼工程 交底日期 2007年1月14日 施工单位 中国建筑一局(集团)有限公司 分项工程名称 模板工程 交底提要 地下室顶板、梁、楼梯模板的施工准备、工艺流程、质量要求以及其他措施等 1、作业准备 1.1机具准备: 1.1.1加工、施工机具:电锯、电刨、扳手、手锯、锤子、打眼电钻、水平尺、钢卷尺、线坠等。 1.1.2运输机具:现场采用塔吊进行吊装。 1.1.3机具的使用、存放:现场机具均存放在西侧库房,并派专人进行使用、维修管理。 1.2材料准备 1.2.1多层板:2440×1220×15mm,木方:100×100 mm(要求现场加工成高度、厚度一致)、钢钉、顶杆等。 1.2.2支撑系统为碗扣架、扣件、ф48钢管、可调支撑头。 1.3作业条件 1.3.1墙、柱上结构100cm线已弹出,用来控制顶板、梁、楼梯的标高、位置,并经预检验收。 1.3.2根据施工方案确定的模板配置做法、构件尺寸对多层板进行修整、裁割。裁割时应使用手动电刨划线切割,然后用手刨刨平找直,切割后涂刷封口油漆做密封处理。 1.3.3将多层板和木方组合成为梁的底模、侧模、柱头模板、楼梯模板。 1.3.4墙体、柱上口、楼梯上下接口的施工缝已经处理完毕。并办理好隐检。 1.3.5在合梁的侧模板之前还要检查梁钢筋和机电管线及预应力钢绞线预埋情况,确认无误后方可合模。 2、 施工操作工艺措施及主要做法要求: 2.1顶板、梁模板支设的工艺流程 模板加工→放线定梁的位置、标高并复核→搭设支撑脚手架→安装梁底楞→安装梁底模板→梁底起拱→绑梁筋→安装梁侧模→安装另一侧梁模→安装梁的斜撑和对拉螺栓→复核梁模尺寸、位置→安装板的横纵楞→调整楼板下皮标高及起拱→铺设板模板块→检查模板上皮标高、平整度→模板清理检查验收 审核人 交底人 被交底人 1、 本表由施工单位填写,交底单位与被交底单位各保存一份。 2、 当做分项施工技术交底时,应填写“分项工程名称”栏,其他技术交底可不填写。 技 术 交 底 记 录 表C2-1 编号 GY2-01-01-C2-001 工程名称 北京首都国际机场3号航站楼旅客过夜用房西楼工程 交底日期 2007年1月14日 施工单位 中国建筑一局(集团)有限公司 分项工程名称 模板工程 交底提要 地下室顶板、梁、楼梯模板的施工准备、工艺流程、质量要求以及其他措施等 2.2楼梯模板支设的工艺流程 弹出模板的标高、水平位置线并复核→搭设模板的支撑→安装模板的底楞→安装楼梯的底模板并调整模板的平整度→画线绑扎模板底部的钢筋→安装模板两侧的侧模→在侧模上画出踢面的位置和高度→安装模板的踢面模板→模板检查并加固 2.3柱头模板做法: 2.3.1方柱柱头模板采用四块18厚多层板预留梁豁后拼成,梁豁周边加50×100mm木方。梁豁以下的柱模长度为300mm长,支模前在模板和柱子接缝的部位和模板拼缝处贴上海绵条后用100×100mm木方做柱箍箍紧。做法如下图所示。 柱头模板拼缝做法见下图 2.4梁、板模板做法: 2.4.1、梁模板设计为梁底模、侧模均采用l5多层板, 次龙骨采用100×l00mm木方, 沿梁轴线方向铺设,间距300mm,主龙骨采用ф48双钢管,垂直梁轴线方向,间距500mm;侧模与底模固定方法为侧模夹底模;梁侧模与梁底模之间接缝,设单面粘胶海绵条防止漏浆;梁底模板支设时要注意与柱头的拼缝严密,起拱时先用U拖整体找坡,要求起拱平顺,不得出现波浪形。斜撑采用ф48钢管,与梁侧模及梁底模钢管用扣件固定牢靠;详见下图;跨度为9000mm的梁模板由梁两端支座向跨中起拱,跨中起拱高度为15mm;梁高在700mm至1600mm之间的在梁高范围内均分增加两道ф14对拉螺栓。 审核人 交底人 被交底人 1、 本表由施工单位填写,交底单位与被交底单位各保存一份。 2、当做分项施工技术交底时,应填写“分项工程名称”栏,其他技术交底可不填写。 技 术 交 底 记 录 表C2-1 编号 GY2-01-01-C2-001 工程名称 北京首都国际机场3号航站楼旅客过夜用房西楼工程 交底日期 2007年1月14日 施工单位 中国建筑一局(集团)有限公司 分项工程名称 模板工程 交底提要 地下室顶板、梁、楼梯模板的施工准备、工艺流程、质量要求以及其他措施等 2.4.2、顶板模板采用15mm多层板, 次龙骨100×100mm木方,间距300mm,主龙骨为100×100mm木方,间距1200mm,支撑为碗扣式脚手架。 (1)顶板支模前,从结构500mm线向上量出顶板标高,并把板底线弹在墙上口用云石机切割,然后人工剔除多余墙砼,剔至板底线以上10mm,以便板底模与墙体成型混凝土挤严。支模时从边跨一侧开始安装,先安第一排龙骨和支柱,临时固定再安第二排龙骨和支柱,依次逐排安装。支柱设水平拉杆,沿顶板的主龙骨方向单向设置,间距同支柱。沿层高方向1.4m设一道。水平拉杆顶墙点必须用木方垫上。支柱上铺大、小龙骨。注意应从墙上方沿水平线剔凿,以保证墙上口平直。为防止浇筑顶板混凝土时,发生漏浆现象,沿顶板与墙体接缝处粘海绵条,为保证顶板与墙体交线处的阴角平直,沿阴角线四周布置100×100mm的木方,要求与墙面、顶板接触的木方刨平。 审核人 交底人 被交底人 1、 本表由施工单位填写,交底单位与被交底单位各保存一份。 2、当做分项施工技术交底时,应填写“分项工程名称”栏,其他技术交底可不填写。 技 术 交 底 记 录 表C2-1 编号 GY2-01-01-C2-001 工程名称 北京首都国际机场3号航站楼旅客过夜用房西楼工程 交底日期 2007年1月14日 施工单位 中国建筑一局(集团)有限公司 分项工程名称 模板工程 交底提要 地下室顶板、梁、楼梯模板的施工准备、工艺流程、质量要求以及其他措施等 (2)顶板排版时,一定要采用整张多层板硬拼做面板,拼缝处不能贴海绵条或贴胶带,拼接时由梁侧向板中央拼接,中间一块板必须按实际尺寸拼接。拼缝宽度不得大于1.5mm且拼缝的高低差不得大于1.5mm。旧模板的拼装时必须使用平台锯裁口并要刨平处理,不得使用手锯裁口,以减少缝隙宽度,具体做法详见顶板排版图。 (3)跨度为9000mm的顶板模板起拱20mm,平板模板由梁边向中心起拱,起拱时均匀支顶龙骨,保证梁板贴紧龙骨,不得采用只支顶支撑头的方法,为了保证顶板与墙间阴角的顺直,起拱时让开阴角部位800mm开始起拱。 (4)梁、板支撑系统采用碗扣式脚手架,支撑体系见下图。支撑体系为: 200mm厚板下 碗扣脚手架 步距1500mm 横向间距1200mm 纵向间距1200mm 300mm厚板下 碗扣脚手架 步距1500mm 横向间距1200mm 纵向间距1200mm 400×700mm梁下 碗扣脚手架 步距1500mm 横向间距900mm 纵向间距1200mm 400×500mm梁下 碗扣脚手架 步距1500mm 横向间距900mm 纵向间距1200mm 1500×1000mm梁下 碗扣脚手架 步距1500mm 横向间距900mm 纵向间距900mm 1500×1400mm梁下 碗扣脚手架 步距1500mm 横向间距300mm 纵向间距600mm 扫地杆均为300mm,下垫100×100×300mm木方,方向一致 审核人 交底人 被交底人 1、 本表由施工单位填写,交底单位与被交底单位各保存一份。 2、当做分项施工技术交底时,应填写“分项工程名称”栏,其他技术交底可不填写。 技 术 交 底 记 录 表C2-1 编号 GY2-01-01-C2-001 工程名称 北京首都国际机场3号航站楼旅客过夜用房西楼工程 交底日期 2007年1月14日 施工单位 中国建筑一局(集团)有限公司 分项工程名称 模板工程 交底提要 地下室顶板、梁、楼梯模板的施工准备、工艺流程、质量要求以及其他措施等 2.5楼梯模板的做法 楼梯模板系统由主龙骨、次龙骨,面板、支撑系统组成,主龙骨用100mm×100mm木方,间距1200mm,次龙骨用100mm×100mm木方,间距250mm,面板用15厚多层板制作。支撑系统采用钢管架子,每跑楼梯顺楼梯方向设两排立管,间距800mm。踏步模板只做踢面模板,踢面模板做法为:多层板后钉3道水平的100×100木方子。踢面模板钉在楼梯板侧面模板上。踢面模板上钉100×100木方子来固定踢面模板的上部。做法如下图: 1200 800 800 施工缝 50×100 mm 木方次龙骨,间距300 mm 梯段侧面模板采用15 mm 多层板加50×100木 方制作模板,用钢管固定在对面楼梯间墙上。 100×100木方主龙骨,间距1200 mm 50×100木方固定踏步模板 50×100木方加15 mm 多层板制作踏步模板 φ48钢管支撑 审核人 交底人 被交底人 1、 本表由施工单位填写,交底单位与被交底单位各保存一份。 2、当做分项施工技术交底时,应填写“分项工程名称”栏,其他技术交底可不填写。 技 术 交 底 记 录 表C2-1 编号 GY2-01-01-C2-001 工程名称 北京首都国际机场3号航站楼旅客过夜用房西楼工程 交底日期 2007年1月14日 施工单位 中国建筑一局(集团)有限公司 分项工程名称 模板工程 交底提要 地下室顶板、梁、楼梯模板的施工准备、工艺流程、质量要求以及其他措施等 2.6门窗洞口模板 2.6.1门窗洞口采用木模,要求外贴15mm厚多层板。门口侧模加四道水平支撑(100×l00mm木方),从下至上间距200、400、500、500,上端加八字撑(100×l00mm木方)。窗口侧模四角加八字撑,相应加对边支撑,均为100×l00mm木方。门口模的水平支撑及窗口模的对边支撑,当支撑跨度≥1.5m时,为两根100×l00mm木方。 2.6.2门窗洞口模板安装:门窗洞口模板安装就位要根据洞口位置线进行,口套位移在2mm以内,垂直度在1.5mm以内为合格,外窗口模板要在外墙与下层窗口位置校正以防错位,洞口套检查完毕后,要进行加固。用φ14钢筋加工成"L"型加固筋,窗口每边设置三排,每排用两根"L"型的加固筋平行焊在水平筋上,搭接焊2-3cm,要牢固可靠,不能点焊,焊完后要敲去焊渣,用平头部分顶在口套的侧帮上,为防止口套水平位移,上部也用"L"型的钢筋从两侧勾住,防止口套上浮;窗口下部用两道梯子筋顶住,防止口套下沉。 2.7施工缝的留置: 2.7.1顶班模板施工缝的留置,具体位置见流水段划分图,支设做法见下图所示: 2.7.2楼梯施工缝 (1)楼梯与所在流水段与结构顶板同步施工。 2.7.2楼梯施工缝 (1)楼梯与所在流水段与结构顶板同步施工。 (2)剪力墙的楼梯间施工缝留置在休息平台跨中1/3部位,框架楼梯间施工缝留在楼梯踏步板上3步的部位,位置见下图,模板支设方法同上图(顶板施工缝)。 审核人 交底人 被交底人 1、 本表由施工单位填写,交底单位与被交底单位各保存一份。 2、 当做分项施工技术交底时,应填写“分项工程名称”栏,其他技术交底可不填写。 技 术 交 底 记 录 表C2-1 编号 GY2-01-01-C2-001 工程名称 北京首都国际机场3号航站楼旅客过夜用房西楼工程 交底日期 2007年1月14日 施工单位 中国建筑一局(集团)有限公司 分项工程名称 模板工程 交底提要 地下室顶板、梁、楼梯模板的施工准备、工艺流程、质量要求以及其他措施等 (3)楼梯梁的部位预留梁豁浇筑楼梯时再一次浇筑成,使用钢丝网绑到钢筋上绑扎牢固,浇筑完后用切割机弹线切割并全部剔凿清理干净。 2.8模板拆除: 2.8.1模板的拆除应在接到模板拆除通知单后进行,按模板拆除通知单要求做好支顶工作,不得自做主张私自拆模。 2.8.2梁、顶板模板的拆模流程:先拆除支架部分水平拉杆和剪力撑→拆除梁的对拉螺栓及侧模支撑→拆除梁侧模板→下调楼板模板支柱顶翼托螺旋2~3cm,使模板下降→分段分片拆除楼板模板、钢 (木) 楞及支柱→拆除梁底模板及支撑体系。 2.8.3拆除龙骨和模板时要人工往下倒运,不得直接往下落,防止砸伤下面操作人员。模板用钩子钩下。等该段的模板全部脱模后,集中运出,集中堆放。拆除的模板及时清理粘连物,对破损的模板进行修整,并及时涂刷脱模剂及封边胶。拆下的支撑及时集中收集管理。 2.8.4模板拆除时的强度要求: 构件类型 构件跨度 达到设计的混凝土立方体抗压强度标准值的百分率(%) 板 >2、≤8 ≥75 >8 ≥100 梁、拱、壳 ≤8 ≥75 >8 ≥100 悬臂构件 — ≥100 审核人 交底人 被交底人 1、 本表由施工单位填写,交底单位与被交底单位各保存一份。 2、 当做分项施工技术交底时,应填写“分项工程名称”栏,其他技术交底可不填写。 技 术 交 底 记 录 表C2-1 编号 GY2-01-01-C2-001 工程名称 北京首都国际机场3号航站楼旅客过夜用房西楼工程 交底日期 2007年1月14日 施工单位 中国建筑一局(集团)有限公司 分项工程名称 模板工程 交底提要 地下室顶板、梁、楼梯模板的施工准备、工艺流程、质量要求以及其他措施等 (1)底模拆除之前必须要压同条件混凝土试块,混凝土强度达到了以上的要求,并且现场能够满足拆除模板后仍保留着两层支撑时才能拆除底板的模板。 (2)现场模板拆除实行申请拆模制度,梁板浇筑10天以后(可根据现场实际情况,适当延长或缩短时间),压同条件混凝土试块,如果能够满足要求,工长提交拆模申请,经现场技术负责人签字认可后,工长方可组织木工进行模板拆除作业,并向监理报告。 2.9模板成品保护 2.9.1不得在配好的模板上随意践踏、重物冲击;木背楞分类堆放,不得随意切断或锯、割。不准在模板上任意拖拉钢筋。在支好的顶板上焊接钢筋(固定线盒)时,必须在模板上加垫铁皮或其它阻燃材料,在顶板上进行预埋管打弯走线时不得直接以模板为支点,必须垫上木方子。 2.9.2根据图纸精心排板,每块板、每根梁尽量少拼缝,同时尽量使用剩余的材料,减少整料的切割。 2.9.3多余的扣件和钉子要装入专用的包中,按要求回收,不得乱丢乱放。模板拆除的扣件不得乱丢,边拆边收集进袋。 2.9.4拆除模板按标识吊运到模板堆放场地,由模板保养人员及时对模板进行清理、修正,标识不清的模板应重新标识;作到精心保养,以延长使用期限。 2.9.5模板上切割或打洞的多层板要涂刷封边漆。使用完毕后要及时清理面层的混凝土的残渣。 2.9.6吊装模板时,轻起轻放,不准碰撞墙体, 不得兜挂钢筋,防止模板变形或碰坏钢筋骨架和砼墙体。 2.9.7拆模时注意保护混凝土的角部,拆模时不得用大锤硬砸或撬棍硬撬,以免损伤砼表面和楞角。在拆模后在阳角处加设塑料护角保护。 2.9.8拆下模板后,如模板不平或边角损坏变形应及时修理或更换。 审核人 交底人 被交底人 1、 本表由施工单位填写,交底单位与被交底单位各保存一份。 2、 当做分项施工技术交底时,应填写“分项工程名称”栏,其他技术交底可不填写。 技 术 交 底 记 录 表C2-1 编号 GY2-01-01-C2-001 工程名称 北京首都国际机场3号航站楼旅客过夜用房西楼工程 交底日期 2007年1月14日 施工单位 中国建筑一局(集团)有限公司 分项工程名称 模板工程 交底提要 地下室顶板、梁、楼梯模板的施工准备、工艺流程、质量要求以及其他措施等 3、质量要求 3.1主控项目: 3.1.1模板必须具有足够的强度、刚度和稳定性,其支撑部分应有足够的支撑面积。 3.1.2板间拼缝硬接,缝隙宽度不大于2mm,梁、板接缝严密,与墙体相接处拼缝严密。 3.1.3模板表面及与混凝土的接触面清理干净,尺寸准确。 3.1.4模板的拆除强度达到规定强度后方可拆除。 3.2一般项目 3.2.1模板接缝不应漏浆,浇筑混凝土前,模板内的杂物应清理干净。 3.2.2梁、顶板起拱高度准确、顺直,不出现弯折。 3.2.3侧模拆除时应保证其表面及棱角不受损伤。 3.2.4模板拆除时,不应对楼层形成冲击,拆除的模板和支架宜分散堆放并及时清运。 3.2.5主要控制的允许偏差: 序号 项目 允许偏差(mm) 检查方法 1 轴线位移 梁 3 尺量 2 底模上表面标高 ±3 水准仪或拉线尺量 3 截面模内尺寸 梁 ±3 尺量 4 相邻板面高低差 2 尺量 5 表面平整度 2 靠尺、塞尺 6 阴阳角 方正 2 方尺、塞尺 顺直 2 拉线、尺量 7 预埋铁件中心线位移 2 拉线、尺量 8 预留孔洞 中心线位移 5 拉线、尺量 尺寸 +5、-0 9 插筋 中心线位移 5 尺量 审核人 交底人 被交底人 1、 本表由施工单位填写,交底单位与被交底单位各保存一份。 2、 当做分项施工技术交底时,应填写“分项工程名称”栏,其他技术交底可不填写。 技 术 交 底 记 录 表C2-1 编号 GY2-01-01-C2-001 工程名称 北京首都国际机场3号航站楼旅客过夜用房西楼工程 交底日期 2007年1月14日 施工单位 中国建筑一局(集团)有限公司 分项工程名称 模板工程 交底提要 地下室顶板、梁、楼梯模板的施工准备、工艺流程、质量要求以及其他措施等 4、注意事项 4.1安全文明施工措施 4.1.1模板支撑应按要求设置,模板没有固定前不得进行下道工序,禁止利用拉杆及支撑攀登上下。 4.1.2拆除模板前应经施工技术人员和监理同意。操作时应按顺序进行,严禁猛撬硬砸或大面积撬落,完工前,不得留下松动和悬挂的模板,拆下的模板应及时运送指定地点集中堆放。 4.1.3施工现场应有排水沟,堆放材料要考虑消防车道。 4.1.4工地设专人管理现场的机械设备,验收合格后方可送电运行。对施工用电设备要定期检查。非电工严禁拆改电气设备,任何人不得强令电工违章作业。 4.1.5模板要划出专门堆放区,场区内的模板应按规格、型号分区堆放,并要设立明确的标志和消防设施,非操作人员不得随意进入模板堆放场,不得在模板下休息、乘凉。 4.1.6进入现场必须佩戴安全帽,配备相应的防护设施,高空作业必须系安全带。 4.1.7模板起吊前,应将塔吊的位置调整适当,并检查吊装用绳索、卡具及每块模板上的吊环是否牢固可靠,然后将吊钩挂好,拆除一切临时支撑,稳起稳吊,禁止在不用挂钩的情况下吊运模板。 4.1.8吊车司机及指挥信号工必须经过培训,持证上岗。施工中指挥人员与司机必须统一信号,禁止违章指挥和操作。 4.1.9模板安装放置时,下面结构必须有足够的承载力。 4.1.10模板组装或拆除时,指挥拆除和挂钩人员必须站在安全可靠的地方可操作,严禁任何人员随模板起吊。安装模板的操作人员应系好安全带。 4.1.11模板搭设必须设有操作平台、上下梯道、防护栏杆、工具箱等附属设施,如有损坏应及时修好。 4.1.12吊运模板必须使用卡环,使用卡环时应使销轴和环底受力。吊运过程中要轻吊轻放,不得碰撞已安装的模板以及其他的硬物,不得兜挂钢筋。 审核人 交底人 被交底人 1、 本表由施工单位填写,交底单位与被交底单位各保存一份。 2、 当做分项施工技术交底时,应填写“分项工程名称”栏,其他技术交底可不填。 技 术 交 底 记 录 表C2-1 编号 GY2-01-01-C2-001 工程名称 北京首都国际机场3号航站楼旅客过夜用房西楼工程 交底日期 2007年1月14日 施工单位 中国建筑一局(集团)有限公司 分项工程名称 模板工程 交底提要 地下室顶板、梁模板的施工准备、工艺流程、质量要求以及其他措施等 4.1.13吊运模板时,应有防止脱钩装置。塔吊必须要定期检查限位和限载装置,严禁塔吊超载吊运模板。 4.1.14雨、雪、四级以上大风禁止模板吊装作业。 4.1.15模板要随支随固定,防止倾覆。 4.1.16拆装模板时,上下要有人接应,随拆随运转,并把活动部件固定牢固可靠。拆除过程中要划分脱模区,禁止非拆模人员进入。 4.1.17模板的施工机械要放在单独的可封闭的房间内,以减少模板施工产生的噪音。 4.1.18模板堆放区及原材料堆放场地必须配备足够的灭火器,并对场地负责人进行消防教育及培训。 4.1.19模板堆放区及原材料堆放场地及模板加工区严禁吸烟。 审核人 交底人 被交底人 1、 本表由施工单位填写,交底单位与被交底单位各保存一份。 2、 当做分项施工技术交底时,应填写“分项工程名称”栏,其他技术交底可不填写。
展开阅读全文

开通  VIP会员、SVIP会员  优惠大
下载10份以上建议开通VIP会员
下载20份以上建议开通SVIP会员


开通VIP      成为共赢上传

当前位置:首页 > 包罗万象 > 大杂烩

移动网页_全站_页脚广告1

关于我们      便捷服务       自信AI       AI导航        抽奖活动

©2010-2026 宁波自信网络信息技术有限公司  版权所有

客服电话:0574-28810668  投诉电话:18658249818

gongan.png浙公网安备33021202000488号   

icp.png浙ICP备2021020529号-1  |  浙B2-20240490  

关注我们 :微信公众号    抖音    微博    LOFTER 

客服