收藏 分销(赏)

地下室顶板、梁绑扎技术交底.docx

上传人:xrp****65 文档编号:6641548 上传时间:2024-12-18 格式:DOCX 页数:19 大小:412.49KB 下载积分:10 金币
下载 相关 举报
地下室顶板、梁绑扎技术交底.docx_第1页
第1页 / 共19页
地下室顶板、梁绑扎技术交底.docx_第2页
第2页 / 共19页


点击查看更多>>
资源描述
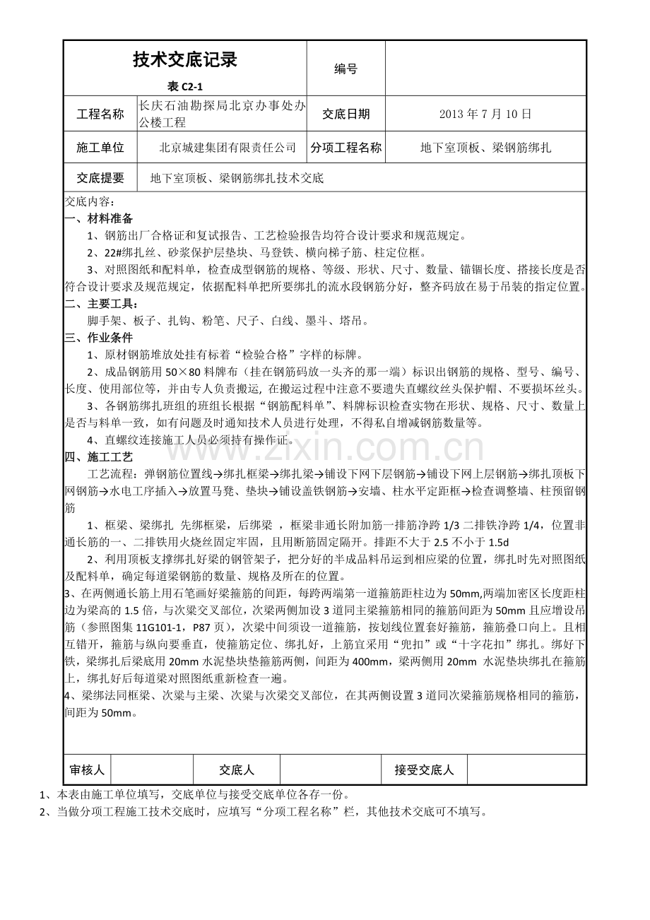
技术交底记录 编号 表C2-1 工程名称 长庆石油勘探局北京办事处办公楼工程 交底日期 2013年7月10日 施工单位  北京城建集团有限责任公司 分项工程名称 地下室顶板、梁钢筋绑扎 交底提要  地下室顶板、梁钢筋绑扎技术交底 交底内容: 一、材料准备 1、钢筋出厂合格证和复试报告、工艺检验报告均符合设计要求和规范规定。 2、22#绑扎丝、砂浆保护层垫块、马登铁、横向梯子筋、柱定位框。 3、对照图纸和配料单,检查成型钢筋的规格、等级、形状、尺寸、数量、锚锢长度、搭接长度是否符合设计要求及规范规定,依据配料单把所要绑扎的流水段钢筋分好,整齐码放在易于吊装的指定位置。 二、主要工具: 脚手架、板子、扎钩、粉笔、尺子、白线、墨斗、塔吊。 三、作业条件 1、原材钢筋堆放处挂有标着“检验合格”字样的标牌。 2、成品钢筋用50×80料牌布(挂在钢筋码放一头齐的那一端)标识出钢筋的规格、型号、编号、长度、使用部位等,并由专人负责搬运, 在搬运过程中注意不要遗失直螺纹丝头保护帽、不要损坏丝头。 3、各钢筋绑扎班组的班组长根据“钢筋配料单”、料牌标识检查实物在形状、规格、尺寸、数量上是否与料单一致,如有问题及时通知技术人员进行处理,不得私自增减钢筋数量等。 4、直螺纹连接施工人员必须持有操作证。 四、施工工艺 工艺流程:弹钢筋位置线→绑扎框梁→绑扎梁→铺设下网下层钢筋→铺设下网上层钢筋→绑扎顶板下网钢筋→水电工序插入→放置马凳、垫块→铺设盖铁钢筋→安墙、柱水平定距框→检查调整墙、柱预留钢筋 1、框梁、梁绑扎 先绑框梁,后绑梁 ,框梁非通长附加筋一排筋净跨1/3二排铁净跨1/4,位置非通长筋的一、二排铁用火烧丝固定牢固,且用断筋固定隔开。排距不大于2.5不小于1.5d 2、利用顶板支撑绑扎好梁的钢管架子,把分好的半成品料吊运到相应梁的位置,绑扎时先对照图纸及配料单,确定每道梁钢筋的数量、规格及所在的位置。 3、在两侧通长筋上用石笔画好梁箍筋的间距,每跨两端第一道箍筋距柱边为50mm,两端加密区长度距柱边为梁高的1.5倍,与次粱交叉部位,次梁两侧加设3道同主梁箍筋相同的箍筋间距为50mm且应增设吊筋(参照图集11G101-1,P87页),次梁中间须设一道箍筋,按划线位置套好箍筋,箍筋叠口向上。且相互错开,箍筋与纵向要垂直,使箍筋定位、绑扎好,上筋宜采用“兜扣”或“十字花扣”绑扎。绑好下铁,梁绑扎后梁底用20mm水泥垫块垫箍筋两侧,间距为400mm,梁两侧用20mm 水泥垫块绑扎在箍筋上,绑扎好后每道梁对照图纸重新检查一遍。 4、梁绑法同框梁、次粱与主梁、次粱与次梁交叉部位,在其两侧设置3道同次梁箍筋规格相同的箍筋,间距为50mm。 审核人 交底人 接受交底人 1、本表由施工单位填写,交底单位与接受交底单位各存一份。 2、当做分项工程施工技术交底时,应填写“分项工程名称”栏,其他技术交底可不填写。 技术交底记录 编号 表C2-1 工程名称 长庆石油勘探局北京办事处办公楼工程 交底日期 2013年7月10日 施工单位  北京城建集团有限责任公司 分项工程名称 地下室顶板、梁钢筋绑扎 交底提要  地下室顶板、梁钢筋绑扎技术交底 5、板筋绑扎:板为非连续板,底铁双向布置(先铺设短向底铁,再铺设长向底铁),如需采用搭接,接头相互错开搭接,接头中心错开最小距离为1.3LlE即搭接长度为56d接头位置,下铁在支座处,上铁在跨中1/3处,板的底部钢筋伸入支座长度应≥5d,且应伸入到支座中心线。 6、对照图纸在模板上弹出板筋定位线,纵横向距梁或墙边均为50mm,先绑下铁,把分好半成品下铁吊运到对应板的位置,短向在下,长向在上,按弹好的网格线,绑扎好下铁,板上有隔墙,在其位置附加214至支座,垫好保护层垫块,间距为400mm梅花型布置,同时调整墙柱预留筋,使其位置正确,墙筋需用水平梯子筋固定,柱用定位箍筋及定位框固定。 7、机电布置完线管时,摆放马登铁,马登铁通长摆放,间距为600mm,把分好半成品上铁吊运到对应板的位置,上层筋及梁上负加筋按图纸间距在马登铁上划上线,摆好上层筋及负加筋,且固定在马登铁上(长向在下、短向在上),距梁边为50mm,将上层铁及负加筋每个交叉点绑扎好,绑负加筋时先固定梁两端两根铁且在端头拉通白线,再绑扎中间部位。板筋绑好后,对照图纸检查是否有错地方,板面上的扎丝头、杂物及多余钢筋应清理干净,检查保护层垫块是否有遗漏的地方待验收。 8、楼梯绑扎 先剔出平台预埋筋且调直,剔出楼梯梁窝,清理干净。先绑楼梯梁,再绑楼梯板筋及平台筋,平台筋应与预埋筋焊接,单面焊10d,双面焊5d。在楼梯段底板模上画主筋和分布筋板筋的位置线,板筋要锚固到梁内,待踏步模板吊挷支好后在绑扎踏步钢筋。 9、楼板预留洞口 9、1当孔洞尺寸≤300mm时,洞边不再另加钢筋,板内外钢筋由洞边绕过,不得截断见下图: 审核人 交底人 接受交底人 1、本表由施工单位填写,交底单位与接受交底单位各存一份。 2、当做分项工程施工技术交底时,应填写“分项工程名称”栏,其他技术交底可不填写。 技术交底记录 编号 表C2-1 工程名称 长庆石油勘探局北京办事处办公楼工程 交底日期 2013年7月10日 施工单位  北京城建集团有限责任公司 分项工程名称 地下室顶板、梁钢筋绑扎 交底提要  地下室顶板、梁钢筋绑扎技术交底 9、2当洞口尺寸>300mm时,应设洞边加筋,加筋的长度为单向板受力方向或双向板的两个方向沿跨度通长,并锚入支座≥5d,且应伸入到支座中心线。单向板非受力方向的洞口加筋长度为洞口宽加两侧各40d,且应放置在受力钢筋之上,钢筋均至于板底。见下图: 10、塔吊预留洞 10、1塔吊机身位于纵向4轴-5轴/A轴-B轴;机身距5轴梁内侧500mm、机身距顶板施工缝为300mm,B轴梁内侧距机身650mm、机身距顶板施工缝300mm,4轴梁内侧距机身2700mm,机身距顶板施工缝300mm,A轴墙内侧距机身2550mm,机身距顶板施工缝300mm。 10、2在施工中顶板钢筋绑扎时下铁钢筋不要断开,绕过机身的型钢连续通过,板边受剪部位增加剪力附加筋,三级直径10mm个两根,间距150mm,45°放置在下铁受力筋的上部,见下图 审核人 交底人 接受交底人 1、本表由施工单位填写,交底单位与接受交底单位各存一份。 2、当做分项工程施工技术交底时,应填写“分项工程名称”栏,其他技术交底可不填写。 技术交底记录 编号 表C2-1 工程名称 长庆石油勘探局北京办事处办公楼工程 交底日期 2013年7月10日 施工单位  北京城建集团有限责任公司 分项工程名称 地下室顶板、梁钢筋绑扎 交底提要  地下室顶板、梁钢筋绑扎技术交底 11、梁箍筋135度及平行控制: 11、1后台加工时严格要求箍筋的精度,保证加工准确,平直段不小于10d。 11、2绑扎时在受力筋上画出分档线,并保证受力筋紧贴箍筋四角。 12、钢筋绑扎:钢筋绑扎必须为”八”字扣,板筋均全扣绑扎,不允许有漏扣,绑扎应牢固,不允许有松动现象。 13、钢筋搭接长度及锚固长度: 13、1钢筋搭接 审核人 交底人 接受交底人 1、本表由施工单位填写,交底单位与接受交底单位各存一份。 2、当做分项工程施工技术交底时,应填写“分项工程名称”栏,其他技术交底可不填写。 技术交底记录 编号 表C2-1 工程名称 长庆石油勘探局北京办事处办公楼工程 交底日期 2013年7月10日 施工单位  北京城建集团有限责任公司 分项工程名称 地下室顶板、梁钢筋绑扎 交底提要  地下室顶板、梁钢筋绑扎技术交底 13、2钢筋锚固 14、钢筋接头位置 14、1板、梁钢筋≥16mm采用直螺纹套筒连接,<16mm采用搭接 审核人 交底人 接受交底人 1、本表由施工单位填写,交底单位与接受交底单位各存一份。 2、当做分项工程施工技术交底时,应填写“分项工程名称”栏,其他技术交底可不填写。 技术交底记录 编号 表C2-1 工程名称 长庆石油勘探局北京办事处办公楼工程 交底日期 2013年7月10日 施工单位  北京城建集团有限责任公司 分项工程名称 地下室顶板、梁钢筋绑扎 交底提要  地下室顶板、梁钢筋绑扎技术交底 14、2搭接接头相临两接头应错开1.3L(L为搭接长度);镦粗直螺纹套筒连接的接头位置应错开35d。 15、钢筋保护层厚度如下: 16、板内分布筋工艺要求 审核人 交底人 接受交底人 1、本表由施工单位填写,交底单位与接受交底单位各存一份。 2、当做分项工程施工技术交底时,应填写“分项工程名称”栏,其他技术交底可不填写。 技术交底记录 编号 表C2-1 工程名称 长庆石油勘探局北京办事处办公楼工程 交底日期 2013年7月10日 施工单位  北京城建集团有限责任公司 分项工程名称 地下室顶板、梁钢筋绑扎 交底提要  地下室顶板、梁钢筋绑扎技术交底 五、质量标准: 主控项目: 1、钢筋的钢号、规格、直径符合设计图纸要求,钢筋复试合格; 2、钢筋的表面清洁,无老蚀、缺陷、油污; 3、钢筋规格、形状、尺寸、用量、间距、锚固长度、搭接位置等符合设计要求和构造要求(11G101); 4、受拉区域内,Ⅰ级钢筋绑扎接头的末端应做弯钩,Ⅱ级钢筋可不做弯钩。  5、钢筋搭接处,应在中心和两端用铁丝扎牢。 6、钢筋绑扎牢固,不得有松扣、漏扣现象; 7、钢筋弯钩的朝向、长度符合附图的要求; 8、钢筋的锚固长度、搭接长度和搭接位置正确; 9、板、梁钢筋横平、竖直,绑扎牢固、规矩; 10、梁箍筋拐角与主筋贴紧、到位; 11、墙、柱钢筋的拉结筋的规格、尺寸、间距符合图纸要求; 12、同一高度、同一直线的钢筋端头观感无偏差,整齐、规矩。 允许偏差项目: 审核人 交底人 接受交底人 1、本表由施工单位填写,交底单位与接受交底单位各存一份。 2、当做分项工程施工技术交底时,应填写“分项工程名称”栏,其他技术交底可不填写。 技术交底记录 编号 表C2-1 工程名称 长庆石油勘探局北京办事处办公楼工程 交底日期 2013年7月10日 施工单位  北京城建集团有限责任公司 分项工程名称 地下室顶板、梁钢筋绑扎 交底提要  地下室顶板、梁钢筋绑扎技术交底 项次 项 目 允 许 偏 差 值(MM) 检查方法 1 绑扎骨架 宽、高 ±5 尺量 长 ±10 2 受力主筋 间距 ±10 尺量 排距 ±5 弯起点位置 ±5 3 箍筋,横向筋焊接网片 间距 ±10 尺量 连续5个间距 网格尺寸 ±10 4 保护层厚度 基础 ±5 尺量 柱、梁 ±3 板、墙、壳 ±3 5 钢筋电弧焊连接焊缝 宽度不小于0.7d +0.1d/-0 量规或尺量 厚度不小于0.3 +0.2d/-0 长度 +5、-0 6 电渣压力焊焊包凸出钢筋表面 ≥4 尺量 7 不等强锥螺纹接头外露丝扣 锥筒外露整扣 ≤1个 目测 锥筒外露半扣 ≤2个 8 梁、板受力钢筋塔接锚固长度 入支座、节点塔接 +10、-5 尺量 入支座、节点锚固 +5、-5 9 两端墩头的预应力钢丝束长度 同一束钢丝长度 +5、-5 尺量 同一组钢丝长度 +2、-2 10 无粘结筋位置垂直偏差 板内 +5、-5 尺量 梁内 +5、-5 11 预应力筋承压板 中心线位置 3 尺量 垂直度 0 审核人 交底人 接受交底人 1、本表由施工单位填写,交底单位与接受交底单位各存一份。 2、当做分项工程施工技术交底时,应填写“分项工程名称”栏,其他技术交底可不填写。 技术交底记录 编号 表C2-1 工程名称 长庆石油勘探局北京办事处办公楼工程 交底日期 2013年7月10日 施工单位  北京城建集团有限责任公司 分项工程名称 地下室顶板、梁钢筋绑扎 交底提要  地下室顶板、梁钢筋绑扎技术交底 六、 钢筋成品保护措施 1、要保证钢筋和垫块的位置正确,不得踩楼梯、楼板的晚期钢筋、不碰动预埋件和插筋。在楼板上搭设浇筑混凝土使用的浇筑人行道,保证楼板钢筋的负弯矩钢筋的位置。 2所有甩出钢筋,在进行砼施工时,必须用塑料套管或塑料布加以保护,防止砼污染钢筋。 3、成品钢筋应按照指定地点堆放,用垫木放整齐,防止钢筋变形、锈蚀、油污。 4、土建、水、电、暖以及消防等各专业工序协调,排出工序流程图表,各专业严 格按流程图施工,严禁违反程序施工,各专业插入施工时,对已施工完毕的钢筋要注意保护。 5、严禁随意切割钢筋及在钢筋上焊接。绑扎钢筋时禁止碰动预埋件及洞口模板。 6、混凝土浇筑时,搭设临时通道,不得随意踩踏、 7、机电管线预留预埋需要切断钢筋或使钢筋移位,必须报责任工程师或技术工程师批准。 七.安全注意事项 1、钢材、半成品等应按规格、品种分别堆放,工作台要稳固,照明灯具必须加网罩。 2、多人合运钢筋,起、落、转、停动作一致,人上人下传运不得在同一垂直线上。钢筋堆放要分散、稳当,防止倾倒合塌落。起吊钢筋时,下方禁止站人,必须待钢筋堆放降落离地面1000mm以内始准靠近,就位支撑好方可摘 4、氧气、乙炔瓶不得爆晒、倒置、平使,禁止沾油。氧气瓶和乙炔瓶工作间距不小于5m,两瓶同焊工操作点间的距离不得小于10m。 5、进入施工现场正确戴好安全帽。对钢筋施工中的薄弱部位、环节以重点控制,做到现场有人监督、指挥。 八、 环保措施 1、废机油和油漆存放油料库房,油料库房地面铺一层砂,避免遗洒造成土壤和水源污染。 2、钢筋下脚料回收利用。 钢筋切割应设封闭的隔音棚,减小噪音。 审核人 交底人 接受交底人 1、本表由施工单位填写,交底单位与接受交底单位各存一份。 2、当做分项工程施工技术交底时,应填写“分项工程名称”栏,其他技术交底可不填写。 技术交底记录 编号 表C2-1 工程名称 长庆石油勘探局北京办事处办公楼工程 交底日期 2013年7月10日 施工单位  北京城建集团有限责任公司 分项工程名称 地下室顶板、梁钢筋绑扎 交底提要  地下室顶板、梁钢筋绑扎技术交底 审核人 交底人 接受交底人 1、本表由施工单位填写,交底单位与接受交底单位各存一份。 2、当做分项工程施工技术交底时,应填写“分项工程名称”栏,其他技术交底可不填写。 技术交底记录 编号 表C2-1 工程名称 长庆石油勘探局北京办事处办公楼工程 交底日期 2013年7月10日 施工单位  北京城建集团有限责任公司 分项工程名称 地下室顶板、梁钢筋绑扎 交底提要  地下室顶板、梁钢筋绑扎技术交底 审核人 交底人 接受交底人 1、本表由施工单位填写,交底单位与接受交底单位各存一份。 2、当做分项工程施工技术交底时,应填写“分项工程名称”栏,其他技术交底可不填写。 技术交底记录 编号 表C2-1 工程名称 长庆石油勘探局北京办事处办公楼工程 交底日期 2013年7月10日 施工单位  北京城建集团有限责任公司 分项工程名称 地下室顶板、梁钢筋绑扎 交底提要  地下室顶板、梁钢筋绑扎技术交底 审核人 交底人 接受交底人 1、本表由施工单位填写,交底单位与接受交底单位各存一份。 2、当做分项工程施工技术交底时,应填写“分项工程名称”栏,其他技术交底可不填写。 技术交底记录 编号 表C2-1 工程名称 长庆石油勘探局北京办事处办公楼工程 交底日期 2013年7月10日 施工单位  北京城建集团有限责任公司 分项工程名称 地下室顶板、梁钢筋绑扎 交底提要  地下室顶板、梁钢筋绑扎技术交底 审核人 交底人 接受交底人 1、本表由施工单位填写,交底单位与接受交底单位各存一份。 2、当做分项工程施工技术交底时,应填写“分项工程名称”栏,其他技术交底可不填写。 技术交底记录 编号 表C2-1 工程名称 长庆石油勘探局北京办事处办公楼工程 交底日期 2013年7月10日 施工单位  北京城建集团有限责任公司 分项工程名称 地下室顶板、梁钢筋绑扎 交底提要  地下室顶板、梁钢筋绑扎技术交底 审核人 交底人 接受交底人 1、本表由施工单位填写,交底单位与接受交底单位各存一份。 2、当做分项工程施工技术交底时,应填写“分项工程名称”栏,其他技术交底可不填写。 技术交底记录 编号 表C2-1 工程名称 长庆石油勘探局北京办事处办公楼工程 交底日期 2013年7月10日 施工单位  北京城建集团有限责任公司 分项工程名称 地下室顶板、梁钢筋绑扎 交底提要  地下室顶板、梁钢筋绑扎技术交底 审核人 交底人 接受交底人 1、本表由施工单位填写,交底单位与接受交底单位各存一份。 2、当做分项工程施工技术交底时,应填写“分项工程名称”栏,其他技术交底可不填写。 技术交底记录 编号 表C2-1 工程名称 长庆石油勘探局北京办事处办公楼工程 交底日期 2013年7月10日 施工单位  北京城建集团有限责任公司 分项工程名称 地下室顶板、梁钢筋绑扎 交底提要  地下室顶板、梁钢筋绑扎技术交底 审核人 交底人 接受交底人 1、本表由施工单位填写,交底单位与接受交底单位各存一份。 2、当做分项工程施工技术交底时,应填写“分项工程名称”栏,其他技术交底可不填写。 技术交底记录 编号 表C2-1 工程名称 长庆石油勘探局北京办事处办公楼工程 交底日期 2013年7月10日 施工单位  北京城建集团有限责任公司 分项工程名称 地下室顶板、梁钢筋绑扎 交底提要  地下室顶板、梁钢筋绑扎技术交底 审核人 交底人 接受交底人 1、本表由施工单位填写,交底单位与接受交底单位各存一份。 2、当做分项工程施工技术交底时,应填写“分项工程名称”栏,其他技术交底可不填写。 技术交底记录 编号 表C2-1 工程名称 长庆石油勘探局北京办事处办公楼工程 交底日期 2013年7月10日 施工单位  北京城建集团有限责任公司 分项工程名称 地下室顶板、梁钢筋绑扎 交底提要  地下室顶板、梁钢筋绑扎技术交底 审核人 交底人 接受交底人 1、本表由施工单位填写,交底单位与接受交底单位各存一份。 2、当做分项工程施工技术交底时,应填写“分项工程名称”栏,其他技术交底可不填写。 技术交底记录 编号 表C2-1 工程名称 长庆石油勘探局北京办事处办公楼工程 交底日期 2013年7月10日 施工单位  北京城建集团有限责任公司 分项工程名称 地下室顶板、梁钢筋绑扎 交底提要  地下室顶板、梁钢筋绑扎技术交底 审核人 交底人 接受交底人 1、本表由施工单位填写,交底单位与接受交底单位各存一份。 2、当做分项工程施工技术交底时,应填写“分项工程名称”栏,其他技术交底可不填写。
展开阅读全文

开通  VIP会员、SVIP会员  优惠大
下载10份以上建议开通VIP会员
下载20份以上建议开通SVIP会员


开通VIP      成为共赢上传

当前位置:首页 > 包罗万象 > 大杂烩

移动网页_全站_页脚广告1

关于我们      便捷服务       自信AI       AI导航        抽奖活动

©2010-2026 宁波自信网络信息技术有限公司  版权所有

客服电话:0574-28810668  投诉电话:18658249818

gongan.png浙公网安备33021202000488号   

icp.png浙ICP备2021020529号-1  |  浙B2-20240490  

关注我们 :微信公众号    抖音    微博    LOFTER 

客服