收藏 分销(赏)

招商中心开放活动方案(报集团):芜湖林安国际商贸物流园招商中心开放执行案.doc

上传人:仙人****88 文档编号:6565391 上传时间:2024-12-14 格式:DOC 页数:7 大小:230.04KB 下载积分:10 金币
下载 相关 举报
招商中心开放活动方案(报集团):芜湖林安国际商贸物流园招商中心开放执行案.doc_第1页
第1页 / 共7页
招商中心开放活动方案(报集团):芜湖林安国际商贸物流园招商中心开放执行案.doc_第2页
第2页 / 共7页


点击查看更多>>
资源描述
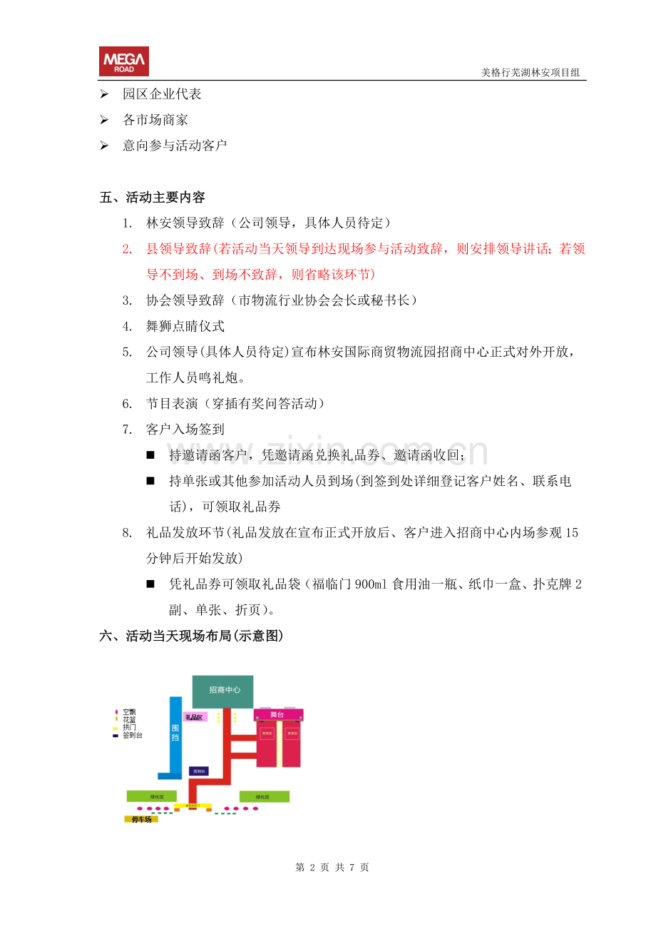
美格行芜湖林安项目组 芜湖林安国际商贸物流园招商中心 开放执行案 (3月3日上午11:00编制) 一、活动目的 1、为项目首次亮相造势,聚集人气; 2、通过举办活动,扩大项目知名度,引起客户对项目关注; 3、传播项目启动信息,为项目销售提前预热。 二、活动主题 :林安国际商贸物流园招商中心开放仪式 三、活动概况: 1、活动时间:建议在2014年3月9日(周日)上午10:00至12:00 2、活动地点:林安国际商贸物流园招商中心外广场 3、举办形式:室外节目表演+卡通秀+人体彩绘+排队领取礼品 4、活动宣传主要途径: 邀请函+CALL客、上门一对一拜访; 单张派发(针对县专业市场商户;县主要路段如环城南路、荆江东路、延安东路、芜湖北路;以及大型社区阳光新城、新都小区、城南小区、城东新城等) 5、其它宣传途径: 户外广告牌+电视+电台广告+报纸广告+宣传车+派单+短信+网络 四、活动参与人员及规模 人数:400-500人左右 Ø 县政府领导、开发区领导(送邀请函,是否到场视政府领导自身情况,待定;活动当天若领导不到场、到场不致辞,则致辞环节不安排领导讲话,活动照常举行) Ø 芜湖县各行政机构(送邀请函,是否到场视政府领导自身情况,待定) Ø 芜湖市、芜湖县等市县物流行业协会领导 Ø 园区企业代表 Ø 各市场商家 Ø 意向参与活动客户 五、活动主要内容 1. 林安领导致辞(公司领导,具体人员待定) 2. 县领导致辞(若活动当天领导到达现场参与活动致辞,则安排领导讲话;若领导不到场、到场不致辞,则省略该环节) 3. 协会领导致辞(市物流行业协会会长或秘书长) 4. 舞狮点睛仪式 5. 公司领导(具体人员待定)宣布林安国际商贸物流园招商中心正式对外开放,工作人员鸣礼炮。 6. 节目表演(穿插有奖问答活动) 7. 客户入场签到 n 持邀请函客户,凭邀请函兑换礼品券、邀请函收回; n 持单张或其他参加活动人员到场(到签到处详细登记客户姓名、联系电话),可领取礼品券 8. 礼品发放环节(礼品发放在宣布正式开放后、客户进入招商中心内场参观15分钟后开始发放) n 凭礼品券可领取礼品袋(福临门900ml食用油一瓶、纸巾一盒、扑克牌2副、单张、折页)。 六、活动当天现场布局(示意图) 七、活动流程 08:00前 所有工作人员进场(包括公司领导、活动公司项目负责人、各类工作人员以及表演人员); 现场布置完成、检查会场所有设施:音响、电源等是否就绪; 礼品袋。 08:00-08:30 各区域工作人员就位、各小组工作人员链接演练。 09:20前 来宾在广场入口处签到后进入活动现场就坐观众席。 政府领导及协会领导在政府领导、协会领导、嘉宾签区签到(礼仪小姐为每人佩戴胸花),由开发商相关领导陪同接待; 嘉宾签到处设置名片盘,引导嘉宾赐名片。 天润发看楼专车接客户至招商中心现场 09:20-10:00 领导及嘉宾入座 致辞、开放仪式 (此环节未作政府领导致辞,如领导可上台致辞则安排在公司领导和协会致辞之间) 10:00-10:05 开场鼓舞 10:05-10:10 主持人开场白(介绍到场的领导、嘉宾) 10:10-10:14 林安集团领导致欢迎辞 10:15-10:16 主持人串词 10:16-10:20 协会领导致辞 10:20-10:22 主持人串词 10:22-10:32 舞狮表演、醒狮点晴仪式。主持人宣布招商中心对外开放、芜湖林安国际商贸物流园正式起航,释放礼花,鸣炮。仪式达到高潮。 10:32-10:50 政府领导(待定)、协会领导进招商中心参观、专车接送至酒店用餐。 节目表演、有奖问答、客户参观招商中心、礼品派发 10:32-11:15 节目表演(穿插有奖问答活动) 11:15后 主持人宣布客户可以进入招商中心参观项目沙盘模型,并了解项目具体信息,同时可在领取区领取礼品袋。 现场卡通秀互动拍照、人体彩绘欣赏;节目表演完后专车陆续接送客户返回天润发。 八、礼品发放安排 具体流程: 1)来宾礼品券礼品:900毫升福临门油1瓶,与扑克牌、纸巾一起发放(已有500份,备用200份10元红包) Ø 到场来宾:来宾凭邀请函入场领取礼品券,无邀请函来宾在签到处填写联系方式后领取礼品券,入场观看节目。 2)有奖问答礼品20个(暖手宝或公仔、电炖锅) 礼品发放区为活动舞台:由主持人提问,观众上前回答,答对后由开发商工作人员直接发放礼品。 3)微信好友礼品(活动次日在现场领取) 根据微信好友的转发项目信息后,其好友点赞的数量多少来判断奖品的大小。 Ø 集齐28个赞,900毫升福临门油1瓶(价值15元/瓶) Ø 集齐38个赞,送电吹风1个;(价值68元/个) Ø 集齐88个赞,送电热水壶1个;(价值118元/个) Ø 集齐188个赞,送电饭煲1个;(价值288元/个) 微信好友凭自己转发“林安国际商贸物流园”项目信息的微信,集“赞”达到相对应的数目后,凭借本人手机上的微信信息、身份证到招商中心领取相对应的奖品。(微信领奖设在礼品券领奖旁边) 九、活动准备工作 1、物料准备 背景板、拱门、空飘、楼体竖幅等现场布置、工作牌、领奖处桌牌、X展架、礼品等。 2、大巴车接送(提前预定大巴车2辆左右,车前方右挡风玻璃,放置KT板“林安国际接送车1”、 “林安国际接送车2”) 活动当天准备2辆大巴车(具体根据一对一拜访情况,统计乘坐大巴车的客户姓名和联系电话及到场人数,以便安排乘坐车辆),从早上8:00至9:30(10分钟一班,具体时间根据当天实际客户情况再另行调整),不间断往返于项目和天润发及各大市场之间接送客户。 活动结束后送客户离场。 3、商务车接送 对于部分政府领导(待定)或协会领导需要接送的,安排白色大车或商务车接送。 十、具体工作安排 1、招商中心及外场当天人员安排 区域 职责 责任人 负责公司 总统筹 现场协调 开发商1名/鲁俊 停车区 停车指引(工程部) 4人 交警 2人 签 到 区 礼仪小姐 6名 为领导戴胸花、座位指引 签到接待 纪善远、张婷 保安 2名 后续去礼品区 政府领导(待定)接待 林安2名 物流协会领导接待 谢总 商会领导、龙头商户接待 梁锋、王栋 观 众 区 保安 2名 林安工作人员 钱坤、高伟 拍照 2名 专业公司 摄像 2名 专业公司 舞 台 区 主持人 1名 与主持人沟通 李言安 礼花 10名 开发商致辞 林安集团领导 有奖问答礼品发放 周同 舞狮点晴红包准备(给相关领导) 1名 鸣炮区 鞭炮 2人 沙盘 区 讲解人 朱明天、毛聚涛、俞希玲、赵敏、司先艳 水吧区 糕点、矿泉水准备 2名 保安 2名 礼品区 林安工作人员 黄娟、李振威等4名 开放活动前提前在礼品区集合,分配工作 大巴接送 天润发-荆东路-世纪大道-芜屯路-南湖路 2名 9:30随车返回 后 勤 保洁 2名 矿泉水、糕点准备 2名 备用发电机准备 1名 相关领导食宿安排 林安1名 商务车备用(2部) 张伟、洪涛 单张、大手册装袋 美格行8名 8:00前准备 2、活动前期准备 类别 内容 完成时间 负责公司 方案 确定 时间确定、人员分工确定 3.3 林安、美格行 节目表演单确定、主持人确定 3.4 林安 政府领导、协会参加人员确定 3.6 林安 领导姓名坐序确定 3.7 林安 祝贺单位名称确定(招商中心外竖幅) 3.6 林安 参加 人员 邀请 政府领导邀请 3.6需确定是否有政府领导参与 林安 园区企业邀请 3.6需确定是否参与 林安 物流协会领导邀请 3.6确定 林安 商户邀请 3.7 美格行 媒体邀请 3.6 林安 现场 包装 舞台背景板、签到背景板、礼品区X展架、招商中心外场竖幅 3.7 林安、图邦 拱门、氢气球、空飘、广场桌椅、地毯、隔离带、花篮、胸花、签到台、舞台、观众席坐椅等 3月8日完成 活动公司 物 料 活动工作牌50个 设计稿已出,需制作,3.6完成 林安 接送车贴3个 3.7 图邦、林安 礼仪带(印案名)10条 3.7日完成 林安 礼品(有奖问答及微信点赞) 3.7日前完成(礼品清单已提交) 林安 邀请函内页粉色纸打印(1000份) 3.4 美格行、林安 媒 体 投 放 短信投放 3月4-3月6日 林安、美格行 户外广告牌更换画面 3.4日完成 图邦、林安 宣传车、派单 3.5-3.7日 林安、美格行 电视、电台、网络 3.4-3.9日 林安、美格行 报版广告投放 3.7日 图邦、美格行、林安 其 它 准 备 人体彩绘等活动节目的最终确定 3.5日 林安、美格行、活动公司 提前向城管、公安部门申请活动 3.4日 林安 摄影师、摄像师的落实 3.7日前确定 林安 媒体红包及来宾预备红包 3.8日准备完成 林安 舞台雨棚、观众席雨棚预备 3.8日完成 林安、活动公司 对讲机、扩音器若干 3.7日完成 林安 后 勤 工 作 气象咨询 3.3日 林安 大巴车的联系、商务车准备 3.7日前落实 林安 矿泉水准备 3.7日前落实 林安 协会领导的食宿安排(视情况是否需要) 3.7日前落实 林安 保安、保洁 3.8日落实 林安 发电机预备 3.8日落实 林安 工作人员午餐(活动公司) 林安 十一、应急预案 1、车辆应急 准备商务专用车2辆,作接待嘉宾及其他临时之用。 2、电力保障 A、主会场配备1名电工、保障用电,保证活动用电正常。 B、预备备用电源,在遇突然停电时,立即启用,保证活动正常进行。 3、天气应急 活动前5天密切关注天气情况,并与气象部门随时沟通,确定活动当日具体的天气情 况,如遇雨天则采取在活动前1-2天搭建帐篷 4、治安应急 A、提前联系好公安部门,负责活动当天维持现场秩序,以防意外; B、申请政府交警部门配合,维持当天停车秩序。 美格行芜湖林安项目组 2014年3月3日 第 7 页 共 7 页
展开阅读全文

开通  VIP会员、SVIP会员  优惠大
下载10份以上建议开通VIP会员
下载20份以上建议开通SVIP会员


开通VIP      成为共赢上传

当前位置:首页 > 教育专区 > 小学其他

移动网页_全站_页脚广告1

关于我们      便捷服务       自信AI       AI导航        抽奖活动

©2010-2026 宁波自信网络信息技术有限公司  版权所有

客服电话:0574-28810668  投诉电话:18658249818

gongan.png浙公网安备33021202000488号   

icp.png浙ICP备2021020529号-1  |  浙B2-20240490  

关注我们 :微信公众号    抖音    微博    LOFTER 

客服