收藏 分销(赏)

2012高三化学一轮复习-基本理论测试-.doc

上传人:仙人****88 文档编号:6564818 上传时间:2024-12-14 格式:DOC 页数:10 大小:455KB 下载积分:10 金币
下载 相关 举报
2012高三化学一轮复习-基本理论测试-.doc_第1页
第1页 / 共10页
2012高三化学一轮复习-基本理论测试-.doc_第2页
第2页 / 共10页


点击查看更多>>
资源描述
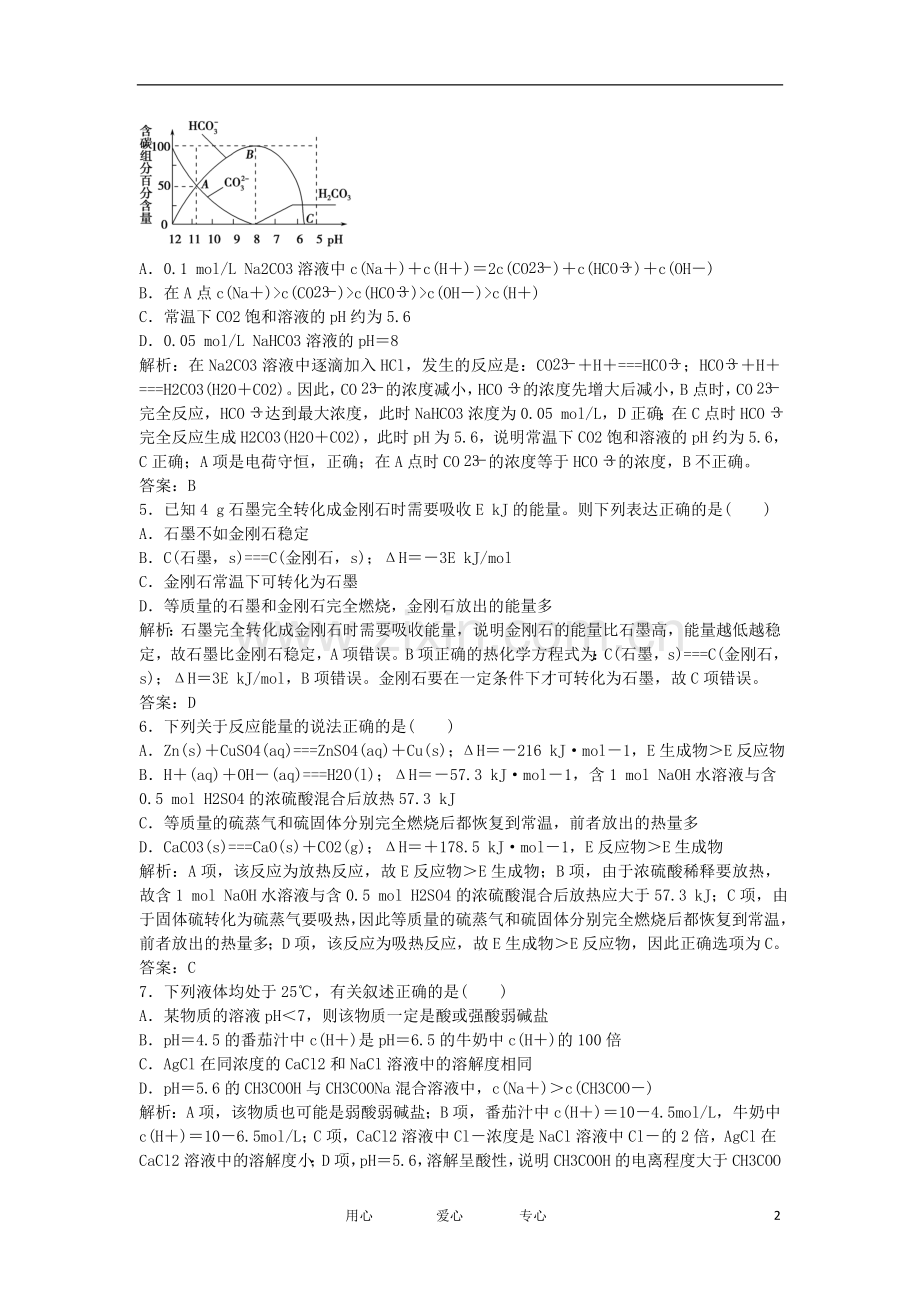
基本理论 专题检测 (时间:90分钟 满分:100分) 一、选择题(本题包括17小题,1~5题每题2分,6~17题每题3分,共46分) 1.铅蓄电池在现代生活中有广泛应用,其电极材料是Pb和PbO2,电解液是硫酸溶液。现用铅蓄电池电解饱和硫酸钠溶液一段时间,假设电解时温度不变且用惰性电极,下列说法正确的是(  ) A.蓄电池放电时,每消耗0.1 mol Pb,共生成0.1 mol PbSO4 B.电解硫酸钠溶液时的阳极反应式为:4OH--4e-===2H2O+O2↑ C.电解后,硫酸钠溶液中有晶体析出,但c(Na2SO4)会变小 D.蓄电池放电一段时间后其电解液中H2SO4的浓度、密度都变小 解析:铅蓄电池总反应为Pb+PbO2+2H2SO4===2PbSO4+2H2O,因此A项蓄电池放电时,每消耗0.1 mol Pb,共生成0.2 mol PbSO4;D项蓄电池放电一段时间后其电解液中H2SO4的浓度、密度都变小;B项电解硫酸钠溶液时的阳极发生氧化反应,OH-失电子,故B项正确;C项电解硫酸钠溶液实质是电解水,因此饱和硫酸钠溶液中水减少有晶体析出,但c(Na2SO4)不会变。 答案:BD 2.某学生欲完成反应2HCl+2Ag===2AgCl↓+H2↑而设计了下列四个实验,你认为可行的是(  ) 解析:题给反应是一个不能自发进行的氧化还原反应,必须借助电解手段才能使之发生。B、D两装置不是电解池,显然不能使之发生;A装置是电解池,但Ag棒作阴极而不参与反应,其电解池反应不是题给反应,A装置不能使题给反应发生;C装置是电解池,Ag棒作阳极而参与反应,其电解池反应是题给的反应,C装置能使题给的反应发生。 答案:C 3.已知25℃、101 kPa时,乙烯和乙炔(C2H2)燃烧的热化学方程式分别为C2H4(g)+3O2(g)===2CO2(g)+2H2O(l) ΔH=-1 411 kJ·mol-1 2C2H2(g)+5O2(g)===4CO2(g)+2H2O(l);ΔH=-2 600 kJ·mol-1 又知燃烧时火焰的温度乙炔高于乙烯。据此,下列说法不正确的是(  ) A.物质的燃烧热越大,火焰温度越高 B.相同条件下等体积乙烯和乙炔完全燃烧时,乙炔放热较少 C.25℃、101 kPa时,1 mol乙烯完全燃烧生成气态产物时,放出的热量小于1 411 kJ D.乙炔的燃烧热为1 300 kJ·mol-1 解析:C2H4的燃烧热为1 411 kJ·mol-1,C2H2的燃烧热为1 300 kJ·mol-1,而乙炔燃烧的火焰温度高于乙烯,A项错误。 答案:A 4.常温下在20 mL 0.1 mol/L Na2CO3溶液中逐渐滴加入0.1 mol/L HCl溶液40 mL,溶液的pH逐渐降低,此时溶液中含碳元素的微粒物质的量浓度的百分含量(纵轴)也发生变化(CO2因逸出未画出),如图所示,下列说法不正确的是(  ) A.0.1 mol/L Na2CO3溶液中c(Na+)+c(H+)=2c(CO)+c(HCO)+c(OH-) B.在A点c(Na+)>c(CO)>c(HCO)>c(OH-)>c(H+)  C.常温下CO2饱和溶液的pH约为5.6 D.0.05 mol/L NaHCO3溶液的pH=8 解析:在Na2CO3溶液中逐滴加入HCl,发生的反应是:CO+H+===HCO;HCO+H+===H2CO3(H2O+CO2)。因此,CO的浓度减小,HCO的浓度先增大后减小,B点时,CO完全反应,HCO达到最大浓度,此时NaHCO3浓度为0.05 mol/L,D正确;在C点时HCO完全反应生成H2CO3(H2O+CO2),此时pH为5.6,说明常温下CO2饱和溶液的pH约为5.6,C正确;A项是电荷守恒,正确;在A点时CO的浓度等于HCO的浓度,B不正确。 答案:B 5.已知4 g石墨完全转化成金刚石时需要吸收E kJ的能量。则下列表达正确的是(  ) A.石墨不如金刚石稳定 B.C(石墨,s)===C(金刚石,s);ΔH=-3E kJ/mol C.金刚石常温下可转化为石墨 D.等质量的石墨和金刚石完全燃烧,金刚石放出的能量多 解析:石墨完全转化成金刚石时需要吸收能量,说明金刚石的能量比石墨高,能量越低越稳定,故石墨比金刚石稳定,A项错误。B项正确的热化学方程式为:C(石墨,s)===C(金刚石,s);ΔH=3E kJ/mol,B项错误。金刚石要在一定条件下才可转化为石墨,故C项错误。 答案:D 6.下列关于反应能量的说法正确的是(  ) A.Zn(s)+CuSO4(aq)===ZnSO4(aq)+Cu(s);ΔH=-216 kJ·mol-1,E生成物>E反应物 B.H+(aq)+OH-(aq)===H2O(l);ΔH=-57.3 kJ·mol-1,含1 mol NaOH水溶液与含0.5 mol H2SO4的浓硫酸混合后放热57.3 kJ C.等质量的硫蒸气和硫固体分别完全燃烧后都恢复到常温,前者放出的热量多 D.CaCO3(s)===CaO(s)+CO2(g);ΔH=+178.5 kJ·mol-1,E反应物>E生成物 解析:A项,该反应为放热反应,故E反应物>E生成物;B项,由于浓硫酸稀释要放热,故含1 mol NaOH水溶液与含0.5 mol H2SO4的浓硫酸混合后放热应大于57.3 kJ;C项,由于固体硫转化为硫蒸气要吸热,因此等质量的硫蒸气和硫固体分别完全燃烧后都恢复到常温,前者放出的热量多;D项,该反应为吸热反应,故E生成物>E反应物,因此正确选项为C。 答案:C 7.下列液体均处于25℃,有关叙述正确的是(  ) A.某物质的溶液pH<7,则该物质一定是酸或强酸弱碱盐 B.pH=4.5的番茄汁中c(H+)是pH=6.5的牛奶中c(H+)的100倍 C.AgCl在同浓度的CaCl2和NaCl溶液中的溶解度相同 D.pH=5.6的CH3COOH与CH3COONa混合溶液中,c(Na+)>c(CH3COO-) 解析:A项,该物质也可能是弱酸弱碱盐;B项,番茄汁中c(H+)=10-4.5mol/L,牛奶中c(H+)=10-6.5mol/L;C项,CaCl2溶液中Cl-浓度是NaCl溶液中Cl-的2倍,AgCl在CaCl2溶液中的溶解度小;D项,pH=5.6,溶解呈酸性,说明CH3COOH的电离程度大于CH3COO-的水解程度,故c(CH3COO-)>c(Na+)。 答案:B 8.下列溶液中微粒的物质的量浓度关系正确的是(  ) A.0.1 mol·L-1的NH4Cl溶液与0.05 mol·L-1的NaOH溶液等体积混合后的溶液:   c(Cl-)>c(Na+)>c(NH)>c(OH-)>c(H+) B.等物质的量的NaClO、NaHCO3混合溶液中:  c(HClO)+c(ClO-)=c(HCO)+c(H2CO3)+c(CO) C.pH=2的HA溶液与pH=12的MOH溶液等体积混合:   c(M+)=c(A-)>c(OH-)=c(H+) D.某二元弱酸的酸式盐NaHA溶液:   c(OH-)+c(H2A)=c(H+)+2c(A2-) 解析:A项,0.1 mol·L-1NH4Cl溶液与0.05 mol·L-1的NaOH溶液等体积混合后溶液中溶质为NaCl、NH3·H2O和NH4Cl,且三者物质的量相等,因此该溶液中离子浓度关系应为c(Cl-)>c(NH)>c(Na+)>c(OH-)>c(H+);B项,根据物料守恒可得;C项,由于未知酸和碱的相对强弱,故无法判断混合溶液的酸碱性;D项,二元弱酸的酸式盐NaHA溶液中有电荷守恒c(Na+)+c(H+)=c(HA-)+2c(A2-)+c(OH-)、物料守恒c(Na+)= c(HA-)+c(A2-)+c(H2A),由这两个关系式可得c(OH-)+c(A2-)=c(H+)+c(H2A)。 答案:B 9.可用于电动汽车的铝空气燃料电池通常以NaCl溶液或NaOH溶液为电解液,铝合金为负极,空气电极为正极。下列说法正确的是(  ) A.以NaCl溶液或NaOH溶液为电解液时,正极反应都为O2+2H2O+4e-===4OH- B.以NaOH溶液为电解液时,负极反应为Al+3OH--3e-===Al(OH)3↓ C.以NaOH溶液为电解液时,电池在工作过程中电解液的pH保持不变 D.电池工作时,电子通过外电路从正极流向负极 解析:电池工作时,正极上O2得到电子被还原,电极反应为O2+2H2O+4e-===4OH-,A正确;电解液为NaOH溶液时,在负极上产生的是NaAlO2而不是Al(OH)3,B错误;电池的总反应为4Al+3O2+4NaOH===4NaAlO2+2H2O,消耗NaOH,pH减小,C错误;电池工作时,电子通过外电路由负极流向正极。 答案:A 10.下列关于热化学反应的描述中正确的是(  ) A.HCl和NaOH反应的中和热ΔH=-57.3 kJ·mol-1,则H2SO4和Ca(OH)2反应的中和热ΔH=2×(-57.3)kJ·mol-1 B.CO(g)的燃烧热是283.0 kJ·mol-1,则2CO2(g)===2CO(g)+O2(g)反应的ΔH=+2× 283.0 kJ·mol-1 C.需要加热才能发生的反应一定是吸热反应 D.1 mol甲烷燃烧生成气态水和二氧化碳所放出的热量是甲烷的燃烧热 解析:中和热是指强酸与强碱的稀溶液完全反应生成1 mol H2O所放出的热量,所以H2SO4和Ca(OH)2反应的中和热也为ΔH=-57.3 kJ·mol-1,A错误;B中CO燃烧是放热反应,则2CO2(g)===2CO(g)+O2(g)为吸热反应,且生成2 mol CO,ΔH=+2×283.0 kJ·mol-1,B正确;需要加热才能发生的反应不一定是吸热反应,如铝热反应、碳的燃烧等,C不正确;燃烧热是指1 mol可燃物完全燃烧生成稳定的化合物所放出的热量,D中甲烷燃烧生成气态水不属于稳定的化合物,D错误。 答案:B 11.体积相同的盐酸和醋酸两种溶液,n(Cl-)=n(CH3COO-)=0.01 mol,下列叙述错误的是(  ) A.它们与NaOH完全中和时,醋酸溶液所消耗的NaOH多 B.它们分别与足量CaCO3反应时,放出的CO2一样多 C.两种溶液的pH相同 D.分别用水稀释相同倍数时,n(Cl-)<n(CH3COO-) 解析:盐酸溶液中HCl完全电离HCl===H++Cl-,醋酸溶液中醋酸部分电离CH3COOHCH3COO-+H+,可知两溶液中n(H+)相等,体积相等,则pH相同,C正确;由于醋酸部分电离,则n(CH3COOH)>n(HCl),A正确,B错误;稀释相同倍数时,CH3COOH的电离平衡向正反应方向移动,则n(Cl-)<n(CH3COO-),D正确。 答案:B 12.2008年北京奥运会“祥云”火炬用的环保型燃料—丙烷(C3H8),悉尼奥运会火炬所用燃料为65%丁烷(C4H10)和35%丙烷,下列有关说法正确的是(  ) A.丙烷是一种混合物 B.奥运火炬燃烧主要是将化学能转变为热能和光能 C.丙烷和甲烷互为同分异构体 D.丙烷的沸点比丁烷高 解析:丙烷是一种化合物,A项错误;C项分子式不同;D项丙烷的沸点比丁烷低。 答案:B 13.如图,在盛有稀H2SO4的烧杯中放入用导线连接的电极X、Y,外电路中电 子流向如图所示,关于该装置的下列说法正确的是(  ) A.外电路的电流方向为X→外电路→Y B.若两电极分别为Fe和碳棒,则X为碳棒,Y为Fe C.X极上发生的是还原反应,Y极上发生的是氧化反应 D.若两电极都是金属,则它们的活动性顺序为X>Y 解析:外电路的电子流向为X→外电路→Y,电流方向与其相反。X极失电子,作负极,Y极上发生的是还原反应,X极上发生的是氧化反应。若两电极分别为Fe和碳棒,则Y为碳棒,X为Fe。 答案:D 14.下列说法正确的是(  ) A.需要加热才能发生的反应一定是吸热反应 B.放热反应在常温下一定很容易发生 C.是放热反应还是吸热反应主要由反应物、生成物所具有的总能量的相对大小决定 D.吸热反应发生过程中要不断从外界获得能量,放热反应不需要外界能量 解析:化学反应的条件与吸、放热没有必然联系;反应是吸热还是放热取决于反应物和生成物总能量的相对大小;有些放热反应需从外界吸收能量来引发反应。 答案:C 15.某一密闭绝热容器中盛有饱和Ca(OH)2溶液,当加入少量CaO粉末,下列说法正确的是(  ) ①有晶体析出 ②c[Ca(OH)2]增大 ③pH不变 ④c(H+)·c(OH-)的积不变 ⑤c(H+)一定增大 A.① B.①⑤ C.①②④ D.①③ 解析:少量CaO加入会和水反应生成Ca(OH)2,反应放热,随着温度升高,Ca(OH)2溶解度减小,有晶体析出,c[Ca(OH)2]减小,pH减小,c(H+)增大,温度升高,水的离子积常数增大。 答案:B 16.用质量均为100 g的铜作电极,电解硝酸银溶液,电解一段时间后,两电极的质量差为28 g,此时两电极的质量分别为(  ) A.阳极100 g,阴极128 g B.阳极93.6 g,阴极121.6 g C.阳极91.0 g,阴极119.0 g D.阳极86.0 g,阴极114.0 g 解析:Cu作电极电解AgNO3溶液时,电极反应式如下:阳极:Cu-2e-===Cu2+, 阴极:2Ag++2e-===2Ag 设:阳极溶解Cu的物质的量为n,阴极析出的Ag的物质的量则为2n,据题意: (2n×108+100 g)-(100 g-64n)=28 g,n=0.1 mol 故阳极质量为:100 g-6.4 g=93.6 g,阴极质量为:100 g+21.6 g=121.6 g。 答案:B 17.(2009·上海单科,14)根据以下事实得出的判断一定正确的是(  ) A.HA的酸性比HB的强,则HA溶液的pH比HB溶液的小 B.A+和B-的电子层结构相同,则A原子的核电荷数比B原子的大 C.A盐的溶解度在同温下比B盐的大,则A盐溶液的溶质质量分数比B盐溶液的大 D.A原子失去的电子比B原子的多,则A单质的还原性比B单质的强 解析:A项,没有指明溶液浓度,溶液的pH无法比较;C项,没有指明是否是饱和溶液,A的盐溶液的溶质质量分数不一定比B的盐溶液的大;D项,还原性强弱是看原子失电子的难易而不是失去电子数目的多少。 答案:B 二、非选择题(共54分) 18.(10分)已知H2B在水溶液中存在以下电离: 一级电离:H2BH++HB-, 二级电离:HB-H++B2- 请回答以下问题: (1)NaHB溶液________(填“呈酸性”、“呈碱性”或“无法确定”),原因是________________________________________________________________________。 (2)若0.1 mol/L的H2B溶液在某温度下的pH=3,c(B2-)=1×10-6 mol/L,则H2B的一级电离度为________。 (3)某温度下,在0.1 mol/L的NaHB溶液中,以下关系一定不正确的是________。 A.c(H+)·c(OH-)=1×10-14 B.pH>1 C.c(OH-)=2c(H2B)+c(HB-)+c(H+) D.c(Na+)=0.1 mol/L≥c(B2-) (4)某温度下,FeB(s)Fe2+(aq)+B2-(aq)的平衡常数表达式为Ksp=c(Fe2+)·c(B2-),FeB在水中的沉淀溶解平衡曲线如图所示。下列说法错误的是(  ) A.a点对应的Ksp等于b点对应的Ksp B.d点无沉淀生成 C.可以通过升温实现由c点变到a点 D.此温度下,Ksp=4×10-18 解析:(1)NaHB溶液中HB-既存在电离平衡,又存在水解平衡,二者进行的程度无法确定,所以不能确定NaHB溶液的酸碱性。 (2)0.1 mol/L H2B溶液中氢离子的浓度为0.001 mol/L,所以H2B的一级电离度为: 0.001 mol/L÷0.1 mol/L×100%=1%。 (3)H2B不是强酸,HB-不能完全电离,故溶液pH>1;根据电荷守恒:c(Na+)+c(H+)=c(HB-)+2c(B2-)+c(OH-);根据物料守恒:c(Na+)=c(HB-)+c(B2-)+c(H2B),两个等式相减得:c(H+)+c(H2B)=c(B2-)+c(OH-),故C错;c(Na+)=0.1 mol/L>c(B2-),D错; (4)曲线左侧及下侧的点对应的c(Fe2+)·c(B2-)<Ksp,不能形成沉淀;而曲线右侧及上方的点对应的c(Fe2+)·c(B2-)>Ksp,可以形成沉淀;升高温度,溶解度增大;取b点计算Ksp=2×10-9×1×10-9=2×10-18。 答案:(1)无法确定 NaHB溶液中同时存在HB-H++B2-,HB-+H2OH2B +OH-,因两个平衡进行的程度无法确定,故难以确定溶液的酸碱性 (2)1% (3)CD (4)CD 19.(8分)(2010·江苏南通中学4月)800℃时,在2 L密闭容器内充入0.05 mol NO和0.25 mol O2,发生如下反应: 2NO(g)+O2(g) 2NO2(g);ΔH<0。体系中,n(NO)随时间的变化如下表: t(s) 0 1 2 3 4 5 n(NO)(mol) 0.50 0.35 0.28 0.25 0.25 0.25 (1)能说明该反应已达到平衡状态的是______。 A.v(NO2)正=v(O2)逆 B.容器内压强保持不变 C.v(NO)逆=2v(O2)正 D.容器内气体颜色不变 (2)能使该反应的反应速率增大,且平衡向正反应方向移动的措施是________。 A.适当升高温度 B.缩小反应容器的体积 C.增大O2的浓度 D.选择高效催化剂 (3)计算800℃时该反应的平衡常数K。 (4)将上述反应进行到4 s时的混合气体用足量的水吸收,为保证混合气体中NO、NO2全部转化为HNO3,计算还需通入的O2的体积(折算成标准状况)。 解析:(1)根据反应特点——反应前后气体体积变化可以得出当达到化学平衡状态时正逆反应速率相等且压强不变、颜色不变。 (2)根据题意升高温度,化学反应速率加快但平衡逆向移动,缩小反应容器体积相当于加压,平衡正向移动且速率加快,增大氧气浓度,反应速率加快且平衡正向移动,选择高效催化剂只会加快速率不会影响平衡状态。 (3)根据平衡常数定义  2NO(g)+O2(g) 2NO2(g) 起始 0.5 mol 0.25 mol    0 变化 2y y 2y 平衡 0.25 得出0.5-2y=0.25 y=0.125 所以平衡时氧气剩余0.125 mol,二氧化氮生成0.25 mol 根据K===16 (4)由于NO、NO2全部转化为HNO3,则需通入氧气的量为×22.4=2.8 L。 答案:(1)BCD (2)BC (3)K=16 (4)2.8 L 20.(12分)新型锂离子电池在新能源的开发中占有重要地位,可用作节能环保电动汽车的动力电池。磷酸亚铁锂(LiFePO4)是新型锂离子电池的首选电极材料,它的制备方法如下: 方法一:将碳酸锂、乙酸亚铁[(CH3COO)2Fe]、磷酸二氢铵按一定比例混合、充分研磨后,在800℃左右、稀有气体氛围中煅烧制得晶态磷酸亚铁锂,同时生成的乙酸及其他产物均以气体逸出。 方法二:将一定浓度的磷酸二氢铵、氯化锂混合溶液作为电解液,以铁棒为阳极,石墨为阴极,电解析出磷酸亚铁锂沉淀。沉淀经过滤、洗涤、干燥,在800℃左右、稀有气体氛围中煅烧制得晶态磷酸亚铁锂。 在锂离子电池中,需要一种有机聚合物作为正负极之间锂离子迁移的介质,该有机聚合物的单体之一(用M表示)的结构简式如下: 请回答下列问题: (1)上述两种方法制备磷酸亚铁锂的过程都必须在稀有气体氛围中进行。其原因是________________________________________________________________________ ________________________________________________________________________。 (2)在方法一所发生的反应中,除生成磷酸亚铁锂、乙酸外,还有________、________、________(填化学式)生成。 (3)在方法二中,阳极生成磷酸亚铁锂的电极反应式为________。 (4)写出M与足量氢氧化钠溶液反应的化学方程式:______________________________。 (5)已知该锂离子电池在充电过程中,阳极的磷酸亚铁锂生成磷酸铁,则该电池放电时正极的电极反应式为___________________________________________________。 解析:(1)因制备该电池电极材料的原料为乙酸亚铁,产品为磷酸亚铁锂,为防止亚铁化合物被氧化,故两种制备方法的过程必须在稀有气体氛围中进行。 (2)方法一中除生成磷酸亚铁锂和乙酸外,由碳酸锂可生成CO2气体,由磷酸二氢铵可生成NH3和水蒸气,故除生成磷酸亚铁锂、乙酸外,还有CO2、H2O和NH3生成。 (3)分析方法二所给条件,抓住几个关键点:①铁作阳极;②磷酸二氢铵、氯化锂混合溶液为电解液;③析出磷酸亚铁锂沉淀,所以阳极的电极反应式为:Fe+H2PO+Li+ -2e-===LiFePO4+2H+。 (4)分析M的结构简式可知,M分子中既含甲基丙烯酸酯的结构,又含碳酸二酯的结构(见下图): 由此可分析写出M与足量NaOH溶液反应的化学方程式。 (5)该电池放电时正极的电极反应为充电时阳极电极反应的逆过程,即由磷酸铁生成磷酸亚铁锂,故放电时正极的电极反应式为:FePO4+Li++e-===LiFePO4。 答案:(1)为了防止亚铁化合物被氧化 (2)CO2 H2O NH3 (3)Fe+H2PO+Li+-2e-===LiFePO4+2H+ 850℃时物质浓度的变化 (5)FePO4+Li++e-===LiFePO4 21.(8分)(1)在一体积为10 L的密闭容器中,通入一定量的CO和H2O,在850℃时发生如下反应: CO(g)+H2O(g)CO2(g)+H2(g) ΔH<0 CO和H2O浓度变化如图,则0~4 min的平均反应速率v(H2O)=________mol·(L·min)-1。 时间/min c(CO)/ mol·L-1 c(H2O)/ mol·L-1 c(CO2)/ mol·L-1 c(H2)/ mol·L-1 0 0.200 0.300 0 0 2 0.138 0.238 0.062 0.062 3 c1 c2 c3 c3 4 c1 c2 c3 c3 5 0.116 0.216 0.084 6 0.096 0.266 0.104 (2)t℃时,在相同容器中发生上述反应,容器内各物质的浓度变化如上表。 ①表中3~4 min之间反应处于________状态;若c1数值大于0.08 mol·L-1,则温度t________850℃(填“>”“<”或“=”)。 ②表中5~6 min之间数值发生变化,可能的原因是(  ) A.升高温度      B.体积不变,通入水蒸气 C.缩小体积,增大压强      D.体积不变,通入氢气 解析:(1)v(H2O)== =0.03 mol·L-1·min-1。 (2)①在3~4 min之间,各物质的浓度保持不变,说明反应处于平衡状态。c1>0.08,相当于原平衡向逆反应方向移动了,所以t>850℃。 ②在5~6 min之间,CO浓度减小,H2O(g)的浓度增大,CO2浓度也增大,说明通入水蒸气导致了平衡向正反应方向移动,B项对。 答案:(1)0.03 (2)①平衡 > ②B 22.(8分)近20年来,对以氢气作为未来的动力燃料氢能源的研究得到了迅速发展,像电一样,氢是一种需要依靠其他能源,如石油、煤、原子能等的能量来制取的“二级能源”,而存在于自然界的可以提供现成形式能量的能源称为一级能源,如煤、石油、太阳能和原子能。发展民用氢能源,首先必须制得廉价的氢气。 (1)下列可供开发又较经济且可持续利用的制氢气的方法是(  ) A.电解水 B.锌和稀硫酸反应 C.光解海水 D.以石油天然气为原料 (2)氢气燃烧时耗氧量小,发热量大。已知,热化学方程式为: H2(g)+O2(g)===H2O(l);ΔH=-285.8 kJ·mol-1 C(g)+O2(g)===CO2(g);ΔH=-393.5 kJ·mol-1 试通过计算说明等质量的氢气和碳燃烧时产生热量的比是:________。 (3)氢能源既可能实现能源贮存,也可能实现经济、高效的输送。研究表明过渡金属型氢化物(又称间充化物),在这类氢化物中,氢原子填充在金属的晶格间隙之间,其组成不固定,通常是非化学计量的,如:TiH1.73、LaH0.78。已知标准状况下,1体积的钯粉(Pd)可吸附896体积的氢气(钯粉的密度为10.64 g·cm-3,相对原子质量为106.4)试写出Pd的氢化物的化学式:________。 解析:(1)光解水法,利用特殊的催化剂、模拟生物光合作用制取氢气,都是较经济且资源可持续利用的制氢方法。 (2)由热化学方程式可知,等质量的氢气和碳完全燃烧的热量之比为4.36∶1 (3)n(Pd)∶n(H)=1∶0.8。 答案:(1)C (2)4.36∶1 (3)PbH0.8 23.(8分)痛风是关节炎反复发作及产生肾结石为特征的一类疾病,关节炎的原因归结于在关节滑液中形成了尿酸钠(NaUr)晶体,有关平衡如下:①HUr(尿酸,aq)Ur-(尿酸根,aq)+H+(aq) (37℃时,Ka=4.0×10-6) ②NaUr(s) Ur-(aq)+Na+(aq) (1)37°时,1.0 L水中可溶解8.0×10-3mol尿酸钠,此温度下尿酸钠的Ksp为________。 (2)关节炎发作大都在脚趾和手指的关节处,这说明温度降低时,反应②的Ksp________(填“增大”、“减小”或“不变”),生成尿酸钠晶体的反应是________(填“放热”或“吸热”)反应。 (3)37℃时,某病人尿液中尿酸分子和尿酸根离子的总浓度为2.0×10-3mol·L-1,其中尿酸分子的浓度为5.0×10-4mol·L-1,该病人尿液的c(H+)为________pH________(填“>”、“=”或“<”)7。 解析:(1)尿酸钠的Ksp=c(Ur-)·c(Na+)=8.0×10-3×8.0×10-3=6.4×10-5。 (2)关节炎发作形成尿酸钠(NaUr)晶体,即溶解的Ur-(aq)浓度减小,Ksp减少。降温促进平衡向逆向进行,即生成尿酸钠晶体的反应是放热。 (2)Ka===4.0×10-6,c(H+)=1.33×10-6 mol·L-1。 答案:(1)6.4×10-5 (2)减小 放热 (3)1.33×10-6 mol·L-1 < 10 用心 爱心 专心
展开阅读全文

开通  VIP会员、SVIP会员  优惠大
下载10份以上建议开通VIP会员
下载20份以上建议开通SVIP会员


开通VIP      成为共赢上传

当前位置:首页 > 教育专区 > 高中化学

移动网页_全站_页脚广告1

关于我们      便捷服务       自信AI       AI导航        抽奖活动

©2010-2026 宁波自信网络信息技术有限公司  版权所有

客服电话:0574-28810668  投诉电话:18658249818

gongan.png浙公网安备33021202000488号   

icp.png浙ICP备2021020529号-1  |  浙B2-20240490  

关注我们 :微信公众号    抖音    微博    LOFTER 

客服