收藏 分销(赏)

普惠制原产地证书填制要点.doc

上传人:pc****0 文档编号:6419579 上传时间:2024-12-08 格式:DOC 页数:24 大小:184KB 下载积分:10 金币
下载 相关 举报
普惠制原产地证书填制要点.doc_第1页
第1页 / 共24页
普惠制原产地证书填制要点.doc_第2页
第2页 / 共24页


点击查看更多>>
资源描述
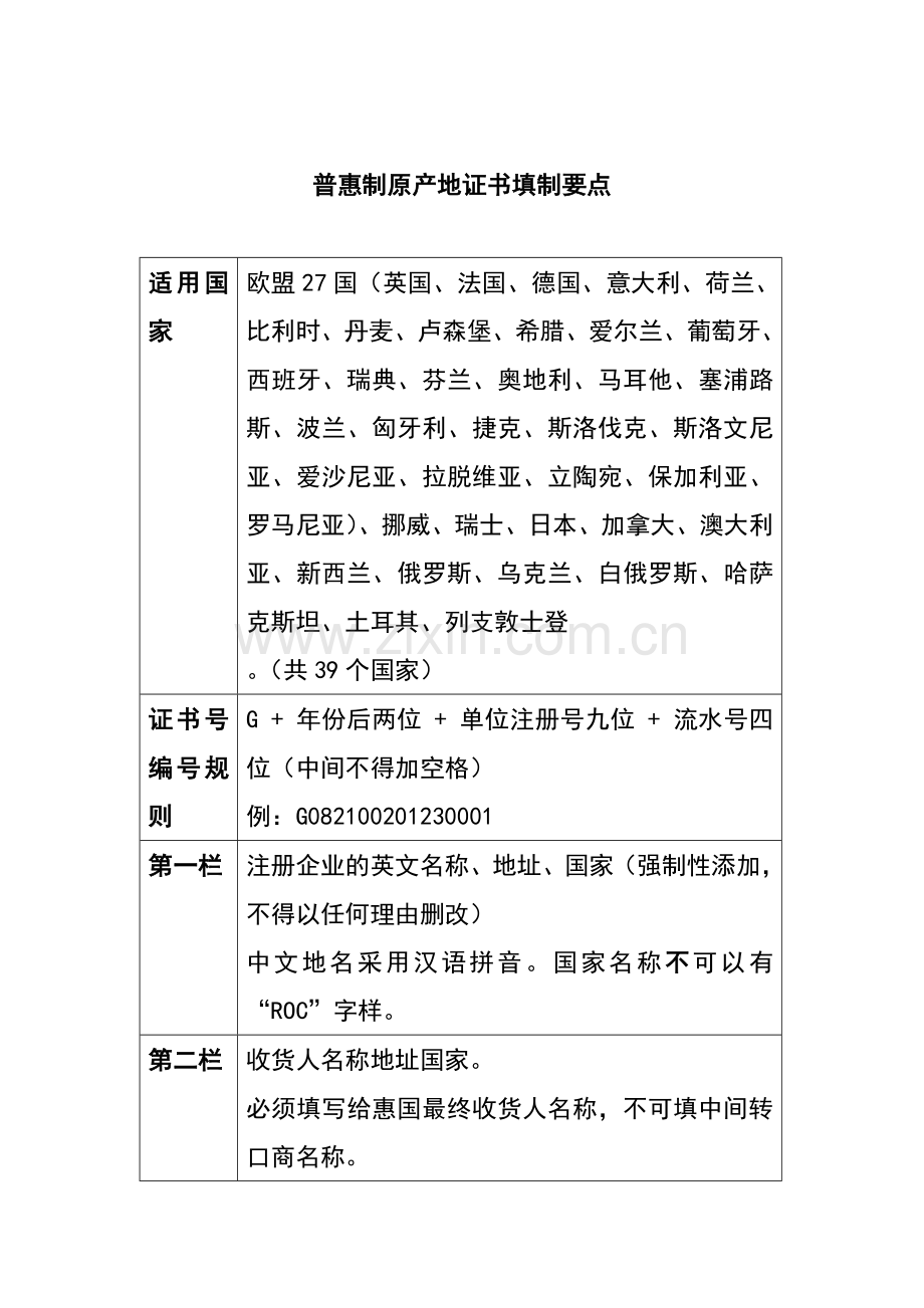
普惠制原产地证书填制要点 适用国家 欧盟27国(英国、法国、德国、意大利、荷兰、比利时、丹麦、卢森堡、希腊、爱尔兰、葡萄牙、西班牙、瑞典、芬兰、奥地利、马耳他、塞浦路斯、波兰、匈牙利、捷克、斯洛伐克、斯洛文尼亚、爱沙尼亚、拉脱维亚、立陶宛、保加利亚、罗马尼亚)、挪威、瑞士、日本、加拿大、澳大利亚、新西兰、俄罗斯、乌克兰、白俄罗斯、哈萨克斯坦、土耳其、列支敦士登 。(共39个国家) 证书号编号规则 G + 年份后两位 + 单位注册号九位 + 流水号四位(中间不得加空格) 例:G082100201230001 第一栏 注册企业的英文名称、地址、国家(强制性添加,不得以任何理由删改) 中文地名采用汉语拼音。国家名称不可以有“ROC”字样。 第二栏 收货人名称地址国家。 必须填写给惠国最终收货人名称,不可填中间转口商名称。 到日本、加拿大的货物必须填写最终收货人名称地址。除此之外如有特殊要求可填“to order”,不得留空。 第三栏 运输方式及路线。 填写货物最终离境口岸和到货口岸。如有转运可分段填写。转口国须在申请书信息内显示。 例:From Dalian to Hamberg by sea From Dalian to Hamberg by sea, final destination is Basel(分段描述) From Dalian to Basel by sea and land(海空联运或海陆联运) 第四栏 1. 后发证书此栏显示“ISSUED RETROSPECTIVELY”。 (系统自动生成) 2. 证书遗失、被盗或损毁,签发“复本”证书时显示“THIS CERTIFICATE IS IN REPLACEMENT OF CERTIFICATE OF ORIGIN NO.…DATED…WHICH IS CANCELLED”。(系统自动生成) 3. 正常情况下此栏空白。 第五栏 商品顺序号。按照商品品名顺序:“1”“2”“3”“4”“5”等,以此类推。 切记不能只写最大的号。单项商品此栏填“1”,也可以留空。 第六栏 唛头及包装号。 如无唛头应填“N/M”或“NO MARK”。 此栏应与货物外包装和发票唛头一致。 不得出现他国制造字样,不得出点香港、澳门、台湾原产字样。 第七栏 包装数量及种类,商品的名称。 包装数量必须用英文和阿拉伯数字同时表示,品名必须具体填明,不能笼统填“machine”,“garments”等模糊的名称,具体到可以判断出其前四位税目号。化工产品等必须填具体品名,不能只填如“B-11”这样的代号。商品名称等列完后,应紧接着加上截止符,防止加添伪造内容。 如有信用证要求填具合同、信用证号码等特殊条款,可填在截止线下的空白处。 散装应注明“IN BULK”。裸装“IN NUDE”应在申请书备注栏注明。 第八栏 1.完全原产“P” 2.加拿大:在两个或以上受惠国内加工“G”,利用给惠国成分填“F” 原产地标准:非原产成分的价值未超过产品出厂价的40% 3.日、挪、瑞士、欧盟、土、波:“W”和产品的四位HS品目号 4.俄、白、乌、哈、捷、斯:在我国增值“Y”和非原产成份占产品FOB百分比,对在其他受惠国和我国生产的并在我国完成最后工序,“PK” 原产地标准:非原产成分的价值未超过产品离岸价的50% 4. 澳、新:此栏留空 原产地标准:非原产成分的价值未超过工厂成本价的50% 第九栏 以商品正常计量单位填,如“只”、“件”、“打”等。 以重量计算的则填毛重,只有净重的,填净重,但要标上“N.W.”或“net weight”字样。 第十栏 发票号码及日期。 月份用英文显示,此栏的日期必须与商业发票一致,发票日期不得迟于出货日期。发票号码之间不得留空格。 第十一栏 签证当局的证明。 此栏填写签证当局的签证地点、日期。如有企业异地签证必须填写签证所在地的签证地点。 第十二栏 出口商声明。 此栏填写最终进口国名称,进口国必须与第三栏目的港国别保持一致。 申请单位手签人员在此栏右下角签字,此栏盖单位中英文对照印章,不得出现除单位名外任何字样。申请日期必须早于签证日期,晚于发票日期,极特殊情况下此三日期可以是同一天。 一般原产地证书填制要点 适用国家 与中国建交的国家(香港、澳门可签发,台湾不能签发) 证书号编号规则 C + 年份后两位 + 单位注册号九位 + 流水号四位(中间不得加空格) 例:C082100201230001 第一栏 出口商名称地址国家要求与普惠制证书同。 如需填写转口商名称时,可在出口商后面加英文VIA,然后在填写转口商名称,地址和国家。 第二栏 同普惠制。 第三栏 同普惠制。 第四栏 应填写货物最终运抵港,一般与最终收货人或最终目的港国别一致,不得填写中间商国别。 第五栏 同普惠制第四栏。后发证书此栏显示“ISSUED RETROSPECTIVELY”。 (系统自动生成)。 第六栏 同普惠制第六栏。 第七栏 包装数量及种类,商品的名称。 包装数量必须用英文和阿拉伯数字同时表示,品名必须具体填明,不能笼统填“machine”,“garments”等模糊的名称,具体到可以判断出其前四位税目号。化工产品等必须填具体品名,不能只填如“B-11”这样的代号。商品名称等列完后,如有信用证要求填具合同、信用证号码等特殊条款,可填在商品名称下方,然后紧接着打上截止符防止加填内容。截止符下方留空,不得填写任何内容。 散装应注明“IN BULK”。裸装应在申请书备注栏注明。 第八栏 填写与第七栏对应的商品的前四位HS编码,每两位之间以“.”隔开。 例:“42.12”。 第九栏 以商品正常计量单位填,如“只”、“件”、“打”等。 以重量计算的如填毛重注明“G.W.”或“Gross Weight”,填净重的注明“N.W.”或“net weight”字样。 第十栏 同普惠制。 第十一栏 出口商声明。 此栏填写最终进口国名称,进口国必须与第三栏目的港国别保持一致。 申请单位手签人员在此栏右下角签字,此栏盖单位中英文对照印章,不得出现除单位名外任何字样。申请日期必须早于签证日期,晚于发票日期,极特殊情况下此三日期可以是同一天。 如有企业异地签证必须填写签证所在地的申请地点。 第十二栏 签证当局的证明。 此栏填写签证当局的签证地点、日期。如有企业异地签证必须填写签证所在地的签证地点。 亚太贸易协定证书填制要点 适用国家 韩国、斯里兰卡、印度、孟加拉 证书号编号规则 B + 年份后两位 + 单位注册号九位 + 流水号四位(中间不得加空格) 例:B082100201230001 第一栏 同普惠制。 第二栏 收货人名称地址国家。 必须填写给惠国最终收货人名称,但不可填中间转口商名称。 对于第三方贸易,此栏可填“to order”。 第三栏 一般情况下留空。注意,亚太证书必须在货物出口后三天之内签发。无后发。 第四栏 运输方式及路线。 填写货物最终离境口岸和到货口岸。例:From Dalian to Inchon by sea 第五栏 按照商品品名顺序注明相应货物前四位HS编码。 第六栏 同普惠制。 第七栏 同普惠制。 第八栏 1.完全原产“A”; 2.含有非成员国进口成份,填写“B”并注明原产于非成员国或原产地不明的原材料、零部件或制品的总价值占出口产品FOB价的百分比,计算公式: (进口的非原产材料、零件或制品的价值+原产地不明的非原产材料、零件或制品的价值)÷离岸价×100% 原产地标准:非成员国或不明原产地的原材料,零部件或制品的总价值不超过产品FOB价的55% 3.含有韩国进口成分,注明原产于成员国领土内的累计含量的总价值占出口产品FOB价的百分比(如C95%),计算公式: (从韩国进口的原料价值+国产材料价值+劳动力价值-水电煤气染料等价值)÷离岸价×100%; 原产地标准:成员国累计成分总价值占出口产品FOB价的百分比不低于60% 4.特殊比例标准的产品,填“D”。 第九栏 同普惠制。 第十栏 同普惠制。 第十一栏 同普惠制十二栏。 第十二栏 同普惠制十一栏。 中国-东盟自由贸易区原产地证明书(Form E)填制要点 适用国家 文莱、柬埔寨、印尼、老挝、马来西亚、缅甸、菲律宾、新加坡、泰国、越南 证书号编号规则 E + 年份后两位 + 单位注册号九位 + 流水号四位(中间不得加空格) 例:E082100201230001 第一栏 同普惠制。 第二栏 同普惠制。 第三栏 此栏应填离港日期,卸货口岸及运输工具,例: 离港日期 06 OCT., 2008 船舶名称/飞机等 WAN HAI 266 卸货口岸 BANGKOK (PATPORT), THAILAND 第四栏 由进口国海关标注产品享受关税优惠待遇情况。 第五栏 同普惠制。 第六栏 同普惠制。 第七栏 同普惠制。按照商品品名顺序注明相应货物前六位HS编码。 第八栏 完全原产“X”; 含非成员国进口成分:单一国家原产成份百分比,如40%; 原产地标准:非原产成分的总价值不超过所获得或生产产品离岸价的60%,且最后生产工序在成员方境内完成 含成员国进口成分:东盟国家原产成份累计百分比,如40%; 特定产品规则,填写“PSR”。 第九栏 以商品正常计量单位填,如“只”、“件”、“打”等。 以重量计算的则填毛重,填净重亦可,但要标上“N.W.”或“net weight”字样。 货值为正式出口商业发票上的价值,以FOB价计。 第十栏 同普惠制。 第十一栏 同普惠制十二栏。 第十二栏 同普惠制十一栏。但是所有副本都盖正本印。签证机构留存第二页。 后发证书此栏显示“ISSUED RETROSPECTIVELY”。 (系统自动生成) 中国-巴基斯坦自由贸易区原产地证明书 适用国家 巴基斯坦 证书号编号规则 P + 年份后两位 + 单位注册号九位 + 流水号四位(中间不得加空格) 例:P082100201230001 第一栏 同普惠制。 第二栏 同普惠制。 第三栏 注明生产商合法的全称、地址(包括国家)。如果证书上的货物生产商不止一个,其他生产商的全称、地址(包括国家)也须列明。如果出口人或生产商希望对该信息保密,也可接受在该栏注明“应要求向海关提供”(Available to Customs upon request)。如果生产商与出口商相同,该栏只需填写“相同”(SAME)。 第四栏 注明运输方式和路线,并详细说明离港日期、运输工具号。装货港和卸货港。 第五栏 有进口成员方的海关当局在该栏简要说明根据协定是否给予优惠待遇。 第六栏 同普惠制证书第五栏。 第七栏 绝大部分同普惠制。但是每一项货物都要对应加上HS编码,为货物进口国的前六位HS编码。 第八栏 完全原产“P”; 含非成员国进口成分:单一国家原产成份百分比,如40%; 原产地标准:非原产成分的总价值不超过由此生产或获得的产品离岸价的60%,且最后生产工序在成员方境内完成 含成员国进口成分:中国-巴基斯坦自贸区成份累计百分比,如40%; 特定产品规则,填写“PSR”。 第九栏 以商品正常计量单位填,如“只”、“件”、“打”等。 以重量计算的则填毛重,填净重亦可,但要标上“N.W.”或“net weight”字样。 货值为正式出口商业发票上的价值,以FOB价计。 第十栏 同普惠制。 第十一栏 如有要求,该栏可注明订单号,信用证号等。 第十二栏 同普惠制十二栏。申请日期要在发货日期后15天内,一年之内可以签发补发证。 第十三栏 1. 同普惠制十一栏。但是所有副本都盖正本印。 后发证书此栏显示“ISSUED RETROSPECTIVELY”。 (系统自动生成) 中国-智利(FORM F)自贸区原产地证书 适用国家 智利 证书号编号规则 F + 年份后两位 + 单位注册号九位 + 流水号四位(中间不得加空格) 例:F082100201230001 第一栏 同普惠制。 第二栏 注明生产商合法的全称、地址(包括国家)。如果证书上的货物生产商不止一个,其他生产商的全称、地址(包括国家)也须列明。如果出口人或生产商希望对该信息保密,也可接受在该栏注明“应要求向海关提供”(Available to Customs upon request)。如果生产商与出口商相同,该栏只需填写“相同”(SAME)。 第三栏 注明智利收货人的合法全称、地址、包括国家。 第四栏 注明运输方式和路线,并详细说明离港日期、运输工具号。装货港和卸货港。 第五栏 有进口成员方的海关当局在该栏简要说明根据协定是否给予优惠待遇。 第六栏 如有要求,该栏可注明客户订单编号、信用证编号等。如果发票由非成员方经营者出具,应在此栏填写原产国生产商的名称、地址及国家。 第七栏 注明项目编号,但不得超过20个。 第八栏 同普惠制第六栏。 第九栏 同普惠制第七栏,。无包装注明“In Bulk”,货描结束后应在后面加添截止符,截止符后不得添加任何内容。 第十栏 对应第九栏中的货物名称注明相应的协调制度编码,以六位编码为准。 第十一栏 完全原产,填“P” 含进口成分,区域价值≥40%,填“RVC”、 产品特定原产地标准,填“PSR” 区域价值成分计算方法:RVC=(V-VNM)÷V×100% RVC指以百分比表示的区域价值成分:V指按照海关估价协定规定,在船上交货价格(FOB)基础上调整的货物价值;VNM指按照海关估价协定规定,在成本、保险费加运费价格(CIF)基础上调整的非原产材料的价值。 第十二栏 同普惠制第九栏。 第十三栏 应注明发票号、发票日期及发票价值,发票价值FOB价。 第十四栏 同普惠制第十二栏。 第十五栏 同普惠制第十一栏,并应填写签证机构的电话号码、传真及地址。 在出口前或出口后30天内签发。所有副本都加盖印章。无后发。 中国-新西兰自贸区原产地证书填制要点 适用国家 新西兰 证书号编号规则 N + 年份后两位 + 单位注册号九位 + 流水号四位(中间不得加空格) 例:N082100201230001 第一栏 同普惠制。 第二栏 注明生产商依法登记的名称、地址(包括国家)。如果证书包含一家以上生产商的商品,应列出其他生产商的详细名称、地址(包括国家)。也接受在该栏注明“应要求向海关提供”(Available to Customs upon request)。如果生产商与出口商相同,该栏只需填写“相同”(SAME)。如果不知道生产商,可填写“不知道(UNKNOW)”。 第三栏 注明收货人的合法全称、地址、包括国家。 第四栏 注明运输方式和路线,并详细说明离港日期、运输工具号。装货港和卸货港。 第五栏 有进口成员方的海关当局在该栏简要说明根据协定是否给予优惠待遇。 第六栏 如有要求,该栏可注明客户订单编号、信用证编号等。如果发票由非常远方经营者出具,应在此栏填写原产国生产商的名称、地址及国家。 第七栏 注明项目编号,但不得超过20个。 第八栏 同普惠制第六栏。 第九栏 同普惠制第七栏,。无包装注明“In Bulk”,货描结束后应在后面加添截止符“***”(三颗星)或“\”,截止符后不得添加任何内容。 第十栏 对应第九栏中的货物名称注明相应的协调制度编码,以六位编码为准。 第十一栏 完全原产,填“WO” 第十二栏 同普惠制第九栏。 第十三栏 应注明发票号、发票日期及发票价值,发票价值。 第十四栏 同普惠制第十二栏。 第十五栏 同普惠制第十一栏。所有副本都加盖印章。在出口前或出口后30天内签发。无后发。 中国-新加坡自由贸易区原产地证明书填制要点 适用国家 新加坡 证书号编号规则 X + 年份后两位 + 单位注册号九位 + 流水号四位(中间不得加空格) 例:R082100201230001 第一栏 同普惠制。 第二栏 同普惠制。 第三栏 此栏应填离港日期,卸货口岸及运输工具,例: 离港日期 06 OCT., 2008 船舶名称/飞机等 WAN HAI 266 卸货口岸 BANGKOK (PATPORT), THAILAND 第四栏 由进口国海关标注产品享受关税优惠待遇情况。 第五栏 同普惠制。 第六栏 同普惠制。 第七栏 同普惠制。按照商品品名顺序注明相应货物前六位HS编码。 第八栏 1、完全原产的,填写“P”; 2、采用增值百分比标准的,填写“RVC”; 3、对列入特定产品原产地规则表内的产品,填写“PSR”。 第九栏 以商品正常计量单位填,如“只”、“件”、“打”等。 以重量计算的则填毛重,填净重亦可,但要标上“N.W.”或“net weight”字样。 货值为正式出口商业发票上的价值,以FOB价计。 第十栏 同普惠制。 第十一栏 同普惠制十二栏。 第十二栏 同普惠制十一栏。但是所有副本都加盖印章。 后发证书此栏显示“ISSUED RETROSPECTIVELY”。 (系统自动生成) 中国-秘鲁自贸区原产地证书 适用国家 秘鲁 证书号编号规则 R + 年份后两位 + 单位注册号九位 + 流水号四位(中间不得加空格) 例:R082100201230001 第一栏 同普惠制。 第二栏 注明生产商合法的全称、地址(包括国家)。如果证书上的货物生产商不止一个,其他生产商的全称、地址(包括国家)也须列明。如果出口人或生产商希望对该信息保密,也可接受在该栏注明“应要求向海关提供”(Available to Customs upon request)。如果生产商与出口商相同,该栏只需填写“相同”(SAME)。 第三栏 注明居住在中国或秘鲁收货人的合法全称、地址、包括国家。 第四栏 注明运输方式和路线,并详细说明离港日期、运输工具号。装货港和卸货港。 第五栏 如有要求,该栏可注明客户订单编号、信用证编号等。如果发票由非成员方经营者出具,应在此栏填写原产国生产商的名称、地址及国家。 第六栏 注明项目编号,但不得超过20个。 第七栏 同普惠制第七栏,。无包装注明“In Bulk”,货描结束后应在后面加添截止符,截止符后不得添加任何内容。 第八栏 对应第七栏中的货物名称注明相应的协调制度编码,以六位编码为准。 第九栏 1、完全原产,填“WO”; 2、完全由符合第三章(原产地规则及与原产地相关的操作程序)第一节(原产地规则)规定的原产材料生产的,填“WP”; 3、使用符合附件四(产品特定原产地规则)所规定的税则归类改变、区域价值成分、工序要求或其他要求的非原产材料生产的,同时该货物还满足第三章(原产地规则及与原产地相关的操作程序)第一节(原产地规则)的其他规定,填“PSR”。 第十栏 同普惠制第九栏。 第十一栏 应注明发票号、发票日期。 第十二栏 发票价值FOB价。 第十三栏 同普惠制第十二栏。 第十四栏 同普惠制第十一栏, 所有副本都盖正本印。无后发。
展开阅读全文

开通  VIP会员、SVIP会员  优惠大
下载10份以上建议开通VIP会员
下载20份以上建议开通SVIP会员


开通VIP      成为共赢上传

当前位置:首页 > 包罗万象 > 大杂烩

移动网页_全站_页脚广告1

关于我们      便捷服务       自信AI       AI导航        抽奖活动

©2010-2026 宁波自信网络信息技术有限公司  版权所有

客服电话:0574-28810668  投诉电话:18658249818

gongan.png浙公网安备33021202000488号   

icp.png浙ICP备2021020529号-1  |  浙B2-20240490  

关注我们 :微信公众号    抖音    微博    LOFTER 

客服