收藏 分销(赏)

液压破碎锤故障诊断以及排除.pdf

上传人:xrp****65 文档编号:6146210 上传时间:2024-11-28 格式:PDF 页数:5 大小:281.48KB 下载积分:10 金币
下载 相关 举报
液压破碎锤故障诊断以及排除.pdf_第1页
第1页 / 共5页
液压破碎锤故障诊断以及排除.pdf_第2页
第2页 / 共5页


点击查看更多>>
资源描述
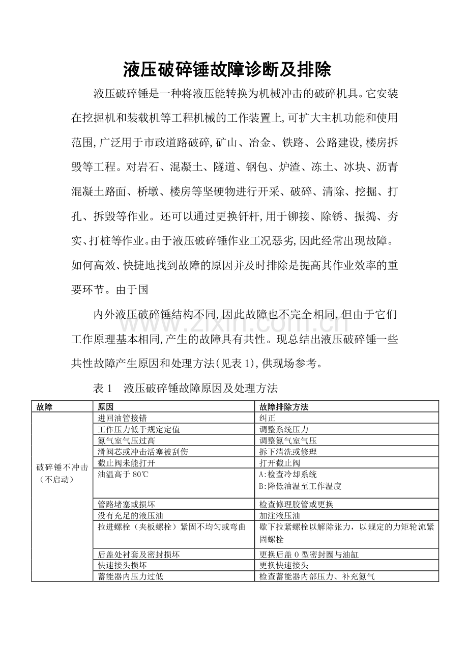
液压破碎锤故障诊断及排除液压破碎锤故障诊断及排除 液压破碎锤是一种将液压能转换为机械冲击的破碎机具。它安装在挖掘机和装载机等工程机械的工作装置上,可扩大主机功能和使用范围,广泛用于市政道路破碎,矿山、冶金、铁路、公路建设,楼房拆毁等工程。对岩石、混凝土、隧道、钢包、炉渣、冻土、冰块、沥青混凝土路面、桥墩、楼房等坚硬物进行开采、破碎、清除、挖掘、打孔、拆毁等作业。还可以通过更换钎杆,用于铆接、除锈、振捣、夯实、打桩等作业。由于液压破碎锤作业工况恶劣,因此经常出现故障。如何高效、快捷地找到故障的原因并及时排除是提高其作业效率的重要环节。由于国 内外液压破碎锤结构不同,因此故障也不完全相同,但由于它们工作原理基本相同,产生的故障具有共性。现总结出液压破碎锤一些共性故障产生原因和处理方法(见表 1),供现场参考。表 1 液压破碎锤故障原因及处理方法 故障故障 原因原因 故障排除方法故障排除方法 破碎锤不冲击(不启动)进回油管接错 纠正 工作压力低于规定定值 调整系统压力 氮气室气压过高 调整氮气室气压 滑阀芯或冲击活塞被刮伤 拆下清洗或修理 截止阀未能打开 打开截止阀 油温高于 80 A:检查冷却系统 B:降低油温至工作温度 管路堵塞或损坏 检查修理胶管或更换 没有充足的液压油 加注液压油 拉进螺栓(夹板螺栓)紧固不均匀或弯曲 歇下拉紧螺栓以解除张力,以规定的力矩轮流紧固螺栓 后盖处衬套及密封损坏 更换后盖 O 型密封圈与油缸 快速接头损坏 更换快速接头 蓄能器内压力过低 检查蓄能器内部压力、补充氮气 故障故障 原因原因 故障排除方法故障排除方法 破碎锤 冲击频率下降(状态明显)供油量不足 A:检查油泵 B:解决吸油不足 回油背压过高 检查管路,流通油路,使背压不超过规定值 安全阀压力低 调整压力至规定值 液压锤钎杆未被压紧 加大钎杆压力 密封件磨损 更换密封件 持续高温 a 检查冷却系统 b 降低油温至工作温度 液压油污染度不符合规定要求 更换液压油 更换液压油 重新充入氮气 蓄能器内的隔膜(皮碗)损坏更 更换隔膜(皮碗)调频螺栓故障 检查调频螺栓,更换调频螺栓 换向阀故障(导致乱频)检查换向阀、1000 目以上细沙纸打磨或者更换 故障故障 原因原因 故障排除方法故障排除方法 破碎锤 冲击能下降 氮气室压力过低 充气至规定值 回油背压高 检查管路,流通油路,使背压不超过规定值 安全阀压力过低 调整安全阀压力至规定值 供油量不足 A:检查油泵容积效率,若低维修或更换油泵 B:是否吸油不足,检查过滤器和软管 控制阀或相关件故障 a 脚踏板变形 b 控制管路变形 c控制阀卡住 d 由于螺栓松动控制阀行程不够 检查修理阀和相关零件或更换 油温高于 80 A:检查冷却系统 B:降低油温至工作温度 油污染 更换或者清洗 缸体内部故障,外界异物进入 要求厂家维修 液压泵损坏 更换液压泵 非正常工作导致活塞或者油缸内壁拉伤,间隙变大 研磨活塞与缸体内壁,如果间隙变大,需要放大活塞,保持油膜压力 故障故障 原因原因 故障排除方法故障排除方法 破碎锤 非正常冲击 蓄能器过低或气压已失效 加注氮气或更换蓄能器隔膜(皮碗)活塞与控制阀表面损伤 拆下清洗检查是否有拉伤部位,仔细用油石清除毛刺、抛光,使 阀芯和冲击活塞灵活动作 活塞空打或未与钎杆碰撞 操作主机使钎杆紧紧、垂直顶住被破 锤发生弯曲 加黄油,操作时不要撬 冲击进油软管 振动异常 a 蓄能器漏气 b 蓄能器隔膜破损 检查蓄能器中的气压,必要时重 新充气,如果蓄能器无法保持所 要求的压力,可能气嘴处漏气或 隔膜损坏,应更换 钎杆不正常工 作 钎杆尺寸不准 请用原厂部件 钎杆与其限位块卡 打磨钎杆与限位块卡住部位 钎杆与衬套卡住 打磨上部衬套内表面及钎杆尾 部表面 钎杆头变形 更换钎杆或打磨 漏油 前衬套与钎杆间漏油,缸体密封 更换 管接头处漏油 更换密封圈或拧紧接头 下缸体部位漏机 油更换密封圈 后缸与中缸之间漏油 检查油堵、换向阀密封圈等 液压系统过热 安全阀压力设置太低 冷却能力不足,管道胶管太细,背压过大 由授权经销商检测解决,也可自 己更换或修理 活塞运动但不 冲击 钎杆卡死 卸下钎杆并用砂轮或油石修理 图 1
展开阅读全文

开通  VIP会员、SVIP会员  优惠大
下载10份以上建议开通VIP会员
下载20份以上建议开通SVIP会员


开通VIP      成为共赢上传

当前位置:首页 > 包罗万象 > 大杂烩

移动网页_全站_页脚广告1

关于我们      便捷服务       自信AI       AI导航        抽奖活动

©2010-2026 宁波自信网络信息技术有限公司  版权所有

客服电话:0574-28810668  投诉电话:18658249818

gongan.png浙公网安备33021202000488号   

icp.png浙ICP备2021020529号-1  |  浙B2-20240490  

关注我们 :微信公众号    抖音    微博    LOFTER 

客服