收藏 分销(赏)

信息技术应用案例作品登记表.doc

上传人:仙人****88 文档编号:6002739 上传时间:2024-11-25 格式:DOC 页数:2 大小:47.50KB 下载积分:10 金币
下载 相关 举报
信息技术应用案例作品登记表.doc_第1页
第1页 / 共2页
信息技术应用案例作品登记表.doc_第2页
第2页 / 共2页
本文档共2页,全文阅读请下载到手机保存,查看更方便
资源描述
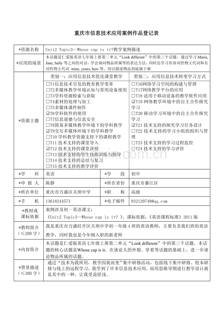
重庆市信息技术应用案例作品登记表 *资源名称 Unit2 Topic3—Whose cap is it?教学案例描述 *应用的场景 本话题是仁爱版英语七年级上册第二单元“Look different”中的第三个话题。通过学习Maria, Jane, Sally等之间的对话,学会询问物品所属等的表达方法,同时还学习形容词性物主代词和名词性物主代词 mine, yours, hers等,用以描述物品到底属于谁 *资源主题 类别一:应用信息技术优化课堂教学 类别二:应用信息技术转变学习方式 □T1信息技术引发的教育教学变革 □T2多媒体教学环境认知与常用设备使用 □T3学科资源检索与获取 □T4素材的处理与加工 □T5多媒体课件制作 T6学科软件的使用 □T7信息道德与信息安全 □T8简易多媒体教学环境下的学科教学 T9交互多媒体环境下的学科教学 □T10学科教学资源支持下的课程教学 □T11技术支持的课堂导入 T12技术支持的课堂讲授 □T13技术支持的学生技能训练与指导 □T14技术支持的总结与复习 □T15技术支持的教学评价 □T16网络学习空间的构建与管理 □T17网络教学平台的应用 □T18适用于移动设备的教学软件应用 T19网络教学环境中的自主合作探究学习 □T20移动学习环境中的自主合作探究学习 T21技术支持的探究学习任务设计 □T22技术支持的学习小组的组织与管理 □T23技术支持的学习过程监控 □T24技术支持的学习评价 *学 科 英语 *学 段 初中 *申 报 人 陈静 *所在省份 重庆市綦江区 *所在单位 重庆市万盛区关坝中学 *职 称 高级 *手 机 13618244573 *电子邮件 932120748@ *教材或 课标依据 案例涉及初一英语课文: 《Unit2 Topic3—Whose cap is it? 》、课标依据:《英语课程标准》2011版 *教师简介 (≤200字) 我是重庆市万盛经开区关坝中学初一年级4班的英语教师,主要负责我们班的英语教学,同时我也是今年刚入职的新老师 *内容简介 本话题是仁爱版英语七年级上册第二单元“Look different”中的第三个话题。本话题的核心话题是Whose cap is it,在谈论人的外貌、穿着等话题的基础上,进一步谈论物品所属的话题。 *背景描述 (≤300字) 通过“技术为我所用,教学因我而变”集中研修活动,包括线下集中研修、校本研修与线上的远程学习,我学到了许多信息技术应用,而用思维导图进行教学设计就是其中的一种,让我受益匪浅。 *前期准备 (≤200字) 前期准备主要是编写教学设计,教案和课件的制作,以及学习和下载思维导图软件的应用 *实施过程 (≤200字) 利用思维导图软件按照自己编写的教学设计内容进行思维导图设计,并填写思维导图的各项内容,插入相关图片等,最后连接教案、课件、流程图等内容,以及填写相关表格 *效果描述 (≤200字) 采用了这种新的信息技术手段以后,明显感觉到整个教学设计思路非常清晰,一个软件就连接了所有内容,不像以前那样,上课时要同时打开多项内容,简化了教师操作了程序,使用起来更为方便了。 你的建议 /思考 (≤300字) 对于未来可能的教师观众,针对这个案例涉及的信息技术应用,我认为这项技术很实用,因为课堂时间是有限的,老师不能缩减学生在课堂上学习的时间,就应该从自身上考虑,节约老师用时,那么越简易、越省时的操作则更应该受到我们的青睐,去掉不停打开其他软件的时间,用一个软件就搞定所有流程,这样既省时,也会让学生和老师的思路更加清晰。 *专家点评 (≤500字) 含校内教研组长、区域教研员及本学科其他专家点评,建议以视频方式提供,点评时长在5—8分钟为宜;不便提供视频的,也可以提供录音或文字,音频长度在5分钟内为宜。 其他补充 *环境描述 (≤300字) 这堂课是在具有交互式多媒体教室环境下进行的课堂教学,教室里配有多媒体和电子白板等教学设备,老师也能熟练的操作这些教学设备。 *有关申明 该资源为本人原创,若涉及知识产权纠纷等问题,本人自行承担。如审核通过,本人同意授权中国教师研修网展示、分享。 申报人(签字):陈静
展开阅读全文

开通  VIP会员、SVIP会员  优惠大
下载10份以上建议开通VIP会员
下载20份以上建议开通SVIP会员


开通VIP      成为共赢上传

当前位置:首页 > 应用文书 > 办公表格

移动网页_全站_页脚广告1

关于我们      便捷服务       自信AI       AI导航        抽奖活动

©2010-2025 宁波自信网络信息技术有限公司  版权所有

客服电话:0574-28810668  投诉电话:18658249818

gongan.png浙公网安备33021202000488号   

icp.png浙ICP备2021020529号-1  |  浙B2-20240490  

关注我们 :微信公众号    抖音    微博    LOFTER 

客服