收藏 分销(赏)

房地产基础知识.docx

上传人:xrp****65 文档编号:5940851 上传时间:2024-11-23 格式:DOCX 页数:13 大小:27.97KB 下载积分:10 金币
下载 相关 举报
房地产基础知识.docx_第1页
第1页 / 共13页
房地产基础知识.docx_第2页
第2页 / 共13页


点击查看更多>>
资源描述
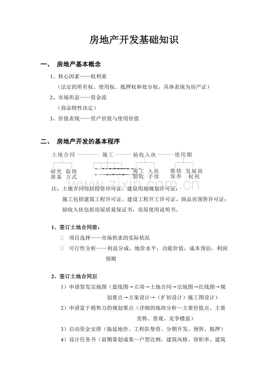
房地产开发基础知识 一、 房地产基本概念 1、 核心因素——权利束 (法定的所有权、使用权、抵押权和处分权,具体表现为房产证) 2、 市场形态——资金流 (商品特性决定) 3、 价值表现——资产价值与使用价值 二、 房地产开发的基本程序 注:土地合同包括投资许可证、建设用地规划许可证; 施工包括建筑工程许可证、建设工程开工许可证、商品房预售许可证; 验收入伙包括房屋质量保证书,房屋使用说明书。 1、签订土地合同前: . 项目选择——市场供求的实际状况 . 可行性分析——利益分成,地价水平,功能价值,成本预估,利润 预期 2、签订土地合同后 1) 申请签发宗地图(蓝线图→立项→土地合同→宗地图→红线图→规 划要点→方案设计→(扩初设计)施工图设计) 2) 申请富于销售力的规划要点(详细的地块分析—主要价值点、主要 劣势、景观、竞争楼盘) 3) 启动资金安排(拖延地价、工程队垫资、分期开发、预售、抵押) 4) 设计任务书(前期策划成果—户型比例,建筑风格、容积率、建筑 高度、功能比例、配套设施) 3、销售准备(现场包装、销售资料、团队组建、广告宣传、价格策略) 销售实施(现场销售制度、销售统计分析、宣传策略调整、银行按揭办理) 4、竣工验收 . 入伙手续(验楼收楼、缴纳入伙费、办理装修申请、办理缴费手续) . 办证手续 . 物业管理 三、 建筑专业名词 1、 建筑图纸—→方案图—→初步设计图—→施工图——→施工组织图 施工图:说明性文件 (目录、总说明) 建筑施工图 (总图、详图) 结构施工图 (总图、详图) 机电施工图 (水、电、照明、通风) 其它文件 (园林、装饰) 2、 建筑施工图——总平图、单体平立剖、建筑结构 总平面图:位置、邻近距离、交通组织、标高、技术指标 建筑面积:建筑物各层外墙或外柱外围以内水平,投影面积之和 容积率:总建筑面积/建设用地面积(<1.0,1.0~2.0,2.0~4.0) 覆盖率:基底面积/用地面积 建筑分类:多层(26米以下)8层 高层(100米以下) 9-12层(小高层) 13-18(中高层) 19-33(高层) 超高层(100米以上) 建筑结构:(地基—基础—墙、柱—梁、板—屋面) 分类:(承重物件)木结构、混合结构、钢砼、钢结构、钢管砼 (受力类型)框架、框剪、框筒、筒体 四、 项目开发过程(高层为例) 立项—→策划、设计—→拆迁—→七通一平 (前期1年)—→临时设施→地下连续墙—→基坑—→基础—→地下室 (基础施工6个月)—→主体(6个月)—→外装修—→内装修—→竣工验收 (安装工程1年) (施工期2年) 工程投资比例:土建:安装:装修=4:3:3(一般) 土建:安装:装修=3:3:4(高档) 策划基础知识 一、 基本概念 策划:给开发商的决策提供有效的资讯支撑体系。(全程策划、营销策划) 全程策划(市场调查——产品设计——包装推广——产品销售——售后服务) 营销策划(包装推广——产品销售——售后服务) 策划的目的:实现销售 作用:设计最佳产品、营造最佳卖场、实现最佳效果 手段:把握市场、实施操作、反馈收集 商品的销售是策划的最终目标,为客户提供的最终服务是销售业绩,市场是检验策划成功与否的唯一标准。 二、 策划的内容:用地指标(容积率、覆盖率、层数、用途、比例) 规划方案(地块最佳价值点) 建筑方案(户型、建筑形式、出入口、结构的可变通性) 施工组织(工程形象展示、看楼路线安排) 售卖实施(现场包装、广告宣传、价格策略、团队组织) 三、 策划的形式 1、 需求型(以销定产):了解市场 —— 总量:大势分析 ——竞争者:关键点 = 产品 ——消费者:购买意向 缺陷 ——数据的准确性(只有参考价值) ——发布的时差性(不具现实价值) ——竞争调查的片面性(只有不可行性,不具成功性) ——消费者调查(可信度低) 2、 定位型(以产促销): 特别的客户特别的产品——形象清晰 只研究目标客户,简化问题 节省推广费用(针对性强) 明确的定价策略 难度在于寻找没有竞争者的细分市场,风在在于市场的容量是否足够 3、 时尚型(听天由命): 流行时尚——沉寂之后突然出现(不可预知性) 引发情绪渴望(市场推动的投入大) 市场容量比看上去小得多(跟风者因素) 消失的速度很快(少数先行者获利) 房地产的时间周期决定了难以确定准确的时机。 4、 概念型(创造需求): 营造新概念——非常有吸引力的鲜明形象 概念统领销售过程,与竞争者产生距离 容易造势,领导时尚 存在问题——概念是如何产生的(整合或强加) 推广成本巨大(易引发争论的话题) 概念如何展示(易产生落差) 避免将概念推向极致 5、 综合型(降低风险)——市场的详细分析 产品的准确定位 有效的整合策略 具体的执行方案 中介存在的价值: 市场操作的熟练程度——降低风险与成本 市场信息的占有量——更全面、更专业 市场敏感度与应变力——更有效、更灵活 市场研究与定位原则 一、 市场分析原则 1、 房地产市场参与者 政府(主要供应者(土地、房产)操纵者)——开发商(开发者、供应者)——消费者(购买者)——银行(资金供应者)——物业管理人(长期服务的供应者(对消费者))——中介机构(供应者与购买者之间的媒介) 2、 整体市场的分析方向 政府政策导向——年鉴、导报、统计局信息、报纸、政府网页、政府工作报告。 市场发展趋势——历年走势分析、未来发展预测(分析总供求形势与人口增长等)。 市场实际状况——代表性楼盘、政府公布数据、市场调查报告、同业信息。 其他影响因素——市政建设、消费习惯、金融形势、经济事件、时尚潮流。 3、 区域市场分析因素 竞争对手——优劣势对比、典型案例分析 配套设施——现有状况、规划发展 人口特征——客户结构比例与特点、有效客户数量 区域发展——政府规划、文化特征、经济特征 潜在竞争——政府信息、地块现状 总结分析——建立区域市场模式 4、 消费者分析(尽量细致)长春项目和柳州项目为鉴 消费者类型——心理类型、信息接受渠道、购买能力 区域主力消费群体——目标客户群的选择与分析 消费时尚——市场流行时尚,易受感人群分析 5、 市场营销策略研究(挑选一到二个策略,从头到尾跟踪下去) 整合策略——代表性楼盘跟踪收集,实际效果评估 广告策略——样点楼盘广告跟踪分析,最新创意研讨,媒体效果研究 包装策略——经典案例分析,最新包装技巧 价格策略——价格的制定,房号控制,付款方式 促销策略——优惠措施收集与效果评估 品牌策略——开发商、物管、设计、施工、中介、公众人物 二、 市场调查要求 1、 市场调查的意义: . 了解市场真实情况,分析物业周边环境,增强个人沟通能力; . 保持客观态度,解决问题时应带有强烈的目的性; . 资讯时代快者取胜,团队作战才能取得最佳成绩,要善于吸收、过滤、分析; . 市场调查应以顾客为中心(重在消费者,兼顾供求双方); . 顾客调查的重点:分析消费者心态,站在顾客立场考虑问题; . 了解市场是资讯行业的个人要求,市场调查应是持续而周详的,同时注意相关行业的全面发展。 2、 市场调查的方式: 1) 西方市场调查模式——问卷设计、统计模型、数据分析、精确结论 如何吸收其精华——问卷的误导性、意图的真实性、样本的准确性、答案的代表性 站在客观角度体会市场:严格把握分寸,切勿以偏概全,应从客户群的调查分析来确定市场,充分考虑消费者的实际需求。 2) 从时空因素分析市场 市场的时间发展轨迹研究——热点跟踪,统计资料 市场的空间发展角度——合理划分片区(配套、经济、交通、文化等),理解区位优势,建立市场形象,注意规划变化,客户群对片区选择的变化特点 3) 市场细分 细分原则的确定:物业类型细分,客户群体细分,供求关系细分 细分市场分析(尽可能确定小的细分市场)——供求关系(供应分析(量样点评估)、需求分析(消费群体调查——问卷、电话、拜访) 4) 市场参与人分析 . 政府影响力,开发商实力与策略,银行的支持力度。 . 消费者的购买力与消费习惯,物管等软环境的成熟度。 3、 市场调查作业程序 明确调查目的(问题求解模式)→ 调查的组织与计划(问卷设计、小组配合、现场查勘(仪表、电话访问(准备)、现场包装、人员讲解、价格比较(同层比较,高、中、低层差价,付款方式、折扣率、优惠措施))→ 文案调查与实地调查(问卷、售楼资料)→ 调查的实施与监控(调查计划、定期跟踪)→ 结果汇总与结论提升(市场模式的形成) 三、 项目定位原则 1、 细分市场定位法 区域市场供求分析——充分细分,认真分析 寻找未被满足的需求——大胆假设、小心求证、反复检验 评估需求的实际容量——市场实际需求量,进入市场的速度 2、 目标客户定位法 人口分布的调查与客户群分析——选择潜在目标客户 寻找实际需求最大的客户群——周边配套、人文特征、人口数量、居住习惯 针对性定位——购买心理、习惯、购买力、生活方式——全方位考虑 3、 新产品定位法 创新产品的定义——市场上没有,不具备参照系(益田、碧云天、创世纪) 客户调查的重要性——数量、关注度、接受度、客观选择样点(范围、数量) 新产品定价原则——高价消减市场风险,降低客户疑虑。 卖场的组织 一、 销售主题 1、 项目的详细分析——是什么? (销售百问:项目自身、周边环境、竞争对手) 2、 营销主题——卖什么? (营销方案——定位与推广语) 3、 主题的展示——怎么卖?(目的性要强) (针对目标客户:形象设计、现场包装、外围展示) 二、 形象设计 1、 名称与标识系统 要求:简洁、鲜明、具冲击力、契合主题、不产生误解 2、 形象的展示 1) 楼书——项目的卖点集粹,最重要的形象展示手段,销售的辅助工具 内容:CI形象展示、推广主题、楼体形象、地理位置、周边配套、总平面、户型平面、物业管理、配套设施、装修标准、法律资料、相关单位名称、售楼地址与电话。 2) 展板——项目优势展示,增加销售气氛,便于现场解说 内容:形象背板、销售进度表、法律文件、卖点展示 3) 模型——项目形象的直观展示 内容:楼体模型、环境模型、单体户型模型。 4) 其他方式——辅助手段,增加销售气氛 内容:宣传单页(成本与针对性)、电视形象片、促销物品。 三、 现场包装 1、 售楼处≥150㎡ 1) 位置:迎着人流来向,面对主交通干道,位置突出醒目。 2) 面积:按客户高峰数计算,总单位数×10∽15%(单月销售率)÷8∽10%(月)(成交率)人均10∽15。 3) 销售人员:按客户数(正常值)计算4-6批/人 4) 接待台:长度按0.7M/人计,高×宽≤80×70cm。 5) 谈判台:常规选用圆桌,配四张椅,位置靠窗和主干道。 6) 风格与色彩:迎合建筑主体风格和推广主题,注意通透和采光。 7) 门楣与背景板:符合CI设计,大方活泼,突出醒目。 8) 门外广场:形成开阔、明净的感觉,注意营造开盘效果,停车场的处理。 9) 导示系统:形象的展示与人流的引导,风格符合主题(导示牌、路灯旗、彩旗、广告牌)。 10)内部灯光:明亮均匀的光线,显示明快、清晰的气氛(白光为主)。 11)电话:应每位业务员一部,另加一部工作用电话(广告的头位电话不能打出)。 12)展板、模型:预留线路,提前确定位置。 2、 样板房:营造生活气氛 1) 位置:交通方便、景观与朝向、主力户型 2) 数量:精装与交楼标准、主力户型、困难户型 3) 风格:建筑形象、目标客户时尚、推广主题、结构的掩饰 4) 家具:符合整体风格,标准略高于目标客户要求 5) 电器与摆设:展示生活气氛,标准略高 6) 灯光:照度强而均匀,多设辅助光源 7) 遮挡:施工现场与不良景观,展示生活气氛或良好景观 3、 看楼通道 1) 安全性:注意与施工的交叉,高空坠物的影响。 2) 方便性:交通的便利性、距离短。 3) 舒适性:观赏、稳定性、展示的目的性 4、 条幅 1) 位置显著,视线集中 2) 色彩鲜艳、字体醒目,语言简洁 3) 楼体标牌(工程形象进度) 四、 外围展示 1、 广告牌(人流集中的位置) 1) 形象广告(知名度) 2) 导示牌(道路交叉位) 3) 要求:面积尽量大(视觉冲击力) 鲜艳醒目(售楼电话、楼体形象) 2、 户外流动宣传 1) 车体广告(与楼盘的联系、地段、目标人群) 2) 站台广告 3) 电视广告 4) 新闻造势
展开阅读全文

开通  VIP会员、SVIP会员  优惠大
下载10份以上建议开通VIP会员
下载20份以上建议开通SVIP会员


开通VIP      成为共赢上传

当前位置:首页 > 环境建筑 > 其他

移动网页_全站_页脚广告1

关于我们      便捷服务       自信AI       AI导航        抽奖活动

©2010-2026 宁波自信网络信息技术有限公司  版权所有

客服电话:0574-28810668  投诉电话:18658249818

gongan.png浙公网安备33021202000488号   

icp.png浙ICP备2021020529号-1  |  浙B2-20240490  

关注我们 :微信公众号    抖音    微博    LOFTER 

客服