收藏 分销(赏)

便秘症状及便秘并发症和慢性便秘的治疗方法.doc

上传人:xrp****65 文档编号:5880173 上传时间:2024-11-22 格式:DOC 页数:5 大小:1.06MB 下载积分:10 金币
下载 相关 举报
便秘症状及便秘并发症和慢性便秘的治疗方法.doc_第1页
第1页 / 共5页
便秘症状及便秘并发症和慢性便秘的治疗方法.doc_第2页
第2页 / 共5页


点击查看更多>>
资源描述
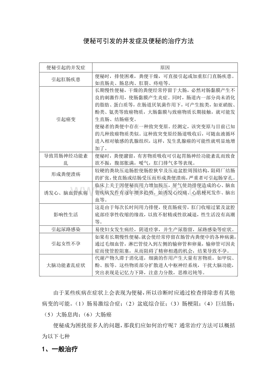
便秘可引发的并发症及便秘的治疗方法 便秘引起的并发症 原因 引起肛肠疾患 便秘时,排使困难,粪便干燥,可直接引起或加重肛门直肠疾患。如直肠炎、肠息肉、肛裂、痔疮等。 引起癌变 长期慢性便秘,干燥的粪便经常停留于大肠,必然对肠黏膜产生不良的刺激作用,使肠黏膜产生炎症。同时,肠道内一部分尚未消化的脂肪、蛋白质等,在肠道厌氧菌作用下,可产生胺类,如亚硝胺、酚类、氨类等致癌物质,大肠黏膜与致癌物质长期接触,就可能发生直肠、结肠癌变。 便秘者的粪便中存在一种致突变原。经测定,该突变原与目前已知的几种致癌物质类似。这种致突变原经肠道吸收后,可随血液循环进入相对敏感的乳腺组织,这样,发生乳腺癌的可能性就明显地增加了。 导致胃肠神经功能紊乱 便秘时,粪便潴留,有害物质吸收可引起胃肠神经功能紊乱而致食欲不振,腹部胀满,嗳气,肛门排气多等表现。 形成粪便溃疡 较硬的粪块压迫肠腔使肠腔狭窄及压迫盆腔周围结构,阻碍厂结肠的扩张,使直肠或结肠受压而形成粪便溃疡,严重者可引起肠穿孔。 诱发心、脑血管疾病 临床上关于因便秘而用力增加胺压,屏气使劲排便造成的心、脑血管疾病发作有逐年增多趋势。如诱发心绞痛、心肌梗死发作、脑出血等。 影响性生活 这是由于每次长时间用力排便,使直肠疲劳,肛门收缩过紧及盆腔底部痉挛性收缩的缘故,以致不射精或性欲减退,性生活没有高潮等。 引起尿路感染 易使妇女发生病经,阴道痉挛,并生产尿脂留,尿路感染等症状。 引起女性不孕 如果有长期慢性便秘,就会使经常停留在肠管内粪便中的各种病菌,通过毛细血管,淋巴管侵入到左侧的输卵管和卵巢,输卵管可因炎症而使管腔阻塞,从而阻碍了精卵相遇的机会,结果导致不孕。 大脑功能紊乱症状 代谢产物久滞于消化道,细菌的作用产生大量有害物质,如甲烷、酚、胺等。这些物质部分扩散进人中枢神经系统,干扰大脑功能,突出表现是记忆力下降,注意力分散,思维迟钝等。 由于某些疾病在症状上会表现为便秘,所以诊断时应通过检查排除患有其他病变的可能。(1)肠易激综合症;(2)盆底综合征;(3)肠梗阻;(4)巨结肠;(5)大肠息肉;(6)大肠癌 便秘成为困扰很多人的问题,那我们应如何治疗呢?通常治疗方法可以概括为以下七种 1、一般治疗 (1)饮食治疗(三多治疗:多吃有纤维的食物、多饮水、多运动) (2)正常排便行为的恢复(定时、定量、定型) (3)腹部按摩(顺着大肠的位置做顺时针按摩) 2、药物治疗 滥用泻药是指一些便秘患者不经医生诊断和指导,不明便秘病因和泻药的药理作用,一有便秘症状就自行服用泻药。如此用药会产生很大危害。 (1)掩盖病因:服用泻药能解决暂时便秘的问题,但不知其原因则很易使一些器质性疾病被延误诊断和治疗,危害很大。 (2)欲速则不达:为一时痛快,暂时解决了便秘,但因用药不合理,造成再次便秘时症状更重,更难以解决。 (3)可养成对泻药的习惯性、依赖性,不服泻药则不能通便,从而不能自拔。 (4)可产生对泻药的耐药性,久服某种泻药则效果渐差,不得不逐渐加大泻药剂量。 (5)长期服用泻药可产生副作用,甚至加重便秘,对身体产生更为不利的影响。如影响肠道脂溶性维生素A、D、K及钙、磷的吸收,可刺激盆腔器官充血,使女性月经过多,孕妇发生流产等。 医学上的“泻药性便秘”就是指长期服用刺激性泻药等引起或加重的便秘,是一种慢性顽固性便秘。番泻叶、大黄等泻药中均含有蒽醌类物质,长期应用后可导致肠壁平滑肌神经细胞损伤,导致肠动力降低,使排便的感觉弱化加重便秘。 同时,刺激性泻药可引起色素在结肠沉着。造成结肠黑变病,而结肠黑变病可发生癌变。内镜检查发现,约22.62%的功能性便秘病人由于长期服用泻药出现结肠黑变病。 3、排毒水疗法和灌肠 大肠水疗与传统灌肠都是清洗肠道,但是两者有着明显的不同。在清洗范围、使用药物、安全程度、保健作用等方面有着明显的差距。 大肠水疗法是通过仪器控制一定的压力、温度,将经过过滤、消毒的温水注入肠道,对整个肠道进行分段清洗,并通过肠疗师的按摩,帮助患者清除大肠内毒素及粪便残渣,作用于整个结肠,达到结肠完全清洁的一种治疗和保健的方法。但大肠水疗法是否会影响水电解质平衡、破坏大肠的微生态平衡、造成菌群失调,当前还存在争议。 灌肠是一种有效的清洁结肠的方式,但是缺点为他只能清洁结肠的末端及直肠,这只是洁肠排毒水疗法五分之一的长度。同时,容易造成下坠、里急后重等不适。传统的灌肠是先向大肠内灌入一定量的液体,当患者有便意时再去厕所排泄,灌入时患者不但很难受,还会由于便意剧烈而造成尴尬。 (灌肠液分类:1、清水类,只具有清洗肠道功能,排除宿便和毒素的作用。如温开水,矿泉水等;2、润滑通便作用,这一类液体可以刺激肠道收缩,达到便秘通便的作用。如甘油成份的灌肠液,开塞露,还有皂液等;3、补充营养深度排毒类,这一类灌肠液可以给肠道补充营养,被吸收之后,可以促进胆汁分泌,达到深度排除血液中毒素的作用,还可以在肠道内壁形成一种保护膜。这种成份的灌肠液如芦荟成份的艾媛堂排毒精华,咖啡主要成份的健美乐灌肠粉,大多是一种可以食用的成份。对人体完全没有副作用;4、是中药类的,这类的灌肠液,主要是要清洗肠道之后给药,治疗盆腔炎,结肠炎等肠道疾病,如化瘀散结灌肠液等。) 4、心理疗法 对由焦虑、抑郁引起的便秘应用心理辅导、心理疗法和精神药物治疗有较好的疗效。且中、重度的便秘患者常有焦虑甚至抑郁等心理因素或障碍的表现,应予以认知治疗,使患者消除紧张情绪。 5、生物反馈治疗 生物反馈疗法是一种新兴的生物行为疗法,它是通过电子工程技术,把一些不能或不易被人体感知的生理和病理活动,转化为声音、图像等可被或易被感知的信息,利用生物反馈机制,让病人根据其观察到的自身生理活动信息来调整生理活动,以达到治疗疾病的目的。 6、手术治疗 1、便秘的手术指征 重度便秘,经严格的非手术治疗不能奏效;经过特殊检查发现有明确的病理 解剖和确凿的功能性异常部位;不能耐受便秘和保守治疗并且有强烈的手术愿望;全身情况好,能耐受手术。 2、常见手术方法 手术方法 优点 缺点 结肠全切除、回直肠吻合术 是国外治疗STC的经典手术,术后长期有效率约90% 约有20%~35%术后出现腹泻、肛门失禁或粘连性肠梗阻等术后并发症 次全结肠切除术,分两种:切除升结肠至直肠中上段,行盲肠直肠吻合;切除盲肠至乙状结肠中下段,行回肠乙状结肠吻合 前者利于减少术后腹泻发生,预防肾、胆结石等;后者操作简单 前者操作较复杂,增加肠梗阻发生率,术后便秘复发率及腹痛发生率较高;后者术后一段时间内可出现腹泻 选择性结肠节段切除术 保留了更多的结肠,术后不易发生腹泻和肛门失禁 多数学者认为其复发率高,不应作为STC的常规手术方式 结肠旷置术 操作简单、创伤小、术后恢复快、并发症发生率低等 旷置结肠后对机体有哪些影响有待于进一步临床观察 回肠造口术 前述手术出现吻合口漏等并发症时,或效果不佳、证实有全小肠传输迟缓时可采用 是功能毁损最大、术后生活质量最差的治疗STC的手术方式,难以为病人接受 7、中医治疗 以“通”立法(六腑以通为用):峻下、清下、缓下、润导。根据患者体质选方用药。实者:清热、顺气、润肠通便;虚者:益气、养血、温通、生津、滋阴、润肠通便。 单味中药有:皂角、紫苏子、莱菔子、胖大海、罗汉果、灵芝、大黄、芦荟、 大黄 芦荟 番泻叶 火麻仁 郁李仁 柏子仁 车前子 白术 女贞子 皂角子 8、海本草治疗 海本草是由国家卫生局批准的通便治疗产品,运用国际尖端的海洋生物技术对原料药进行纯化和萃取,不含任何激素和泻药成份,从调体论治的理念出发,根本上解决便秘老问题。便秘者不可乱用泻药,泻药一般应用在临床上,强制人体脱水排便,长期使用,则依赖性加大而成瘾,肠道因缺乏水份而更干燥,还可造成低血,维生素缺乏,肠道炎症,令肠粘膜蠕动减弱,形成习惯性便秘。 海本草不含泻剂,服用海本草后可以促进肠液分泌,把坚硬的粪石击碎成粉末排出体外,服用初期会出现排稀便的现象,这跟含有泻药的水泻是有本质区别的,待体内粪石全部排出后,就会排出正常的香蕉便。 (海本草官方网站: )
展开阅读全文

开通  VIP会员、SVIP会员  优惠大
下载10份以上建议开通VIP会员
下载20份以上建议开通SVIP会员


开通VIP      成为共赢上传

当前位置:首页 > 行业资料 > 医学/心理学

移动网页_全站_页脚广告1

关于我们      便捷服务       自信AI       AI导航        抽奖活动

©2010-2025 宁波自信网络信息技术有限公司  版权所有

客服电话:0574-28810668  投诉电话:18658249818

gongan.png浙公网安备33021202000488号   

icp.png浙ICP备2021020529号-1  |  浙B2-20240490  

关注我们 :微信公众号    抖音    微博    LOFTER 

客服