收藏 分销(赏)

基于单片机交通灯课程设计.docx

上传人:xrp****65 文档编号:5840923 上传时间:2024-11-20 格式:DOCX 页数:6 大小:190.81KB 下载积分:10 金币
下载 相关 举报
基于单片机交通灯课程设计.docx_第1页
第1页 / 共6页
基于单片机交通灯课程设计.docx_第2页
第2页 / 共6页


点击查看更多>>
资源描述
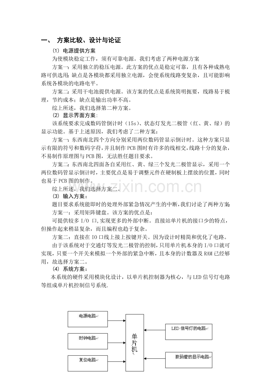
重庆三峡职业学院 课 程 设 计 课题名称 交通灯控制系统设计 交通灯控制系统设计 摘要:本系统由单片机最小系统、按键(开关)、LED 显示等等组成交通灯演示系统。系统用红、黄、绿三个发光二极管模拟交通灯的红灯、黄灯、绿灯的功能。系统除基本交通灯功能外,还具有倒计时(15秒)、时间设置、紧急情况(按键模拟传感器)处理等功能。 关键词:AT89C51,交通规则 引 言:随着日新月异的电子变革,电子产品发生了突飞猛进的巨变,而在其中AT89C51扮演着一个重要的角色,AT89C51单片机具有广泛性、工具性、基础性的几个特点。单片机应成为中等技术人员的重要技术知识层面。近年来,我国工程技术队伍的梯队建设有了很大的进展。各类高职、高专如雨后春笋,涉电专业普遍开设单片机类课程。直观性表现在尽可能让我们在学习基本原理时能直观地看到相关实物及实物表演,使基本原理能实现形象化的表达;实践性表现在我们要通过许多实际操作来理解与掌握单片机的本质与技能;综合性表现在最终能使我们达到运用知识与技能来完成一个应用系统开发的全过程,有助于大学生动手能力的培养和提高,课程设计就是一门应用性很强的课程。如何让我们在学好基础知识的同时,迅速掌握设计应用技术,其中,实验与课程设计环节起着非常重要的作用。对我们学习和掌握单片机设计技术起到积极的作用。 一、 方案比较、设计与论证 (1) 电源提供方案 为使模块稳定工作,须有可靠电源。我们考虑了两种电源方案 方案一:采用独立的稳压电源。此方案的优点是稳定可靠,且有各种成熟电路可供选用;缺点是各模块都采用独立电源,会使系统线路变复杂,且可能影响系统各模块的电路电平。 方案二:采用干电池提供电源。该方案的优点是系统简明扼要,线路易于梳理,节约成本;缺点是输出功率不高。 综上所述,我们选择第二种方案。 (2) 显示界面方案: 该系统要求完成数码管倒计时(15s)、状态灯发光二极管(红、黄、绿)的显示功能。基于上述原因,我们考虑了二种方案: 方案一:东西南北四个方向分别采用两位数码管显示倒计时。这种方案只显示有限的符号和数码字苻,并且制作PCB图时有许多的线相交,线路十分的复杂,不易制作原理图与PCB图,无法胜任题目要求。 方案二:东西南北四面各自采用红、黄、绿三个发光二极管显示,采用一个两位数码管显示倒计时,主要优点是易于调整元件在硬制板上摆放的位置,同时也易于PCB图的制作。 综上所述,我们选择方案二。 (3) 输入方案: 题目要求系统能即时的处理外部紧急情况产生的中断,我们讨论了两种方案: 方案一:采用矩阵键盘。该方案的优点是: 可提供较多I/O 口,实现更多的外部中断。直接站单片机的接口少的特点,但操作起来稍显复杂,而且编程也趋于复杂。 方案二:直接在IO口线上接上按键开关。因为设计时精简和优化了电路。 由于该系统对于交通灯等发光二极管的控制,只用单片机本身的I/O 口就可实现,只要一个开关来模拟一个外部的紧急中断,且本身的计数器及RAM已经够用,故选择方案二。 (4) 系统方案: 本系统的硬件采用模块化设计,以单片机控制器为核心,与LED信号灯电路等组成单片机控制信号系统. 二、硬件电路设计 (1) 主控模块 (2) 灯控制电路设计 由于4组红、绿、黄的二极管来实现红绿黄灯三种状态,分别直接接在单片机的二个端口上。若图2-1。 (3) 倒计时显示电路设计: 前面已经分析过相向的灯的状态和倒计时都是相同的,所以为了节省,采用1个两位数码管作为倒计时的动态显示。如图2-2 (4). 硬制板电路设计: 尽量调整元器件的布局,达到优化美观的效果,如图2-3 三、程序设计思路与流程图 (1).主程序流程图 主程序流程图如图3-1 所示。   (2).按键子程序流程图 它包含倒计时调整和紧急状态两个状态。 主程序中放了一个按键的判断指令,当有紧急事件时按下中断键,程序就立刻执行紧急事件处理程序。执行完后就自动返回到主程序。 (3).程序设计思路 我们利用四组红、黄、绿发光二级管来模拟交通灯的红、黄、绿灯,利用十字路口的交通规则:红灯停,黄灯准备,绿灯行,用单片机来模拟的十字路口的交通灯的演示。 四、测试、及结果分析 (1).状态灯显示测试 当电路连接完毕后,将写好的测试程序刷写到芯片内,通电即可检测。 (2).数码管的测试 将写好的测试程序刷写到芯片内,开电源即可测试。 (3).整体电路测试 系统上电,刷写好程序即可开始测试,观测一个周期,灯的显示状态是否正常,同时观察倒计的计数是否正常。 五、实验过程中的问题及解决方法 (1). PCB图制作时存在许多的相交线 利用手工布线,适当的调整线路的走向,尽量的使之不相交。实在用手工布线不能完成的,就用焊盘,外接跳线。 (2). 数码管不显示或者乱显示 首先是检查数码管是否存在虚焊,其次是看数码管的各个针脚是否插错(数码管是否放反),最后检查元器件的好坏 (3). 焊接的时短路 焊锡或者松香过多堵住孔,无法将元件的引脚插入。 六、系统的一些改进方案 (1). 系统在显示倒计时均为15S,而实际在现实生活之中倒计时不是一个固定值,需要是一个可调值,在系统之中应添加一个按键开关用于设置时间。 (2).在该系统之中东南西北我们共用了一个数码管来现实倒计时,而在现实之中,东南西北分别有一个显示系统,是我们设计之中值得改进的地方。 (3).系统的稳定性不是很好,一些发光二极管的光线不是很强且不稳定,抗干扰性不足。 七、总结 单片机课程设计是培养我们综合运用所学知识,发现、提出、分析和解决实际问题,锻炼实践能力的重要环节,是对我们实际工作能力的具体训练和考察过程.随着科学技术发展,单片机已经成为当今计算机应用中空前活跃的领域,在生活中可以说得是无处不在。因此作为二十一世纪的大学来说掌握单片机的开发技术是十分重要的。 回顾这次单片机课程设计,我仍感慨颇多。的确,从选题到定稿,从理论到实践,在短短的两个星期里,可以说得是苦多于甜,但是可以学到很多很多的的东西,不仅可以巩固了以前所学过的知识,而且学到了很多在书本上没有学到的东西。通过这次课程设计使我懂得了理论与实际相结合是很重要的,只有理论知识是远远不够的,只有把所学的理论知识与实践相结合起来,从理论中得出结论,才能真正掌握所学知识。从而提高自己的实际动手能力和独立思考的能力。在设计的过程中遇到问题,可以说是困难重重,这毕竟第一次尝试,难免会遇到过各种各样的问题,同时在设计的过程中发现了自己的不足之处,对以前所学过的知识理解得不够深刻,掌握得不够牢固,比如说不懂一些元器件的使用方法,对单片机汇编语言掌握得不好……通过这次课程设计之后,把以前所学过的知识重新温故。 这次课程设计终于顺利完成了,在设计中遇到了许多的问题,最后在刘老师、胡老师和秦老师的辛勤指导下,终于游逆而解。当然这次课程设计之中存在了许多的不足,比如我们这次设计之中东南西北四个方向的倒计时的数码管只采用了一个两位的数码管(现实中应该是每个方向都有一个倒计时的数码管)等等问题。在此向各位辛勤工作的指导老师表示衷心的感谢。
展开阅读全文

开通  VIP会员、SVIP会员  优惠大
下载10份以上建议开通VIP会员
下载20份以上建议开通SVIP会员


开通VIP      成为共赢上传

当前位置:首页 > 学术论文 > 其他

移动网页_全站_页脚广告1

关于我们      便捷服务       自信AI       AI导航        抽奖活动

©2010-2026 宁波自信网络信息技术有限公司  版权所有

客服电话:0574-28810668  投诉电话:18658249818

gongan.png浙公网安备33021202000488号   

icp.png浙ICP备2021020529号-1  |  浙B2-20240490  

关注我们 :微信公众号    抖音    微博    LOFTER 

客服