收藏 分销(赏)

从混凝土减水剂的微观特征看减水剂的合成.pdf

上传人:spr****ea 文档编号:56635 上传时间:2021-06-25 格式:PDF 页数:5 大小:1.18MB 下载积分:0.5 金币
下载 相关 举报
从混凝土减水剂的微观特征看减水剂的合成.pdf_第1页
第1页 / 共5页
从混凝土减水剂的微观特征看减水剂的合成.pdf_第2页
第2页 / 共5页


点击查看更多>>
资源描述
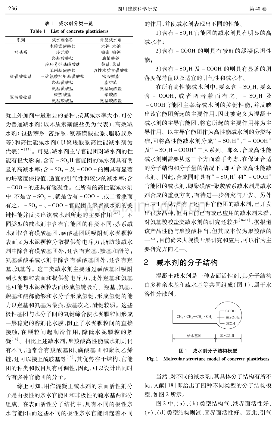
第 卷第 期 年 月 四川建筑科学研究 收稿日期: 作者简介: 黄世谋( ) , 男, 副教授, 工学硕士, 研究方向: 化学 建材。 基金项目: 三门峡市 年度科技攻关计划项目( ) : 从混凝土减水剂的微观特征看减水剂的合成 黄世谋 ( 三门峡职业技术学院, 河南 三门峡 ) 摘要: 从混凝土减水剂的活性官能团、 分子结构和分子量三个方面分析了减水剂的微观特征及在合成中存在的 问题, 认为: 开展聚磺酸 聚羧酸系高性能减水剂的研究是应该深入而有价值的; 减水剂的梳状结构使减水剂具有 非常好的分散性能, 这是减水剂合成的重要方向; 关于减水剂分子量的研究还存在一些问题, 还需要深入进行探 讨。 关键词: 混凝土减水剂; 活性官能团; 分子结构; 分子量; 合成 中图分类号: 文献标志码: 文章编号: ( ) ( , , ) : , , , ; , ; : ; ; ; ; 引言 减水剂是在保持新拌混凝土和易性相同的情况 下, 能显著降低用水量的外加剂。减水剂的发明与 应用是混凝土发展史上的一件大事, 尤其是高效减 水剂的应用使混凝土由原来的人工浇筑或吊罐浇 筑, 发展到泵送施工, 节省人力、 提高工效、 保证质 量、 消除噪音, 使混凝土技术水平与施工水平有了极 大的飞跃。减水剂也经历了以木钙为代表的普通减 水剂、 以萘系为代表的高效减水剂和以聚羧酸系为 代表的高性能减水剂 个阶段。本文从混凝土减水 剂的活性官能团、 分子结构和分子量三个方面分析 了减水剂的微观特征及在合成中存在的问题, 对混 凝土减水剂的合成提出了一些自己的看法。 减水剂的活性官能团 关于减水剂的作用机理, 国内外专家学者做了 大量的研究 , 也形成了一些基本共识, 认为减水 剂的分散作用是通过活性官能团吸附到水泥颗粒表 面从而实现对水泥颗粒的分散。这些活性官能团可 以分为主导官能团和非主导官能团, 减水剂中的主 导官 能 团 主 要 有 羟 基 ( ) 、磺 酸 ( 盐)基 ( 、 ) 、羧 酸 ( 盐)基 ( 、 ) 等, 非主导官能团主要有醛( ) 、 酮 ( ) 、 酯 ( 或烷基) 、 酸酐 ( ) 、 酰胺 ( 或烷 基) , 还有醚() 等 。需要说明的是, 文 献 把羟基( ) 作为非主导官能团和本文观 点并不矛盾, 因为文献 主要针对的是高性能外 加剂, 而本文是针对全部减水剂。基于此, 综合各方 研究结果, 这里可按主导官能团对减水剂进行分类, 见表 。 表 所示减水剂的分类, 只是按照减水剂的主 导官能团作出的一个简单分类。而 混凝土外加剂 也作出了明确规定, “ 减水剂是混 表 减水剂分类一览 系列减水剂名称常见减水剂 木质素磺酸盐木钙、 木钠 羟基系多元醇糖蜜、 糖钙 羟基羧酸盐腐植酸钠 多环芳烃基磺酸盐萘系、 蒽系 苯丙基磺酸盐改性木质素磺酸盐 聚磺酸盐系三聚氰胺羟甲基磺酸盐密胺树脂 羟基磺酸盐脂肪族 氨基磺酸盐氨基磺酸盐 聚羧酸盐系 聚羧酸盐聚羧酸 氨基羧酸盐氨基羧酸盐 凝土外加剂中最重要的品种, 按其减水率大小, 可分 为普通减水剂( 以木质素磺酸盐类为代表) 、 高效减 水剂( 包括萘系、 密胺系、 氨基磺酸盐系、 脂肪族系 等) 和高性能减水剂( 以聚羧酸系高性能减水剂为 代表) ” 。可见, 减水剂主导官能团对减水剂的性 能有很大影响, 含有 官能团的减水剂具有明 显的高减水率; 含 及 的则具有显著 的坍落度保持值、 适宜的引气性和较少的减水率; 含 的还具有缓凝性。在所有的高性能减水剂 中, 不是含 , 就是含有 , 或二者兼而 有之。 、 官能团主宰着减水剂的关 键性能并反映出该减水剂所起的主要作用 。不 同类型的减水剂中含有官能团的种类不同: 萘系减 水剂仅含有磺酸基团, 磺酸基团既吸附到水泥颗粒 表面又为水泥颗粒分散提供静电斥力; 脂肪族减水 剂中除含有磺酸基团外, 还含有羟基、 羰基和醚等; 氨基磺酸系减水剂中除含有磺酸基团外, 还含有羟 基、 氨基等。这三类减水剂主要通过磺酸基团吸附 到水泥颗粒表面和提供静电斥力, 此外羟基和氨基 也可能与水泥颗粒表面形成氢键吸附。羟基、 氨基、 羰基和醚都能够和水分子形成氢键, 形成氢键的能 力以羟基和氨基为最强, 羰基次之, 醚键较弱。这些 极性基团与水分子间的氢键缔合使水泥颗粒间形成 一层稳定的溶剂化水膜, 阻止了水泥颗粒间的直接 接触, 在颗粒间起润滑作用, 降低水泥颗粒的絮 凝 。相比上述减水剂, 聚羧酸高性能减水剂则稍 有不同, 通常含有羧酸基团、 磺酸基团和聚氧乙烯 链, 还可以接上酰胺基等 , 其优势在于结构、 官能 团的种类和数目具有可调性, 因此, 可以设计出同时 含有多种官能团的分子。 综上可知, 用作混凝土减水剂的表面活性剂分 子是由极性的亲水官能团和非极性的疏水基两部分 组成。在表面活性分子结构中, 具有不同的极性亲 水官能团; 而这些不同的极性亲水官能团起着不同 的作用, 并使减水剂表现出不同的性能。 ) 含有 官能团的减水剂具有明显的高 减水率; ) 含有 的则具有较好的缓凝保坍性 能; ) 含有 及 的则具有显著的坍 落度保持值以及适宜的引气性和减水率。 在所有高性能减水剂中, 要么含 , 要么 含 ,或 者 两 者 兼 而 有 之。 及 官能团主宰着减水剂的关键性能, 并反映 出该官能团所起的主要作用, 因此被定义为混凝土 减水剂的主导官能团, 将它所起的主要作用称为主 导作用。以主导官能团作为高性能减水剂的分类标 准, 可将高性能减水剂分成“ ” 、 “ ” 及“ ” 三大系列。那么, 合成高性能 减水剂则需要从这三个方面着手考虑, 在保证合适 的分子结构和分子量的情况下, 即可合成高性能减 水剂。因此, 合成同时具有“ ” 和“ ” 官能团的减水剂, 即聚磺酸 聚羧酸系减水剂是减水 剂合成的重点方向, 有待进一步研究与开发。另外 由表 可见, 具有上述三种官能团的减水剂, 已开发 出很多品种, 但由目前已有或已应用的减水剂来看, 对氨基羧酸盐类减水剂的研究还较少 , 据报道 该产品性能与聚羧酸相当, 但其成本仅为聚羧酸的 一半, 目前尚未大规模开展研究和应用, 可以作为主 要研究方向之一。 减水剂的分子结构 混凝土减水剂是一种表面活性剂, 其分子结构 由多种亲水基和疏水基等共同组成( 图 ) , 属于水 溶性分散剂。 图 减水剂分子结构模型 当然, 对不同的减水剂, 其具体分子结构有所不 同, 文献 即给出了四种不同类型的分子结构模 型, 如图 所示。 图 中, ( ) 、 ( ) 类型结构气、 液界面活性好, ( ) 、 ( ) 类型结构则液、 固界面活性好。因此, 引气 四川建筑科学研究第 卷 图 减水剂的四种不同类型分子结构模型 性由( )( ) 递减, 吸附、 分散和减水作用则由( ) ( ) 递增。 从普通减水剂、 高效减水剂到高性能减水剂, 每 个发展阶段带来的都是减水剂性能的极大提高, 而 减水剂性能提高的原因之一则来源于减水剂化学分 子结构的突破。现阶段, 减水剂的分子结构主要有 网状结构、 直链结构、 支链结构和梳状结构。 ) 网状结构, 见图 ( ) 、 ( ) 。网状结构以木 质素磺酸盐为代表, 其中心部位为未磺化的原木质 素三位网络分子结构, 外围分布着含有磺酸基团的 侧链。木质素磺酸盐的分子量相对较低, 分子量分 布较宽, 从几百到几十万, 并且磺酸基团含量较少, 为普通减水剂, 减水率在 之间。 ) 直链结构, 见图 ( ) 。第二代减水剂大都是 直链的分子结构或少支链的线性结构, 这类减水剂 磺酸基团含量较高, 减水率在 之间。以 萘系减水剂为代表, 其分子结构较简单, 属于少支链 的线型结构, 通过含量较多的磺酸基( ) 吸 附在水泥颗粒表面, 在水泥颗粒上呈一种平躺式吸 附形态, 吸附量较多, 表现出较大的 电位, 静电 排斥力较大, 空间位阻对排斥力的贡献较小。 ) 支链结构, 见图 ( ) 上部分。支链结构的典 型代表为氨基磺酸系高效减水剂, 其分子结构的特 点是分支较多, 疏水基分子段较短, 极性强 , 这使 减水剂在水泥粒子表面的吸附形态是刚性垂直吸 附 , 在水泥粒子间产生立体排斥力, 对水泥粒子 分散性强, 并能保持分散系统的稳定。 ) 梳状结构, 见图 ( ) 下部分。梳状结构的典 型代表是聚羧酸高性能减水剂。聚羧酸系减水剂由 离子型主链和非离子型侧链组成, 分子结构呈梳形, 其特点是在主链上带多个活性基团, 极性较强; 侧链 也带有亲水性活性基团( ) , 并且链 较长、 数量多, 其吸附形态主要为梳形柔性吸附, 具 有较高的空间位阻效应; 疏水基的分子链段较短, 数 量也少 。 实际上, 图 ( ) 、 ( ) 类型是普通减水剂的基 本结构模型, ( ) 类型是高效减水剂的基本结构模 型, ( ) 类型属于高性能减水剂的基本结构模型。 因此, 李崇智等 把氨基磺酸盐作为高性能减水剂 是有道理的, 实际上, 氨基磺酸盐的减水率仅次于聚 羧酸, 却高于萘系、 脂肪族、 三聚氰胺等高效减水剂。 当然, 单从性能方面来讲, 聚羧酸减水剂性能是最好 的, 由于其独特的梳状分子结构, 使其具有其他混凝 土减水剂不可比拟的优点。 分析认为, 高性能减水剂的分子结构模型应该 包括如下 个层次: ) 线性主链: 以非极性基相互连接为主, 可以 包括脂肪烃、 芳烃和部分弱极性基团, 影响着平均分 子量大小与分子量分布。 ) 溶剂化侧链: 侧链本身由疏水端和亲水端构 成, 非极性的疏水基与主链连接, 另一端伸向溶液。 极性的亲水基有离子型和非离子型, 包括弱极性的 、 、 、 、 、 以及 强极性的 、 和聚氧化乙烯基长链 等, 如果亲水基的极性很强, 则疏水基的链长要增 大, 这有助于增加立体位阻和传递静电斥力, 并能使 溶剂化长侧链在水泥颗粒表面共同构成溶剂化厚 层。 ) 疏水性侧链: 连接在主链上, 以低碳脂肪链 为多见, 对水溶性影响较弱, 有一定疏水作用, 可以 增加空间位阻, 降低水分子渗透作用, 同时调节表面 活性 。 由上可见, 具有由离子型主链和非离子型侧链 组成梳状分子结构的减水剂有着其他类型分子结构 减水剂不可比拟的优点。因此, 进行减水剂的合成, 要重点考虑构建梳状减水剂分子结构, 可在分子侧 链上设计引入强极性的阴离子基团羧基或磺酸基、 阳离子基团氨基或非离子基团聚氧化乙烯基等, 使 一端带有亲水性基团的疏水基侧链增长, 当其吸附 在固体颗粒表面时共同构成溶剂化层, 同时可以传 递一定的静电斥力, 产生较好的减水效果。 减水剂的分子量 混凝土减水剂都是水溶性高分子, 分子量是其 重要结构参数之一。减水剂分子量的大小和分布是 影响其分散性能的重要因素。因此, 在按照混凝土 的性能对减水剂进行分子结构设计时, 主导官能团 必须以合适的比例出现在减水剂高分子的主链上, 而且减水剂的平均分子量及分子量分布也要有合适 黄世谋: 从混凝土减水剂的微观特征看减水剂的合成 的构成。在减水剂的合成过程中, 通过调整工艺参 数可以达到合适的分子量大小, 得到分散性能最佳 的产品。近几年, 有关减水剂分子量的研究广泛开 展, 很多专家学者都对减水剂分子量的有关问题展 开研究。文献 即研究了表面活性剂特别是高 分子表面活性剂( 阴离子型) 的分子结构与性能之 间的关系, 提出了混凝土用表面活性剂的相对分子 量与性能的关系, 见图 。 图 表面活性剂的相对分子量与性能的关系 相对分子质量低于 的单体和低聚物, 能明 显降低表面张力, 有引气和分散作用; 相对分子质量 在 范围内的含单环、 多环或杂环芳烃 的聚合物电解质主要是混凝土高效减水剂, 表现为 吸附、 分散、 润湿和电性保护等减水作用; 相对分子 量大于 的水溶性树脂也可用作混凝土的外加 剂, 它保水性能好, 可能与在水泥颗粒表面形成厚的 溶剂化膜有关; 相对分子质量大于 时, 水溶性 变差, 不适合用作混凝土的外加剂 。 但是, 也有很多文献给出不尽相同的结论。王 子明、 吴霖秀 认为脂肪族高效减水剂数均分子量 在 之间; 等 研究了 、 、 、 四种不同分子量的脂肪族减水 剂对混凝土减水率、 坍落度和抗压强度的影响, 结果 表明, 分子量 的减水增强作用最 佳。魏民等 通过工艺优化得到的分散性能最佳 的磺化蜜胺脲醛树脂减水剂的数均分子量( ) 为 , 重均分子量( ) 为 , 掺 的硬化砂 浆 抗压强度比为 。陈国新等 经研究 认为, 氨基磺酸系高效减水剂分子量在 之间时分散性能较好, 过高或过低其分散性 能均有不同程度的降低; 欧阳新平等 通过工艺优 化得到的最佳氨基磺酸系高效减水剂重均分子量约 为 , 掺量为 时, 混凝土减水率达到 , 并具有良好的保水性。李崇智等 认为聚 羧酸系减水剂分子量分布范围一般为 , 比较集中于 左右, 聚羧酸系减水剂合 成时应根据单体的活性程度采用不同的滴加方式、 选择反应温度和引发剂数量等控制手段, 以保证减 水剂分子量的合理分布。张海彬 则认为萘系减 水剂和三聚氰胺系减水剂的合成重均分子量在 范围内较好, 脂肪族高效减水剂的合成 重均分子量在 之间较好, 氨基磺酸系 高效减水剂的合成分子量较大, 重均分子量在 左右较好, 而性能较佳的合成聚羧酸 高性能减水剂分子量集中在 左右, 分布范围 为 。 综上可见, 目前对减水剂分子量的研究还比较 混乱, 尚未有统一的模式和结论, 但有几个方面却是 一致的, 即: ) 减水剂分子量对水泥和混凝土分散性能影 响很大, 一般来说随着分子量的增大, 混凝土减水率 和抗压强度都呈现先增大后减小的规律。 ) 高性能减水剂需要较高分子量, 高分子量为 减水剂提供空间位阻作用创造了条件, 但并非减水 剂的分子量越高越好, 当减水剂的分子量超过十万, 甚至达到几十万、 上百万之后会在颗粒之间形成架 桥作用, 不利于水泥颗粒的分散。 ) 不同类型减水剂的合适分子量大小不同。 ) 合适的分子量调节剂对减水剂主链长度的 控制十分重要, 自由基聚合只有在引发剂和分子量 调节剂的协同作用下, 主链才能达到理想的聚合度。 ) 减水剂的分子量分布越窄并且集中在合适 分子量大小, 分散性能越好, 较优的合成工艺不仅能 够控制分子量的大小, 并且能够控制分子量的分 布 。 因此, 关于减水剂分子量的研究还存在一些问 题, 很多问题都需要进一步深入进行探讨, 要尽可能 寻找不同减水剂的合适分子量和分子量分布, 并通 过合成工艺优化来控制主、 支链的长度来控制减水 剂合适的分子量。 结论与建议 ) 聚磺酸 聚羧酸系减水剂是减水剂发展的重 点。混凝土减水剂分子是由极性的亲水官能团和非 极性的疏水基两部分组成, 具有不同的极性亲水官 能团, 就会表现出不同的性能特征。其中, 及 官能团主宰着减水剂的关键性能, 并反 映出该外加剂所起的主要作用。从当前减水剂的分 子结 构 和 性 能 来 看,同 时 具 有 “ ”和 “ ” 官能团的减水剂, 即聚磺酸 聚羧酸系减 水剂, 既具有高的减水率, 又具有显著的保坍性能, 四川建筑科学研究第 卷 应是减水剂合成的主要方向, 有待进一步研究与开 发。 ) 梳状分子结构减水剂是合成的主要方向。 从减水剂的分子结构模型来看, 具有由离子型主链 和非离子型侧链组成梳状分子结构的减水剂有着其 他类型分子结构减水剂不可比拟的优点。在进行减 水剂合成时, 先要构筑非极性基主链, 之后在此主链 上引入分子侧链, 构造成梳状结构; 同时, 在分子侧 链上要引入强极性的阴离子基团羧基或磺酸基、 阳 离子基团氨基或非离子基团聚氧化乙烯基等, 使一 端带有亲水性基团的疏水基侧链增长, 这样能具有 较高的空间位阻效应, 产生更好的减水效果。 ) 关于减水剂分子量的研究尚需进一步深入。 分子量的大小和分布是影响减水剂分散性能的重要 因素, 一般来说, 随着分子量的增大, 混凝土减水率 和抗压强度都呈现先增大后减小的规律, 不同类型 减水剂的合适分子量大小不同; 在减水剂合成中, 通 过调整工艺参数可以达到合适的分子量大小, 也能 控制分子量的分布。但是, 从目前的研究来看, 关于 减水剂分子量的研究还比较混乱, 尚未形成一致的 看法和结论, 还需要进一步深入进行探讨, 要尽可能 寻找不同减水剂的合适分子量和分子量分布, 并通 过合成工艺优化来控制主、 支链的长度来控制减水 剂合适的分子量。 参 考 文 献: 陈建奎 混凝土外加剂原理与应用 版 北京: 中国计划 出版社, 何廷树, 詹美洲, 宋学锋 从混凝土减水剂作用机理看高效减 水剂的合成与复合方法 混凝土, ( ) : 蔡希高 高性能外加剂特殊化学结构与作用机理 混凝土, ( ) : 蔡希高 混凝土外加剂复合理论和复合设计 广西科学, ( ) : 蔡希高 高性能混凝土外加剂主导官能团理论 化学建材, ( ) : 蔡希高 高性能混凝土外加剂主导官能团的合成 化学建 材, ( ) : 蔡希高 高性能复合高效减水剂研究 化学建材, ( ) : 蔡希高 高性能外加剂的新分类系统和单元结构模型 混 凝土, ( ) : 蔡希高 高性能混凝土外加剂主导官能团二元、 三元复合原理 化学建材, ( ): 蔡希高 高性能混凝土外加剂理论问题 混凝土, ( ) : 蔡希高 高性能外加剂主导、 非主导官能团与氢键 化学建 材, ( ) : 蔡希高 非主导官能团的存在和作用 混凝土, ( ) : 混凝土外加剂 张海彬 分子量对高效减水剂吸附分散性能的影响 广 州: 华南理工大学, 季春伟, 汤世伟, 朱云雀, 等 聚醚单体结构同聚羧酸高性能减 水剂性能关系研究 混凝土外加剂会议论文集, : 徐立斌, 丁银仙 新型氨羧类高效减水剂合成工艺的研究 新型建筑材料, ( ) : 何廷树, 邓彪星, 胡延燕, 等 氨羧类混凝土高效减水剂的研究 新型建筑材料, ( ) : 张雄 建筑功能外加剂 北京: 化学工业出版社, 李崇智, 师海霞, 章银样 氨基磺酸系高效减水剂的试验研究 混凝土, ( ) : 冯乃谦 氨基磺酸系高效减水剂的研制及其混凝土的特性 混凝土与水泥制品, ( ) : 李崇智, 冯乃谦, 牛全林 聚羧酸系减水剂结构模型与高性能 化分子设计 建筑材料学报, ( ) : 王子明, 吴霖秀 脂肪族( 羟基) 磺酸盐高效减水剂结构特征与 性能 商品混凝土, ( ) : , , , , : 魏民, 邱学青, 易聪华, 等 不同工艺制备蜜胺型高效减水剂 的研究 新型建筑材料, ( ) : 陈国新, 祝烨然, 黄国泓, 等 氨基磺酸系高效减水剂的合成及 微观分析 混凝土, ( ) : 欧阳新平, 邱学青, 杨东杰, 等 氨基磺酸 苯酚 甲醛缩合物合 成工艺研究 现代化工, ( 增刊) : 张东华 木质素磺酸盐的改性及其性能研究 大连: 大连 理工大学, 吴玲英 造纸黑液高效磺化用作混凝土高效减水剂的应用研 究 广州: 华南理工大学, 温勇, 罗岭, 朱景伟, 等 聚醚型高效聚羧酸减水剂结构与 性能关系研究 混凝土, , ( ) : 廖国胜 新型聚羧酸类化学减水剂合成的几个关键问题研究 探讨 国外建材科技, , ( ) : 黄世谋: 从混凝土减水剂的微观特征看减水剂的合成
展开阅读全文

开通  VIP会员、SVIP会员  优惠大
下载10份以上建议开通VIP会员
下载20份以上建议开通SVIP会员


开通VIP      成为共赢上传

当前位置:首页 > 环境建筑 > 安全文明施工

移动网页_全站_页脚广告1

关于我们      便捷服务       自信AI       AI导航        抽奖活动

©2010-2026 宁波自信网络信息技术有限公司  版权所有

客服电话:0574-28810668  投诉电话:18658249818

gongan.png浙公网安备33021202000488号   

icp.png浙ICP备2021020529号-1  |  浙B2-20240490  

关注我们 :微信公众号    抖音    微博    LOFTER 

客服