收藏 分销(赏)

五年级下册数学知识点总结.doc

上传人:仙人****88 文档编号:5567916 上传时间:2024-11-13 格式:DOC 页数:6 大小:70.51KB 下载积分:10 金币
下载 相关 举报
五年级下册数学知识点总结.doc_第1页
第1页 / 共6页
五年级下册数学知识点总结.doc_第2页
第2页 / 共6页


点击查看更多>>
资源描述
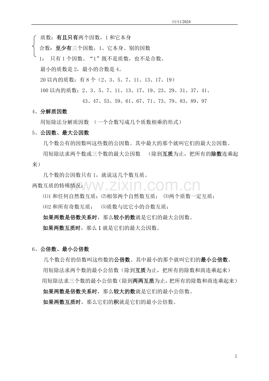
11/11/2024 五年级下册知识点 班级 姓名 学号 一 图形的变换 轴对称: 如果一个图形沿着一条直线对折后两部分完全重合,这样的图形叫做轴对称图形, 这条直线叫做对称轴。 旋转:在平面内,一个图形绕着一个顶点旋转一定的角度得到另一个图形的变化较做旋转,定点O叫做旋转中心,旋转的角度叫做旋转角,原图形上的一点旋转后成为的另一点成为对应点。 旋转的性质:图形的旋转是图形上的每一点在平面上绕某个固定点旋转固定角度的位置移动;其中对应点到旋转中心的距离相等;旋转前后图形的大小和形状没有改变;两组对应点非别与旋转中心的连线所成的角相等,都等于旋转角;旋转中心是唯一不动的点。 画出对称图形 按旋转的角度画出旋转图形 二 因数和倍数 1、整除:被除数、除数和商都是自然数,并且没有余数。 大数能被小数整除时,大数是小数的倍数,小数是大数的因数。 找因数的方法: 一个数的因数的个数是有限的,其中最小的因数是1,最大的因数是它本身。 一个数的倍数的个数是无限的,最小的倍数是它本身。 2、自然数按能不能被2整除来分:奇数 偶数 奇数:不能被2整除的数 偶数:能被2整除的数。 最小的奇数是1,最小的偶数是0. 个位上是0,2,4,6,8的数都是2的倍数。 个位上是0或5的数,是5的倍数。 一个数各位上的数的和是3的倍数,这个数就是3的倍数。 能同时被2、3、5整除的最大的两位数是90,最小的三位数是120。 3、自然数按因数的个数来分:质数、合数、1. 质数:有且只有两个因数,1和它本身 合数:至少有三个因数,1、它本身、别的因数 1: 只有1个因数。“1”既不是质数,也不是合数。 最小的质数是2,最小的合数是4。 20以内的质数:有8个(2、3、5、7、11、13、17、19) 100以内的质数:2、3、5、7、11、13、17、19、23、29、31、37、41、 43、47、53、59、61、67、71、73、79、83、89、97 4、分解质因数 用短除法分解质因数 (一个合数写成几个质数相乘的形式) 5、公因数、最大公因数 几个数公有的因数叫这些数的公因数。其中最大的那个就叫它们的最大公因数。 用短除法求两个数或三个数的最大公因数 (除到互质为止,把所有的除数连乘起来) 几个数的公因数只有1,就说这几个数互质。 两数互质的特殊情况: ⑴1和任何自然数互质;⑵相邻两个自然数互质; ⑶两个质数一定互质; ⑷2和所有奇数互质; ⑸质数与比它小的合数互质; 如果两数是倍数关系时,那么较小的数就是它们的最大公因数。 如果两数互质时,那么1就是它们的最大公因数。 6、公倍数、最小公倍数 几个数公有的倍数叫这些数的公倍数。其中最小的那个就叫它们的最小公倍数。 用短除法求两个数的最小公倍数(除到互质为止,把所有的除数和商连乘起来) 用短除法求三个数的最小公倍数(除到两两互质为止,把所有的除数和商连乘起来) 如果两数是倍数关系时,那么较大的数就是它们的最小公倍数。 如果两数互质时,那么它们的积就是它们的最小公倍数。 三 长方体和正方体 【概念】           1、由6个长方形(特殊情况有两个相对的面是正方形)围成的立体图形叫做长方体。在一个长方体中,相对面完全相同,相对的棱长度相等。 2、两个面相交的边叫做棱。三条棱相交的点叫做顶点。相交于一个顶点的三条棱的长度分别叫做长方体的长、宽、高。 3、由6个完全相同的正方形围成的立体图形叫做正方体(也叫做立方体)。正方体有12条棱,它们的长度都相等,所有的面都完全相同。 4、长方体和正方体的面、棱和顶点的数目都一样,只是正方体的棱长都相等,正方体可以说是长、宽、高都相等的长方体,它是一种特殊的长方体。 5、长方体有6个面,8个顶点,12条棱,相对的面的面积相等,相对的棱的长度相等。一个长方体最多有6个面是长方形,最少有4个面是长方形,最多有2个面是正方形。正方体有6个面,每个面都是正方形,每个面的面积都相等,有12条棱,每条的棱的长度都相等。 长方体的棱长总和=(长+宽+高)×4 L=(a+b+h)×4 长=棱长总和÷4-宽 -高 a=L÷4-b-h 宽=棱长总和÷4-长 -高 b=L÷4-a-h 高=棱长总和÷4-长 -宽 h=L÷4-a-b 正方体的棱长总和=棱长×12 L=a×12 正方体的棱长=棱长总和÷12 a=L÷12 6、长方体或正方体6个面和总面积叫做它的表面积。 长方体的表面积=(长×宽+长×高+宽×高)×2 S=2(ab+ah+bh) 无底(或无盖)长方体表面积= 长×宽+(长×高+宽×高)×2 S=2(ab+ah+bh)-ab S=2(ah+bh)+ab 无底又无盖长方体表面积=(长×高+宽×高)×2 S=2(ah+bh) 正方体的表面积=棱长×棱长×6 S=a×a×6 6、物体所占空间的大小叫做物体的体积。 长方体的体积=长×宽×高 V=abh 长=体积÷宽÷高 a=V÷b÷h 宽=体积÷长÷高 b=V÷a÷h 高=体积÷长÷宽 h= V÷a÷b 正方体的体积=棱长×棱长×棱长 V=a×a×a 7、箱子、油桶、仓库等所能容纳物体的体积,通常叫做他们的容积。 常用的容积单位有升和毫升也可以写成L和ml。 1升=1立方分米 1毫升=1立方厘米 1升=1000毫升 ×进率 8、a3读作“a的立方”表示3个a相乘,(即a·a·a) 【体积单位换算】   高级单位 低级单位 ÷进率 低级单位 高级单位 进率: 1立方米=1000立方分米=1000000立方厘米      1立方分米=1000立方厘米=1升=1000毫升   1立方厘米=1毫升 1平方米=100平方分米=10000平方厘米 1平方千米=100公顷=1000000平方米 重量单位进率,时间单位进率,长度单位进率 四 分数的意义和性质 分数的产生 分数的意义 分数与意义 :把单位1平均分成几份,表示其中的一份或几份 分数与除法 :分子(被除数),分母(除数),分数值(商) 真分数 真分数小于1 真分数与假分数 假分数 假分数大于1或等于1. 带分数 (整数部分和真分数) 假分数化带分数、整数(分子除以分母,商作整数部分 余数作分子) 分数的基本性质:分数的分子、分母同时扩大或缩小相同的倍数, 分数的基本性质 分数的大小不变。 通分、通分子:化成分母不同,大小不变的分数(通分) 最大公因数 约 分 求最大公因数 最简分数 分子分母互质的分数(最简真分数、最简假分数) 约分及其方法 最小公倍数 通 分 求最小公倍数 分数比大小 (通分、通分子、化成小数) 通分及其方法 小数化分数 小数化成分母是10、100、1000的分数再化简 分数和小数的互化 分数化小数 分子除以分母,除不尽的取近似值 最简分数的分母只含有质因数2和5,这个分数一定能化成有限小数。 分数化简包括两步:一是约分;二是把假分数化成整数或带分数。 =0.5 =0.25 =0.75 =0.2 =0.4 =0.6 =0.8 =0.125 =0.375 =0.625 =0.875 =0.05 =0.04。 五 分数的加法和减法 同分母分数加、减法 (分母不变,分子相加减 ) 分数数的加法和减法 异分母分数加、减法 (通分后再加减) 分数加减混合运算 带分数加减法: 带分数相加减,整数部分和分数部分分别相加减,再把所得的结果合并起来。 六 统计与数学广角 众数 一组数据中出现次数最多的数叫众数。 众数能够反映一组数据的集中情况。 统计 在一组数据中,众数可能不止一个,也可能没有众数。 复式折线统计图 综合应用 打电话的最优方案 中位数的求法:1、按大小排列。 2、如果数据的个数是单数,那么最中间的那个数就是中位数; 如果数据的个数是双数,那么最中间的那两个数的平均数就是中位数。 平均数的求法:总数÷总份数=平均数 七 数学广角 数目与测试的次数的关系:2~3个物体,保证能找出次品需要测的次数是1次 4~9个物体,保证能找出次品需要测的次数是2次 10~27个物体,保证能找出次品需要测的次数是3次 28~81个物体,保证能找出次品需要测的次数是4次 82~243个物体,保证能找出次品需要测的次数是5次 244~729个物体,保证能找出次品需要测的次数是6次 日 期 6月10日 6月11日 6月12日 6月13日 6月14日 6月15日 家长签名 日 期 6月16日 6月17日 6月18日 6月19日 6月20日 6月21日 家长签名 6
展开阅读全文

开通  VIP会员、SVIP会员  优惠大
下载10份以上建议开通VIP会员
下载20份以上建议开通SVIP会员


开通VIP      成为共赢上传

当前位置:首页 > 教育专区 > 其他

移动网页_全站_页脚广告1

关于我们      便捷服务       自信AI       AI导航        抽奖活动

©2010-2026 宁波自信网络信息技术有限公司  版权所有

客服电话:0574-28810668  投诉电话:18658249818

gongan.png浙公网安备33021202000488号   

icp.png浙ICP备2021020529号-1  |  浙B2-20240490  

关注我们 :微信公众号    抖音    微博    LOFTER 

客服