收藏 分销(赏)

儿童反复呼吸道感染中医诊疗指南(2024版).pdf

上传人:老金 文档编号:5462477 上传时间:2024-11-08 格式:PDF 页数:6 大小:1.32MB 下载积分:8 金币
下载 相关 举报
儿童反复呼吸道感染中医诊疗指南(2024版).pdf_第1页
第1页 / 共6页
儿童反复呼吸道感染中医诊疗指南(2024版).pdf_第2页
第2页 / 共6页


点击查看更多>>
资源描述
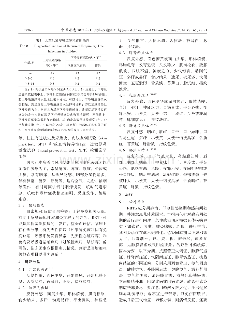
中医杂志 2024 年 11 月第 65 卷第 21 期 Journal of Traditional Chinese Medicine,2024,Vol.65,No.21儿童反复呼吸道感染中医诊疗指南(2024版)中华中医药学会儿童反复呼吸道感染中医诊疗指南项目组反复呼吸道感染(recurrent respiratory tract infections,RRTIs)为儿科常见疾病,指1年内上呼吸道感染及下呼吸道感染次数增多,超过了一定范围,简称“复感”1。2019年我国儿童RRTIs流行病学调查显示,学龄前儿童 RRTIs 的发生率高达23.91%,其中反复上呼吸道感染和反复下呼吸道感染发生率分别为 11.73%和 17.64%2,严重影响患儿的生长发育和身心健康。现代医学以对症治疗为主,免疫调节剂治疗为辅3。中医药治疗本病具有整体调节、有效缓解症状、减少感染次数、治疗手段丰富的优势4。中医儿科常见病诊疗指南反复呼吸道感染1于2012年发布,在临床应用广泛,有效规范地指导了临床实践及研究。为全面完善RRTIs临床诊疗的规范性指导和建议,拟在前版指南的基础上进行修订。一方面,由于患儿生活条件的变化,本病实证及虚实夹杂证逐渐增多,临床证型分布发生了相应变化;另一方面,近年也发表了许多高质量循证依据的临床研究,随着证据推荐分级的评估、制订与评价(grading of recommendations assessment,development and evaluation,GRADE)体系5的推广应用,应对指南制定的循证方法进行更新。此外,还有一系列 RRTIs 相关诊疗指南6、共识7及研究8的发布,对 RRTIs的诊疗提出了指导性的意见。本次指南修订经中华中医药学会作为团体标准项目立项(项目编号:20211249-BZ-CACM),基于循证为主、共识为辅的原则,由北京中医药大学第三附属医院和上海中医药大学附属市中医医院共同牵头,全国多家单位及相关团体标准制定专家共同参与,采用德尔菲法进行专家问卷调查,GRADE推荐分级标准5进行证据等级评价,并通过三轮专家问卷调查和专家论证会,在 2012 年发布的中医儿科常见病诊疗指南反复呼吸道感染1基础上,修改形成儿童反复呼吸道感染中医临床诊疗指南(2024版)(下文简称本指南,具体步骤及方法见附件1,请扫描本文二维码获取)。修订内容包含指南适用范围、术语和定义、规范性引用文件、诊断、辨证、治疗、中成药、中医外治疗法、预防与调护,本次对指南的修订旨在形成更具时效性和实用性的临床实践指南。1术语和定义RRTIs是儿科临床常见的疾病。凡1年内上呼吸道感染及下呼吸道感染次数增多,超过了一定范围,称为反复呼吸道感染,分为反复上呼吸道感染和反复下呼吸道感染,反复下呼吸道感染又可分为反复气管支气管炎和反复肺炎。RRTIs儿童简称复感儿1,9。2适用范围本指南提出儿童RRTIs的诊断、辨证、治疗、预防和调护建议,适用于 014岁儿童 RRTIs的感染间歇期。本指南适合中医科、儿科等相关临床医师以及从事临床教学、科研等工作者使用。3诊断3.1诊断标准3.1.1按不同年龄每年呼吸道感染的次数诊断参照 中医儿科常见病诊疗指南反复呼吸道感染1及 反复呼吸道感染的临床概念和处理原则10进行诊断。详见表1。3.1.2按半年内呼吸道感染的次数诊断若半年内呼吸道感染次数已达到1年内RRTIs的诊断次数标准(即3.1.1中所对应年龄的RRTIs诊断次数),即可诊断为RRTIs。3.2鉴别诊断鼻鼽:本病需与鼻鼽鉴别。鼻鼽临床表现为突然和反复发作的鼻痒、喷嚏频频、流清涕、鼻塞DOI:10.13288/j.11-2166/r.2024.21.017标准与规范2275中医杂志 2024 年 11 月第 65 卷第 21 期 Journal of Traditional Chinese Medicine,2024,Vol.65,No.21等,往往有过敏史及家族史,皮肤点刺试验(skin prick test,SPT)和/或血清特异性 IgE、过敏原鼻激发试验(nasal provocation test,NPT)检测常呈阳性。风咳:本病需与风咳鉴别。风咳临床表现为以刺激性咳嗽为主,常呈呛咳、阵咳、顿咳,少痰或无痰,常有咽痒、咽部异物感、咽部分泌物增多,伴有鼻塞、流涕、喷嚏等;遇冷空气、花粉、油烟等发作,有时可因讲话时咽痒诱发,咳时气道挛急,咳嗽和咽痒症状相互加剧,反复发作,缠绵难愈。3.3辅助检查血常规+C反应蛋白检查:了解免疫相关状况,有助于感染病原性质和炎症程度的判断。RRTIs可能是其他基础疾病的并发症,应全面评估。临床上存在部分患儿有先天性疾病(如细胞免疫和固有免疫缺陷、呼吸系统发育异常、先天性心脏病等)和免疫及呼吸道基础疾病(过敏性疾病、结核等)的可能,临床医生应根据患儿情况,判断是否增加相关检查项目以明确诊断9。4辨证分型4.1营卫失调证1反复外感,面色少华,汗出畏风,汗出肌肤不温,舌质淡红,苔薄白,脉弱,指纹淡红。4.2肺脾气虚证1反复外感,面黄少华,形体消瘦,肌肉松软,食少纳呆,多汗,动则易汗,汗出畏风,神疲乏力,少气懒言,大便不调,舌质淡,苔薄白,脉弱,指纹淡。4.3脾肾两虚证1反复外感,面色萎黄或面白少华,形体消瘦,鸡胸龟背,发育迟缓,头发稀少,肌肉松软,腰膝酸软,四肢不温,神疲乏力,少气懒言,动则气短,多汗或易汗,食少纳呆,遗尿,夜尿多,大便溏烂,五更泄泻,舌质淡,苔薄白,脉沉细,指纹淡紫。4.4气阴两虚证11-12反复外感,面色少华或面白颧红,形体消瘦,自汗、盗汗,神疲乏力,口渴喜饮,手足心热,夜寐不安,小便黄,大便干结,舌质红,少苔或花剥苔,脉细数无力,指纹淡红。4.5肺胃实热证13-14反复外感,咽红、唇红,口干,口中异味,口舌易生疮,多汗,小便黄,大便干结或臭秽,舌质红,苔黄腻,脉滑数,指纹色紫。4.6瘀热内结证15-17反复外感,目下气池青紫,鼻黏膜红肿,唇红,咽红,咽痛,口中异味,口干,喜冷饮,手足心热,低热留恋,急躁,夜寐不安,夜间打呼噜或张口呼吸,咽后壁滤泡,乳蛾红肿,颈部或颌下臖核肿大,小便黄,大便干结或臭秽,舌质暗红,苔黄腻,脉数,指纹色紫。5治疗5.1治疗原则RRTIs应分期辨治,即急性感染期和感染间歇期,并注意患儿体质因素。本指南仅针对感染间歇期的诊疗进行阐述,急性感染期应根据具体疾病种类(如感冒、咳嗽、肺炎喘嗽、乳蛾)进行辨治,其相关诊疗在此不做阐述。感染间歇期以正虚邪恋为主,邪毒渐平,热、痰、积、瘀未尽,虚象显露,见肺脾肾虚或气阴虚征象。治疗当补偏救弊,固本为要,以平为期。按照营卫失调证、肺脾气虚证、脾肾两虚证、气阴两虚证、肺胃实热证、瘀热内结证的不同证候,分别采用调和营卫、益气固表法,健脾益气、补肺固表法,健脾益气、温补肾阳法,益气养阴法,清泻肺胃法,清热化痰祛瘀法。本病屡感外邪,因虚致病或因病致虚,故急性感染期应祛邪务尽,要注意用药勿发散太过,汗出过多则易耗伤津液;也不宜过于苦寒,以免伤阳败胃,造成日后正气难复,御邪力弱,则病情反复;还要表1儿童反复呼吸道感染诊断条件Table 1Diagnostic Condition of Recurrent Respiratory Tract Infections in Children年龄/岁0225514上呼吸道感染/次年-1765下呼吸道感染/次年-1气管支气管炎322肺炎222注:1)两次感染间隔时间至少7天以上。2)反复上、下呼吸道感染依据表中上、下呼吸道感染的相应次数结合年龄即可诊断。若上呼吸道感染次数未达表中标准,可以将上、下呼吸道感染次数相加,满足反复上呼吸道感染次数即可诊断;若反复感染是以下呼吸道为主,则定义为反复下呼吸道感染;诊断反复下呼吸道感染的发作次数仅满足下呼吸道感染次数要求即可,不能将上、下呼吸道感染次数相加来诊断。3)确定次数须连续观察1年。4)反复肺炎指1年内出现肺炎2次,肺炎须由肺部体征和影像学证实,两次肺炎诊断期间肺炎体征和影像学改变应完全消失。2276中医杂志 2024 年 11 月第 65 卷第 21 期 Journal of Traditional Chinese Medicine,2024,Vol.65,No.21注意时时顾护脾胃。治疗应以轻清发散、微汗为度,佐以扶正之品。除药物内服治疗外,本病还可予推拿、灸法、穴位贴敷等疗法12。小儿脏腑娇嫩,传变迅速,临床上注意动态辨证,切忌一方到底,应中病即止。5.2辨证论治5.2.1营卫失调证治法:调和营卫、益气固表。主方:黄芪桂枝五物汤(金匮要略)18-19(证据等级:B;强推荐)。常用药:黄芪、桂枝、白芍、生姜、大枣。随症加减:兼有咳嗽者,加苦杏仁、炙款冬花;身热未清者,加青蒿、银柴胡;咽红、喉核肿大未消者,加玄参、射干。5.2.2肺脾气虚证治法:健脾益气、补肺固表。主方:玉屏风散(究原方)合异功散(小儿药证直诀)(共识建议)。常用药:防风、黄芪、白术、党参、茯苓、陈皮、甘草。随症加减:汗多者,加浮小麦配伍麻黄根或苎麻根;纳呆者,加莱菔子、炒谷芽、焦山楂;余邪未清者,加黄芩、连翘;便溏者,加炒薏苡仁、苍术。5.2.3脾肾两虚证治法:健脾益气、温补肾阳。主方:金匮肾气丸(金匮要略)合理中丸(伤寒论)(共识建议)。常用药:熟地黄、山药、山萸肉、茯苓、牡丹皮、泽泻、肉桂、炮附片、人参、干姜、白术、甘草。随症加减:五迟者,加鹿角霜、补骨脂、牡蛎;汗多者,加炙黄芪、煅龙骨;低热者,加鳖甲、地骨皮;阳虚者,加鹿角、肉苁蓉。5.2.4气阴两虚证治法:益气养阴。主方:生脉饮(备急千金要方)合沙参麦冬汤(金匮要略)(共识建议)。常用药:人参、麦冬、五味子、沙参、玉竹、桑叶、白扁豆、天花粉、甘草。随症加减:便秘者,加瓜蒌仁、柏子仁、枳壳;虚热者,加地骨皮、银柴胡;盗汗者,加糯稻根、炙乌梅。5.2.5肺胃实热证治法:清泻肺胃。主方:凉膈散(太平惠民和剂局方)合保和丸(丹溪心法)20(共识建议)。常用药:芒硝、大黄、栀子、连翘、黄芩、薄荷、竹叶、山楂、六神曲、法半夏、茯苓、陈皮、连翘、莱菔子、麦芽、甘草。随症加减:咽红者,加胖大海、金果榄;喉核肿大者,加僵蚕、玄参;口舌生疮者,加栀子、通草;舌苔厚者,加焦山楂、鸡内金。5.2.6瘀热内结证治法:清热化痰祛瘀。主方:当归复感汤21-22(证据等级:C;强推荐)。常用药:当归、生地黄、黄芪、熟地黄、黄芩、黄连、黄柏、麸炒白术、辛夷、陈皮。随症加减:咽红者,加玄参、赤芍;鼻塞者,加白芷、石菖蒲、路路通;鼻衄者,加白茅根炭、藕节炭、茜草炭;夜寐不安者,加茯神、龙骨、牡蛎;喉核肿大者,加夏枯草、蒲公英、浙贝母。6中成药6.1玉屏风颗粒/口服液 6,23(证据等级:C;强推荐)主要成分:黄芪、防风、白术。用法用量:1)玉屏风颗粒(规格:每袋5 g):13岁,每次2.5 g,每日2次;46岁,每次5 g,每日2次;6岁以上,每次7.5 g,每日2次。2)玉屏风口服液(规格:每支 10 ml):13 岁,每次 5 ml,每日 2 次;46岁,每次10 ml,每日2次;6岁以上,每次10 ml,每日3次。适用于肺脾气虚证。6.2童康片24(证据等级:B;强推荐)主要成分:黄芪、白术、山药、牡蛎、防风、陈皮。规格:每片0.2 g。用法用量:13岁,每次0.4 g,每日2次;47岁,每次0.6 g,每日3次;812岁,每次0.8 g,每日3次。适用于肺脾气虚证。6.3龙牡壮骨颗粒25(证据等级:B;弱推荐)主要成分:党参、黄芪、山麦冬、醋龟甲、麸炒白术、山药、醋南五味子、龙骨、煅牡蛎、茯苓、大枣、炒鸡内金、甘草、乳酸钙、维生素D2、葡萄糖酸钙。规格:每袋 3 g。用法用量:2岁以下,每次 3 g,每日 3次;27岁,每次 4.5 g,每日3次;7岁以上,每次6 g,每日3次。适用于肺脾气虚证。6.4槐杞黄颗粒26(证据等级:C;强推荐)主要成分:槐耳菌质、枸杞子、黄精。规格:每袋 10 g。用法用量:13 岁,每次 5 g,每日 2次;312岁,每次10 g,每日2次。适用于气阴两虚证。6.5馥感啉口服液27-28(证据等级:C;弱推荐)主要成分:鬼针草、野菊花、黄芪、西洋参、板蓝根、香菇、浙贝母、麻黄、前胡、甘草。规格:每支10 ml。用法用量:1岁以内,每次5 ml,每日 3 次;13 岁,每次 10 ml,每日 3 次;46岁,每次10 ml,每日4次;712岁,每次10 ml,2277中医杂志 2024 年 11 月第 65 卷第 21 期 Journal of Traditional Chinese Medicine,2024,Vol.65,No.21每日5次。适用于瘀热内结证。6.6小儿豉翘清热颗粒29(证据等级:B;弱推荐)主要成分:连翘、淡豆豉、薄荷、荆芥、炒栀子、大黄、青蒿、赤芍、槟榔、厚朴、黄芩、半夏、柴胡、甘草。规格:每袋2 g。用法用量:6个月1岁,每次12 g,每日3次;23岁,每次23 g,每日3次;46岁,每次34 g,每日3次;79岁,每次45 g,每日3次;10岁及以上,每次6 g,每日3次。适用于瘀热内结证。7推拿疗法(共识建议)儿童RRTIs推拿疗法推荐辨证取穴和四时取穴疗法。7.1基本手法与辨证取穴8,30基本手法:开天门、推坎宫、揉太阳、揉耳后高骨、摩腹、捏脊、分手阴阳、运内八卦、拿肩井。辨证加减:1)营卫失调证:揉肺俞、揉风池;2)肺脾气虚证:补肺经、补脾经、按揉足三里;3)脾肾两虚证:补肾经、补脾经;4)气阴两虚证:补脾经、推三关、按揉足三里。操作要求及疗程:1)操作时间:每次推拿治疗时间为1015 min,可根据患儿年龄及体质强弱适当调整推拿时间。2)手法频率一般为120180次/min。实证或体质较强者,力度可偏强、频率偏快;虚证或体质较弱者,力度可偏弱、频率偏慢。3)操作顺序一般为先上肢、胸腹、下肢,次头面、腰背。4)治疗周期:一般推拿治疗可每日或隔日1次,每6次为1个疗程,每个疗程完成后宜间隔12周继续下一个疗程的治疗。一个治疗周期以4个疗程为宜。7.2四时取穴推拿手法31在辨证推拿的基础上,根据四时节气变化和儿童体质不同,增加相应穴位的推拿治疗以起到调节体质及保健作用。自立春、立夏、立秋、立冬开始取特定穴位进行推拿。春季:揉肝俞、揉肺俞;夏季:揉心俞、揉小肠俞、揉脾俞、揉胃俞;秋季:揉肺俞、揉大肠俞;冬季:揉肾俞、揉膀胱俞。疗程:每日1次,5次为1个疗程,每个节气连续推拿2个疗程,四时共8个疗程。8灸法(共识建议)32-33普通灸法适用于营卫失调证、肺脾气虚证、脾肾两虚证。常用选穴:1)营卫失调证:风门、大椎、肺俞、膻中;2)肺脾气虚证:身柱、肺俞、脾俞、膻中;3)脾肾两虚证:脾俞、肾俞、关元、三阴交。雷火灸适用于肺脾气虚证,常用选穴:肺俞、肾俞、脾俞、足三里。操作要求及疗程:每个穴位艾灸时间以35 min为宜,并可视年龄、气候、局部皮肤颜色或温度改变及个人耐受情况适当增减时间,整个过程应规范操作,避免烫伤。每日或隔日施灸1次,以连续4周为1个疗程。9穴位贴敷(共识建议)7,34穴位贴敷适用于营卫失调证、肺脾气虚证、脾肾两虚证、气阴两虚证。常用贴敷穴位:肺俞、脾俞、大椎、天突、关元、定喘、膏肓、膻中。临床可酌情选用35个穴位进行穴位贴敷治疗。贴敷药物:根据各地情况及体质辨识用药。操作要求及疗程:每次穴位贴敷时间为24 h,应白天贴敷,可视患儿的皮肤反应调整贴敷时间,以皮肤微红为宜。每于三伏、三九期间进行穴位贴敷,3年为1个疗程。10预防与调护规律作息时间,适当体育锻炼,增强体质;经常开窗,保持室内空气新鲜;顺应四时变化,避免外邪侵袭,寒温适宜,适当增减衣物;保持情志舒畅;感冒流行期间尽量避免出入公共场所;合理营养,饮食有节,忌食或避免过食肥甘厚腻、寒凉、辛辣刺激食物,保持大便通畅;详细询问既往疾病感染情况,积极治疗原发病;RRTIs急性发作期得到控制,即制定合理的防治方案;患儿需长期用药者可酌情使用膏方疗法。11其他本指南发布后,将通过发布会、指南应用推广培训班、继续教育学习班、学术会议、学术期刊等多种渠道宣传、贯彻、实施并推广应用。指南工作组将通过文献研究与专家论证会相结合的方式实现更新。利益冲突声明参与本指南开发小组的所有成员声明与任何组织或个人无利益冲突。资助单位的观点或利益不会影响最终推荐建议的形成。2278中医杂志 2024 年 11 月第 65 卷第 21 期 Journal of Traditional Chinese Medicine,2024,Vol.65,No.21指南制定项目组成员(按姓氏笔画排序)指南指导组王力宁(广西中医药大学第一附属医院)、王素梅(北京中医药大学东方医院)、王雪峰(辽宁中医药大学附属医院)、汪受传(南京中医药大学附属医院)、虞坚尔(上海中医药大学附属市中医医院)、熊磊(云南中医药大学)指南专家组临床专家:王有鹏(黑龙江中医药大学附属第二医院)、王孟清(湖南中医药大学第一附属医院)、王俊宏(北京中医药大学东直门医院)、冯晓纯(长春中医药大学附属医院)、刘芳(辽宁中医药大学附属第二医院)、闫永彬(河南中医药大学第一附属医院儿科医院)、许华(广州中医药大学第一附属医院)、李敏(首都医科大学附属北京中医医院)、吴丽萍(甘肃中医药大学附属医院)、吴振起(辽宁中医药大学附属第二医院)、张雯(北京中医药大学第三附属医院)、张喜莲(天津中医药大学第一附属医院)、张葆青(山东中医药大学附属医院)、陈玉燕(浙江中医药大学附属第一医院)、赵霞(南京中医药大学附属医院)、姜之炎(上海中医药大学附属龙华医院)、秦艳虹(山西中医药大学附属医院)、耿少怡(河北省中医院)、崔霞(北京中医药大学第三附属医院)、薛征(上海中医药大学附属市中医医院)方法学专家:刘兆兰(北京中医药大学循证医学中心)指南工作组王倩(北京中医药大学第三附属医院)、郭简宁(中日友好医院)、梁峻铭(北京中医药大学研究生院)牵头单位:北京中医药大学第三附属医院、上海中医药大学附属市中医医院负责人:崔霞、薛征执笔人:崔霞、梁峻铭、郭简宁 通讯作者:参考文献1 中华中医药学会.中医儿科常见病诊疗指南 M.北京:中国中医药出版社,2012:27-31.2 ZHOU B,NIU W,LIU F,et al.Risk factors for recurrent respiratory tract infection in preschool-aged childrenJ.Pediatr Res,2021,90(1):223-231.3 马风桐.免疫调节剂在小儿反复呼吸道感染治疗中的研究进展 J.中外医学研究,2024,22(11):172-175.4 张立娜,闻丽.中医药治疗小儿反复呼吸道感染的研究进展 J.中国中医药现代远程教育,2023,21(22):68-70.5 GUYATT HG,OXMAN DA,VIST EG,等.GRADE:证据质量和推荐强度分级的共识 J.中国循证医学杂志,2009,9(1):8-11.6 中成药治疗优势病种临床应用指南 标准化项目组.中成药治疗小儿反复呼吸道感染临床应用指南(2021年)J.中国中西医结合杂志,2022,42(2):133-142.7 李敏,胡锦丽,丁丹丹.穴位敷贴干预小儿反复呼吸道感染专家共识 J.中国中医药信息杂志,2019,26(9):1-3.8 唐宏亮,褚艾妮,傅剑萍,等.基于德尔菲法的小儿反复呼吸道感染推拿经穴专家意见征集研究 J.广西中医药大学学报,2017,20(3):110-115.9 中国医师协会儿科医师分会过敏学组,中华医学会儿科学分会呼吸学组,中国医师协会儿科医师分会风湿免疫学组,等.儿童反复呼吸道感染临床诊疗路径(2022版)J .中国实用儿科杂志,2022,37(3):161-168.10 中华医学会儿科学分会呼吸学组,中华儿科杂志 编辑委员会.反复呼吸道感染的临床概念和处理原则J.中华儿科杂志,2008,46(2):108-110.11 赵毅,郑军.防感方治疗小儿反复呼吸道感染缓解期气阴两虚型的临床研究 J.中医临床研究,2016,8(33):99-101.12 汪受传,丁樱.中医儿科学 M.北京:中国中医药出版社,2021:79-84.13 龚兴若,黄春霞,李青,等.自拟芩栀复感颗粒治疗肺胃实热型小儿反复呼吸道感染的临床研究 J.河北中医药学报,2020,35(1):48-51.14 赵霞,李新民.中医儿科学 M.北京:中国中医药出版社,2021:109-113.15 周倩倩,崔霞,张宏贤,等.儿童反复呼吸道感染瘀热内结证中医诊疗专家共识J.中华中医药杂志,2022,37(10):5845-5847.16 李媛.中西医结合治疗瘀热内结型反复呼吸道感染患儿的临床疗效及安全性 J.医药前沿,2020,23(10):90-92.17 周倩倩,张宏贤,曾怡瑄,等.基于Delphi法 小儿反复呼吸道感染瘀热内结证中医诊疗专家共识 专家问卷分析 J.中国中医药信息杂志,2021,28(8):110-113.18 邵罡.黄芪桂枝五物汤治疗小儿反复呼吸道感染临床疗效观察 J.亚太传统医药,2016,12(17):148-149.19 王恒玥.加减黄芪桂枝五物汤治疗小儿反复呼吸道感染(营卫失调)临床疗效观察 D.合肥:安徽中医药大学,2020.2279中医杂志 2024 年 11 月第 65 卷第 21 期 Journal of Traditional Chinese Medicine,2024,Vol.65,No.2120 马融.中医儿科学 M.北京:中国中医药出版社,2019:69-72.21 闫璐莎.当归复感汤治疗小儿反复呼吸道感染瘀热内结证的临床疗效评价 D.北京:北京中医药大学,2018.22 周倩倩,张宏贤,郭璠,等.“当归复感汤”治疗儿童反复呼吸道感染瘀热内结证69例临床研究 J.江苏中医药,2020,52(1):46-49.23 王上,陈俊鸿,龚美巧,等.玉屏风口服液辅助治疗小儿反复呼吸道感染缓解期肺脾气虚证64例临床观察J.中医儿科杂志,2020,16(4):72-75.24 师长丽.童康片治疗小儿反复呼吸道感染肺脾气虚证的临床研究 D.南京:南京中医药大学,2012.25 祝新璐,胡思源,钟成梁,等.龙牡壮骨颗粒治疗小儿反复呼吸道感染肺脾气虚证多中心随机对照临床观察J.中国实验方剂学杂志,2021,27(23):111-117.26 安黎,戴启刚,张雅婷,等.槐杞黄颗粒联合常规对症治疗儿童反复呼吸道感染的Meta分析研究 J.中医儿科杂志,2018,14(5):1-6,93.27 张梅,高思远,朱建红,等.馥感啉口服液用于治疗儿童反复呼吸道感染疗效的 meta 分析 J.今日药学,2021,31(3):231-234.28 周子锋,张润庆.馥感啉口服液治疗儿童反复呼吸道感染的有效性 J.中国社区医师,2020,36(6):89-90.29 何萍,苏振新,秦川珑,等.小儿豉翘清热颗粒联合阿奇霉素治疗儿童反复呼吸道感染的临床观察 J.广西医学,2019,41(7):899-901.30 周晓铃.推拿干预气阴两虚质小儿反复呼吸道感染的临床研究 D.广州:广州中医药大学,2018.31 马融,杜春雁,杨常泉,等.四时辨体捏脊疗法预防小儿反复呼吸道感染的临床应用 J.中华中医药杂志,2012,27(5):1315-1317.32 陆文钟.应用德尔菲法制定艾灸疗法干预小儿反复呼吸道感染指南初稿的研究 D.南京:南京中医药大学,2017.33 王亚伟.艾灸疗法干预小儿反复呼吸道感染指南质量及临床评价研究 D.南京:南京中医药大学,2018.34 康雅媛.冬病夏治中药穴位贴敷法治疗儿童哮喘缓解期100例 J.江西中医药,2009,40(4):55.(收稿日期:2024-04-29;修回日期:2024-08-14)编辑:焦爽(上接第2274页)A Review of the Application of Propensity Scoring Method in Traditional Chinese Medicine ResearchCHEN Xi1,YANG Yuping2,HE Kelin1,21.The Third School of Clinical Medicine/School of Rehabilitation Medicine,Zhejiang Chinese Medical University,Hangzhou,310053;2.The Third Affiliated Hospital of Zhejiang Chinese Medical UniversityABSTRACT Propensity score can improve the efficiency and accuracy of clinical trials,and has been widely used in many fields such as comparison of efficacy evaluation,exploration of disease occurrence factors,and monitoring of adverse drug reactions.At present,the propensity score has application prospects in traditional Chinese medicine(TCM)monotherapy intervention,complex intervention and integrated Chinese and Western medicine intervention research,and it is a good auxiliary tool for real-world study.By analysing the characteristics of clinical research in TCM,the authors believed that,firstly,the application of propensity score can accelerate the progress of clinical efficacy evaluation research in TCM,contribute to the collection of high-level clinical evidence,and promote the development and promotion of TCM therapies;secondly,under the background of big data resources,propensity score has good application prospects in assisting TCM prescription analysis,drug safety and adverse reaction monitoring,and large-scale cohort studies in TCM;thirdly,in the process of clinical practice,propensity scoring method may face problems such as inappropriate method selection,incorrect judgement or measurement of confounding factors,and unreasonable interpretation or extrapolation of results.Keywords propensity score;observational study;traditional Chinese medicine study;confounding factors(收稿日期:2024-04-02;修回日期:2024-07-26)编辑:柴倩云2280
展开阅读全文

开通  VIP会员、SVIP会员  优惠大
下载10份以上建议开通VIP会员
下载20份以上建议开通SVIP会员


开通VIP      成为共赢上传

当前位置:首页 > 行业资料 > 医学/心理学

移动网页_全站_页脚广告1

关于我们      便捷服务       自信AI       AI导航        抽奖活动

©2010-2026 宁波自信网络信息技术有限公司  版权所有

客服电话:0574-28810668  投诉电话:18658249818

gongan.png浙公网安备33021202000488号   

icp.png浙ICP备2021020529号-1  |  浙B2-20240490  

关注我们 :微信公众号    抖音    微博    LOFTER 

客服