收藏 分销(赏)

粉煤灰混凝土实心砖生产工艺及操作方法.pdf

上传人:apps****199 文档编号:54312 上传时间:2021-06-18 格式:PDF 页数:3 大小:229.55KB 下载积分:0.5 金币
下载 相关 举报
粉煤灰混凝土实心砖生产工艺及操作方法.pdf_第1页
第1页 / 共3页
粉煤灰混凝土实心砖生产工艺及操作方法.pdf_第2页
第2页 / 共3页


点击查看更多>>
资源描述
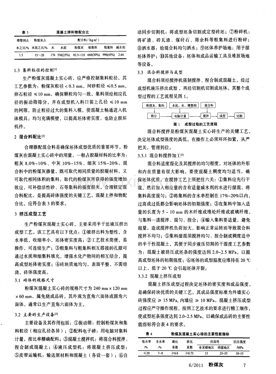
文 章编 号 :1 0 0 7 - 0 4 6 X ( 2 0 1 1 ) 0 6 0 0 0 6 0 3 粉煤灰 粉煤灰混凝土实心砖生产工艺及操作方法 Th e P r o c e s s o f S o l i d F l y As h Co n c r e t e Br i c k a n d I t s Op e r a t i o n M e t h o d 伍 贤益 ( 湖南常德市西湖区老科协 ,湖南常德4 1 5 9 2 1 ) 摘 要 i 介 绍掺 加粉 煤灰 生产粉 煤灰 混凝 土 实心砖 的原材 料 选择 ,根据 粉煤 灰品质 不 同 ,选择 不 同比例 的掺加 量 ,在混合 料 处 理 ,坯体成型与养护等工艺技术及其操作方面也要采取特殊的措施。 关键 词 : 粉 煤灰 ;混凝 土 实心砖 ;生产 工艺 中图 分 类 号 i T U5 2 2 1 + 9 文 献标 识 码 :A 0前 言 用粉煤灰、水泥、砂石、适量的增塑剂、纤维素和水 生产混凝土实心砖,具有诸多优点:可减少胶凝材料用 量;能提高以水泥为胶凝材料的制品后期强度,控制碱一 集料反应;降低水化热,减少受热体积和干燥收缩率;减 少泌水和离析现象,改善和易性,增强产品抗压、抗折、 抗拉强度,砖体强度达到 1 0 M P a以上,能增强砌体的结 构力,用它砌筑的墙体强度与用黏土实心砖基本相同;可 减轻制品的自 重。 常德市西湖区砖瓦总厂采用 4 2 5 级普通硅酸盐水泥、 粉煤灰、清水细砂和细度 1 0 m m的砖瓦碎屑或清水卵石, 外加木质素磺酸盐类减水剂和木纤维,生产的粉煤灰混凝 土实心砖质量良好 ,深受用户欢迎。 1原材料的选择 用粉煤灰生产混凝土实心砖,粉煤灰的技术指标,应 符合生产工艺的要求。须选用颗粒微细的粉煤灰、清水细 砂、清水小卵石、优质水泥、高效减水剂和纤维素。 1 1粉煤灰的选择 粉煤灰:实践证明,粉煤灰粒径越细越有利于掺配使 用 ,越利于坯体成型。 1 1 1粉煤灰的物理性能 粉煤灰物理性能因原煤产地、煤矿、煤层和电厂锅炉 负荷的高低而异,差别较大。粉煤灰的物理性能见表 1 。 表 1 粉煤灰的物理性能指标 6 coAL AsH 6 2 01 1 1 1 2粉煤灰的化学性能 粉煤灰的化学性能因原煤产地、煤矿、煤层和电厂锅 炉负荷的高低而异,差别较大。粉煤灰的化学组分见 表 2 。 表 2 粉煤灰的化学组分 S i O : F e : o Mg O A h O 3 C a O T iO 2 K 2 0 s O 烧失量 5 9 8 3 7 8 4 1 95 2 O 98 3 8 6 1 7 4 1 9 6 1 8 4 74 1 1 3粉煤灰的技术指标 用于生产混凝土实心砖的粉煤灰粒径应0 3 m m,烧 失量应 5 0 ,S O 应3 0 ,含泥 量应1 0 ,会致使未与胶凝材料发 生结合的残余碳浮于坯体表层,影响砖体的强度。如果 S O , 3 0 ,会影响砖体的强度和耐久性。 1 2胶凝材料集料的选择 1 2 1胶凝材料的选择川 根据资源条件,可采用 4 2 5以上级的普通硅酸盐水 泥、矿渣硅酸盐水泥、硅酸盐水泥或硅镁水泥,存放于干 燥通风处,防止受潮变质。 1 2 2集料的选择 一 般采用 1 0 m m细度的清水卵石,0 5 m m细度的 清水细砂,也可用1 0 m m细度的砖瓦碎屑或矿渣代替卵 石,用 0 5 m m细度的煤矸石粉或硅灰代替细砂,能与水 泥一起发挥更好的活化作用。 1 2 3增塑剂的选择 加入水中的增塑剂,可采用减水剂中的木质素磺酸盐 类、多元醇类、羟基酸盐类、聚氧乙烯烷基醚类或腐殖酸 类。按表 3中的减水剂计量调配。 表 3 混凝土拌和物配合比 1 3集料粒径的控制 生产粉煤灰混凝土实心砖,应严格控制集料粒径,其 工艺参数为:粉煤灰粒径 0 3 m m,河砂粒径 0 5 m m, 卵石粒径 1 0 m m,确保颗粒均匀一致。集料须经相应孔 径的振动筛筛分,并在成型机入料15 装上孔径 1 0 m m 的网筛,防止粒径过大的集料入模,使混凝土畅通进入机 体模具, , 均匀充满模壁,以提高坯体密实度,也防止损坏 机件。 2混合料配比【 】 合理掺配混合料是确保坯体成型优质的重要环节。粉 煤灰在混凝土实心砖中的用量,一般占胶凝材料的比率为: 粗灰 8 0 1 0 、中灰 1 0 1 5 、细灰 1 5 一 2 0 。混 合料中的粉煤灰掺量,既可取代相同质量的胶凝材料,又 可取代相同体积的集料。取代的粉煤灰所获得的强度增加 效应,可补偿活性砂、石等集料的强度损失。合理核定混 合料配比,是提高砖体强度的关键工艺。混凝土拌和物配 合比,应符合表 3的要求。 3挤压成型工艺 生产粉煤灰混凝土实心砖 ,主要采用半干法液压挤出 成型工艺。该工艺具有以下优点:被挤出料为塑性,含 水率低,收缩率小,坯体密实度高;工艺技术简便,易 操作,可连续生产;粗集料与粗集料相互搭接的孔隙可 通过水泥和细集料填充, 增强水化产物间的相互结合,提 高成型坯体密实度;砖块质地均匀,表面平整,不需焙 浇,砖体强度高。 3 1砖体的规格尺寸 粉煤灰混凝土实心砖的规格尺寸为 2 4 0 m m x 1 2 0 m m x 6 0 m r n ,属免烧成品砖。其外观为直角六面体或圆角六 面体,通常以生产直角六面体为主。 3 2主要的生产设备I 3 】 主要设备及其作用包括: 振动筛:控制粉煤灰和集 料粒径 ( 相应孔径各异 );配料电子磅:用电脑对集料 计量,按比率精确配料;混凝土搅拌机:将混合料搅拌、 捏合制成混凝土;液压成型机 :将混凝土挤压成型; 皮带运输机: 输送原材料和混凝土 ( 各设一套);自 动同步切割机:将成型坯条切割成定型砖坯;粉碎机: 将矿渣、砖瓦渣 、煤矸石、筛余料等粗集料进行粉碎; 洒水器:给混合料均匀洒水;坯体养护场地:用于湿 坯体养护; 其他设备:坯体和成品运输工具及堆放场地 等设备。 3 3 混合料搅拌与成型 混合料须经搅拌机强制搅拌、捏合制成混凝土,经过 成型机液压挤出成型 ,再经切割机切割成坯体。其整个成 型过程的工艺流程见图 l 。 囤 一圆 图 1 成型过程的工艺流程 混合料搅拌是粉煤灰混凝土实 15、 , 砖生产的关键工艺, 决定坯体成型强度的高低。在操作上必须环环扣紧,从严 把关,管理到位。 3 3 1混合料搅拌 J I l Zt 3 1 混合料适度湿化及其搅拌的均匀程度,对坯体的外形 和内在质量有很大影响。要使混凝土稠度均匀适当,确 保坯体优质,在搅拌工艺上须把住六关:集料应先行干 混,然后加入相应量的含有适量减水剂的水进行湿混,将 集料高度混匀;将集料的含水率控制在 1 7 一 2 0 1)2 内, 过高或过低都会影响坯体的初期强度;在集料中加入适 量的长度为 5 1 0 m m的木纤维或维纶纤维或玻璃纤维, 与集料一道搅拌、混匀、捏合;输入集料要适量,避免 超量,造成搅拌机负荷加大,影响正常运转而导致混合料 搅拌不均匀;集料湿混须搅拌均匀、 捏合制成稠度适中 的半干性混凝土,其便于同步液压切割的干湿度工艺参数 为:混凝土被挤压成坯条的强度达到 2 0 2 5 M P a ,以提 高成型坯体的初期强度;坯体的成型温度应维持在 2 0 以上,低于 2 O会引起坯体开裂。 3 3 2混凝土挤压成型 混凝土挤压成型过程决定坯体的密实度和成品强度, 是确保砖块优质的关键工艺。其成品强度标准为外墙实心 砖强度应 1 5 M P a , 内墙应 1 0 M P a 。混凝土挤压成型 过程应严守操作规程,按照工艺技术的要求进行精工细作, 使成型坯条强度达到2 0 2 5 M P a ,以确保成品砖的主要性 能指标符合表 4的要求。 表 4 粉煤灰混凝土实心砖的主要性能指标 吸水率 含水率 碳化 软化 抗冻性 抗压强度 系 数 系 数 夏 瓦 面 M P a 6 2 0 1 1 粉煤灰 7 液压挤出成型工艺是将经过强制搅拌、捏合而成的半 干性混凝土输入液压成型机体内,在螺旋轴快速运转的高 挤压力作用下,由模口挤出形成坯体。挤压成型工艺的运 作程序是:皮带运输机将捏合制成的半干性混凝土输入液 压成型机,成型机旋转着的螺旋轴将混凝土往模具内均匀 推进 ,液压挤实 ,形成坯条 ;振动器将坯条进一步振动密 实,坯条产生的推力推动成型机向前移动,通过成型机上 的抹光板抹光;液压机成型产出连续的坯条,经液压自动 同步切割机自动切割成块状坯体。液压成型是提高坯体质 量的关键工艺,必须从严把住以下两关。 ( 1 ) 液压成型技术关。混凝土受挤压后的胶结密度, 决定坯体的密实度和成品强度。要使混凝土挤压成型的胶 结密度高,必须注意三点:液压成型机的螺旋 、模具、 芯架等精密部件要精工制作,正确安装,确保尺寸公差 、 配合公差、位置公差等技术指标达到设计标准; 生产中 要勤观察压力表, 勤检查液压成型机的运转状况 ,发现偏差 应及时停机修正,停机时机体内不能剩存集料;模具易 磨损,要及时测验、调整、维修、更换,保持正常运转。 ( 2 ) 坯体切割技术关。液压自动同步切割机的功能是 给砖坯定规格。成型模具的规格尺寸应符合砖体 ( 2 4 0 F il m x 1 2 0 m m x 6 0 m m) 设计标准的要求,其干燥收缩率误差 应精确控制在 5 0 以下。要确保切割质量,工艺上须把 住三关:保持切割机切刀锋利,运转灵活,使挤切速度 相协凋,切割的力度均匀、 稳定、畅快,以确保切割的坯 体表面光滑;及时检测、 保养、调整切割机,发生偏差 时应立即停机修正,以免坯体表面毛糙;清理落坯、落 浆、烂坯碎料,并及时回拢,保持生产现场整洁。 4坯体的养护与管理 粉煤灰混凝土实心砖坯体的养护方法,可采用自然养 护法辅以人工养护法。 4 1坯体 自然养护工艺 自然养护是将坯体连同托板一起平稳放入坯场,盖上 稻草或塑料薄膜保温保湿养护,以提高坯体的早期强度。 静养 2 4 h 后,便可进行坯场码垛覆盖,洒水养护,也可放 入塑料大棚内,利用太阳能养护。每天洒水的次数应视季 节气候而定,洒水量以保持坯体的潮湿状态为度,以适当 的湿度维持水泥水化反应的正常进行。养护两周后揭掉坯 体上的覆盖物,自然养护满 2 8 d便成了已基本干燥的硬性 8 COAL ASH 6 201 1 成品。 4 2坯体 自然养护工艺要领 坯体的自然养护,工艺上必须把住六关:坯场应高 度平坦,以免坯体在养护过程中变形或断裂;坯体在养 护期内应明确专人及时洒水,保持坯体适度潮湿,以防其 焦枯酥损;坯体码垛不能过高,一般码 6 - 8 层,最高不 超过 1 0 层,再高会压坏底层坯体;冬季生产的坯体应 采取保温养护措施,或采用掺早强剂等技术手段促进坯体 硬化;养护初期要防止暴雨袭击或烈日 暴晒,以免坯体 表面损伤或产生裂纹;切实加强坯场管理,落实养护职 责和措施,避免坯体在养护过程中出现人为的质量缺陷。 4 3坯体人工养护工艺 坯体的人工养护工艺是采用蒸气养护。该工艺不受 季节气候的限制,可实现常年生产,且砖块质地均匀度高。 人工养护需要库房和设备,投入较大,成本较高。一般都 以自然养护为主,辅以人工养护。有条件的大中型建材企 业 ,可采用人工养护法辅以自然养护法。人工养护工艺较 复杂,此不便详议。 5成品检验和堆放 粉煤灰混凝土实心砖成品应先行检验,合格产品按强 度等级、质量等级分别堆放,编号标明。堆放管理应把好 三关:堆放成品的库房或场地应干燥、通风、平整,堆 垛须码端正,防止倒塌;堆垛高度不超过 1 8 m,堆垛之 间保持适当的通道,以便搬运;落实堆场防雨措施,防 止砖体吸水,以免砖块上墙时含水率过高导致墙体开裂。 粉煤灰混凝土实心砖的物理力学性能见表 5 。 参考文献 【 1 何劲波 混凝土多孔砖的生产与应用【 J 砖瓦, 2 0 0 4 ( 8 ) : 3 5 - 3 6 2 李庆繁, 李光复 促进粉煤灰小型空心砌块推广应用的建议【 J 】 墙材革 新与建筑节能, 2 0 0 3 ( 1 2 ) : 2 4 2 6 3 陈胜利, 李炳炎 新型轻质隔墙条块生产工艺及应re J 砖瓦, 2 0 0 2( 2 ) : 3 2 3 4 作者简介:伍贤益, 男,担任建材企业厂长职务多年,发表建材科技论文 4 O 余篇, 现为常德市西湖区老科协会员 通讯地址:湖南常德市西湖区交通局 收稿 13 期: 2 0 1 1 年 6月 2 7日 墨 学 一 量一 嚣 一 触 破 警 量
展开阅读全文

开通  VIP会员、SVIP会员  优惠大
下载10份以上建议开通VIP会员
下载20份以上建议开通SVIP会员


开通VIP      成为共赢上传

当前位置:首页 > 品牌综合 > 技术交底/工艺/施工标准

移动网页_全站_页脚广告1

关于我们      便捷服务       自信AI       AI导航        抽奖活动

©2010-2025 宁波自信网络信息技术有限公司  版权所有

客服电话:0574-28810668  投诉电话:18658249818

gongan.png浙公网安备33021202000488号   

icp.png浙ICP备2021020529号-1  |  浙B2-20240490  

关注我们 :微信公众号    抖音    微博    LOFTER 

客服