收藏 分销(赏)

《大学计算机基础》教案.doc

上传人:精*** 文档编号:5194446 上传时间:2024-10-28 格式:DOC 页数:35 大小:96.54KB 下载积分:12 金币
下载 相关 举报
《大学计算机基础》教案.doc_第1页
第1页 / 共35页
《大学计算机基础》教案.doc_第2页
第2页 / 共35页


点击查看更多>>
资源描述
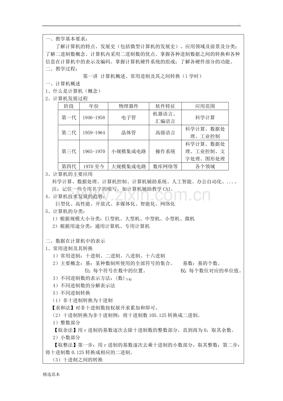
. 《大学计算机基础》教案 教学对象 非计算机专业本科 教学时间 月 日 教学内容 第一章 计算机基础知识 第1.1节 计算机简介 第1.2节 数据在计算机中的表示 1.2.1 数制 1.2.2 数制间的转换 1.2.2 数据在计算机中的表示及编码 第1.3节 计算机系统结构 1.3.1 计算机硬件系统的组成及各硬件部分的功能 教学目的 掌握计算机中数据编码和进制的转换 掌握计算机硬件系统的组成和常用硬件的功能 教学重点 1.计算机的发展史和应用领域 2.数据在计算机中的表示及编码 3.常用进制的转换 4.计算机硬件系统的组成 5.各硬件部分的功能 教学难点 数据在计算机中的表示及编码 二进制、八进制、十进制、十六进制之间的转换 掌握计算机硬件系统的组成 建议学时 理论:2 上机:2 教学教具 多媒体教学系统 教学方法 理论:使用多媒体教学方法讲授(.PPT) 上机:指导上机实验 演示设计 板书设计 数据编码和进制转换 计算机硬件系统的组成 主要教学内容、要求和过程 主要教学内容 一、介绍什么是计算机,计算机的发展、特点、应用领域和分类 1.什么是计算机 2.计算机的发展 3.计算机的分类 4.计算机的主要应用 二、由十进制数的概念引入二、八、十六进制的概念 1.二进制与八进制的转换 2.二进制与十六进制的转换 3.其它进制到十进制的转换 4.十进制到其它进制的转换(对于整数的情况、小数的情况不同处理) 5.数据在计算机中的表示及编码 三、计算机硬件系统的组成及各硬件部分的功能 1.计算机硬件系统的组成 2.各硬件部分的功能 教学基本要求和过程 一、教学基本要求: 了解计算机的特点、发展史(包括微型计算机的发展史)、应用领域及前景及分类;了解二进制数概念、计算机内采用二进制数的优点。掌握各种进制数据之间的转换和各种信息在计算机中的表示及编码。掌握计算机硬件系统的组成;了解各硬件部分的功能。 二、教学过程: 第一讲 计算机概述、常用进制及其之间转换(1学时) 一、计算机概述 1、什么是计算机(概念) 2、计算机发展过程 阶段 年份 物理器件 软件特征 应用范围 第一代 1946-1958 电子管 机器语言、汇编语言 科学计算 第二代 1959-1964 晶体管 高级语言 科学计算、数据处理、工业控制 第三代 1965-1970 小规模集成电路 操作系统 科学计算、数据处理、工业控制、文字处理、图形处理 第四代 1970至今 大规模集成电路 数库网络等 各个领域 3、计算机的主要应用 科学计算、数据处理、计算机控制、计算机辅助系统、人工智能、办公自动化、...。 注:记住一些专用名字的缩写,如计算机辅助教学CAI。 4、计算机技术发展的趋势: 巨型化、高性能、开放式、多媒体化、智能化、网络化 5、计算机的分类: 1)根据规模大小分类:巨型机、大型机、中型机、小型机、微机 2)根据用途分类:通用计算机、专用计算机 二、数据在计算机中的表示 1、常用进制及其转换 1)常用进制:十进制、二进制、八进制、十六进制 2)主要概念:基:某种数制所使用的全部符号的集合。 基数:基的个数。 位:每个符号在数中的位置。 权:每个数位对应的单位值。 3)不同进制数的表示方法:(数)下标 4)不同进制数的分解表示法 5)不同进制转换 (1)非十进制转换为十进制 【求和法】对非十进制数按权展开求累加和即可。 (2)十进制转换为非十进制 例:将十进制数105.125转换成二进制。 1)整数部分 【取余法】用r进制的基数逐次去除十进制数的整数部分,直到商为0,取其余数。 2)小数部分 【取整法】第一步:用r进制的基数逐次去乘十进制的小数部分,取其整数;第二步:将十进制数0.125转换成相应的二进制。 (3)十进制之间的转换 第二讲 数据编码及计算机硬件系统组成(1学时) 一、数据在计算机中的表示 2、数据编码 编码指采用少量的基本符号按照一定原则,用以表示大量的、复杂多样的信息。 1)BCD编码:BCD码是指“二--十进制码”,即一位十进制对应四位二进制数。 2)字符编码:字符编码采用的是“ASCII码”,即美国标准信息交换代码。 3)汉字编码:输入编码主要分为四类:数码、音码、形码、音形码。 二、计算机硬件系统 硬件系统组成:由运算器、控制器、存储器、输入设备和输出设备五部分组成。 (1)中央处理器CPU:运算器和控制器合称为中央处理单元,简称CPU。 CPU的作用是处理数据、存取数据或指令、协调各部件工作等。 (2)存储器:存储器用于保存数据和程序。 存储器分为内部存储器和外部存储器 内存又分为只读存储器(ROM)和随机存储器(RAM) 外存分为软盘、硬盘、光盘、磁带 存储器的有关术语简述如下: ① 位(Bit) ② 字节(Byte) ③ 地址 ④ 读操作(Read) ⑤ 写操作(Write) ⑥ 主频 ⑦ 字长 (3)输入设备:键盘、鼠标、扫描仪、光笔、数字化仪、麦克风等。 (4)输出设备:显示器、打印机、绘图仪、音箱等。 实验一:键盘指法练习 实验目的: 1、掌握标准指法操作 2、了解键盘上各个键的作用 3、熟练掌握各种中文特殊符号的输入 教学小结 这一节最为重要的内容是掌握数据编码在计算机中的使用。特别是常用进制之间的转换。 学习指导 学生在学习这一节内容时,对计算机的概念及计算机中信息的表示有了初步的了解; 在上机操作时,要注意强调正确指法的操作。 参阅教材 第一章 1.1 、 1.2节和 1.3.1节 作业 指导书P4--P7及对应习题部分 教学后记 1.该节内容理论2学时,内容可以讲完,要求学生课下要复习,否则容易忘记,对于十进制数与其它进制数的转换要注意强调对整数和小数部分分别按不同的方法处理; 2.实验2学时上机练习指法不够用,学生应在课余时间多加练习。 《大学计算机基础》教案 教学对象 非计算机专业本科班 教学时间 月 日 教学内容 第一章 计算机基础知识 第1.3节 计算机系统结构 1.3.2 计算机的工作原理 1.3.3 计算机软件系统 第1.4节 多媒体技术 1.4.1 多媒体技术介绍 1.4.1 多媒体技术应用 第1.5节 计算机病毒 1.5.1 计算机病毒的概念和特征 1.5.1 计算机病毒的危害和传播途径 1.5.3 计算机病毒的防治 第二章 Windows 7操作系统 2.1操作系统概述 2.2 Windows基础知识和基本操作 教学目的 1.掌握计算机的工作原理 2.了解软件的分类 3.了解多媒体的特征和多媒体技术的主要应用 4.了解计算机病毒的特征、危害及掌握病毒的防治方法 5.了解操作系统的功能及其分类 6.掌握计算机的开机、关机及桌面、窗口、菜单操作 教学重点 1.计算机基本工作原理 2.多媒体的特征和多媒体应用的关键技术 3.计算机病毒的防治 4.操作系统的功能 5.Window7桌面、窗口、菜单操作 教学难点 计算机系统的组成及各部分的主要功能 建议学时 理论:2 上机:2 教学教具 多媒体教学系统 教学方法 理论:使用多媒体教学方法讲授(.PPT); 上机:指导上机实验 演示设计 板书设计 1.计算机的工作原理 2.计算机软件系统 3.多媒体概述及多媒体应用的关键技术 4.计算机病毒的特征、危害和防治 5.操作系统概述 6.Windows7桌面、窗口、菜单操作 主要教学内容、要求和过程 主要教学内容 1.计算机的工作原理 2.计算机软件系统组成,举例说明计算机的软件系统,使学生对这一抽象概念有较深刻的印象。 3.多媒体的特征和多媒体应用的关键技术 4.计算机病毒以及特征、危害、传播途径及防治,举例。 5.操作系统功能及分类 6.Windows 7桌面、窗口及菜单操作 教学基本要求和过程 一、教学基本要求: 掌握计算机工作原理、主要性能指标及软件系统,包括掌握机器指令与计算机语言(机器语言,汇编语言,高级语言)的概念、系统软件与应用软件的概念;了解多媒体的特征和多媒体发展的关键技术;了解计算机的特征和危害;掌握计算机病毒的防治。了解操作系统的概念、概念和分类;掌握Window7桌面、窗口和菜单操作。 二、教学过程: 第一讲 计算机工作原理、软件系统、多媒体和计算机病毒(1学时) 1、计算机的工作原理 指令系统:所有指令的集合。 指令:操作码 + 地址码 组成。 执行过程: ① 取指令 ② 翻译指令 ③ 执行指令 ④ 指令计数器 + 1 ⑤ 返回到 ① 2、软件系统 分为系统软件和应用软件 (1)系统软件 ① 操作系统:是管理和控制计算机的全部硬件、软件资源的程序。主要功能有:用户与计算机硬件的接口、硬件功能的扩充、计算机系统的控制及管理等。 ② 语言处理程序:机器语言、汇编语言、高级语言:Basic语言、Pascal语言、C语言、 Java语言等。 ③ 数据库管理系统:数据库系统 按数据模型的不同分为三种类型:层次型、网状型、关系型。目前比较流行的数据库系统有 FoxPro、Oracle、SQL等。 (2)应用软件 应用软件是在计算机硬件和系统软件的支持下,为解决各类专业和实际问题而设计开发的一类软件。如文字处理、电子表格、多媒体制作工具、各种工程设计和数学计算软件、模拟过程、辅助设计和管理程序等。 3、多媒体及其应用 (1)多媒体的定义和特征 (2)多媒体发展的关键技术 (3)多媒体技术的应用 4、计算机病毒与防治 (1)病毒的定义和特征 ① 定义:凡能够引起计算机故障,破坏计算机数据的程序统称为计算机病毒。 ② 特征:传染性、隐蔽性、潜伏性、破坏性、触发性 (2)病毒分类 ① 按传染方式分为:引导型病毒、文件型病毒和混合型病毒。 ② 按连接方式分为:源码型病毒、入侵型病毒、操作系统型病毒、外壳型病毒。 ③ 按破坏性可分为:良性病毒,恶性病毒 (3)病毒的防治 两种方法: ① 人工处理的方法 ② 用反病毒软件清除病毒 (4)病毒的预防 ① 公共软件在使用前和使用后应该用反病毒软件检查,确保无病毒感染。尤其是对交流盘片,更应在严格检测后方可使用。 ② 对所有系统盘和不写入数据的盘片,应进行写保护,以免被病毒感染。 ③ 计算机系统中的重要数据要定期备份。 ④ 计算机启动后和关机前,用反病毒软件对系统和硬盘进行检查,以便及时发现并清除病毒。 ⑤ 对新购买的软件必须进行病毒检查。 ⑥ 不在计算机上运行非法拷贝的软件或盗版软件。 注意几个方面: ① 对于重要科研项目所使用的计算机系统,要实行专机、专盘和专用。 ② 一旦发现病毒,应立即采取消毒措施,不得带病操作。 (3)发现计算机系统的任何异常现象,应及时采取检测和消毒措施。 5、主要防范手段: ① 使用防火墙技术,建立网络安全屏障 ② 使用安全扫描工具发现黑客 ③ 使用有效的监控手段抓住入侵者 ④ 时常备份系统,若被攻击可及时修复 ⑤ 加强防范意识,防止攻击 6、操作系统概述 (1)概念:管理计算机软硬件资源的系统软件。 (2)功能:CPU管理、存储管理、设备管理、文件管理、... (3)分类 7、Windows桌面 1)桌面:指Windows 7启动后的整个屏幕画面。 2)桌面的组成 (1)任务栏:一般在桌面的下方,位置可调整。包括“开始”按钮、快速启动区、应用程序图标、“计划任务程序”按钮、输入法状态、时钟等基本元素。 (2)桌面图标:桌面上显示的一系列图标。 ① 系统组件图标:我的电脑、我的文档、网上邻居、Internet Explorer、回收站、我的公文包等。 ② 快捷方式图标:用户在桌面上创建的。 ③ 文件和文件夹图标:用户在桌面上创建的文件或文件夹。 8、Windows窗口操作 移动窗口:鼠标指向标题栏,按下鼠标左键同时拖动。 1)最小化窗口:单击窗口右上角的“最小化”按钮。 2)最大化窗口:单击窗口右上角的“最大化”按钮。 3)恢复窗口:单击窗口右上角的“还原”按钮。 4)改变窗口大小:鼠标指向窗口边界,单击同时移动鼠标。 5)关闭窗口:单击窗口右上角的“关闭”按钮。 9、对话框的选项和组成元素有: 标题栏、标签、单选框(●)、复选框(√ )、列表框、下拉列表框、文本框、数值框、滑标、命令按钮、帮助按钮等。 10、Windows7菜单操作 1)菜单分类:下拉菜单、快捷菜单。 2)菜单中常见标记说明 a) ●----表示目前有效的单选框。 b) √----表示目前有效的复选框。 c) 【ALT】+字母、【CTRL】+字母----表示键盘快捷键。 d) …----表示执行该命令会引出一个对话框。 e) ▲----表示执行该命令会弹出一个子菜单。 “变灰的命令”----表示该命令当前不能使用。 教学小结 1.这一节最为重要的内容是掌握计算机系统的概念及各硬件部分的功能,这一点在教学过程中要注意强调; 2.了解计算机病毒的特征及如何预防。 学习指导 引导学生上网查找个各硬件图片并认识它们。 参阅教材 第一章 1.3.2-1.3.3 、1.4 、 1.5和2.1 、2.2节。 作业 指导书P10--P12及对应习题部分 教学后记 1.该节内容理论2学时,内容过多不能讲解透彻,要求学生课下上网查找资料自行学习; 2.由于实验条件有限,不能让学生接触到各硬件实物并组装计算机。 《大学计算机基础》教案 教学对象 非计算机专业本科班 教学时间 月 日 教学内容 第二章 Windows 7操作系统 2.3 文件及文件夹操作 2.4 Windows7常用附件 2.5 Windows磁盘安全管理 教学目的 1.文件和文件夹的概念 2.掌握文件和文件夹的操作 3.了解关于剪贴板和回收站的使用 4.使学生掌握常用附件的使用方法 5.使学生了解磁盘安全管理知识 教学重点 1.文件和文件夹的操作 2.控制面板的使用 3.Windows7常用附件的使用方法 教学难点 1.文件和文件夹的操作 建议学时 理论:2 上机:2 教学教具 多媒体教学系统 教学方法 理论:使用多媒体教学方法讲授(.PPT); 上机:指导上机实验 演示设计 板书设计 2.3 文件及文件夹操作 2.4 Windows7控制面板 2.5 Windows磁盘安全管理 主要教学内容、要求和过程 主要教学内容 一、文件及文件夹操作 1.文件及文件夹建立、命名、删除、复制及移动 2.文件及文件夹的查找 3.剪贴板的使用 4.回收站操作 二、控制面板的概念和系统设置 1.“显示”设置 2.“日期/时间”设置 3.“键盘”设置 三、添加/删除硬件及添加/删除程序 1.“记事本”应用程序,举具体实例 2.“写字板”应用程序,举具体实例 3.“画图”应用程序,举具体实例 4.“计算器”应用程序,举具体实例 四、Windows7磁盘管理程序 1.磁盘清理 2.碎片整理 教学基本要求和过程 一、教学基本要求 熟练掌握文件及文件夹的管理操作;熟练利用控制面板对计算机系统进行设置;熟练利用磁盘操作对磁盘清理和碎片整理。 二、教学内容: 第一讲 文件文件夹操作(1学时) 1、文件和文件夹的概念 1)文件和文件夹 文件是有名称的一组相关信息的集合,任何程序和数据都是以文件的形式存放在计算机的外存储器(如磁盘、光盘等)上的。任何一个文件都有文件名,文件名是存取文件的依据,即按名存取。一个磁盘上通常存有大量的文件,必须将它们分门别类地组织为文件夹,Windows 7采用树型结构以文件夹的形式组织和管理文件。 2)文件和文件夹的命名规则 (1)在文件名或文件夹名中最多可以有255个字符。 (2)一般每个文件都有3个字符的扩展名,用以标识文件类型和创建此文件的程序。 (3)文件名或文件夹名中不能出现以下字符:/ \ : * ? “ < > | 。 (4)不区分大小写字母,例如,TOOL和tool是同一个文件名。 (5)可使用通配符“*”和“?”,“*”表示字符串;“?”表示一个字符。 (6)文件名和文件夹名中可以使用汉字。 (7)可以使用多个分隔符。例如:my report.tool.sales.total plan.1999。 3)文件和文件夹的显示 显示方式有四种:大图标、小图标、列表、详细资料。 操作:右键单击空白处→“查看”→选择显示方式。 4)排列图标 排列顺序有:按名称、按类型、按大小、按日期排列。 操作:右键单击空白处→“排序方式”→选择排列方式。 2、文件和文件夹操作 文件和文件夹操作包括:选取、复制、移动、删除、新建、重命名、发送、查看、查找等操作。 1)对象选取操作 选取单一个:单击。 选取连续多个:选取第一个对象,按住【shift】键,单击最后一个对象。 选取不连续多个:按住【Ctrl】键,单击每一个对象。 全部选取:【Ctrl+A】组合键。 2)复制操作 菜单操作方式:选中操作对象→复制→打开目标位置→粘贴。 拖放操作方式:选取操作对象→按住【Ctrl】键和鼠标左键不放,拖动鼠标到目标文件夹后释放鼠标。 3)移动操作 菜单操作方式:选中操作对象→剪切→打开目标位置→粘贴。 拖放操作方式:选取操作对象→按住鼠标左键不放,拖动鼠标到目标文件夹后释放鼠标。 4)删除操作 菜单操作方式:指向选取对象单击鼠标右键,选择“删除”→在弹出“确认文件删除”对话框中,选择“是”。 键盘操作方式:选取操作对象→按删除键【Del】/【Delete】。 5)创建操作 创建文件夹操作:选取要创建子文件夹的位置→指向窗格空白处单击右键→选择“新建”→“文件夹”→输入文件夹名称,其默认的名称为“新建文件夹”。 6)重命名操作 重命名操作:选取要重命名的一个文件或文件夹→指向选择对象单击右键,选择“重命名”→输入新的名称。 7)设置属性 “属性”选项说明: 只读:文件设置“只读”属性后,用户不能修改其文件。 隐藏:文件设置“隐藏”属性后,只要不设置显示所有文件,隐藏文件将不被显示。 8)查找操作 打开搜索窗口→输入名称(可使用通配符 * 和 ?)→ 按Enter键。 9)剪切板操作 文件文件夹的复制移动就实际上就用到了剪切板操作,除此之外,可以利用剪切板复制屏幕或当前窗口。 操作:打开屏幕/窗口→按PrintScreen/Alt+PrintScreen键→打开画图软件→粘贴。 10)回收站操作 调整大小:右键单击回收站→选择“属性”→具体设置。 还原文件文件夹:打开回收站→选择需要还原的文件文件夹→右键单击→选择“还原”。 清空文件文件夹:右键单击回收站→选择“清空回收站”→选择“是”。 3、剪贴板 剪贴板是Windows 7中用得最多的实用工具,它在Windows程序之间、文件之间交换信息时,用于临时存放信息的一块内存空间。利用“剪贴板”交换信息的一般过程: 1)选取文件、文件夹或文件中的信息等对象。 2)将选取的对象放到剪贴板上,即“复制”、“剪切”操作。 3)从剪贴板取出交换信息放在文件中插入点位置或文件夹中,即“粘贴”操作。 4、回收站操作 回收站是硬盘的一块区域,用于临时保存删除的问价文件夹。 1)调整回收站的大小。 2)还原文件文件夹。 3)清空文件文件夹。 第二讲、控制面板和磁盘操作(1学时) 1、windows7控制面板 1)系统设置 (1)“显示”设置:设置桌面图标、分辨率和背景。 (2)“日期/时间”设置 (3)“键盘”设置 (4)“鼠标”设置:切换左右键功能和设置鼠标各种工作状态下的图标。 (5)中文输入法的使用 (6)添加新硬件 (7)添加/删除程序 2、系统维护工具 1)磁盘碎片整理程序 2)清理磁盘空间 3)系统还原 3、常用附件程序介绍 1)“记事本”应用程序 2)“写字板”应用程序 3)“画图”程序 4)媒体播放器 教学小结 本节重要的内容是Windows7文件和文件夹操作;Windows7控制面板与环境设置;Windows7常用附件的使用(系统维护、记事本、写字板、计算器、画图、录音机、媒体播放器)。 学习指导 学生在学习这一节内容时,对计算机的操作系统有了初步的了解;在上机操作时,要注意结合具体实例让学生完成一些基本操作。 参阅教材 第二章 2.3 、2.4和 2.5节。 作业 指导书P15--P19及对应习题部分 上机操作Windows7的常用附件。 教学后记 该节内容理论2学时可以完成,但实验内容多,作为初学者,2学时上机难以完成,望同学课后自行联系,熟练掌握上级内容。 《大学计算机基础》教案 教学对象 非计算机专业本科 教学时间 月 日 教学内容 第三章Word 2013文字处理系统 3.1 Word 2013基础知识和基本操作 3.2 Word 2013编辑操作 3.3 Word 2013排版操作 教学目的 1.使学生了解Word 2013基础知识 2.掌握Word 2013的基本操作 3.使学生学会Word 2013的排版操作 教学重点 1.Word 2013的编辑操作 2.Word 2013的排版操作 教学难点 1.Word 2013的编辑操作 2.Word 2013的页眉页脚设置 建议学时 理论:2 上机:2 教学教具 多媒体教学系统 教学方法 理论:使用多媒体教学方法讲授(.PPT) 上机:指导上机实验 演示设计 板书设计 3.1 Word 2013基础知识和基本操作 3.2 Word 2013编辑操作 3.3 Word 2013排版操作 主要教学内容、要求和过程 主要教学内容 举日常工作中的实例,引入办公自动化软件,强调Word 2013的重要性。 转入详细内容的讲解: 1.Word 2013的主要功能 2.Word 2013应用程序的启动和退出 3.认识Word 2013窗口界面 4.Word 2013文档操作 5.Word 2013文档的视图 6.Word 2013编辑操作,包括:1)字符的输入和删除;2)文本的选取、光标的移动;3)文本的移动、复制和删除;4)查找和替换操作。 7.文档的页面设置 8.字符和段落格式的设置 9.页眉页脚的设置 教学基本要求和过程 第三章、Word 2013文字处理系统 一、教学基本要求 熟练掌握文档的基本操作和排版操作。 二、教学过程: 第一讲、Word 2013 基础知识和基本操作(1学时) 一、Word 2013 的主要功能 1、文件管理功能:包括文件的创建、打开、保存、打印、打印预览、删除等操作。 2、编辑功能:包括输入、移动、复制、删除、查找和替换、撤消和恢复等操作。 3、排版功能:包括页面格式、字符外观、段落格式、页眉和页脚、页码和分页等。 4、表格处理功能:包括表格的创建、编辑、格式设置、转换、生成图表等操作。 5、图形处理功能:包括图形的插入、处理、设置、绘制等操作。 6、Web主页制作功能等。 二、Word 2013 应用程序的启动和退出 1、启动Word 2013,一般有如下两种方法: 方法一:“开始”→“程序”→“Microsoft Word”。 方法二:双击桌面上的Word快捷方式图标。 2、退出Word 2013,有多种方法,常用的方法有: 方法一:“文件”→“退出”。 方法二:单击应用程序窗口的关闭按钮。 三、认识 Word 2013 窗口界面 Word 2013窗口界面组成:由标题栏、菜单栏、工具栏、状态栏、文档编辑窗口等组成。 Word文档编辑窗口:包括插入点(或光标)、段落结束符、右滚动条、下滚动条、上标尺、左标尺、视图方式切换按钮、编辑区等。 四、Word 2013 文档操作 1、创建新文档 2、打开已有文档 1)打开最近操作的文档 2)打开已有的文档 3、保存文件 1)“文件”→“保存”:用于不改变文件保存。 2)“文件”→“另存为”:一般用于改变文件名的保存,包括盘符、目录或文件名的改变。 3)自动保存文档的设置。 操作步骤:“工具”→“选项”→“保存”→…。 4、关闭Word文件 5、文件打印预览 6、文件的打印 7、当前文档窗口的切换 操作步骤:单击任务栏中相应文档的图标,或者,选择[窗口][<文件名>]。 五、Word 2013 文档的视图 1、普通视图:只显示正文,不显示页眉和页脚、页码、分栏、图形等。 2、Web版式视图:这是Word 2013的新功能。 3、页面视图:在此视图方式下,看到的与实际打印在纸上的具有相同的效果,更能体现“所见即所得”的显示效果。 4、 大纲视图 六、光标的移动 1、一般的移动方法 方法一:移动并单击鼠标。 方法二:方向键【←】【→】【↑】【↓】移动。 2、快速移动方法 使用键盘操作实现快速移动操作。 【Home】 移到行首 【End】 移到行尾 【Ctrl+Home】 移到文首 【Ctrl+End】 移到文末 【Page Up】 上移一屏 【Page Down】 下移一屏 七、字符的输入和删除 1、输入状态,有两种操作状态:插入/改写。 状态切换方法:双击状态栏右下角“改写”框。 2、特殊字符的输入 操作步骤:“插入”→“符号”→“特殊符号”。 3、字符的删除 退格键【←】:每次删除光标左边的一个字符。 删除键【Delete】:每次删除光标右边的一个字符。 八、文本的选取 1、鼠标选取法 操作步骤:鼠标指向文本一端→按住左按钮→拖动至文本另一端→松开。 2、键盘选取法 操作步骤:光标位于文本一端→按【Shift】+单击文本另一端。(或者,按【Shift】+光标移动键(【←】【→】【↑】【↓】移至文本另一端)→松开按钮。 3、快速选取法 选取一行:单击该行左边界。 选取一段:双击该段左边界。 选取整个文档:三击文本左边界。 4、列方式的选取 操作方法:按住【Alt】和鼠标左键同时拖动。 九、文本的移动、复制和删除 1、文本的移动 方法一:鼠标拖放移动。 方法二:剪切/粘贴移动。 2、文本的复制 方法一:按住【Ctrl】和鼠标左按钮,拖动鼠标至插入点。 方法二:复制/粘贴复制。 3、文本的删除 方法一:【Delete】删除。 方法二:[剪切]删除。 十、撤消和恢复操作 操作方法:撤销:Ctrl+Z ;恢复:Ctrl+Y。 十一、查找和替换操作 1、查找 操作步骤:“编辑”→“查找”,或者按【Ctrl+ F】组合键→输入查找的内容及格式→选择命令按钮。 2、替换 操作步骤:“编辑”→“替换”,或者按【Ctrl+ H】组合键→输入查找的内容及格式→选择命令按钮。 第二讲、Word 2013排版操作(1学时) 一、文档的页面设置 内容:页边距、纸型、 纸张来源、 版式、文档网格 二、字符格式的设置 1)字体和字号设置。 2)字形的设置:粗体/斜体/下划线/常规。 3)字符颜色。 4)字符特殊效果的设置:删除线、着重号等。 5)上标和下标的设置。如:210+B12 。 6)字符间距:在行中字符间的距离。 7)字符的动态设计:设置字符的动态显示。 8)字符的边框、底纹的设置: 9)字符缩放效果:在“格式”工具栏操作。 三、段落格式的设置 回车键【Enter】:产生结束符; 复合键【Shift+Enter】:产生行结束符。 操作方法:[格式][段落][…]。 1.行距:指段落中行与行之间的距离。 2.段落间距:段落之间的距离,分为段前距和段后距。 3.对齐方式:有左对齐、居中对齐、右对齐、两端对齐、分散对齐。 4.段落缩进:指文档正文内容与页边距的距离,有缩进和悬挂两种效果。 5.特殊格式:指一段中第一行与其他行的左边对齐的情况,有“首行缩进”和“悬挂缩进”两种效果。 6.首字下沉格式设置: 操作方法:“格式”→“首字下沉”。 7.项目符号和编号设置 操作方法:“格式”→“项目符号和编号”。 8.分栏格式设置 操作方法:“格式”→“分栏”。 四、页眉、页脚的设置 操作步骤:“视图”→“页眉和页脚”→输入页眉→关闭工具栏。 按“切换页眉和页脚”按钮,切换到页脚区域,并输入页脚。 五、其他格式的设置 1、分页功能 1)自动分页的设置:[工具][选项][常规][后台重新分页]。 2)人工分页 方法一:“插入”→“分隔符”→“分页符”。 方法二:【Ctrl+Enter】。 3)取消分页符:在“普通视图”方式下,将光标移至分页线上,按【Delete】。 2.插入页码的设置 操作方法:“插入”→“页码”。 3、文字方向的设置 操作方法:“格式”→“文字方向”。 4.其他格式的设置 教学小结 本节要求学生重点掌握Word 2013的编辑操作,特别是文本的操作,一定要做到极其熟练,要将完成同一功能的不同方法分别介绍给学生。这一节的内容注重实验环节。 学习指导 学生在学习这一节内容时,对Word2013的编辑操作要学会触类旁通; 在上机操作时,要注意结合具体实例让学生完成一些基本操作。 参阅教材 第三章 3.1 、 3.2和 3.3节。 作业 上机操作Word 2013部分的课后练习。 教学后记 ` 《大学计算机基础》教案 教学对象 非计算机专业本科 教学时间 月 日 教学内容 第三章Word 2013文字处理系统 3.4 Word 2013样式和模板的使用 3.5 Word 2013表格操作 3.6 Word 2013图形处理 3.7 Word 2013文档打印 教学目的 1.了解Word 2013样式和模板的使用 2.使学生学会Word 2013的表格操作 3.掌握Word 2013图形处理 教学重点 Word 2013的表格操作和图形处理 教学难点 1.样式的使用 2.Word 2013的表格操作和图形处理 建议学时 理论:2 上机:2 教学教具 多媒体教学系统 教学方法 理论:使用多媒体教学方法讲授(.PPT) 上机:指导上机实验 演示设计 板书设计 3.4 Word 2013样式和模板的使用 3.5 Word 2013表格操作 3.6 Word 2013图形处理 3.7 Word 2013文档打印 主要教学内容、要求和过程 主要教学内容 在上一节内容基础之上,提问有关Word 2013的编辑操作问题,引出本节新的内容。 1.样式的使用; 2.模板的使用。 对于表格和图形是同学们感兴趣的问题,先举一例子,引起同学们的注意,再引出本节新的内容。 1. 表格的创建(包括自动建立和手工绘制); 2.表格对象的选取; 3.编辑和格式化表格; 4.表格的其它功能; 5.在Word中插入图片和图形 6.使用绘图工具栏处理图片和图形; 7.插入文本框; 8.数学公式编辑器的使用; 9.水印的设置; 10.打印文档。 教学基本要求和过程 一、教学基本要求 熟练掌握文档的基本操作、表格的基本操作、图形的处理和文档打印。 二、教学过程 第四讲、Word 2013样式和模板的使用 一、样式的使用 1、样式的概念 样式是指一系列排版格式的集合,作为一组排版格式被整体使用。 分字符样式和段落样式两种。 字符样式:保存了的字符格式,如文本的字体、字号、字形、颜色、字符间距、缩放等格式。 段落样式:保存了的字符和段落的格式,包括所有字符格式和段落格式,它一般应用于当前段落。 2、怎样使用样式 操作方法一:选择对象,选取字符或段落→从“格式”工具栏的“样式”下拉列表框中选择样式。 操作方法二:选择对象,选取字符或段落→“格式”→“样式”→在“样式”列表框中选择样式,单击“确定”。 3、自定义样式 4、查看样式的内容 5、样式的更改和删除 二、模板的使用 1、模板的概念 模板是应用于整个文档的一组排版格式和文本形式。 2、使用模板创建文档 操作方法:“文件”→“新建”弹出“新建”对话框→选择模板后→单击“确定”。 3、自定义模板 操作方法:创建Word文档并对其进行编辑排版→“文件”→“另存为”→在“文件类型”中选择“文档模板(*.dot)”→给出文件名和存放的位置→“保存”。 第五讲、Word 2013表格操作(2学时) 一、 格的创建 1、空表格的插入 方法一:单击“常用”工具栏中“表格”图标,向右下角拖动鼠标确定表格行、列数。 方法二:“表格”→“插入”→“表格”→输入行数、列数,从而确定表格的大小→“确定”。 2、绘制自由表格(即手动制表) 利用“表格和边框”工具栏中的“绘制表格”和“擦除”按钮可以更随意地绘制表格。 3、文本转换成表格 操作方法:选取文本→“表格”→“转换”→“文字转换成表格”→“确定”。 4、输入表格内容 1)按【Tab】键表示光标向下一单元格移动。 2)按【Shift+Tab】键表示光标向前一个单元格移动。 二、表格对象的选取 1.选取单元格 1)选取一个单元格。方法一:三击单元格;方法二:单击单元格左边。 2)选取多个单元格。方法:选取第一单元格,同时拖曳鼠标。 2、选取行/列 1)选取一行/列。操作方法: 单击表格该行左边界(/单击表格该列的上边界)。 2)选取多行/列。操作方法:单击表格某行左边界(/某列上边界)并拖曳。 3.选取整个表格(注意:必须包括表格的行结束符) 方法一:将光标位于表格上,“表格”→“选定表格”。 方法二:选取所有行。 三、编辑表格 1、插入行、列、单元格 2、删除行、列、单元格、表格 3、表格中的数据的移动、复制和删除 4、调整行高和列宽 5、合并和拆分单元格 6、拆分表格 四、格式化表格 1、表格中数据外观格式的设置 2、对齐格式 1)表格的页面对齐 2)单元格数据的水平对齐 3、表格边框和底纹的设置 4、表格自动套用格式 五、其他功能 1、表格的计算功能 2、表格排序 3、由表格生成图表 六、表格和边框工具栏 第六讲、Word 2013图形处理(1学时) 一、 在Word文档中插入图形 1、 插入Microsoft剪辑库中图片 包括:剪贴画、图片、声音和图像等。 操作方法:[插入][图片][ 剪贴画]。 2、 插入
展开阅读全文

开通  VIP会员、SVIP会员  优惠大
下载10份以上建议开通VIP会员
下载20份以上建议开通SVIP会员


开通VIP      成为共赢上传

当前位置:首页 > 教育专区 > 其他

移动网页_全站_页脚广告1

关于我们      便捷服务       自信AI       AI导航        抽奖活动

©2010-2026 宁波自信网络信息技术有限公司  版权所有

客服电话:0574-28810668  投诉电话:18658249818

gongan.png浙公网安备33021202000488号   

icp.png浙ICP备2021020529号-1  |  浙B2-20240490  

关注我们 :微信公众号    抖音    微博    LOFTER 

客服