收藏 分销(赏)

英布鲁水电站枢纽施工导流与基坑排水.pdf

上传人:ho****t 文档编号:51519 上传时间:2021-06-09 格式:PDF 页数:4 大小:280.30KB 下载积分:0.5 金币
下载 相关 举报
英布鲁水电站枢纽施工导流与基坑排水.pdf_第1页
第1页 / 共4页
英布鲁水电站枢纽施工导流与基坑排水.pdf_第2页
第2页 / 共4页


点击查看更多>>
资源描述
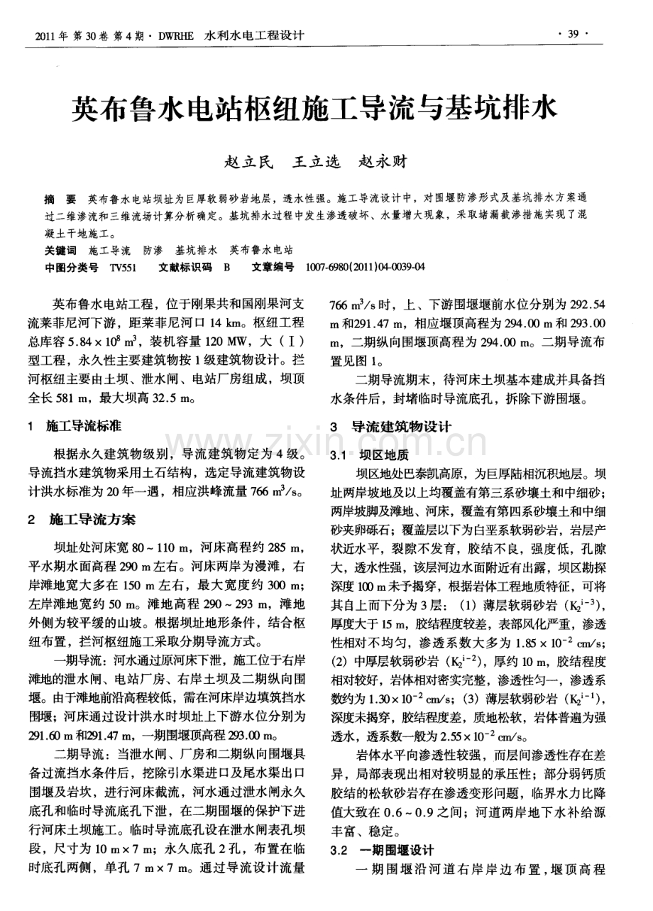
2 0 1 1 年 第 3 0卷 第4期 D WR H E 水利 水 电工程 设计 3 9 英布鲁水电站枢纽施工导流与基坑排水 赵 立 民王立选赵永财 摘要英布鲁水电站坝址为巨厚软弱砂岩地层,透水性强。施工导流设计中,对围堰防渗形式及基坑排水方案通 过二维渗流和三维流场计算分析确定。基坑排水过程中发生渗透破坏、水量增大现象,采取堵漏截渗措施实现了混 凝 土干地施工。 关键词 施工导流 防渗 基坑排水 英布鲁水电站 中图分类号T V 5 5 1 文献标识码B 文章编号 1 0 0 7 6 9 8 0 ( 2 0 1 1 ) 0 4 - 0 0 3 9 - 0 4 英布鲁水电站工程 ,位于刚果共和国刚果河支 流莱菲尼河下游 ,距莱菲尼河 口 1 4 k m。枢纽工程 总库容 5 8 41 0 8 m 3 ,装机容量 1 2 0 MW,大 ( I) 型工程 ,永久性主要建筑物按 1 级建筑物设计。拦 河枢纽主要由土坝 、泄水闸、电站厂房组成 ,坝顶 全长 5 8 1 m,最大坝高 3 2 5 m。 7 6 6 m 3 s 时,上、下游围堰堰前水位分别为2 9 2 5 4 m和2 9 1 4 7 m ,相应堰顶高程为 2 9 4 0 0 m和2 9 3 0 0 m ,二期纵向围堰顶高程为 2 9 4 O 0 m 。二期导流布 置见 图 1 。 二期导流期末,待河床土坝基本建成并具备挡 水条件后,封堵临时导流底孔, 拆除下游围堰。 1 施工导流标准 3 导流建筑物设计 根据永久建筑物级别,导流建筑物定为 4级。 导流挡水建筑物采用土石结构,选定导流建筑物设 计洪水标准为 2 0年一遇 ,相应洪峰流量 7 6 6 m 3 s 。 2 施工 导流方案 坝址处河床宽 8 01 1 0 m,河床高程约 2 8 5 i n , 平水期水面高程 2 9 0 m左右。河床两岸为漫滩 ,右 岸滩地宽大 多在 1 5 0 m左 右 ,最 大宽度约 3 0 0 m; 左岸滩地宽约 5 0 m 。滩地高程 2 9 0 2 9 3 m ,滩地 外侧为较平缓的山坡。根据坝址地形条件,结合枢 纽布置,拦河枢纽施工采取分期导流方式。 一 期导流:河水通过原河床下泄,施工位于右岸 滩地的泄水 闸、电站厂房、右岸土坝及二期纵向围 堰。由于滩地前沿高程较低, 需在河床岸边填筑挡水 围 堰; 河床通过设计洪水时坝址上下游水位分别为 2 9 1 6 0 in 和2 9 1 4 7 m ,一期围堰顶高程 2 9 3 0 0 m 。 二期导流 :当泄水闸、厂房和二期纵 向围堰具 备过流挡水条件后,挖除引水渠进 口 及尾水渠出口 围堰及岩坎,进行河床截流,河水通过泄水闸永久 底孔和临时导流底孑 L 下泄,在二期围堰的保护下进 行河床土坝施工 。临时导流底孔设在泄水闸表孔坝 段,尺寸为 1 0 m 7 m ;永久底孔 2 孔,布置在临 时底孑 L 两侧,单孔 7 m7 m 。通过导流设计流量 3 1 坝 区地质 坝区地处巴泰凯高原,为巨厚陆相沉积地层。坝 址两岸坡地及 以上均覆盖有第三系砂壤土和中细砂; 两岸坡脚及滩地、 河床, 覆盖有第四系砂壤土和中细 砂夹卵砾石;覆盖层以下为白垩系软弱砂岩 ,岩层产 状近水平,裂隙不发育,胶结不良,强度低, 孔隙 大 ,透水陛强,该层河边水面附近有出露,坝区勘探 深度 1 13 0 in 未予揭穿,根据岩体工程地质特征,可将 其自上而下分为 3 层: ( 1 )薄层软弱砂岩 ( K 2 ) , 厚度大于 1 5 1T I , 胶结程度较差, 表部风化严重, 渗透 性相对不均 匀,渗透 系数大多为 1 8 51 0 I 2 c m s ; ( 2 )中厚层软弱砂岩 ( K 2 。 ) ,厚约 1 0 m ,胶结程度 相对较好,岩体相对密实完整,渗透性匀一, 渗透系 数约为 1 3 0 1 0 - 2 c m s ;( 3 )薄层软弱砂岩 ( K 2 i 。 ) , 深度未揭穿,胶结程度差,质地松软,岩体普遍为强 透水, 透系数一般为2 5 5 1 0 c m s 。 岩体水平向渗透性较强,而层间渗透性存在差 异,局部表现出相对较明显的承压性;部分弱钙质 胶结的松软砂岩存在渗透变形问题,临界水力比降 值大致在 0 6 0 9 之间;河道两岸地下水补给源 丰富、稳定 。 3 2 一期围堰设计 一 期围堰沿河道右岸岸边布置 , 堰顶高程 4 0 水 利水 电工程 设计D WR _H E 2 0 1 1年 第3 O卷 第4期 图 1 二期导流平面布置图 2 9 3 0 m ,最大堰高 3 m,全长约 l 0 0 0 m ,均质壤 土围堰 ,编织袋土护坡 ,围堰顶宽 3 m,边坡 1 : 2 。 堰基为河漫滩,上覆冲积中细砂夹卵砾石,厚 1 5 m ,渗透系数 5 4 41 0 I 4 e m s ;其下为白垩 系砂岩,透水性强。由于围堰沿河边布置,无法在 河道动水中填筑防渗铺盖。对于灌浆帷幕防渗方 案,通过二维渗流计算对防渗效果进行了分析,主 要计算参数 :河水位 2 9 1 5 m,基坑水位 2 6 6 7 m; 帷幕厚2 0 m,渗透系数 11 0 I 6 e m s ;堰基砂岩 渗透系数 2 5 5 x 1 0 c m s ,无相对隔水层。计算 结果见表 1 。 表 l 一期围堰不同工况渗流计算 根据计算结果分析, 堰基无相对隔水层, 且基坑 深度较大, 悬挂式帷幕防渗效果较差, 因此, 一期围 堰堰基不设防渗帷幕。 3 3 二期围堰设计 3 3 1 上游 围堰 二期上 游 围堰设 计水位 2 9 2 5 4 m , 顶 高程 2 9 4 0 0 m, 顶宽 1 8 0 m, 最大堰高 9 0 m , 土石结构, 壤土斜墙加水平铺盖防渗, 堰体背水坡 1 : 1 5 , 迎水 坡1 : 4 5 ; 围堰基础面水平防渗长度 4 0 m( 含斜墙 段) , 其中铺盖长 2 7 m, 厚 2 3 m, 斜墙及铺盖表面 采用编织袋土压编织布软体排防护。 堰基河床上覆冲积中细砂夹卵砾石厚 02 m, 其下为白垩系砂岩, 透水性强。为合理确定水平防 渗长度 , 进行 了二维渗流有限元计算分析 , 主要计算 参数 : 河水位 2 9 2 5 4 m, 基坑水位 2 8 1 7 0 m, 斜墙及 铺盖渗透系数 1 1 0 e m s , 堰基砂岩渗透系数 2 5 5 1 0 e m s 。计算结果见表 2 。 表 2 二期 围堰不 同工况渗流计算 根据计算结果分 析,水平 防渗长度 4 06 0 m 渗流量变化不大 ,选定水平防渗长度 40 r l l 。 3 3 2 下游围堰 二期 下 游 围 堰 设计 水 位 2 9 1 4 7 m,顶 高 程 2 9 3 0 0 m,顶宽 1 3 0 m,最大堰高 8 0 m。围堰结 构同上游围堰。 3 4 施工过程中围堰断面的调整 工程施工过程中,根据现场情况及施工条件 , 对二期上 、下游 围堰断面进行了一些调整。上游 围 堰基本按原设计结构进行施工 ,但根据现场施工设 备条件,上游铺盖采取了在水位以上进占填筑方 式,使河床中部铺盖厚度增加至7 1 7 6 m;下游 围堰堰体则直接采用防渗土料填筑,堰体直接起到 水平防渗作用,取消了防渗铺盖。 赵立民等 英布 鲁水 电站 枢 纽施工 导 流与基 坑 排水 4 基坑排水 4 1 基坑渗流计算 一 期基坑位于河床右岸滩地,基岩顶面高程 2 8 8 2 9 5 m,河水位 2 9 1 5 m ,河岸地下水高于河 道常水位, 基坑水位要求控制在 2 6 6 7 m以下,降 水深度 2 4 8 m 。二期基坑位于主河床,上游水位 2 9 2 4 0 m,下游水位 2 9 1 4 0 m,基坑 内水位 2 8 1 7 0 m,降水深度 l 0 7 m。 渗流计算采用三维有限元方法模拟基坑几何形 状和防渗排水系统,对不同排水形式、排水井位 置、井间距等进行了计算分析: ( 1 )一期基坑。采取排水沟单一排水形式可 使基坑底面不被渗水浸没,但岩体中地下水位较 高,泄水闸 2 7 7 m建基平台 ( 闸底板)出现外渗; 在围堰顶部打少量排水井强迫降水 , 仍不能完全 解决 2 7 7 m平 台外 浸 ,将 井位移 至基坑 2 7 7 m平 台,基本可以解决内坡段外渗,井间距越小,效果 越好 ;排水井沿厂房基坑坡脚附近设置 ,泄水闸 侧布置于2 7 7 m建基平台,降水效果较好,渗流量 大部分 由井抽 出,一部分由排水沟汇集后排出 ,计 算渗流总量4 5 2 0 m 3 h( 2 2眼井 + 排水沟,砂岩渗 透系数 1 8 1 0 I 2 c m s ) ;某些部位最大渗透坡 降值超过允许渗透坡降,但范围较小,主要出现在 内部和排水井附近,只要采取必要的反滤措施,岩 体边坡发生渗透破坏的可能性较小。 ( 2 ) 二期基坑。从三维渗流场计算结果看, 采取排水沟单一排水形式 ,可使基坑建基面不被渗 透水浸没,但围堰水平防渗的设置是必需的;砂 岩渗透系数取 1 8 51 0 c m s ,基坑渗水量 为 3 3 6 0 m3 h ,渗透系数取 2 5 5 1 0 。 c m s ,渗水量 为 4 3 1 5 m 3 h ;地层局部最大渗透坡降值超过允 许渗透坡降,主要出现在内部,且非集中出现,岩 体边坡发生渗透破坏的可能性较小。 4 2 排水设计 根据渗流计算,一期基坑渗水量取为 4 6 0 0 m 3 h ,二期基坑取为 3 7 5 0 m 3 h 。考虑井点布置 因 素并计人降雨量后,一期基坑排水按 5 4 0 0 m 3 h 设 计,二期基坑排水按 4 5 0 0 m 3 h 设计。 一 期基坑 :采用井排与明排结合方案。在厂房 和泄水闸基坑四周坡脚附近设 2 2眼管井,井间距 l 5 2 0 n l ,井底高程 2 5 5 m,井径 6 0 c m ,单井抽水 量 2 0 0 m 3 h ,配潜水深井泵,总计井排抽水 量 4 4 0 0 m 3 h ;在基坑 内设 1 m深排水沟 ,沟 内渗水 汇至集水坑后排出,配流量 1 5 0 m 3 h 离心泵 2台, 1 0 0 m 3 h离心泵 7台 ,明排抽水量共1 0 0 0 m 3 h 。 二期基坑 :采用明排方案。基坑 内设 1 m深排 水沟,沟内渗水汇至集水坑后排出,排水设备主要 利用一期设备,另配2台流量 2 5 0 m 3 h 离心泵。 以上排水设备配置均不含备用水泵。 4 3 基坑排水的实施 4 3 1 一期基坑排水 一 期基坑降排水分两个阶段实施, 第 1 阶段将 基坑水位控制在 2 6 6 7 m以下,保障厂房建基面 2 6 7 0 m高程以上建筑物的施工;第 2阶段将安装 间集水井基坑水位控制在建基面 2 6 2 5 m以下,浇 筑集水井 、安装间和 l 机组厂房 。 第 1 阶段基本按原设计实施,共布置 1 8 眼井, 井底高程 2 5 6 m,每眼井配流量 2 4 0 m 3 s 的深井 泵 ,同时在基坑 内设 置排水沟和集水坑进行明排 。 基坑降排水基本达到了预期效果,2 4 机组段 基坑开挖结束后较顺利的转入混凝土浇筑。 第 2 阶段初期,在集水井基坑内、外共布置水 泵 2 3 台,实测排水流5 4 0 0 m 3 h ,水位未能降至建 基面 2 6 2 5 m以下 ,集水井基坑下部开挖采取水下 开方式完成。由于高程2 6 5 m以下岩体 ( K 卜 )结 构较为疏松、透水性强,集水井周边水位较高,基 坑水位迟迟不能降至建基面以下,混凝土浇筑无法 进行,加上开挖卸荷等因素的影响,在渗流的长时 间作用下,渗流通道不断加大,基坑渗水量明显增 加。最终在基坑周边节理层形 成多处集 中渗流通 道 ,其中两处节理层掏蚀严重,形成空洞;由于节 理层近水平,原深人下部强透水层 ( K )的几 处排水井井水 补给节理层 ,进 步加大 了渗流补 给。 第 2阶段后期,针对上述情况采取了先堵漏截 渗, 再加大排水设备容量集中排水措施。首先采用 高锰酸钾查找与集中渗透通道连通的排水井 ,通过 排水井向渗漏通道 ( 空洞)内回填级配碎石, 并在 基坑内对渗漏通道出口用钢筋石笼进行封堵 ,防止 碎石流入基坑 ;然后在基坑外沿 注浆形成阻水帷 幕, 并对碎石及节理层起到固结作用。后期排水在 集水井基坑外围深井内布置 2 1 台流量 2 4 0 m 3 h的 深井泵,在基坑下游坡脚布置集水坑,安装9台流 量 2 1 0 m 3 h 长轴泵和 l 0 台潜水泵明排,实测最大 排水量 7 6 8 8 m 3 h ,随着渗透半径的扩大,水位稳 定在 2 6 3 0 m以下,在基坑底部回填部分混凝土 后,使集水井结构混凝土干地施工。 水利 水 电工 程设 计D WR H E 2 0 1 1 年 第3 0卷 第4期 4 3 2 二期基坑排水 二期基坑排水基本按原设计采取明排方案 ,基 坑内设排水沟,沟内渗水汇至集水坑后排出。实际 排水量 ( 渗流量)约 l 1 0 0 m 3 h ,而渗流量计算值 为3 3 6 0 m 3 h( 渗透系数1 8 5 X 1 0 - 2 e m s ) ,分析其 原因 ,除围堰铺盖加厚减小渗流量外 ,由于二期基 坑较浅,处于 K 2 0 岩层,而基坑渗流计算中按均 一 岩体未考虑垂直渗流差异,尤其 K 2 i 。 岩层 ( 渗 透系数1 3 0 X 1 0 I 2 c m s )的作用,使得渗流计算值 偏大。 5结语 ( 1 )从本工程一期基坑渗流计算分析看 出,对 于无相对隔水层的强透水地层 中的深基坑,采取悬 挂式垂直防渗阻水效果不佳;二期基坑水平铺盖防 渗效果明显。 ( 2 ) 对于强透水地层,采取深井降低基坑外围 地下水位是有效的方法 ,但应注意地层不 同位置 、 不同深度上渗透性差异,重视揭穿富水区和深层强 透水地层带来的危害性。 ( 3 )对于弱胶结强透水软弱砂岩,排水井 内应 做好反滤 ,基坑下部揭穿的软弱节理 、断层等强透 水构造,必要时可在基坑周边预先做好 固结处理 ; 排水设备容量要留有余地、一次到位,保障基坑开 挖和基础混凝土浇筑顺利进行,尽可能缩短高水头 下的排水时间,减少渗透破坏的发生 。 作者简介 赵立民 男 高级工程师 中水北方勘测设计研究有限责 任公 司 天津3 0 0 2 2 2 王立选男 教授级高级工程师 中水北方勘测设计研究 有限责任公司 天津3 0 0 2 2 2 赵永财 男 高级工程师 吉林省水务投资集团有限公司 吉林长春1 3 0 0 6 1 ( 收稿 日期2 0 1 1 0 91 3 ) ( 上接第 3 8页) 层较厚,且越向山体内厚度越大,对砂壤土的防渗 需要较深的帷幕。从右、左岸坝肩防渗帷幕的效果 看 ( 计算工况包括 自坝端开始,深入山体 5 0 , 1 0 0 ,1 5 0 m,底高程为2 7 0 m ) ,防渗帷幕的作用不 明显,绕坝渗流量变化不大,仅比不设防渗帷幕的 情况减少 1 。 设计采用的坝肩防渗是 :利用砂壤土覆盖层的 “ 铺盖”作用,以铺盖防渗为主,使河床铺盖、岸 坡铺盖等防渗措施与山体砂壤土覆盖层形成一个完 整的铺盖防渗系统。计算显示,在铺盖防渗系统完 整的前提下,在左岸下游距坝肩轴线 6 0 0 多 m的岸 坡处会发生出逸现象 ,在左右坝肩的岸坡下游设置 了贴坡反滤层保护。 右岸厂前区大部分在河岸砂壤土覆盖层中开挖 形成,水库蓄水后,在绕坝肩渗流的影响下, 靠近 岸边的部分将被渗透水浸没。由于厂区平台的宽度 较大,利用自 然排水无法保证厂区平台不受浸没影 响, 设计在右岸厂前区岸坡沿上下游方向设置排水 盲沟,沟深2 5 m ,P C 花管排水。外围采用透水反 滤料填筑, 保证右岸厂前区不被渗透水浸没影响。 5结语 英布鲁水电站特殊的地基条件,使得通常在基 岩地区采用 的防渗 、排 水和基础处理措 施都不适 用。设计通过灌浆试验和渗流分析研究,土坝采用 心墙与上游内铺盖相结合形成坝体与基础防渗体 系,泄水闸及河床电站采用上游设混凝土防渗护坦 防渗,左右坝肩的岸坡采用贴坡防渗铺盖形成枢纽 整体的上游防渗体系;在下游设置反滤层和排水管 替代坝基排水孔幕 ,形成了枢纽有效 的防渗和排水 保护体系。施工中采用基坑表面设置纵横排水盲沟 和撒泼水泥浆与基础面松散砂结合形成了砂浆保护 层的措施,对基础建基面形成了有效保护。 目 前工程蓄水到达正常高水位,各项观测数据 显示建筑物渗流及变形正常 ,建筑物处于安全运行 状态。 作者简介 席燕林男 教授级高级工程师 中水北方勘测设计研究 有限责任公司 天津3 ( 2 2 庞书聪 男 高级工程师 中水北方勘测设计研究有限责 任公司 天津3 ( 10 2 2 2 许冬语女工程师 中水北方勘测设计研究有限责任公 司 天津3 0 0 2 2 2 ( 收稿 日期2 0 1 1 0 9 0 2 )
展开阅读全文

开通  VIP会员、SVIP会员  优惠大
下载10份以上建议开通VIP会员
下载20份以上建议开通SVIP会员


开通VIP      成为共赢上传

当前位置:首页 > 环境建筑 > 设备安装设计/排水设计

移动网页_全站_页脚广告1

关于我们      便捷服务       自信AI       AI导航        抽奖活动

©2010-2026 宁波自信网络信息技术有限公司  版权所有

客服电话:0574-28810668  投诉电话:18658249818

gongan.png浙公网安备33021202000488号   

icp.png浙ICP备2021020529号-1  |  浙B2-20240490  

关注我们 :微信公众号    抖音    微博    LOFTER 

客服