收藏 分销(赏)

电力系统潮流、短路计算和暂态稳定分析电力系统课程设计-毕设论文.doc

上传人:丰**** 文档编号:5126103 上传时间:2024-10-26 格式:DOC 页数:37 大小:1.12MB 下载积分:12 金币
下载 相关 举报
电力系统潮流、短路计算和暂态稳定分析电力系统课程设计-毕设论文.doc_第1页
第1页 / 共37页
电力系统潮流、短路计算和暂态稳定分析电力系统课程设计-毕设论文.doc_第2页
第2页 / 共37页


点击查看更多>>
资源描述
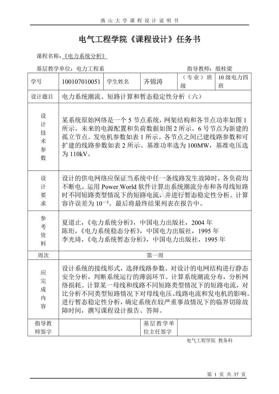
燕 山 大 学 课 程 设 计 说 明 书 燕山大学 课 程 设 计 说 明 书 题目: 电力系统潮流、短路计算 和暂态稳定分析(六) 学院(系): 电气工程学院 年级专业: 10级电力4班 学 号: 100107010051 学生姓名: 齐锦涛 指导教师: 殷桂梁 董海燕 教师职称: 教授 讲师 电气工程学院《课程设计》任务书 课程名称:《电力系统分析》 基层教学单位:电力工程系 指导教师:殷桂梁 学号 100107010051 学生姓名 齐锦涛 (专业)班级 10级电力四班 设计题目 电力系统潮流、短路计算和暂态稳定性分析(六) 设 计 技 术 参 数 某系统原始网络是一个5节点系统,网架结构和各节点功率如图1所示。未来的电源配置和负荷数据如图2所示。6号节点为新建的孤立节点。发电机参数如表1所示。各节点之间已建线路参数和可扩建的线路参数如表2所示。基准功率选为100MW,基准电压选为110kV。 设 计 要 求 设计的供电网络应保证当系统中任一条线路发生故障时,各负荷均不断电。运用Power World软件计算出系统潮流分布和各母线短路时不同短路类型情况下的短路电流,并进行暂态稳定性分析。计算容许误差为10-5。最后将最终结果列表在报告中。 参 考 资 料 夏道止,《电力系统分析》,中国电力出版社,2004年 陈珩,《电力系统稳态分析》,中国电力出版社,1995年 李光琦,《电力系统暂态分析》,中国电力出版社,1995年 周次 第一周 应 完 成 内 容 设计系统的接线形式,选择线路参数。对设计的电网结构进行静态安全分析,判断系统运行的薄弱环节。计算系统潮流分布,分析网络损耗。计算某一母线和线路不同短路类型情况下的短路电流,对比分析不同类型短路情况下对母线电压、线路电流和发电机的影响。进行暂态稳定性分析,确定系统在较严重事故情况下的临界切除故障时间,撰写课程设计报告、答辩。 指导教 师签字 基层教学单位主任签字 电气工程学院 教务科 目 录 第一章 设计说明………………………………………………………………………… 4 1.1 设计技术参数 ……………………………………………………………………4 1.2 设计要求 …………………………………………………………………………5 第二章 设计原理及分析 …………………………………………………………………6 2.1 设计原理 …………………………………………………………………………6 2.2 应用power world设计的原理图 ………………………………………………6 第三章 静态安全分析 …………………………………………………………………7 第四章 系统潮流分布及网络损耗 ………………………………………………………8 4.1 节点状态和支路参数 ……………………………………………………………8 4.2 网络损耗 …………………………………………………………………………9 第五章 短路分析 …………………………………………………………………………10 5.1 节点短路 …………………………………………………………………………10 5.1.1 单相接地 ………………………………………………………………………10 5.1.2 相间短路 ………………………………………………………………………12 5.1.3 三相对称 ………………………………………………………………………13 5.1.4 两相接地 ………………………………………………………………………15 5.2 线路短路 …………………………………………………………………………16 5.2.1 单相接地 ………………………………………………………………………16 5.2.2 相间短路 ………………………………………………………………………18 5.2.3 三相对称 ………………………………………………………………………19 5.2.4 两相接地 ………………………………………………………………………21 5.5 不同短路类型对比分析 …………………………………………………………22 第六章 暂态稳定性分析 …………………………………………………………………23 6.1 系统接入故障后稳定性分析 ……………………………………………………23 6.2 临界切除故障时间 ………………………………………………………………32 第七章 心得体会 ………………………………………………………………………34 参考文献 …………………………………………………………………………………35 第一章 设计说明 1.1设计技术参数 图1 原网络结构 图2 新增发电厂和节点负荷 表1-1 各节点之间已有线路和可扩建线路参数 支 路 交流电阻(p.u.) 交流电抗(p.u.) 原有线路数(回) 可扩建线路数(回) 交流容量(MW) 长 度 (km) 1—2 0.12 0.42 1 3 90 40 1—3 0.1 0.34 0 4 100 38 1—4 0.12 0.63 1 3 80 60 1—5 0.06 0.25 1 3 100 20 1—6 0.18 0.62 0 4 70 68 2—3 0.06 0.26 1 3 90 20 2—4 0.11 0.49 1 3 100 40 2—5 0.09 0.34 0 4 100 31 2—6 0.07 0.32 0 4 90 30 3—4 0.15 0.53 0 4 82 59 3—5 0.06 0.26 1 3 100 20 3—6 0.13 0.47 0 4 100 48 4—5 0.15 0.61 0 4 75 63 4—6 0.098 0.38 0 4 90 30 5—6 0.12 0.62 0 4 78 61 表1-2 发电机组参数 发电机型号 额定容量(MW) 电抗(标幺值) 惯性时间常数H(s) 阻尼系数 QFS-200-2 200 0.246 11.10 4.80 QFS-125-2 125 0.257 11.93 3.60 QFS-50-2 50 0.393 14.15 2.32 QFS-25-2 25 0.196 11.39 1.57 基准功率为100MW,基准电压为110kV。 1.2 设计要求 1、设计的供电网络应保证当系统中任一条线路发生故障时,各负荷均不断电。 2、运用Power World软件计算出系统潮流分布和各母线短路时不同短路类型情况下的短路电流,并进行暂态稳定性分析。 3、设计系统的接线形式,选择线路参数。对设计的电网结构进行静态安全分析,判断系统运行的薄弱环节。计算系统潮流分布,分析网络损耗。计算某一母线和线路不同短路类型情况下的短路电流,对比分析不同类型短路情况下对母线电压、线路电流和发电机的影响。进行暂态稳定性分析,确定系统在较严重事故情况下的临界切除故障时间。 4、计算容许误差为 -5 10,最后将最终结果列表在报告中。 第二章 设计原理及分析 2.1 设计原理 根据设计要求,需保证任意一条线路出现故障时,每个负荷均不断电,因此必须保证每个节点处同时至少连接两条线路,设计采用环网结构,根据各负荷的功率分布,让发电机自动调整对负荷提供有功和无功功率。其中,有一个发电机处于平衡节点,对整个电网的功率进行平衡。 首先在符合要求下适当的在各节点间连接少量的线路。如果线路中的饼图信息变红或不能对负载供电,则对设计网络再进行修改,先考虑线路连接情况,再看导线选择是否合理,直到运行时平衡系统功率并保证任一线路出现故障时,其他线路的饼图信息均不变红。这时,可以进行短路计算和暂态稳定性分析。 2.2 应用power world软件设计的原理图 第三章 静态安全分析 安全分析,是用预想事故的分析方法来预知系统是否存在安全隐患,以便及早采取相应的措施防止系统发生大的事故。静态安全分析可判断发生预想事故后系统是否会过负荷或电压越限。 运用power world软件静态安全分析功能,插入事故:单个线路事故(共17个)后,开始运行,得到结果如下表 表3-1静态安全分析结果 标签 跳过 已处理 已求解 越限 最大支路越限% 最低电压 最高电压 最大断面% L_000011-000022C1 NO YES YES 0 L_000011-000044C1 NO YES YES 0 L_000055-000011C1 NO YES YES 0 L_000033-000022C4 NO YES YES 0 L_000033-000022C2 NO YES YES 0 L_000033-000022C3 NO YES YES 0 L_000022-000044C1 NO YES YES 0 L_000022-000066C2 NO YES YES 1 110 L_000022-000066C4 NO YES YES 1 110 L_000055-000033C1 NO YES YES 0 L_000055-000033C2 NO YES YES 0 L_000055-000033C3 NO YES YES 0 L_000033-000066C1 NO YES YES 2 101.6 L_000044-000066C1 NO YES YES 0 L_000044-000066C2 NO YES YES 0 L_000044-000066C3 NO YES YES 0 L_000055-000066C3 NO YES YES 0 由表可知,6号母线为系统较薄弱环节,当线路发生断路故障时,易发生支路越限。 第四章 系统潮流分布及网络损耗 4.1节点状态和支路参数 运用power world软件运行实例,查看实例信息等到如下表的节点状态和支路参数,见下各表 表4-1 节点状态情况 编号 名称 区域名称 基准电压 标幺电压 实际电压 相角(度) 有功负荷 无功负荷 发电机有功 发电机无功 并联补偿器无功 节点并联补偿实际有功 节点并联补偿实际无功 1 1 1 110 1.031 113.4 -0.37 80 0 100 48.44 0 0 0 2 2 1 110 1.01 111.1 0.13 240 15     0 0 0 3 3 1 110 1.024 112.6 0.85 40 10 300 145.3 0 0 0 4 4 1 110 0.979 107.7 0.55 160 40     0 0 0 5 5 1 110 1.016 111.8 -0.68 240 30     0 0 0 6 6 1 110 1 110 3.4     367.2 -68 0 0 0 表4-2 支路参数情况 首端节点编号 首端节点名称 末端节点编号 末端节点名称 回路 状态 R X B 极限A MVA 极限B MVA 极限C MVA 1 1 2 2 1 Closed 0.03967 0.13884 0 90 0 0 1 1 4 4 1 Closed 0.0595 0.3124 0 80 0 0 5 5 1 1 1 Closed 0.00992 0.04132 0 100 0 0 3 3 2 2 2 Closed 0.00992 0.04298 0 90 0 0 3 3 2 2 3 Closed 0.00992 0.04298 0 90 0 0 3 3 2 2 4 Closed 0.00992 0.04298 0 90 0 0 2 2 4 4 1 Closed 0.03636 0.16198 0 100 0 0 2 2 6 6 2 Closed 0.01736 0.07934 0 90 0 0 2 2 6 6 4 Closed 0.01736 0.07934 0 90 0 0 5 5 3 3 1 Closed 0.00992 0.04298 0 100 0 0 5 5 3 3 2 Closed 0.00992 0.04298 0 100 0 0 5 5 3 3 3 Closed 0.00992 0.04298 0 100 0 0 3 3 6 6 1 Closed 0.01736 0.07934 0 90 0 0 4 4 6 6 1 Closed 0.0243 0.09421 0 90 0 0 4 4 6 6 2 Closed 0.0243 0.09421 0 90 0 0 4 4 6 6 3 Closed 0.0243 0.09421 0 90 0 0 5 5 6 6 3 Closed 0.0605 0.31256 0 78 0 0 4.2 网络损耗 计算后,得到网络损耗如下表 表4-3 网络损耗情况 首端节点编号 首端节点名称 末端节点编号 末端节点名称 回路 状态 有功 首端节点 无功 首端节点 视在功率 首端节点 视在功率极限 %视在功率极限(最大值) 有功损耗 无功损耗 1 1 2 2 1 Closed -1.8 16.4 16.5 90 18.3 0.1 0.36 1 1 4 4 1 Open 0 0 0 80 0 0 0 5 5 1 1 1 Closed -21.7 -31.5 38.2 100 38.8 0.14 0.59 3 3 2 2 4 Closed 36.5 26.1 44.9 90 49.9 0.19 0.83 3 3 2 2 2 Closed 36.5 26.1 44.9 90 49.9 0.19 0.83 3 3 2 2 3 Closed 36.5 26.1 44.9 90 49.9 0.19 0.83 2 2 4 4 1 Closed -0.2 19.3 19.3 100 19.3 0.13 0.59 2 2 6 6 2 Closed -66.3 28.8 72.3 90 80.4 0.89 4.07 2 2 6 6 4 Closed -66.3 28.8 72.3 90 80.4 0.89 4.07 5 5 3 3 1 Closed -65.7 -2.9 65.8 100 66.3 0.42 1.8 5 5 3 3 2 Closed -65.7 -2.9 65.8 100 66.3 0.42 1.8 5 5 3 3 3 Closed -65.7 -2.9 65.8 100 66.3 0.42 1.8 3 3 6 6 1 Closed -48 42.8 64.3 90 71.5 0.68 3.13 4 4 6 6 1 Closed -53.4 -7.1 53.9 90 61.2 0.74 2.86 4 4 6 6 2 Closed -53.4 -7.1 53.9 90 61.2 0.74 2.86 4 4 6 6 3 Closed -53.4 -7.1 53.9 90 61.2 0.74 2.86 5 5 6 6 3 Closed -21.2 10.1 23.5 78 30.1 0.32 1.67 第五章 短路分析 5.1节点短路 运用power world软件运行实例,在节点1处设置短路故障,并进行仿真计算。短路故障分别为单相接地短路、相间短路、三相对称短路和两相接地短路,计算结果如下 5.1.1单相接地 表5-1各节点相电压、相角情况 编号 名称 相电压 A 相电压 B 相电压 C 相角 A 相角 B 相角 C 1 1 0 1.26142 0.95822 0 -121.66 133.14 2 2 0.29101 1.20354 0.89679 10.72 -118.39 130.05 3 3 0.30397 1.21284 0.91264 11.71 -117.69 130.4 4 4 0.30086 1.17419 0.87145 12.98 -117.95 130.42 5 5 0.2261 1.2201 0.9087 8.45 -119.76 130.2 6 6 0.34857 1.1779 0.89173 17.92 -114.91 132.19 表5-2 各发电机相电流、相角情况 编号 节点 名称 节点 相电流 A 相电流 B 相电流 C 相角 A 相角 B 相角 C 1 1 1.22568 0.36614 0.27025 -74.81 -107.7 52.46 1 1 1.22568 0.36614 0.27025 -74.81 -107.7 52.46 1 1 1.22568 0.36614 0.27025 -74.81 -107.7 52.46 3 3 1.51095 0.99052 1.02026 -51.49 -135.71 85.2 3 3 1.51095 0.99052 1.02026 -51.49 -135.71 85.2 3 3 1.51095 0.99052 1.02026 -51.49 -135.71 85.2 6 6 1.21595 1.25605 1.09256 -17.5 -97.74 129.18 6 6 1.21595 1.25605 1.09256 -17.5 -97.74 129.18 6 6 1.21595 1.25605 1.09256 -17.5 -97.74 129.18 表5-3 各线路相电流情况 首端节点编号 首端节点名称 末端节点编号 末端节点名称 回路 相电流 A 首端节点 相电流 B 首端节点 相电流 C 首端节点 相电流 A 末端节点 相电流 B 末端节点 相电流 C 末端节点 1 1 2 2 1 1.38357 0.02548 0.18782 1.38357 0.02548 0.18782 1 1 4 4 1 0.63361 0.08211 0.15779 0.63361 0.08211 0.15779 5 5 1 1 1 3.66703 0.34126 0.32145 3.66703 0.34126 0.32145 3 3 2 2 4 0.29074 0.38617 0.40095 0.29074 0.38617 0.40095 3 3 2 2 2 0.29074 0.38617 0.40095 0.29074 0.38617 0.40095 3 3 2 2 3 0.29074 0.38617 0.40095 0.29074 0.38617 0.40095 2 2 4 4 1 0.06654 0.1417 0.15483 0.06654 0.1417 0.15483 2 2 6 6 2 0.68718 0.70859 0.62863 0.68718 0.70859 0.62863 2 2 6 6 4 0.68718 0.70859 0.62863 0.68718 0.70859 0.62863 5 5 3 3 1 1.30897 0.60212 0.61743 1.30897 0.60212 0.61743 5 5 3 3 2 1.30897 0.60212 0.61743 1.30897 0.60212 0.61743 5 5 3 3 3 1.30897 0.60212 0.61743 1.30897 0.60212 0.61743 3 3 6 6 1 0.55227 0.59938 0.56581 0.55227 0.59938 0.56581 4 4 6 6 1 0.48174 0.5486 0.47077 0.48174 0.5486 0.47077 4 4 6 6 2 0.48174 0.5486 0.47077 0.48174 0.5486 0.47077 4 4 6 6 3 0.48174 0.5486 0.47077 0.48174 0.5486 0.47077 5 5 6 6 3 0.29923 0.22034 0.20898 0.29923 0.22034 0.20898 5.1.2相间短路 表5-4 各节点相电压、相角情况 编号 名称 相电压 A 相电压 B 相电压 C 相角 A 相角 B 相角 C 1 1 1.02355 0.51177 0.51177 -0.22 179.78 179.78 2 2 1.00763 0.45414 0.62882 0.16 -154.35 162.06 3 3 1.02146 0.46548 0.63714 0.9 -153.01 162.17 4 4 0.98189 0.43132 0.63268 0.49 -151.8 162.01 5 5 1.01231 0.46179 0.59657 -0.62 -161.27 164.51 6 6 1 0.44099 0.66406 3.4 -145.28 163.21 表5-5 各线路相电流情况 首端节点编号 首端节点名称 末端节点编号 末端节点名称 回路 相电流 A 首端节点 相电流 B 首端节点 相电流 C 首端节点 相电流 A 末端节点 相电流 B 末端节点 相电流 C 末端节点 1 1 2 2 1 0.11992 1.54711 1.45659 0.11992 1.54711 1.45659 1 1 4 4 1 0.1368 0.76835 0.67077 0.1368 0.76835 0.67077 5 5 1 1 1 0.31302 3.9467 3.98903 0.31302 3.9467 3.98903 3 3 2 2 4 0.43247 0.35401 0.19082 0.43247 0.35401 0.19082 3 3 2 2 2 0.43247 0.35401 0.19082 0.43247 0.35401 0.19082 3 3 2 2 3 0.43247 0.35401 0.19082 0.43247 0.35401 0.19082 2 2 4 4 1 0.15889 0.1818 0.02345 0.15889 0.1818 0.02345 2 2 6 6 2 0.70509 0.88627 0.46256 0.70509 0.88627 0.46256 2 2 6 6 4 0.70509 0.88627 0.46256 0.70509 0.88627 0.46256 5 5 3 3 1 0.64838 1.51522 1.08298 0.64838 1.51522 1.08298 5 5 3 3 2 0.64838 1.51522 1.08298 0.64838 1.51522 1.08298 5 5 3 3 3 0.64838 1.51522 1.08298 0.64838 1.51522 1.08298 3 3 6 6 1 0.60338 0.81041 0.362 0.60338 0.81041 0.362 4 4 6 6 1 0.54947 0.51892 0.35145 0.54947 0.51892 0.35145 4 4 6 6 2 0.54947 0.51892 0.35145 0.54947 0.51892 0.35145 4 4 6 6 3 0.54947 0.51892 0.35145 0.54947 0.51892 0.35145 5 5 6 6 3 0.22528 0.3996 0.2167 0.22528 0.3996 0.2167 表5-6 各发电机相电流、相角情况 编号 节点 名称 节点 相电流 A 相电流 B 相电流 C 相角 A 相角 B 相角 C 1 1 0.36205 1.20342 0.93314 -26.11 -170.51 22.54 1 1 0.36205 1.20342 0.93314 -26.11 -170.51 22.54 1 1 0.36205 1.20342 0.93314 -26.11 -170.51 22.54 3 3 1.08777 1.66286 1.16012 -24.94 -160.94 59.7 3 3 1.08777 1.66286 1.16012 -24.94 -160.94 59.7 3 3 1.08777 1.66286 1.16012 -24.94 -160.94 59.7 6 6 1.24448 1.48556 0.83979 13.99 -131.6 105.28 6 6 1.24448 1.48556 0.83979 13.99 -131.6 105.28 6 6 1.24448 1.48556 0.83979 13.99 -131.6 105.28 5.1.3三相对称 表5-7 各节点相电流、相角情况 编号 名称 相电压 A 相电压 B 相电压 C 相角 A 相角 B 相角 C 1 1 0 0 0 0 0 0 2 2 0.25032 0.25032 0.25032 25.82 -94.18 145.82 3 3 0.2594 0.2594 0.2594 25.26 -94.74 145.26 4 4 0.26365 0.26365 0.26365 29.04 -90.96 149.04 5 5 0.19455 0.19455 0.19455 24.1 -95.9 144.1 6 6 0.30051 0.30051 0.30051 31.67 -88.33 151.67 表5-8 各发电机相电流、相角情况 编号 节点 名称 节点 相电流 A 相电流 B 相电流 C 相角 A 相角 B 相角 C 1 1 1.22568 1.22568 1.22568 -74.81 165.19 45.19 1 1 1.22568 1.22568 1.22568 -74.81 165.19 45.19 1 1 1.22568 1.22568 1.22568 -74.81 165.19 45.19 3 3 1.53175 1.53175 1.53174 -54.4 -174.4 65.6 3 3 1.53175 1.53175 1.53174 -54.4 -174.4 65.6 3 3 1.53175 1.53175 1.53174 -54.4 -174.4 65.6 6 6 1.19381 1.19381 1.19381 -21.71 -141.71 98.29 6 6 1.19381 1.19381 1.19381 -21.71 -141.71 98.29 6 6 1.19381 1.19381 1.19381 -21.71 -141.71 98.29 表5-9各线路相电流情况 首端节点编号 首端节点名称 末端节点编号 末端节点名称 回路 相电流 A 首端节点 相电流 B 首端节点 相电流 C 首端节点 相电流 A 末端节点 相电流 B 末端节点 相电流 C 末端节点 1 1 2 2 1 1.7336 1.7336 1.7336 1.7336 1.7336 1.7336 1 1 4 4 1 0.82903 0.82903 0.82903 0.82903 0.82903 0.82903 5 5 1 1 1 4.57819 4.57819 4.57819 4.57819 4.57819 4.57819 3 3 2 2 4 0.21326 0.21326 0.21326 0.21326 0.21326 0.21326 3 3 2 2 2 0.21326 0.21326 0.21326 0.21326 0.21326 0.21326 3 3 2 2 3 0.21326 0.21326 0.21326 0.21326 0.21326 0.21326 2 2 4 4 1 0.11826 0.11826 0.11826 0.11826 0.11826 0.11826 2 2 6 6 2 0.70751 0.70751 0.70751 0.70751 0.70751 0.70751 2 2 6 6 4 0.70751 0.70751 0.70751 0.70751 0.70751 0.70751 5 5 3 3 1 1.4739 1.4739 1.4739 1.4739 1.4739 1.4739 5 5 3 3 2 1.4739 1.4739 1.4739 1.4739 1.4739 1.4739 5 5 3 3 3 1.4739 1.4739 1.4739 1.4739 1.4739 1.4739 3 3 6 6 1 0.63549 0.63549 0.63549 0.63549 0.63549 0.63549 4 4 6 6 1 0.40153 0.40153 0.40153 0.40153 0.40153 0.40153 4 4 6 6 2 0.40153 0.40153 0.40153 0.40153 0.40153 0.40153 4 4 6 6 3 0.40153 0.40153 0.40153 0.40153 0.40153 0.40153 5 5 6 6 3 0.34762 0.34762 0.34762 0.34762 0.34762 0.34762 5.1.4两相接地 表5-10 各节点相电压、相角情况 编号 名称 相电压 A 相电压 B 相电压 C 相角 A 相角 B 相角 C 1 1 1.18295 0 0 6.65 0 0 2 2 1.10389 0.20423 0.31846 7.84 -107.77 142.06 3 3 1.11518 0.21896 0.32712 8.33 -108.2 142.68 4 4 1.0753 0.20938 0.33445 8.28 -103.68 144.17 5 5 1.12331 0.15693 0.24864 7 -109.69 139.99 6 6 1.08244 0.25162 0.37726 10.71 -101.22 148.67 表5-11各线路相电流情况 首端节点编号 首端节点名称 末端节点编号 末端节点名称 回路 相电流 A 首端节点 相电流 B 首端节点 相电流 C 首端节点 相电流 A 末端节点 相电流 B 末端节点 相电流 C 末端节点 1 1 2 2 1 0.07516 1.37238 1.79029 0.07516 1.37238 1.7
展开阅读全文

开通  VIP会员、SVIP会员  优惠大
下载10份以上建议开通VIP会员
下载20份以上建议开通SVIP会员


开通VIP      成为共赢上传

当前位置:首页 > 学术论文 > 其他

移动网页_全站_页脚广告1

关于我们      便捷服务       自信AI       AI导航        抽奖活动

©2010-2026 宁波自信网络信息技术有限公司  版权所有

客服电话:0574-28810668  投诉电话:18658249818

gongan.png浙公网安备33021202000488号   

icp.png浙ICP备2021020529号-1  |  浙B2-20240490  

关注我们 :微信公众号    抖音    微博    LOFTER 

客服