收藏 分销(赏)

湖北省黄石市2015年中考语文真题试题(含扫描答案).doc

上传人:Fis****915 文档编号:503469 上传时间:2023-10-23 格式:DOC 页数:7 大小:399.50KB 下载积分:8 金币
下载 相关 举报
湖北省黄石市2015年中考语文真题试题(含扫描答案).doc_第1页
第1页 / 共7页
湖北省黄石市2015年中考语文真题试题(含扫描答案).doc_第2页
第2页 / 共7页


点击查看更多>>
资源描述
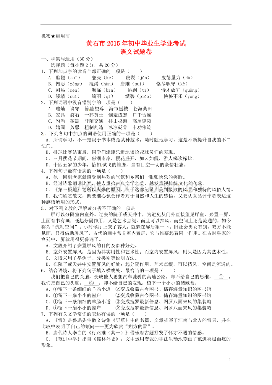
机密★启用前 黄石市2015年初中毕业生学业考试 语文试题卷 一、积累与运用(30分) 选择题(每小题2分,共20分) 1.下列加点字的读音全部正确的一项是( ) A.脑髓(suǐ) 躯壳(ké) 皲裂(jūn) 度德量力(dù) B.憎恶(zèng) 混淆(hùn) 唐雎(suī) 恪尽职守(kè) C.闷热(mēn) 濒临(bīn) 挑剔(tī) 恃才放旷(guǎng) D.绥靖(suí) 绮丽(qǐ) 缥碧(piǎo) 怏怏不乐(yàng) 2.下列词语中没有错别字的一项是( ) A.璀灿 谪守 德隆望尊 海市蜃楼 苍海桑田 B.家具 磐石 一抔黄土 恼羞成怒 口干舌燥 C.勾当 蓬篙 阡陌交通 排山捣海 高屋建瓴 D.嬉闹 芳馨 粗制乱造 冰凉砭骨 丰功伟迹 3.下列各句中加点的词语使用正确的一项是( ) A.所谓学习,不一定限于书本或是某种技术,随时随地学习,这是不断提升自我的不二法门。 B.排球比赛结束后,同学们津津乐道地谈论起球员们的表现。 C.三月撄花节期间,磁湖南岸,樱花盛开,如云如霞,游人鳞次栉比。 D.十四五岁的少年,恰如试飞的雏鹰,当有目空一切的豪情壮志。 4.下列句子最有语病的一项是( ) A.他一回到老家就感受到热烈的气氛和乡亲们一张张快乐的笑脸。 B.经过诗歌朗诵比赛,使人重拾古典文学之美,越发重视传统文化的传承。 C.《第三极地》之所以火爆的原因,在于这部纪录片美到极致的风景和独特的风俗人情。 D.我们欣赏散文,既要细心领会作者对于自然和人生的感悟,又要认真品评作者表达这种感悟所用的形式。 5.对下列文段的理解或分析不正确的一项是 屏可以分隔室内室外。过去的院子或天井中,为避免从门外直接望见厅室,必置一屏,上面有书有画,既起分隔作用,又是艺术点缀,而且可以挡风。而空间上还是流通的,如今称为“流动空间”。小时候厅上来了客人,就躲在屏后望一下。旧社会男女有别,双方不能见面,只得借助屏风了,古代的画中常见室内置屏,它与帷幕起着同一作用。在古时皇家的宫廷中,屏就用得更普遍了。 A.文段介绍了安置屏风的目的及多种好处。 B.室外安置屏风,是因为其实用性和艺术性;而室内安置屏风,则只是因为其艺术性。 C.文段采用了举例子、分类别等说明方法。 D.在院子或天井中安置屏风的好处:起分隔作用,艺术点缀,可以挡风,空间是流通的。 6.结合语境,将下列句子填入横线处,最恰当的一项是( ) 我们把自己的头脑,变成他人思想汽车驰骋的高速公路,却不给自己的思维, ① 。我们把自己的头脑, ② ,却不给自己的发现,留下一个小小的储藏盒。 A.①留下一条细细的羊肠小道 ②变成收藏古今图书、储存海量知识的图书馆 B.①留下一扇小小的窗户 ②变成收藏古今图书、储存海量知识的图书馆 C.①留下一条细细的羊肠小道 ②变成搜罗最新倍息、网罗八面来风的集装箱 D.①留下一扇小小的窗户 ②变成搜罗最新信息、网罗八面来风的集装箱 7.下列有关文学常识的表述有误的一项是( ) A.《雪》是鲁迅先生散文诗集《野草》中的名篇,文章描写了江南与北方的雪景,并在比较中表明了自己的倾向——更为欣赏“朔方的雪”。 B.唐代诗人李白的《行路难(其一)》借乐府古题抒发了怀才不遇的情感。 C.《范进中举》出自《儒林外史》,文中运用夸张的手法生动地刻画了范进喜极而疯的形象。 D.《海底两万里》的作者是法国作家法布尔,他被公认为是“现代科学幻想小说之父”。 阅读甲乙两段文言文,按要求答题。 【甲】公将战,曹刿请见。其乡人曰:“肉食者谋之,又何间焉。”刿曰:“肉食者鄙,未能远谋。”乃入见。问:“何以战?”公曰:“衣食所安,弗敢专也,必以分人。”对曰:“小惠未徧,民弗从也。”公曰:“牺牲玉帛,弗敢加也,必以信。”对曰:“小信未孚,神弗福也。”公曰:“小大之狱,虽不能察,必以情。”对曰:“忠之属也,可以一战。战则请从。” (节选自《左传·曹刿论战》) 【乙】孙子度其行,暮当至马陵。马陵道狭,而旁多阻隘,可伏兵,乃斫大树白①而书之曰:“庞涓死于此树之下”。于是令齐军善射者万弩夹道而伏,期曰:“暮见火举而俱发。”庞涓果夜至斫木下,见白书,乃钻火烛②之。读其书未毕,齐军万弩俱发,魏军大乱相失。庞涓自知智穷兵败,乃自刭,曰:“遂成竖子之名!”齐因乘胜尽破其军,虏魏太子申以归。孙膑以此名显天下,世传其兵法。 (节选自《史记·孙子吴起列传》) 【注】①白:使……露出白木。②烛:照亮。 8.下列句子中加点的词解释有误的一项是( ) A.读其书未毕(全部) B.小惠未徧(通“遍”,遍及、普遍) C.乃斫大树白而书之曰(写) D.牺牲玉帛(指古代祭祀用猪、牛、羊等牲畜) 9.下列句子中加点的词意义和用法相同的一项是( ) A.庞滑自知智穷兵败,乃自刭 肉食者鄙,未能远谋,乃入见 B.皆以美于徐公 庞涓死于此树之下 C.肉食者谋之 遂成竖子之名 D.读其书未毕 其真无马邪? 10.下列说法不正确的一项是( ) A.甲文段说明了政治上取信于民是赢得战争胜利的先决条件。 B.乙文段孙膑取得战斗的胜利,得益于选择有利的地形对敌军进行伏击。 C.甲乙两文段中,曹刿、孙膑都对战事进行了准确的预判和周密的部署。 D.甲文段曹刿认为鲁庄公在处理案件上尽了职分;乙文段孙膑因马陵之战,一战成名。 翻译与默写题(共10分) 11.把下列句子翻译成现代汉语。(4分) (1)何以战?(2分) (2)期曰:“暮见火举而俱发。”(2分) 12.默写填空。(6分) (1)锦江春色来天地, 。(杜甫《登楼》) (2) ,自缘身在最高层。(王安石《登飞来峰》) (3)千古兴亡多少事,悠悠。 。(辛弃疾《南乡子·登口北固亭有怀》) (4)怀民亦未寝,相与步于中庭, , ,盖竹柏影也。(苏轼《记承天寺夜游》) (5)杜牧《赤壁》一诗中作者以独特的视角对战争的结局进行评价的句子是: , 。 (6)李清照《武睦舂》里化无形之“愁”为有重量之“愁”的句子是: , 。 二、阅读与鉴赏(30分) (一)阅读下面这首词,完成13-14题。(共4分) 江城子 密州出猎 苏轼 老夫聊发少年狂,左牵黄,右擎苍,锦帽貂裘,千骑卷平冈。为报倾城随太守,亲射虎,看孙郎。 酒酣胸胆尚开张,鬓微霜,又何妨?持节云中,何日遣冯唐?会挽雕弓如满月,西北望,射天狼。 13.词的上片记叙了一个怎样的场景?请简要分析。(2分) 14.词的下片运用的两个典故“遣冯唐”、“射天狼”,分别表达了词人怎样的情怀?(2分) (二)阅读下文,回答15-18题。(10分) 文明,与世界相拥 苏北 走出去!中国人的热情从来没有像今天这样高涨,中国人的脚步也从来没有像今天这样匆忙。   国外留学的,从读研到读本,又见高中国际班倍受青睐,低龄化已是挡不住的潮流;观光旅游的,从周边到欧美,热浪滚滚,生活在别处,俨然已成一种全民的时尚;投资兴业的,纷纷出海,产业转移、海外扩张正推涌出崭新的转型景观。   每一个中国人,以什么样的形象去展示自己,去拥抱世界?   经历了许多年的封闭,甫一亮相,中国人在海外的言行举止,便引发了分外强烈的关注,也受到了格外严苛的拷问。文明出游,甚至已经成为政府向每一个公民的例行提示。   或许是因为与世界太久的隔膜,国人中不乏一厢情愿的思维定势。一些人习惯性地认定许多经济发展落后的地方便什么都很落后。其实,这是一种率意轻狂的误读。如非洲。当我们在保护区内面对着河马狮子大吼大叫乱扔杂物之际,当我们在旅行途中四处搜寻象牙或犀牛角之时,看看当地人对丰饶的自然资源的悉心保护,对自由的野生动物的亲切尊重,我们当真切地感受到现代文明的撞击和启迪。一些人单方面地认定去海外旅游消费就是对对方的投入甚至奉献。其实,这是一种优势心理的虚妄。泰国清迈市民就曾有对中国游客的拒绝:这里不欢迎粗俗。吵吵闹闹,拒绝排队,随地吐痰,连基本的卫生都不讲,给当地社区带来了麻烦,也让其他高端游览望而却步。一些人想当然地认定鼓足了钱包炫耀着名牌就涨了身价添了牛气。其实,这是一种自卑情结的翻版。我们一再地看到海外媒体报道,中国游客在欧美奢侈品店一掷千金,大肆抢购,留下的却往往是“土豪金”“暴发户”的醒目标签。   短短的30多年间,世界见证着中国套上经济总量第二的耀眼光环,迈着通往小康社会的流星大步,长期笼罩着的贫穷、屈辱的阴霾一扫而光,中国人终于找回了自己的尊严与自信。但这尊严,首要的当是公民品格的尊严;这自信,首要的当是中华文明的自信。   每一个中国企业,以什么样的姿态去落地生根,去开疆拓土?   中国企业的国际化进程,不仅是市场的竞争与合作,而且是文明的对话与融合。   我们有自己的商业传统:勤俭节约,吃苦耐劳,这是传家宝。商店没有关门打烊的时候,老板没有周末假日的休闲。入乡不能随俗,在外国朋友心里,你这是非正常生活;在竞争对手眼中,你就是不正当竞争。我们有自己的比较优势:劳动力不仅廉价,而且高效。海外企业因此很少雇佣当地员工。其实,这更多是个文化适应问题。人家的劳动保障,你难道不该遵守?人家的就业生计,你难道不该考虑?我们有自己的经营模式:营造良好的政商关系。习惯于和政府官员私下公关赢得优势资源和优惠政策,依赖行政力量摆平社会矛盾和利益冲突,这个办法到国外未必管用。而且,很容易遭遇非政府组织和民间人士的非议和抵制。   须知,企业竞争的不仅是产品,而且是文化。中国企业走出去,除了必须遵守当地的法律,还要学会尊重当地的族群文化、宗教习俗和行事规则。企业创造的不仅是利润,而且是价值。没有利润企业就不能生存,但更宝贵的是为社会大众提供优良服务,丰富生活内涵。企业立足的不仅是市场,而且是社会。在异域他乡,尤其是发展中国家,我们究竟感知多少那里的民间生活,了解多少民众的发展需求?企业来自社会,也当回馈社会。对于中国企业,它是必须建立的新一种社企关系,也是必须衡量的新一条文明准绳。   每一步中国发展,以什么样的成效去增进文明,去贡献世界?   中国力量的崛起,其底蕴,应是中国文明的崛起。能不能打破“国强必霸规律”、跨越“修昔底德陷阱”?这是必须直面的历史性挑战。显然,我们仅有享誉世界的中国制造的品牌是不够的,更应有造福人类的中国价值的创造,让中华文明同世界各国人民创造的丰富多彩的文明一道,为人类提供正确的精神指引和强大的精神动力。   传统文化的复兴,其取向,应是现代文明的转型。当下社会主义核心价值体系的建设,正是其凝练的表达。中华文明经历了5000多年历史变迁,一脉相承,为中华民族生生不息提供了丰厚滋养。从历史的诠释中寻找文化认同,从现实的挑战中重塑精神标识,从未来的憧憬中提升人类价值,在推动中华文明创造性转化和创新性发展中,去激活、去焕发内在的生命力量,这是其复兴和转型的正确路径。   民族精神的张扬,其根基,应是主体意识的生长。无论多么美好的理念多么宏远的构想,都需要每一个普通中国人去承载,去践行,都需要每一个普通中国人公民意识的觉醒和公共德性的进步。无数走出去的中国人,无论在另一方土地上经历着什么样的艰难困苦,他们的心头都永远萦绕着对中国文明的守望,和对中国梦想的追寻。正是在这守望和追寻中,他们把一粒粒友好的种子播撒进当地人的心田。   开放,是撬动中国改革坚实的支点,是倒逼中国发展强大的力量。正是因为这撬动和倒逼,文明在交流中多彩,在互鉴中丰富,在传承中超越,在超越中释放着它绵绵不绝的自信力、融合力和创造力,增值着人类共同、共通、共荣的存在意义和文明价值。   中华文明的振兴,恰在与传统对接,与时代同行,与世界相拥。 (选文有删改) 15.本文的中心论点是什么?作者又是从哪两个层面展开论述的?(3分) 16.文中从三个方面列举了中国的发展该以怎样的成效去增进文明、为世界做出贡献,请用原文语句分点概括。(3分) 17.本文第(4)段运用了道理论证、举例论证、对比论证的方法,请任选其中一种论证方法简要分析其论证效果。(2分) 18.结合本文,联系实际,简要谈谈你对“公民品格(意识)”的理解。(2分) (三)阅读下文,回答19-22题。(16分) 在冬夜里歌唱的鱼 查一路 ①天空是一片灰蒙蒙的苍茫,鸟儿离开了岑寂的北方。火烧云沉到山那一边。山岗上,风一阵冷过一阵,蒿草在风中萧瑟。目光越过一道道山梁,一个人的影子就会在昏暗中挟裹着晚风,逐渐清晰。我和妹妹就在这样的黄昏,在这样的山梁上等待父亲,还有父亲手中的鱼。 ②父亲手中提着一尾胖头鱼,这种鱼头重尾轻,是乡村廉价的鱼,很适合我父亲的购买能力。父亲微薄的工资,要养活一家六口,只能偶尔买这种鱼。他很少笑,只在递给我们拴鱼的草索时“嘿嘿”几声。在夜色中,牙齿很白,这是他留给我最深的印象。 ③我飞跑着,把鱼交给母亲。妹妹在身后摇摇晃晃地追赶。母亲接过鱼,刮鳞、剔腮、破肚,把整条的鱼分成小块,娴熟而又忙乱。当菜籽油的香味混合着松枝腾起的浓烟弥敞开来的时侯,厨房成了温暖的心脏,召集一家人围拢到一起,催促着母亲往炉膛添柴。火舌从灶口舔出来,母亲的影子贴上后墙,忽大忽小,斑驳摇曳。罡风缠绕窗棂发出呜咽,屋里的温度升起来,热量向着寒冷四散突围。 ④锅中的水,沸腾起来了。咕噜咕噜,鱼开始在水中歌唱,由一个声部转入另一个声部。这是世间最美的音乐,传递口福的信息。大姐在这时也不忘记做弟妹们的表率,装模作样地伏在灶台做作业;二姐用桃木梳梳她又黑又粗的长辫,眼睛随着腾起的蒸汽升高;妹妹和我,绕着灶台打架,虚张声势,有别于平日里泄愤的争斗,而是在幸福的预感中,矫揉造作,故作娇嗔。父亲黝黑、冷峻的脸上露出慈爱和笑容,虽然沉默独坐,而他内心必然掠过一阵阵瞬间的喜悦,眼前的景象是他的成就。 ⑤不知道时间过了多久,母亲撮起嘴,吹锅盖上的蒸汽。揭开锅盖,如同揭开一个谜底。鱼怎么样了?母亲撒下大把翠绿的葱丝,鲜红的辣椒。锅盖合上时,她用毛巾环绕住锅与盖的缝隙,让蒸汽闷在锅里,但仍挡不住渗出异香。 ⑥鱼熟了,母亲只吃鱼汤泡饭。她拨开我们几个孩子贪婪的交叉着的筷子,挑出一块大而少刺的鱼肉,放在一只小碗中。在我们茫然的眼神里走出异香氤氲的房间。 ⑦寒冷跟随着温暖的小碗,跟随着母亲推开那间草屋的门。温暖的鱼让瞎老爷爷的冰冷的小屋同样获得了温度。老人边吃边有泪水涌出,不知道是不是太辣的缘故? ⑧同样是一个冬天的夜晚,这位孤寡老人孤单地走了。临终前,他告诉在场的人,他庆幸的时刻是那个冬夜,因为他吃到了我母亲送给他的鱼。他用手摸着胸口,说:“这里,很暖!” ⑨另一个冬天。黄昏,我们不再去那个山岗张望。我父亲在这年的秋天去世了。妹妹的黄发已经扎成了小辫,我们渐渐长大成人。但我们常常想念那样的冬夜,温暖只会在寒冷中感知,冬夜是我人生最初的一门课程。 ⑩严寒来袭时,需要取暖,并且不让一个人孤单。 (选自《读者》,有删节) 19.简要概括文中“父亲”的形象特点,并举例分析。(4分) 20.“鱼”在文章结构和表现主题上,分别有什么作用?(4分) 21.结合上下文品析语言。(4分) (1)咕噜咕噜,鱼开始在水中歌唱,由一个声部转入另一个声部。(2分) (这句话在用词、修辞上都很有特点,请简要赏析。) (2)眼前的景象是他的成就。(2分) (“成就”的含义是什么?) 22.“冬夜是我人生最初的一门课程”,“这门课程”教会了作者什么?对此你有怎样的感悟和思考?(4分) 三、写作(60分) 23.根据下列材科的提示,按要求作文。(60分) 说真话,抒真情,往往须在细小处着笔。朱自清在《背影》中对父亲过铁道、上下月台买橘子的情景,进行了深情的抒写;沈石溪在《斑羚飞渡》里对老斑羚牺牲生命换取下一代生存的那一跃,进行了动人的描画。生活中,也常常可见这样触动心灵的人或事...... 请以下面的格式拟定标题,写一篇不少于600字的作文。不得套作,不得抄袭,文中不得出现含有个人信息的地名、校名、人名等。 拟题格式: 我 了××的 (“××”应为人或事) 例如:“我理解了妈妈的唠叨”、“我领略了独处的妙处”等等。 7
展开阅读全文

开通  VIP会员、SVIP会员  优惠大
下载10份以上建议开通VIP会员
下载20份以上建议开通SVIP会员


开通VIP      成为共赢上传

当前位置:首页 > 考试专区 > 中考

移动网页_全站_页脚广告1

关于我们      便捷服务       自信AI       AI导航        抽奖活动

©2010-2026 宁波自信网络信息技术有限公司  版权所有

客服电话:0574-28810668  投诉电话:18658249818

gongan.png浙公网安备33021202000488号   

icp.png浙ICP备2021020529号-1  |  浙B2-20240490  

关注我们 :微信公众号    抖音    微博    LOFTER 

客服