收藏 分销(赏)

钢结构施工组织设计方案-.doc

上传人:人****来 文档编号:4970274 上传时间:2024-10-21 格式:DOC 页数:22 大小:209.50KB 下载积分:10 金币
下载 相关 举报
钢结构施工组织设计方案-.doc_第1页
第1页 / 共22页
钢结构施工组织设计方案-.doc_第2页
第2页 / 共22页


点击查看更多>>
资源描述
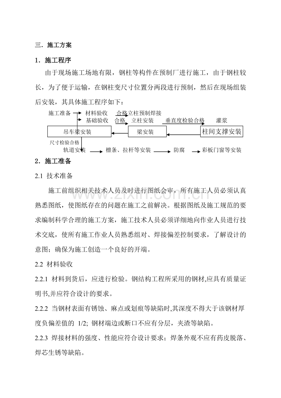
一.工程概况 本工程为神华宁夏煤业集团有限公司宁夏煤基烯烃项目大型设备组焊厂,为两跨钢结构厂房,总长228米,由跨度36+36m组成,分A-B、B-C两跨,其中B~C跨为组焊车间,跨度36m,轨道顶标高18m,吊车最大起重量250/50t;A~B跨为成型加工区,跨宽36m,轨道顶标高18m,吊车最大起重量75/20t。工程结构选型为单层钢框架结构,其中框架柱及屋面梁为Q345B;吊车梁为Q345C、吊车梁制动系统、墙架柱、抗风桁架、檩条等均为Q235B;屋面板及外墙为保温压型钢板围护结构。本工程由中国中元国际工程公司设计。 本工程处于宁夏经济不发达地区宁夏回族自治区银川市灵武市宁东能源化工基地,周边工业设施少。本项目所在地区属中温带半干旱大陆性气候,主要特点是春季干旱,降水少,大风以春季为甚,吹蚀表土,风卷流沙,形成沙暴天气。工程主要的施工任务量主要集中在春季。 二.编制依据 1.中国中元国际工程公司设计图纸 2.GB50205-2001《钢结构工程施工质量验收规范》 3.JGJ82-91《钢结构高强度螺栓连接的设计、施工及验收规程》 4.JGJ81-2002《建筑钢结构焊接技术规程》 5.GB/T8923-1988《涂装前钢材表面锈蚀等级和除锈等级》 6.神华宁煤集团煤基烯烃项目施工组织设计 6.公司程序文件 三.施工方案 1.施工程序 由于现场施工场地有限,钢柱等构件在预制厂进行施工,由于钢柱较长,为了便于运输,在钢柱变尺寸位置分两段进行预制,然后在现场组装后安装,其具体施工程序如下: 施工准备 材料验收 合格立柱预制焊接 基础验收 合格 立柱安装 垂直度检验合格 灌浆 吊车梁安装 梁安装 柱间支撑安装 尺寸检验合格 轨道安装 檩条、拉杆等安装 防腐 彩板门窗等安装 2.施工准备 2.1 技术准备 施工前组织相关技术人员及时进行图纸会审,所有施工人员必须认真熟悉图纸,使图纸存在的问题在施工之前解决。根据图纸及施工规范的要求编制科学合理的施工方案,施工技术人员必须详细地向作业人员进行技术交底,使所有施工作业人员熟悉组对、焊接偏差控制要求,了解设计的意图;确保为施工创造一个良好的开端。 2.2 材料验收 2.2.1 材料到货后,应进行检验。钢结构工程所采用的钢材,应具有质量证明书,并应符合设计的要求。 2.2.2 当钢材表面有锈蚀、麻点或划痕等缺陷时,其深度不得大于该钢材厚度负偏差值的 1/2; 钢材端边或断口不应有分层,夹渣等缺陷。 2.2.3 焊接材料的强度、性能应符合设计要求;焊条外观不应有药皮脱落、焊芯生锈等缺陷。 2.2.4 高强度螺栓连接副,应按包装箱配套供货,包装箱上应标明批号、规格、数量及生产日期。螺栓、螺母、垫圈外观表面应涂油保护,不应出现生锈和沾染杂物,螺纹不应损伤。 2.3 基础验收 钢结构安装前应对建筑物的定位轴线、基础轴线和标高、地脚螺栓位置等进行检查,并应进行基础检查和办理交接验收。并应符合下列规定: a. 基础混凝土强度达到设计要求; b. 基础周围回填夯实完毕; c. 基础的轴线标志和标高基准点准确、齐全。 基础面直接作为柱的支承面,其支承面、地脚螺栓(锚栓)的允许偏差应符合表 1的规定。 表 1 项 目 允 许 偏 差(单位:mm) 标高 ± 3.0 支承面 水平度 l/1000 螺栓中心偏移 5.0 螺栓露出长度 +20.0 0 地脚螺栓(锚栓) 螺纹长度 +20.0 0 预留孔中心偏移 10.0 3.钢结构的预制 3.1.下料 所有钢板及型材使用前应进行检验,如变形超标,应进行矫正,矫正后的允许偏差应符合下表: 表2 项 目 允 许 偏 差 钢板的局部平面度 t≤14 1.5 t>14 1.0 型钢弯曲矢高 L/1000且不应大于5.0 槽钢翼缘对腹板的垂直度 B/80 工字钢、H型钢翼缘对腹板的垂直度 B/100 且不大于2.0 所有部件的预制均应放样下料,当采用气割切割时,误差应遵循表3规定: 表3 项 目 允 许 偏 差 零件宽度、长度 ±3.0 切割面平面度 0.05t,且不应大于2.0 割纹深度 0.3 局部缺口深度 1.0 注: t为切割面厚度 采用机械切割法,应符合表4的规定: 表4 项 目 允 许 偏 差 零件宽度、长度 ±3.0 边缘缺棱 1.0 型钢端部垂直度 2.0 钢结构安装中所有的螺栓孔应采用钻孔,螺栓孔的大小应符合图纸要求;高强螺栓连接面应保持干燥、清洁,不应有飞边毛刺、焊接飞溅物、焊疤、氧化铁皮等,并不应涂漆。 3.2 预制 钢柱的预制在预制厂的预制平台上进行,为了控制吊车梁的标高在一条直线上,在施工中,在标高一米位置作测量标高点标识。由于钢柱柱脚的安装形式为插入式,在施工中,必须对其几何尺寸按图纸要求进行严格控制。 由于梁的长度约32米,施工中在现场进行预制。 对于支撑系统及杆系放样后下料,山墙及轴线上的垂直斜撑在预制厂成片预制后进行,运输到现场进行吊装;对于支撑系统及抗风桁架,可12米长进行预制后运到进行安装,在吊装中采用[36a进行加固后吊装。。 4.钢结构的安装 对于插入式柱脚在钢柱安装前应根据柱子的实际尺寸和控制标高,用C35细石混凝土将杯口底标高调整并精确找平,并将杯口内壁充分拉毛、清理干净、润湿。 基础处理合格后,可进行钢结构的安装,钢柱安装时,采用一台120吨吊车进行主吊装。一台50吨吊车进行遛尾。 钢结构安装时的各项几何尺寸具体见表5 表5.立柱安装允许偏差 项 目 允 许 偏 差 柱脚底座中心线对定位轴线的偏移 5.0 柱基准点标高 有吊车梁的柱 +3.0,-5.0 无吊车梁的柱 +5.0,-8.0 弯曲矢高 H/1200,且不大于15.0 柱轴线垂直度 H≤10m H/1000,且不大于25.0 由于插入式钢柱,在施工中在钢柱上焊接6个支撑点,采用封绳和钢楔对钢结构的垂直度进行调整,使用经纬仪进行找正,找正时,应避免在大风天气或一侧受阳光直射的情况下进行。使用经纬仪找正应在柱子的两个互成90度方向进行,两个方向均不超标为合格。柱子安装调正后用C35不收缩细石混凝土灌注密实。柱脚在地面以下部分用C15混凝土包裹保护,保护层厚不小于50mm,包裹的混凝土保护层高出地面150mm。灌浆完后将临时支撑点打磨掉。 为了保证施工中吊车梁标高的要求,在施工前对基础底面的标高及钢结构的几何尺寸进行严格控制,但在施工若柱基准点标高偏差超标,在基础表面用钢楔对柱标高进行找正。 对于有地脚螺栓的山墙柱和抗风柱,采用150×75的垫铁进行标高和水平度的找正。 钢柱找正完成后进行柱间支撑的安装,以保证找正后的柱的质量,在支撑安装过程中,应采用对称焊接以减小焊接变形。 5.吊车梁系统安装 5.1 吊车梁的安装在钢柱找正固定完成后进行,吊车梁中心线的位置对设计定位轴线的偏差应≤5mm,否则应调整好吊车梁的定位后,才能安装轨道。 5.2 轨道安装的偏差要求为: A.轨道中心线位移偏差≤±5mm。 B.两条轨道中心线间距离偏差≤±5mm。 C.厂房横向同一跨间同一位置上两条轨道顶面的标高差,在吊车梁支座处≤10mm,在吊车梁其它处≤15mm。 D.两领接的吊车轨端相互间的偏移(沿平面上和沿高度上)应≤1mm。 5.3 安装车档时,应力求其腹板中心线与吊车梁腹板中心线在同一平面内,若有偏差不得大于2mm。 6.钢结构的焊接 6.1 本工程钢材主要为Q345和Q235,Q345之间的焊接采用E5015(J507)型焊条,Q345与Q235之间及Q235之间的焊接采用E4303(J422)型焊条。此焊接我公司有成熟的焊接工艺评定,在焊接前我们根据实际情况将编制焊接工艺指导书指导焊接施工。 6.2 焊工应经过考试并取得合格证后方可从事焊接工作。合格证应注明施焊条件、有效期限。持证焊工必须在其考试合格项目及其认可范围内施焊,焊工停焊时间超过 6 个月,应重新考核。 6.3 焊接时,不得使用药皮脱落或焊芯生锈的焊条和受潮结块的焊剂及已熔烧过的渣壳。 6.4 焊条使用前应按产品说明书规定的烘焙时间和温度进行烘焙。经烘焙后应放入保温筒内,随用随取。焊条烘干温度见下表: 表6.焊条烘焙参数 焊材 烘干温度(℃) 恒温时间(h) 待用温度(℃) J422 150 1 100~150 J507 350 1 100~150 6.5 钢结构焊接应按照下表要求进行检查 项目(缺陷类型) 允许偏差(二级焊缝) 允许偏差(三级焊缝) 未焊满(指不足设计要求) ≤0.2+0.02t且≤1mm 每100焊缝内缺陷总长≤25mm ≤0.2+0.04t且≤2mm 每100焊缝内缺陷总长≤25mm 根部收缩 ≤0.2+0.02t且≤1mm 长度不限 ≤0.2+0.02t且≤2mm 长度不限 咬边 ≤0.05t,且≤0.5mm;连续长度≤100mm,且焊缝两侧咬边总长≤10%焊缝全长 ≤0.1t,且≤1mm;长度不限 弧坑裂纹 —— 允许存在长度≤5mm的弧坑裂纹 电弧檫伤 —— 允许存在个别电弧擦伤 接头不良 缺口深度≤0.05t,且≤0.5mm 每1000mm长度焊缝内不得超过1处 缺口深度≤0.1t,且≤1mm 每1000mm长度焊缝内不得超过1处 表面夹渣 —— 每50mm长度焊缝内允许存在直径≤0.4t且≤3mm的气孔2个;孔距应≥6倍孔径 表面气孔 —— 深≤0.2t,长≤0.5t且20mm 注:表内为连接处较薄的板厚 表7.焊缝外观质量标准 对于一级焊缝不得存在未焊满、根部收缩、咬边和接头不良等缺陷,一级焊缝和二级焊缝不得存在表面气孔、夹渣、裂纹和电弧擦伤等缺陷;二、三级焊缝的外观质量应符合表7要求: 6.6 本工程柱的翼缘、腹板,梁的上、下翼缘及腹板,桁架杆件的拼接焊缝均为坡口等强对接焊接,焊缝质量等级为一级,按GB50205-2002的要求100%进行超声探伤,Ⅱ级合格;所有要求全熔透、等强度焊缝(K,V,X型焊缝)为二级焊缝,按GB50205-2002的要求抽检20%进行超声探伤,Ⅲ级合格;斜对接焊缝及角焊缝均为三级焊缝。 7. 螺栓连接 本工程结构高强螺栓连接主要用于柱和屋面钢梁连接,其余螺栓连接为普通螺栓连接。 高强螺栓采用10.9级摩擦型高强螺栓,要求摩擦面抗滑移系数Q235钢为μ=0.45,Q345钢为μ=0.50。高强螺栓连接副的型式、尺寸及技术条件应符合现行有关标准的规定,高强螺栓的螺孔应为钻孔,孔径大小按设计要求,螺栓应自由穿入螺栓孔,不应采用气割扩孔,扩孔数量应征得设计同意。 高强度螺栓连接摩擦面应保持干燥、整洁,不应有飞边、毛刺、焊接飞溅物、焊疤、氧化铁皮、污垢等,除设计要求外摩擦面不应涂漆。螺纹不应有损伤。安装前进行摩擦面抗滑移系数试验,检验合格后方可安装。 高强度大六角头螺栓连接副终拧完成1h后、48h内应进行终拧扭矩检查。检查结果符合要求。 普通螺栓为C级螺栓,其性能等级为4.6级,螺栓紧固应牢固、可靠,外露死扣不应少于2扣。 8.檩条及压型板安装 8.1檩条安装前对变形大的部分作调直,安装后保证其水平度,平直度不超差,并随檩条安装拉杆、窗侧框檩条,否则不准进入轻板安装。 8.2檩条安装后,轻板安装前要特别注意检查结合面的平面度,可吊线检查,檩条安装质量关系轻板安装质量和厂房美观,必须重视。 8.3檩条安装质量要求 表8 檩条等次要构件安装的允许偏差(mm) 序号 项 目 允许偏差(mm) 备 注 1 抗风桁架的垂直度 h/250,且不应大于15.0 用吊线和钢尺检查 2 檩条、墙梁的间距 ±5 用钢尺检查 3 檩条的弯曲矢高 L/750,且不应大于12.0 用拉线和钢尺检查 墙梁的弯曲矢高 L/750,且不应大于12.0 用拉线和钢尺检查 注:1. h为抗风桁架的高度。 2. L为檩条或墙梁的长度。 8.4 压型金属板的铺设和固定按下列原则进行: A、屋面、墙面压型金属板均应逆主导风向铺设。 B、压型金属板从屋面或墙面的一端开始铺设。屋面第一列高波压型金属板安放在檩条一端的第一个(和第二个)固定支架上,屋面第一列低波压型金属板和墙面第一列压型金属板分别对准各自的安装基准线铺设。 C、屋面、墙面压型金属板安装时,应边铺设,边调整其位置,边固定。对于屋面,在铺设压型金属板的同时,还应根据设计图纸的要求,敷设防水密封材料。 D、在屋面、墙面上开洞,可先安装压型金属板,然后再切割洞口;也可先在压型金属板上切割洞口,然后再安装。切割时,必须核实洞口的尺寸和位置。 E、铺设屋面压型金属板时,宜在压型金属板上设置临时人行木板。 9.防腐除锈 9.1 在钢结构预制前应先将进行底漆涂刷,先对涂刷面进行彻底除锈处理,承重构件采用机械除锈,除锈等级不低于Sa2,即钢材表面会无可见的油脂和污垢,并且没有附着不牢的氧化皮,铁锈和油漆涂层等附着物。其它构件可采用手工除锈,除锈等级不低于St2,即钢材表面应无可见的油脂和污垢,并且没有附着不牢的氧化皮,铁锈和油漆涂层等附着物。 9.2 当构件表面涂刷防火涂料时,应在除锈后涂二道以上的防锈底漆,然后在其表面涂防火涂料。 9.3 钢构件安装前不需要涂漆部位 A.与混凝土紧贴或埋入的部位。 B.高强度螺栓节点摩擦面。 C.地脚螺栓和底板。 D.焊接部位及两侧100mm。 9.4 构件表面涂装要求见下表,每遍涂层干漆膜厚度的允许偏差为-5μm。 构件表面涂装要求 表9 涂层 涂料名称 道数 干漆膜厚度 μm 干漆膜总厚度 μm 底漆 环氧富锌底漆 2 60 ≥180 中间漆 环氧云铁中间漆 1 60 面漆 高氯化聚乙烯涂料 2 60~80 四、质量保证措施 4.1参加本工程焊接的焊工必须按《锅炉压力容器管道焊工考试与管理规则》进行考试,合格后方可上岗施焊。当遇到工况条件与焊接作业指导书及焊接技术措施的要求不符合时,应拒绝施焊。 4.2对所施焊的项目,应具有相应项目的焊接工艺评定。 4.3对不合格焊缝的返修,返修前应进行质量分析,当同一部位的返修次数超过两次时,应制订返修措施并经焊接技术负责人审批后方可进行返修。补焊工艺应与原焊缝施焊工艺相同。 4.4焊接工程所采用的材料,应符合设计文件的规定。 4.5材料必须具有制造厂的质量证明书,其质量不得低于国家现行标准的规定。 4.6材料使用前,应按相关国家现行标准的规定进行检查和验收。 4.7施工现场的焊接材料贮存场所及烘干、去污设施,应符合国家标准的规定,并应建立保管、烘干、发放制度。 4.8项目施工中的质量监督、检查、评定等日常工作由质检部门归口,项目总工程师主管,各专职质量检验员负责实施。 4.9强化全员质量意识,贯彻“谁施工谁负责”的原则,作到精心组织、精心指挥、精心施工,坚持优质服务。 4.10下料及预制时,应严格保证各项尺寸。 4.11焊接时,所有焊缝必须按照图纸要求进行焊接,如图纸未作规定,焊缝高度应按照两焊件中较薄件的厚度为准,且为连续焊。 4.12下雨、下雪天气,应采取一定的措施后方可进行施焊。 4.13分片组对成型后,应采用对称施焊,并尽量采用同样的焊接规范进行施焊,以减小变形量。 4.14 当焊接温度低于0度时,应在将构件焊接区各方向大于或等于二倍钢板厚度且不小于100mm范围内的母材,加热到20℃以上后方可施焊,且在焊接过程中均不应低于这一温度。 五、现场作业的安全措施 5.1切割与焊接作业安全管理 5.1.1项目工程范围内金属切割与焊接作业时要严格按业主的有关规定办理动火作业证,并对动火周围的易燃易爆物进行彻底清理干净。如附近沟地可能存在可燃气体、液体时,应采取有效的安全防护措施。 5.1.2焊工应经过特殊工种安全教育,经考核合格后持证上岗。 5.1.3焊工操作时必须规定按穿戴防护工作服、绝缘鞋和防护手套。 5.1.4使用角向磨光机时应检查设备漏电保护器和线路绝缘情况,砂轮片是否有破损或裂纹,打磨时要戴护目风镜和口罩。 5.1.5高空施焊时应穿戴高空劳动保护措施,如佩带安全带、安全帽。小型工具(如刨、锤、扁铲等)应摆放在工具袋里,以防从高空落下。 5.1.6在金属结构上焊接,必须将防护用品穿戴整齐,脚下垫橡胶板或其它绝缘衬垫。应有监护人员,以防安全。 5.1.7电弧焊必须做到 ★电焊机除设置独立的电源开关外,还应对电焊机外壳进行接地或接零保护,其接地电阻不得大于4Ω。 ★一次线路与二次线路绝缘应良好且易辨认。 ★工作前应先检查焊机有无接地及接零装置,各接地点接触是否良好,焊接电源的绝缘有无破损。更换焊条时一定要戴焊工手套,禁止用手和身体随便接触焊机二次回路的导电体,身体出汗衣服潮湿时,切勿靠在带电的钢板或坐在焊件上工作。 ★焊接钢结构时,二次线不允许接入管架、构架上,应直接接入一次焊接点附近。 ★下列操作应在切断电源开关后进行:改变焊机接头,改接二次回路线,搬动焊机,更换保险丝,检修焊机。 5.1.8氧—乙炔焰焊(割)作业应做到 ★焊接作业工具必须符合质量标准,焊炬、控制阀要严密可靠,氧气减压器要灵活有效。气体软管应耐压合格,无破损。 ★氧气瓶、乙炔气瓶不得靠近热源并禁止倒放,乙炔气瓶不得卧放,钢瓶内气体用完后,必须留有余压。 ★氧气瓶与乙炔瓶之间应留有足够的安全距离,距明火点应保持10m以上的距离。 ★氧气、乙炔气设专人负责,以空瓶换实瓶。 ★在高压电源线及管线底下,禁止放置乙炔气瓶。 ★高处切割时应防止割下的材料从高处坠落伤人及设备。 5.2安全用火管理 5.2.1动火应严格执行动火制度,做到“三不动火”,即未经批准不动火,没有防火措施不动火,没有防火人不动火。 5.2.2各单位均应设了解工艺过程、责任心强的人为防火人。防火人必须时刻掌握用火现场的情况,检查防火措施,如发现异常情况,要及时采取措施或停止用火,防止事故发生。 5.2.3业主有权随时检查用火,如发现违反用火管理制度或确认有危险时,可收回火票停止动火。 5.3高处作业安全管理 5.3.1凡地面2m以上(含2m)位置进行作业的称为高处作业,高处作业的级别和种类按国家《高处作业》GB/T3608-93的标准执行。 5.3.2凡超过15m(含15m)以上高处作业人员应进行身体检查,合格后方可进行高处作业。 5.3.3凡2m以上作业时,采取可靠的安全措施,指定专人负责、专人监护,并严格履行审批手续。 5.3.4高处作业必须系安全带,使用的安全带应符合劳动部有关规定。 5.4.5安全带挂钩应挂在构架等牢固地方。底部标高离地面2m处,还应设安全网保护,安全网设在构架、管架外延伸出 1m。 5.4吊装作业: 5.4.1大型构件的吊装,应编制吊装方案或技术措施,并按重要程度报有关部门审批。吊装方案或措施未经审批人许可不得随意改变。 5.4.2吊装作业前,由吊装责任工程师向参加吊装作业的人员进行技术交底,使全部岗位人员熟知吊装方案、指挥信号、安全技术要求及操作要领。 5.4.3吊装作业前,应进行班组自检,班组互检,然后交付生产安全部门组织有关部门进行联合检查。联合检查合格后,由项目经理签发起吊令,方可进行吊装。 5.4.4正式吊装前,应进行试吊,即将框架构件吊离地面200mm或抬吊500mm左右,检查各部分受力正常后,方可进行正式吊装。 5.4.5对联合检查及试吊中检查发现的问题,由项目经理落实整改措施,直至合格为止。 5.4.6吊装作业必须明确总指挥,一切信号与动作必须服从总指挥。信号指挥人员,应信号清晰,旗语准确,符合《起重吊运指挥信号》。 5.4.7吊装指挥应严格执行吊装方案,发现问题及时与技术负责人协商解决。 5.4.8吊装指挥及信号传递应及时、准确,各岗位人员坚守岗位,不得窜岗及误操作。 5.4.9吊装过程中,吊件下方不得人员通过或逗留,并保护吊件下方的物资或设备。严禁碰撞生产装置的各类设施。 5.4.10构件就位固定前,不得解开吊装索具。 5.4.11双机或多机抬吊时,应尽量选择相同机型或相同起重能力的起重机械并合理布置,明确吊装总指挥和二传人员,统一指挥信号,统一动作。 5.4.12构件吊装前,应设吊装警戒区,非吊装作业人员不得入内。 六.劳动力平衡计划 根据现场情况,编制了钢结构施工劳动力需求计划: 序号 工 种 数 量 工作内容 1 铆 工 80 下料、组对安装 2 电 焊 100 焊 接 3 火 焊 20 切 割 4 起 重 20 吊 装 5 测 量 3 测量、校正 6 架子工 50 搭架子 7 电 工 4 供电保障、维修 8 力 工 50 杂 工 9 防腐 40 防腐 10 管理人员 10 现场管理、技术管理 七.施工机具及手段用料 序号 名称 规格型号 数量 备注 1 汽车吊 120T 1台 2 汽车吊 50T 2台 3 汽车吊 25T 1台 4 汽车 8T 1台 5 客货车 1台 6 电焊机 ZX-500 40台 7 钻床 2台 8 龙门吊 1台 9 经纬仪 2台 10 水准仪 1台 11 道木 200根 12 大锤 20把 13 手锤 10把 14 火焊把 20把 15 剪板机 1台 16 喷砂设备 1套 17 千斤顶 5t 4台 18 脚手架钢管 φ45×3.5 15t 19 倒链 10T 10台 20 倒链 5T 20台 21 倒链 3T 4台 22 加减丝 20台 23 钢跳板 800块 24 焊条烘干箱 2台 25 磨光机 φ125 40台 26 钢管 φ325×10 200m 铺设管平台 27 钢板 δ=20 40m2 吊耳等用 28 钢板 δ=15 40m2 吊耳等用 28 钢板 δ=14 40m2 临时支撑用 29 槽钢 [36a 200m 加固材料 30 无缝钢管 φ159×8 50m 加固用料 目 录 一.工程概况 1 二.编制依据 1 三.施工方案 2 1.施工程序 2 2.施工准备 2 3.钢结构的预制 4 4.钢结构的安装 5 5.吊车梁系统安装 7 6.钢结构的焊接 7 7. 螺栓连接 9 8.檩条及压型板安装 10 9.防腐除锈 11 四、质量保证措施 12 五、现场作业的安全措施 13 六.劳动力平衡计划 16 七.施工机具及手段用料 17 施工方案编制及审批表 工程名称 神华宁煤集团煤基烯烃项目大型设备组装厂施工工程 计划开 工日期 2008-2-20 计划竣工日期 2008-4-30 施工单位 中国石油天然气第一建设公司 编制人 编制日期 年 月 日 审核人 签名: 年 月 日 批准人 职务: 签名: 年 月 日 施工方案报批表 工程名称 神华宁煤集团煤基烯烃项目大型设备组装厂施工工程 计划开 工日期 2008-2-20 计划竣工日期 2008-4-30 建设单位 中国石油天然气第一建设公司 监理单位 审批意见 审批单位(公章) 审批人: 年 月 日 审批意见 审批单位(公章) 审批人: 年 月 日 审批意见 审批单位(公章) 审批人: 年 月 日 神华宁夏煤业集团 煤基烯烃项目大型设备组焊厂 组装厂房钢结构施工方案 中国石油天然气第一建设公司银川项目部 二○○八年二月
展开阅读全文

开通  VIP会员、SVIP会员  优惠大
下载10份以上建议开通VIP会员
下载20份以上建议开通SVIP会员


开通VIP      成为共赢上传

当前位置:首页 > 品牌综合 > 施工方案/组织设计

移动网页_全站_页脚广告1

关于我们      便捷服务       自信AI       AI导航        抽奖活动

©2010-2025 宁波自信网络信息技术有限公司  版权所有

客服电话:0574-28810668  投诉电话:18658249818

gongan.png浙公网安备33021202000488号   

icp.png浙ICP备2021020529号-1  |  浙B2-20240490  

关注我们 :微信公众号    抖音    微博    LOFTER 

客服