收藏 分销(赏)

框架柱模板交底技术交底-.doc

上传人:快乐****生活 文档编号:4941925 上传时间:2024-10-20 格式:DOC 页数:8 大小:248KB 下载积分:6 金币
下载 相关 举报
框架柱模板交底技术交底-.doc_第1页
第1页 / 共8页
框架柱模板交底技术交底-.doc_第2页
第2页 / 共8页


点击查看更多>>
资源描述
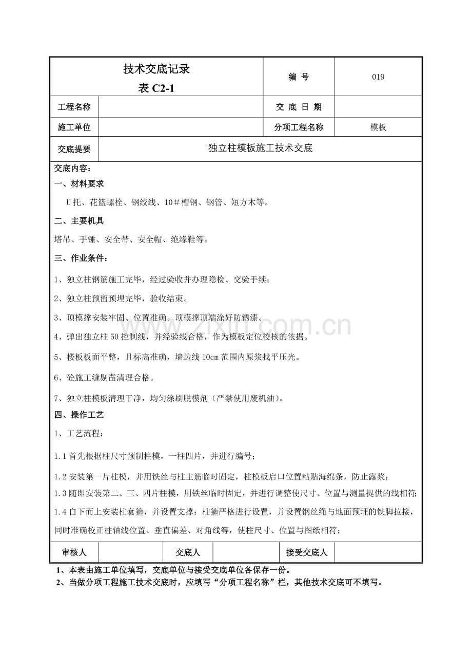
技术交底记录 表C2-1 编 号 019 工程名称 交 底 日 期 施工单位 分项工程名称 模板 交底提要 独立柱模板施工技术交底 交底内容: 一、材料要求 U托、花篮螺栓、钢绞线、10#槽钢、钢管、短方木等。 二、主要机具 塔吊、手锤、安全带、安全帽、绝缘鞋等。 三、作业条件: 1、独立柱钢筋施工完毕,经过验收并办理隐检、交验手续; 2、独立柱预留预埋完毕,验收结束。 3、顶模撑安装牢固、位置准确。顶模撑顶端涂好防锈漆。 4、弹出独立柱50控制线,并经验线合格,作为模板定位校核的依据。 5、楼板板面平整,且标高准确,墙边线10cm范围内原浆找平压光。 6、砼施工缝剔凿清理合格。 7、独立柱模板清理干净,均匀涂刷脱模剂(严禁使用废机油)。 四、操作工艺 1、工艺流程: 1.1首先根据柱尺寸预制柱模,一柱四片,并进行编号; 1.2安装第一片柱模,并用铁丝与柱主筋临时固定,柱模板启口位置粘贴海绵条,防止露浆; 1.3随即安装第二、三、四片柱模,用铁丝临时固定,并进行调整使尺寸、位置与测量提供的线相符; 1.4自下而上安装柱套箍,并设置支撑:柱箍严格进行设置,并设置钢丝绳与地面预埋的铁脚拉接,同时准确校正柱轴线位置、垂直偏差、对角线等,使柱尺寸、位置与图纸相符; 审核人 交底人 接受交底人 1、本表由施工单位填写,交底单位与接受交底单位各保存一份。 2、当做分项工程施工技术交底时,应填写“分项工程名称”栏,其他技术交底可不填写。 技术交底记录 表C2-1 编 号 019 工程名称 交 底 日 期 施工单位 分项工程名称 模板 交底提要 独立柱模板施工技术交底 交底内容: 1.5柱模板内清理:用空压机鼓风清理,将模板内杂物从清扫口清出; 1.6检查验收:首先由施工队进行自检,经自检合格后,报项目部质检组织验收合格后,方可进行混凝土浇筑。 四、施工工艺: (柱模加工、柱模支设、截面尺寸保证措施、防露浆措施) 独立柱的主要尺寸有800×900、800×800、700×900、700×800、700×700、650×650、600×600, 1、柱模加工 1.1采用18厚木胶合板、方木制作定型木模。拼缝处刨平,拼接时夹海绵条挤紧,龙骨采用100mm×100mm方木,方木间距中到中不大于300mm。 1.2截面尺寸:与混凝土接触面,板面加工尺寸要大于柱截面2mm。柱模加工完毕后木胶板开锯边图刷封边漆。 独立柱加工高度: 层高(m) 4.15 5.4 5.35 3.6 4.2 4.25 独立柱高度(m) 3.6 4.85 4.8 3.05 3.65 3.7 1.3柱模支设: 1.3.1柱箍采用10#槽钢,距离柱底125mm开始设置,在不少于半柱高范围内柱箍间距不大于300mm,其余为500mm。柱箍在柱两侧用φ16对拉螺栓将柱箍拉紧。边长小于800mm的方柱用一道槽钢做柱箍,在槽钢上开直径为17mm的螺栓孔,边长大于800的方柱用两道槽钢做柱箍。对拉螺栓竖向间距与柱箍对应。柱每边均设斜撑及拉杆。柱头模板为每面一片。柱模不设清扫口,基层清理干净验收合格后合模如下图: 审核人 交底人 接受交底人 1、本表由施工单位填写,交底单位与接受交底单位各保存一份。 2、当做分项工程施工技术交底时,应填写“分项工程名称”栏,其他技术交底可不填写。 技术交底记录 表C2-1 编 号 019 工程名称 交 底 日 期 施工单位 分项工程名称 模板 交底提要 独立柱模板施工技术交底 交底内容: 审核人 交底人 接受交底人 1、本表由施工单位填写,交底单位与接受交底单位各保存一份。 2、当做分项工程施工技术交底时,应填写“分项工程名称”栏,其他技术交底可不填写。 技术交底记录 表C2-1 编 号 019 工程名称 交 底 日 期 施工单位 分项工程名称 模板 交底提要 独立柱模板施工技术交底 交底内容: 1.3.2截面尺寸保证措施: 为保证独立柱截面尺寸,独立柱内部安放双F卡,安放位置:上中下三个截面,每个截面垂直两道。双F卡如下图: 1.3.3防露浆措施: 柱模板启口位置粘贴海绵条,防止露浆,确保成型效果,如下图; 独立柱模板图 五、质量标准 1.1模板支撑必须稳定、牢固、可靠,模板刚度足够; 1.2模板标高、位置、截面尺寸准确,与图纸尺寸一致; 1.3模板拼缝严密,模板间设置海绵条堵缝,避免漏浆情况; 审核人 交底人 接受交底人 1、本表由施工单位填写,交底单位与接受交底单位各保存一份。 2、当做分项工程施工技术交底时,应填写“分项工程名称”栏,其他技术交底可不填写。 技术交底记录 表C2-1 编 号 019 工程名称 交 底 日 期 施工单位 分项工程名称 模板 交底提要 独立柱模板施工技术交底 交底内容: 4、柱模板安装允许偏差如下表: 项 次 项 目 允许偏差值(mm) 检查方法 国家规范标准 结构长城杯标准 1 轴线位移 柱 5 3 尺 量 2 截面模内尺寸 柱 ±4、一5 ±3 3 层高垂直度 层高不大于5mm 6 3 经纬仪或 大于5m 8 5 吊线、尺量 4 表面平整度 5 2 靠尺、塞尺 5 阴阳角 方正 2 方尺、塞尺 顺直 2 线尺 6 预埋铁件中心线位移 3 2 拉线、尺量 六、模板拆除 1、拆模时间: 独立柱模板冬施时至少24小时拆模,其他季节14小时拆模。 2、拆模方法: 先拆除斜撑、钢丝绳,然后由上至下,拆除螺栓、槽钢;松开独立柱模板与独立柱钢筋绑扎的钢筋,脱开柱模板,最后塔吊分两次吊走柱模板,每吊最多两片柱模板。模板拆模后集中堆放,修整图刷脱模剂。 七、成品保护: 1、冬季施工时按照项目《冬季施工方案》对独立柱模板进行保温处理。 2、模板搬运及堆放时,应轻拿轻放,不准碰撞,防止模板变形。 3、拆模时不得用撬棍硬撬,以免损坏混凝土及独立柱的表面。 4、拆下的木模板,如发现模板不平或肋边损坏变形,应及时修理。 八、安全文明施工措施 审核人 交底人 接受交底人 1、本表由施工单位填写,交底单位与接受交底单位各保存一份。 2、当做分项工程施工技术交底时,应填写“分项工程名称”栏,其他技术交底可不填写。 技术交底记录 表C2-1 编 号 019 工程名称 交 底 日 期 施工单位 分项工程名称 模板 交底提要 独立柱模板施工技术交底 交底内容: 1、模板使用前应严格检查吊钩等部位是否连接牢固。 2、木模板安装按支模工序进行,立模未连接固定前,应使用8#或10#铁丝与墙体钢筋绑扎牢固,每片模板一个绑扎点。 3、柱模板支模作业应有安全架子,禁止利用拉杆和支撑攀登上下。 4、拆模时间应按规定执行,或经技术人员同意。 5、拆模起吊前应检查加固杆件是否拆净,在确无遗漏且模板与柱完全脱离后方可起吊。13.在吊装大模板时,必须由专业信号工指挥塔吊,统一协调,防止吊装时发生碰挂及脱钩等事故。 6、当风力为5级时,允许吊装1—2层木模板或构件;风力超过5级应停止吊装。 7、雨天施工时,注意防滑措施,脚手板绑铁丝或钉木条做防滑条。 九、环保措施: 按照公司贯彻实施ISO14000环境管理体系的要求,必须对模板的施工进行全过程的环境管理控制。加强模板施工中对环境的影响要素的调查、研究与管理,不断改进施工方法,使整个施工过程环保、高效。 1、噪声:在模板的安装、调查、拆卸、清理及修复的过程中要注意控制噪声的排放。不准用大锤等工具砸、敲,制造人为噪音;特别是在夜间施工时需要注意控制噪音分贝在规定范围内(昼间<70dB,夜间<55dB)。不得影响周围居民休息。 2、施工废弃物: 2.1木模板拆卸后集中吊往模板存放区清理、存放; 2.2板上的水泥残块清理下来后集中运往现场的垃圾站,不得随意弃洒; 2.3墙体剔除的水泥碎块也应派专人清理干净,运往垃圾站; 2.4拆下来的废旧螺栓、螺母等不得随意丢置,应收集起来清理备用或回收; 审核人 交底人 接受交底人 1、本表由施工单位填写,交底单位与接受交底单位各保存一份。 2、当做分项工程施工技术交底时,应填写“分项工程名称”栏,其他技术交底可不填写。 技术交底记录 表C2-1 编 号 019 工程名称 交 底 日 期 施工单位 分项工程名称 模板 交底提要 独立柱模板施工技术交底 交底内容: 5、已报废模板则应集中回收处理,不得乱仍乱放; 6、清理与修复有毒有害废弃物的排放施工现场,化工材料及其包装物、容器以及受污染的土地、水体、油手套、含油棉纱棉布、油漆刷等也应及时清理及回收。 7、木模板所用的脱模剂是挥发性化学物品,容易污染环境,需实行封闭式、容器式的管理和使用,尽量避免因泄露、遗洒而对环境造成污染。作业前对操作者进行指导,使用时注意涂刷均匀,不要过多,以免洒在地上污染地面。 8、模板堆放场地与施工现场应达到整齐有序、干净无污染、低噪音、低扬尘、低能耗的整体效果。 审核人 交底人 接受交底人 1、本表由施工单位填写,交底单位与接受交底单位各保存一份。 2、当做分项工程施工技术交底时,应填写“分项工程名称”栏,其他技术交底可不填写。
展开阅读全文

开通  VIP会员、SVIP会员  优惠大
下载10份以上建议开通VIP会员
下载20份以上建议开通SVIP会员


开通VIP      成为共赢上传

当前位置:首页 > 包罗万象 > 大杂烩

移动网页_全站_页脚广告1

关于我们      便捷服务       自信AI       AI导航        抽奖活动

©2010-2026 宁波自信网络信息技术有限公司  版权所有

客服电话:0574-28810668  投诉电话:18658249818

gongan.png浙公网安备33021202000488号   

icp.png浙ICP备2021020529号-1  |  浙B2-20240490  

关注我们 :微信公众号    抖音    微博    LOFTER 

客服