收藏 分销(赏)

简易晶体管图示仪的设计与实现毕业设计论文.doc

上传人:天**** 文档编号:4880702 上传时间:2024-10-17 格式:DOC 页数:20 大小:6.27MB 下载积分:10 金币
下载 相关 举报
简易晶体管图示仪的设计与实现毕业设计论文.doc_第1页
第1页 / 共20页
简易晶体管图示仪的设计与实现毕业设计论文.doc_第2页
第2页 / 共20页


点击查看更多>>
资源描述
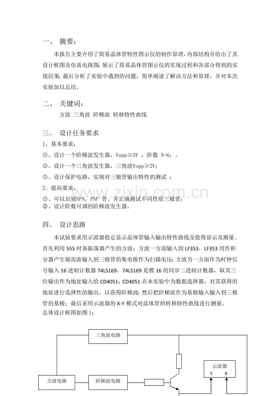
简易晶体管图示仪的设计与实现 实 验 报 告 一、 摘要: 本报告主要介绍了简易晶体管特性图示仪的制作原理,内部结构并给出了其设计框图及仿真电路图;展示了简易晶体管图示仪的实现过程和各部分得到的实现结果;最后分析了实验中遇到的问题,简单阐述了解决方法和原理,并对本次实验加以总结。 二、 关键词: 方波 三角波 阶梯波 转移特性曲线 三、 设计任务要求 1、基本要求: 、设计一个阶梯波发生器,Vopp≥3V ,阶数 N=6;。 、设计一个三角波发生器,三角波Vopp≥2V; 、设计保护电路,实现对三极管输出特性的测试 ; 2、提高要求: 、可以识别NPN,PNP 管,并正确测试不同性质三极管; 、设计阶数可调的阶梯波发生器。 四、 设计思路 本试验要求用示波器稳定显示晶体管输入输出特性曲线及值得显示及测量。首先利用555时基振荡器产生的方波;方波一方面输入到LF353,LF353用作积分器产生锯齿波输入到三极管的集电极作为扫描电压;方波另一方面作为时钟信号输入16进制计数器74LS169,74LS169是模16的同步二进制计数器,取其三位输出作为地址输入给CD4051;CD4051在本实验中为数据选择器,对其获得的地址进行选择性的输出,以获得阶梯波;然后把阶梯波作为基极输入输入到三极管的基极;最后采用示波器的X-Y模式对晶体管的转移特性曲线进行测量。 总体设计框图如图1: 方波电路 三角波电路 阶梯波电路 示波器 Y X 图1 总体设计框图 五、 分块电路和总体电路的设计 5.1 方波发生器电路 通过555振荡器产生时钟信号,所需电压为±5V。Multisim仿真及各元件参数见图2,产生的方波如图3。 图2 Multisim仿真的方波发生器 图3 Multisim仿真的方波 5.2 三角波发生器电路 将5.1中产生的方波输入双运算放大器FM353中,利用其第一个运放作为放大器产生三角波,使三角波Vopp达到要求;利用第二级运放作为减法器,使三角波直流分量减小,产生符合要求的三角波。Multisim仿真如图4,仿真结果如图5。 图4 Multisim仿真的三角波发生器 图5 三角波Multisim仿真结果 5.3 阶梯波 先利用74LS169四位二进制数据选择器接受方波,统计时钟沿个数,将其三位输出作为地址输入到CD4051中,CD4051作为地址译码器产生8阶阶梯波。图6为其Mulitism仿真,仿真结果如图7。由于Multisim的库中没有CD4051,仿真时以ADG528代替其功能。 图6 阶梯波发生器的Multisim仿真 图7 阶梯波Multisim仿真结果 5.4 晶体管特性曲线的显示 将产生的三角波输入到三极管8050的集电极用作扫描,将产生的阶梯波输入到三极管的基极。在三级管各引脚前,串联一个定值电阻,通过测量RE两端的电压大小间接测量流入集电极的电流大小。示波器的两路一路接晶体管集电极,另一路接晶体管发射极测量,并选择X-Y模式得到晶体管的转移特性曲线。图8为整个电路的Mulitisim仿真电路(三极管8050由2N222A替代),图9为晶体管输出特性曲线Multisim仿真图。 图8 整个电路的Multisim仿真 图9 输出特性曲线Mutisim仿真图 六、 实现功能说明 6.1 基本功能的实现 ①、方波发生器 f=1.01054kHz;图10为实际产生的方波在示波器上显示的图样。 图10 实际实验中的方波 ②、阶梯波发生器 f=126.369Hz ,Uopp=5.04V,阶数 N=6;图11为实际产生的阶梯波在示波器上显示的图样。 图11 实际实验中的阶梯波 ③、三角波发生器 三角波f=1.00308kHz,Vopp=5.52V;图12为实际产生的三角波在示波器上显示的图样。 图12 实际实验中的三角波 ④、晶体管输出特性曲线族 输出特性曲线是测量集电极与发射极之间的电压Uce与集电极电流Ic之间的关系曲线。用三角波扫描集电极,X轴测量三极管的射极电压,以表示Uce的值;Y轴测量Ue的电压,通过电压值来以表示Ic的值。这样在示波器的X-Y模式下就可以得到一条输入特性曲线。Uce发生改变,即可得到新的输出特性曲线。把阶梯波做为三极管基极电压,即可得到NPN的输出特性曲线。图13为实验中得到的输出特性曲线族(图为第一次试验所得,没有出来6条输出特性曲线,后经过电阻调节,验收时已得到了6条输出特性曲线的波形图)。 图13 实际实验中的输出特性曲线 6.2 实现的提高要求: ①、显示PNP管特性曲线 将CD4051处产生阶梯波的分压电路电源反接再接到三极管8550基极即可(注意CD4051的驱动电源不能反接)。图14为实际实验中得到的PNP管输出特性曲线。 ②、阶梯波的4-8阶连续可调 在CD4051与VC1之间不接电阻,而连接一个电位计,通过改变电位计阻值大小,改变CD4051的输出电压的范围,改变了进入晶体管截止区的输出特性曲线的条数,获得了连续可调的阶梯波和晶体管输出特性曲线条数。此段以上为实验后调研得知,具体实验时并未完成。实际实验时,我没有理解清楚“连续可调”的具体含义,我是采用了四个电位计,分别接在CD4051的3-4,4-5,5-6,6-7之间,再通过分别调节四个电位计而达到4-8阶连续可调,没有想到通过改变CD4051的输出电压来实验阶梯波阶数可调,是这次实验的一大遗憾。 七、 故障及问题分析 7.1 出现的问题: 1)三角波幅值过小 2) 得到的输出特性曲线条数偏少 3) 得到的输出特性曲线零点处不清晰 4) 测量PNP管输出特性曲线时将CD4051驱动源反接 7.2问题分析及解决方案 1)三角波幅值过小,由于反馈电阻阻值选择不当。但是单纯增大反馈电阻组织又会使其直流偏置改变。我现在Multisim中将LF353所需的几个电阻都改为滑动变阻器,而实际电路搭建中通过多次尝试找到合适的阻值,从而得到合适的三角波。 2)这是由于CD4051的直流电压过大,使晶体管进入截止区部分过多。在实验中我开始没有在CD4051的X0与VCC之间接电阻,在发现问题及原因后,我逐个换取电阻,最后发现430欧姆左右的电阻正好可以得到6条输出特性曲线。并且正是在解决这个问题的过程中,我发现阶梯波及输出特性曲线条数与这个电阻大小有关,遂将这个电阻换为电位计,从而实现了阶梯波阶数的连续可调。 3)这是由于三角波波形不是从零开始的,经过放大后三角波有了一个高达1.87V,接近2V的直流分量,经过加隔直电容,调整三角波电路反馈电路电阻阻值后,仍不甚理想。 4)实际搭建电路过程中,由于CD4051驱动电压及阶梯波分压电路所需初始电压均为5V,所以我在测量NPN输出特性曲线时采用了将CD4051引脚16(VDD)和引脚13(0)短接后再接5V电压的方式。而在测试PNP管输出特性曲线,变更阶梯波分压电路初始电压时,却将CD4051的引脚16(VDD)和引脚13(0)一起反接5伏电压,险些导致芯片损毁。后来我便取消了引脚16和引脚13的短接,另接一根线到引脚13. 八、 总结和结论 结论: 输出特性曲线:描述以基极电流Ib为参量,集电极电流Ic与三极管C.E极之间的管压降Uce之间的关系.对于每一个确定的Ib都有一条曲线.对于某一条曲线,当Uce从零逐渐增大时,Ic逐渐增大,当Uce增大到一定数值时,Ic基本不变,表现为曲线几乎平行与横轴,即Uce大小几乎仅仅取决于Ib. 总结: 这次试验中,通过设计实现简易晶体管图示仪,我在更加深刻地体会到了三角波,方波,阶梯波和晶体管转移特性的同时,掌握了用Multisim仿真的方法,学习到了如何自己设计一个电路。无论是利用555时基振荡器产生时钟信号,还是利用LF353作为放大器和减法产生的三角波,都从中学到了独立自主学习元器件使用的能力。在产生阶梯波信号时,74LS169以及CD4051让我接触到了数字电路的元器件,培养了自学能力。在实验过程中,不断发现问题解决问题,有和同学的探讨,也有自己独立探索发现,提高了自身的解决问题的能力。这些实践能力的提升,是实验前所没有想到的。无论从对理论知识的理解还是自身设计实践的能力上,通过这次试验我都有了长足的进步。 九、 仿真图及波形图 (1)Mulitism仿真原理图: (2)波形图: 三角波: 阶梯波: 晶体管输出特性曲线: 十、 所用元器件及测试仪表清单 元器件/测试仪表 数量 作用 方 波 电 路 555时基振荡器 1 产生时钟信号 1uF电容 2 100uF电容 1 1KΩ电阻 1 67.8Ω电阻 1 直流电压源VCC、VEE(±5V) 1 三 角 波 电 路 LF353 1 第一级用作积分器产生三角波; 第二级用作放大器使三角波大小满足要求。 67.7kΩ电阻 1 11kΩ电阻 3 10kΩ电阻 2 4kΩ电阻 1 0.1uF电容 1 直流电压源VCC、VEE(±14V) 1 阶 梯 波 电 路 74LS169 1 统计时钟信号上升沿个数,输出作为CD4051地址 CD4051 1 地址译码器,产生阶梯波 1KΩ电阻 5 分压产生不同电压 直流电压源(±5V) 1 特性曲线测量 晶体管S8050 1 测量器输出特性曲线 20Ω电阻Rb 1 保护电路 2.7kΩ电阻Rc 1 保护电路 10kΩ电阻Re 1 保护电路 示波器 1 测量晶体管输出特性曲线 十一、 参考文献 1.《电子电路基础》 北京邮电大学出版社 2. 《数字电路与逻辑设计》 北京邮电大学出版社 1. 基于C8051F单片机直流电动机反馈控制系统的设计与研究 2. 基于单片机的嵌入式Web服务器的研究 3. MOTOROLA单片机MC68HC(8)05PV8/A内嵌EEPROM的工艺和制程方法及对良率的影响研究 4. 基于模糊控制的电阻钎焊单片机温度控制系统的研制 5. 基于MCS-51系列单片机的通用控制模块的研究 6. 基于单片机实现的供暖系统最佳启停自校正(STR)调节器 7. 单片机控制的二级倒立摆系统的研究 8. 基于增强型51系列单片机的TCP/IP协议栈的实现 9. 基于单片机的蓄电池自动监测系统 10. 基于32位嵌入式单片机系统的图像采集与处理技术的研究 11. 基于单片机的作物营养诊断专家系统的研究 12. 基于单片机的交流伺服电机运动控制系统研究与开发 13. 基于单片机的泵管内壁硬度测试仪的研制 14. 基于单片机的自动找平控制系统研究 15. 基于C8051F040单片机的嵌入式系统开发 16. 基于单片机的液压动力系统状态监测仪开发 17. 模糊Smith智能控制方法的研究及其单片机实现 18. 一种基于单片机的轴快流CO〈,2〉激光器的手持控制面板的研制 19. 基于双单片机冲床数控系统的研究 20. 基于CYGNAL单片机的在线间歇式浊度仪的研制 21. 基于单片机的喷油泵试验台控制器的研制 22. 基于单片机的软起动器的研究和设计 23. 基于单片机控制的高速快走丝电火花线切割机床短循环走丝方式研究 24. 基于单片机的机电产品控制系统开发 25. 基于PIC单片机的智能手机充电器 26. 基于单片机的实时内核设计及其应用研究 27. 基于单片机的远程抄表系统的设计与研究 28. 基于单片机的烟气二氧化硫浓度检测仪的研制 29. 基于微型光谱仪的单片机系统 30. 单片机系统软件构件开发的技术研究 31. 基于单片机的液体点滴速度自动检测仪的研制 32. 基于单片机系统的多功能温度测量仪的研制 33. 基于PIC单片机的电能采集终端的设计和应用 34. 基于单片机的光纤光栅解调仪的研制 35. 气压式线性摩擦焊机单片机控制系统的研制 36. 基于单片机的数字磁通门传感器 37. 基于单片机的旋转变压器-数字转换器的研究 38. 基于单片机的光纤Bragg光栅解调系统的研究 39. 单片机控制的便携式多功能乳腺治疗仪的研制 40. 基于C8051F020单片机的多生理信号检测仪 41. 基于单片机的电机运动控制系统设计 42. Pico专用单片机核的可测性设计研究 43. 基于MCS-51单片机的热量计 44. 基于双单片机的智能遥测微型气象站 45. MCS-51单片机构建机器人的实践研究 46. 基于单片机的轮轨力检测 47. 基于单片机的GPS定位仪的研究与实现 48. 基于单片机的电液伺服控制系统 49. 用于单片机系统的MMC卡文件系统研制 50. 基于单片机的时控和计数系统性能优化的研究 51. 基于单片机和CPLD的粗光栅位移测量系统研究 52. 单片机控制的后备式方波UPS 53. 提升高职学生单片机应用能力的探究 54. 基于单片机控制的自动低频减载装置研究 55. 基于单片机控制的水下焊接电源的研究 56. 基于单片机的多通道数据采集系统 57. 基于uPSD3234单片机的氚表面污染测量仪的研制 58. 基于单片机的红外测油仪的研究 59. 96系列单片机仿真器研究与设计 60. 基于单片机的单晶金刚石刀具刃磨设备的数控改造 61. 基于单片机的温度智能控制系统的设计与实现 62. 基于MSP430单片机的电梯门机控制器的研制 63. 基于单片机的气体测漏仪的研究 64. 基于三菱M16C/6N系列单片机的CAN/USB协议转换器 65. 基于单片机和DSP的变压器油色谱在线监测技术研究 66. 基于单片机的膛壁温度报警系统设计 67. 基于AVR单片机的低压无功补偿控制器的设计 68. 基于单片机船舶电力推进电机监测系统 69. 基于单片机网络的振动信号的采集系统 70. 基于单片机的大容量数据存储技术的应用研究 71. 基于单片机的叠图机研究与教学方法实践 72. 基于单片机嵌入式Web服务器技术的研究及实现 73. 基于AT89S52单片机的通用数据采集系统 74. 基于单片机的多道脉冲幅度分析仪研究 75. 机器人旋转电弧传感角焊缝跟踪单片机控制系统 76. 基于单片机的控制系统在PLC虚拟教学实验中的应用研究 77. 基于单片机系统的网络通信研究与应用 78. 基于PIC16F877单片机的莫尔斯码自动译码系统设计与研究 79. 基于单片机的模糊控制器在工业电阻炉上的应用研究 80. 基于双单片机冲床数控系统的研究与开发 81. 基于Cygnal单片机的μC/OS-Ⅱ的研究 82. 基于单片机的一体化智能差示扫描量热仪系统研究 83. 基于TCP/IP协议的单片机与Internet互联的研究与实现 84. 变频调速液压电梯单片机控制器的研究 85. 基于单片机γ-免疫计数器自动换样功能的研究与实现 86. 基于单片机的倒立摆控制系统设计与实现 87. 单片机嵌入式以太网防盗报警系统 88. 基于51单片机的嵌入式Internet系统的设计与实现 89. 单片机监测系统在挤压机上的应用 90. MSP430单片机在智能水表系统上的研究与应用 91. 基于单片机的嵌入式系统中TCP/IP协议栈的实现与应用 92. 单片机在高楼恒压供水系统中的应用 93. 基于ATmega16单片机的流量控制器的开发 94. 基于MSP430单片机的远程抄表系统及智能网络水表的设计 95. 基于MSP430单片机具有数据存储与回放功能的嵌入式电子血压计的设计 96. 基于单片机的氨分解率检测系统的研究与开发 97. 锅炉的单片机控制系统 98. 基于单片机控制的电磁振动式播种控制系统的设计 99. 基于单片机技术的WDR-01型聚氨酯导热系数测试仪的研制 100. 一种RISC结构8位单片机的设计与实现 101. 基于单片机的公寓用电智能管理系统设计 102. 基于单片机的温度测控系统在温室大棚中的设计与实现 103. 基于MSP430单片机的数字化超声电源的研制 104. 基于ADμC841单片机的防爆软起动综合控制器的研究 105. 基于单片机控制的井下低爆综合保护系统的设计 106. 基于单片机的空调器故障诊断系统的设计研究 107. 单片机实现的寻呼机编码器 108. 单片机实现的鲁棒MRACS及其在液压系统中的应用研究 109. 自适应控制的单片机实现方法及基上隅角瓦斯积聚处理中的应用研究 110. 基于单片机的锅炉智能控制器的设计与研究 111. 超精密机床床身隔振的单片机主动控制 112. PIC单片机在空调中的应用 113. 单片机控制力矩加载控制系统的研究 项目论证,项目可行性研究报告,可行性研究报告,项目推广,项目研究报告,项目设计,项目建议书,项目可研报告,本文档支持完整下载,支持任意编辑!选择我们,选择成功! 项目论证,项目可行性研究报告,可行性研究报告,项目推广,项目研究报告,项目设计,项目建议书,项目可研报告,本文档支持完整下载,支持任意编辑!选择我们,选择成功! 单片机论文,毕业设计,毕业论文,单片机设计,硕士论文,研究生论文,单片机研究论文,单片机设计论文,优秀毕业论文,毕业论文设计,毕业过关论文,毕业设计,毕业设计说明,毕业论文,单片机论文,基于单片机论文,毕业论文终稿,毕业论文初稿,本文档支持完整下载,支持任意编辑!本文档全网独一无二,放心使用,下载这篇文档,定会成功!
展开阅读全文

开通  VIP会员、SVIP会员  优惠大
下载10份以上建议开通VIP会员
下载20份以上建议开通SVIP会员


开通VIP      成为共赢上传

当前位置:首页 > 学术论文 > 毕业论文/毕业设计

移动网页_全站_页脚广告1

关于我们      便捷服务       自信AI       AI导航        抽奖活动

©2010-2026 宁波自信网络信息技术有限公司  版权所有

客服电话:0574-28810668  投诉电话:18658249818

gongan.png浙公网安备33021202000488号   

icp.png浙ICP备2021020529号-1  |  浙B2-20240490  

关注我们 :微信公众号    抖音    微博    LOFTER 

客服