收藏 分销(赏)

初二八班班级期中质量分析.doc

上传人:丰**** 文档编号:4861245 上传时间:2024-10-15 格式:DOC 页数:6 大小:115.54KB 下载积分:6 金币
下载 相关 举报
初二八班班级期中质量分析.doc_第1页
第1页 / 共6页
初二八班班级期中质量分析.doc_第2页
第2页 / 共6页


点击查看更多>>
资源描述
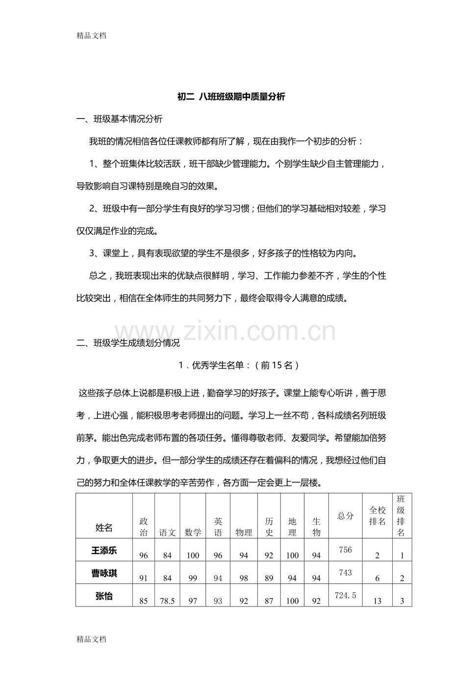
精品文档 初二 八班班级期中质量分析 一、班级基本情况分析 我班的情况相信各位任课教师都有所了解,现在由我作一个初步的分析: 1、整个班集体比较活跃,班干部缺少管理能力。个别学生缺少自主管理能力,导致影响自习课特别是晚自习的效果。 2、班级中有一部分学生有良好的学习习惯;但他们的学习基础相对较差,学习仅仅满足作业的完成。 3、课堂上,具有表现欲望的学生不是很多,好多孩子的性格较为内向。 总之,我班表现出来的优缺点很鲜明,学习、工作能力参差不齐,学生的个性比较突出,相信在全体师生的共同努力下,最终会取得令人满意的成绩。 二、班级学生成绩划分情况 1.优秀学生名单:(前15名)  这些孩子总体上说都是积极上进,勤奋学习的好孩子。课堂上能专心听讲,善于思考,上进心强,能积极思考老师提出的问题。学习上一丝不苟,各科成绩名列班级前茅。能出色完成老师布置的各项任务。懂得尊敬老师、友爱同学。希望能加倍努力,争取更大的进步。但一部分学生的成绩还存在着偏科的情况,我想经过他们自己的努力和全体任课教学的辛苦劳作,各方面一定会更上一层楼。    姓名 政治 语文 数学 英语 物理 历史 地理 生物 总分 全校排名 班级排名 王添乐 96 84 100 96 94 92 100 创业首先要有“风险意识”,要能承受住风险和失败。还要有责任感,要对公司、员工、投资者负责。务实精神也必不可少,必须踏实做事;94 756 朋友推荐□ 宣传广告□ 逛街时发现的□ 上网□2 beadorks公司成功地创造了这样一种气氛:商店和顾客不再是单纯的买卖关系,营业员只是起着参谋的作用,顾客成为商品或者说是作品的作参与者,营业员和顾客互相交流切磋,成为一个共同的创作体1 曹咏琪 10、如果学校开设一家DIY手工艺制品店,你希望_____91 营销环境信息收集索引84 调研要解决的问题:99 与此同时,上海市工商行政管理局也对大学生创业采取了政策倾斜:凡高校毕业生从事个体经营的,自批准经营日起,1年内免交登记注册费、个体户管理费、集贸市场管理费、经济合同鉴证费、经济合同示范文本工本费等,但此项优惠不适用于建筑、娱乐和广告等行业。94 与此同时,上海市工商行政管理局也对大学生创业采取了政策倾斜:凡高校毕业生从事个体经营的,自批准经营日起,1年内免交登记注册费、个体户管理费、集贸市场管理费、经济合同鉴证费、经济合同示范文本工本费等,但此项优惠不适用于建筑、娱乐和广告等行业。98 据调查统计在对大学生进行店铺经营风格所考虑的因素问题调查中,发现有50%人选择了价格便宜些,有28%人选择服务热情些,有30%人选择店面装潢有个性,只有14%人选择新颖多样。如图(1-5)所示89 94 2、消费者分析94 743 6 2 张怡 85 78.5 97 93 92 87 100 92 724.5 13 3 苏欣雨 87 90.5 99 90 83 84 98 89 720.5 15 4 屈家宝 72 75 100 87 96 90 100 98 718 17 5 娜菲莎 83 88 99 97 92 74 95 89 717 18 6 马中鹏 73 82.5 96 90 95 89 100 86 711.5 22 7 刘笑天 90 61.5 97 90 98 78 99 92 705.5 27 8 狄开岩 87 76 99 90 94 74 94 90 704 28 9 刘佳琪 84 83.5 93 85 83 83 100 91 702.5 30 10 陈静 91 78 94 88 92 75 91 88 697 33 11 李香真 92 83.5 99 77 82 68 97 91 689.5 38 12 麦吾兰 78 73.5 98 95 96 65 85 92 682.5 46 13 薛挺 81 80 76 84 85 90 98 88 682 48 14 星星 85 83.5 96 86 73 68 86 85 662.5 63 15 2.中等学生名单:(16——25名) 这些学生在课堂上也能认真听讲,但作业很马虎,书写不清楚。自觉性不强,成绩不够稳定。不能够勤奋学习。如果他们能把精力多花在学习上,并有恰当的学习方法,相信他们的成绩也能稳步提高。 姓名 政治 语文 数学 英语 物理 历史 地理 生物 总分 全校排名 班级排名 夏米西努尔 79 74 99 76 85 81 88 80 662 64 16 刘宁 66 70 96 80 98 66 96 89 661 66 17 麦尔达 85 57 96 72 94 74 96 89 663 68 18 阿合里别克 73 66.5 87 90 90 61 97 82 646.5 86 19 李强 70 74.5 95 71 89 61 98 86 644.5 93 20 杨晓花 63 81.5 80 85 82 66 85 77 619.5 142 21 沙如丽 63 72.5 92 82 77 52 93 87 618.5 145 22 色丽格尔 77 75.5 66 77 82 71 92 74 614.5 150 23 何轶玮 79 62 94 73 84 69 84 68 613 152 24 孟克其其克 81 71.5 81 90 61 64 88 74 610.5 158 25 3、跃进生名单(26——30) 这些学生在课堂上也能认真听讲,作业能完成,但仅仅满足作业的完成,缺少学习方法,只要肯下功夫,相信他们的成绩也能稳步提高。 姓名 政治 语文 数学 英语 物理 历史 地理 生物 总分 全校排名 班级排名 哈米提江 62 67.5 92 62 88 46 86 81 584.5 195 26 马佳 71 67 82 84 66 49 79 82 580 199 27 阿尔依 75 63 67 78 80 51 82 66 562 218 28 克尼都孜 74 66 78 84 63 46 75 73 559 223 29 伊力夏提 57 52.5 63 68 81 50 82 86 539.5 250 30 4、奋追者名单(30——36) 这些贪玩、对自己不严格要求的孩子。听课不太认真,课上做小动作,课上有时随便说话,成绩较差。打架、说脏话等不文明行为在你的身上还存在。说实在有的连小学的知识都不会,你说一句让其去学都不成。当然希望全体任课教师想出恰当的方法,进一步增强学习的自觉性,虚心听从老师教导,进一步加强自控能力的培养,从而提高学生的学习成绩。 姓名 政治 语文 数学 英语 物理 历史 地理 生物 总分 全校排名 班级排名 马勇 69 51.5 37 66 61 55 86 83 508.5 284 31 居马古丽 59 50.5 65 66 69 30 71 65 475.5 309 32 木那尔 54 49.5 54 60 67 31 80 69 464.5 319 33 开山 64 60 45 44 50 49 68 64 444 325 34 王淑筱 70 44 58 60 41 30 55 55 413 339 35 玉米提江 71 48 30 70 31 15 44 53 362 355 36 三、学习小组成绩分析: 语文 数学 英语 物理 政治 历史 地理 生物 总分 晨懋 74.1 83.8 82.5 83.8 76.3 72 89.8 85.7 652 翼翔轩 68.1 90.5 75.6 82.5 78 59.8 86.3 82.8 624 Billow 68.4 80.2 79.9 79.2 75 62 86.2 83.1 614 开心部落 66.9 82.3 77.9 82.8 70 55.3 90.7 80.3 608 Roly-Poly 68.1 74.8 78.7 71.7 76.8 62.7 80.2 79 592 Ants 74.9 83.2 84 83.5 80.3 75.8 93.2 83.8 659 第一 Ants 翼翔轩 Ants 晨懋 Ants Ants Ants 晨懋 Ants 四、各科成绩分析: 平均分 最高分 最低分 及格率% 优良率% 优秀率% 综合成绩 综合排名 语文 70.13 74.29 57.83 80.56 41.67 27.78 61.73 2 数学 83.31 87.63 65.39 86.11 75.00 69.44 80.55 1 英语 80.00 80.00 51.28 97.22 69.44 58.33 80.67 1 物理 80.33 82.11 57.67 91.67 72.22 69.44 81.04 1 历史 64.53 65.50 45.79 66.67 30.56 25.00 52.55 2 政治 76.03 76.15 65.56 91.67 52.78 38.89 71.28 2 生物 81.72 82.91 70.11 94.44 72.22 69.44 82.43 2 地理 87.83 90.14 78.12 94.44 88.89 83.33 89.68 2 五、采取的措施: 1.做好后进生的转化工作 要想转化后进生,“偏爱”是关键 教师对后进生的转化就像医生要治疗病人一样,首先要认真诊断,了解后进生的成因,然后,才能对症下药。其实,后进生同样和其他学生一样渴望得到家长、教师和同学的尊重与爱护,但由于学习成绩不理想,大多数后进生在心理上都存在较强的自卑感,久而久之,产生了逆反心理。 但我觉得后进生最缺乏的是关爱、最想得到信任。所以我们应该给他们体贴和温暖,用热情去感化他们。促使他们和老师坦诚相待,放心地交流沟通,形成良好的个性心理,逐渐转变成为大家期待的好学生。但要求教师在教育过程中要 有耐性、要抓紧、抓反复。 当然,对待后进生也可以寻求家长的配合;注意营造团结、友爱、平等、积极的班级氛围,为后进生创造积极进取的环境;善于发现后进生的闪光点;教师要用自身树立榜样等方法都是很好的方法。  2.正确对待班级中的中等生 对待中等生我觉得最有效的方法是“博爱”。 中等生是一个班级中非常容易被忽略的群体,他们有比较稳定的心理状态,他们既不像优等生那样容易产生优越感,也不像后进生那样容易自暴自弃。他们是班级体的一面镜子,他们希望老师重视他们,但又害怕抛头露面。对这类学生我掌握他们的心理特点,调动他们的积极因素,正确对待他们的反复,始终如一地尊重、理解、信任他们。鼓励他们充分发挥自己的特长,找到自信。 3.关注班级中的优等生 关注班级中的学困生的同时,我们往往忽视了那些天资聪颖,学习成绩突出的优秀生,对待这些学生最好的方法就是严爱。 漂亮的孩子谁都喜欢。也正因为如此,优等生的缺点往往容易被忽视和掩盖,被原谅,被袒护。但小的缺点也会造成大的隐患,对优等学生,我从不宠坏他们,更不迁就他们。   当然,优生不单纯是学业要优,更重要的是人品要优,心胸要广,心理要健康。成天被人赞誉的学生,只能在理智深沉的爱之中,严格要求,警钟常敲,才能克服自身的弱点,扬起风帆前进。 精品文档
展开阅读全文

开通  VIP会员、SVIP会员  优惠大
下载10份以上建议开通VIP会员
下载20份以上建议开通SVIP会员


开通VIP      成为共赢上传

当前位置:首页 > 教育专区 > 其他

移动网页_全站_页脚广告1

关于我们      便捷服务       自信AI       AI导航        抽奖活动

©2010-2025 宁波自信网络信息技术有限公司  版权所有

客服电话:0574-28810668  投诉电话:18658249818

gongan.png浙公网安备33021202000488号   

icp.png浙ICP备2021020529号-1  |  浙B2-20240490  

关注我们 :微信公众号    抖音    微博    LOFTER 

客服