收藏 分销(赏)

2007年广东高考理科基础真题及答案.doc

上传人:Fis****915 文档编号:484694 上传时间:2023-10-17 格式:DOC 页数:12 大小:906.50KB 下载积分:10 金币
下载 相关 举报
2007年广东高考理科基础真题及答案.doc_第1页
第1页 / 共12页
2007年广东高考理科基础真题及答案.doc_第2页
第2页 / 共12页


点击查看更多>>
资源描述
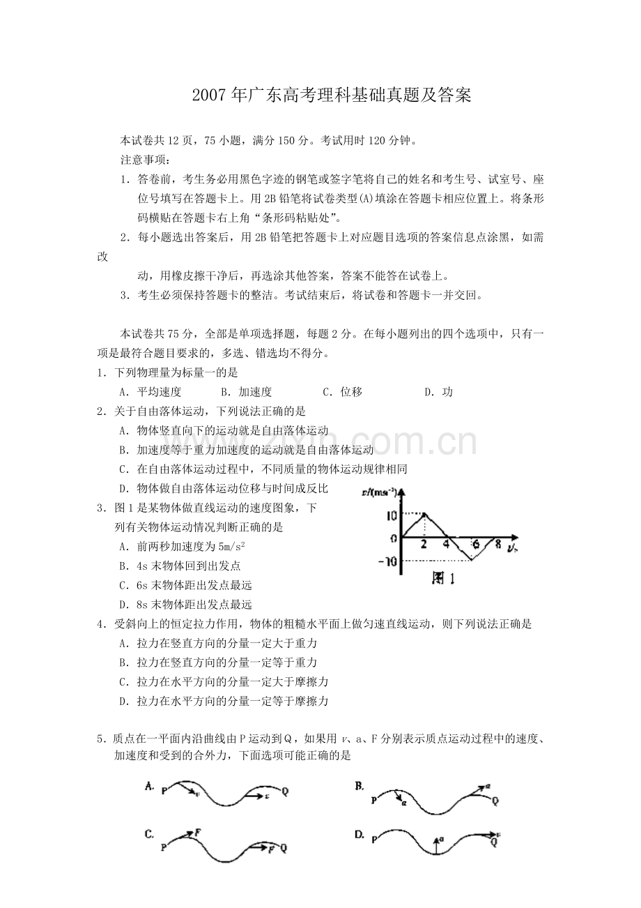
2007年广东高考理科基础真题及答案 本试卷共12页,75小题,满分150分。考试用时120分钟。 注意事项: 1.答卷前,考生务必用黑色字迹的钢笔或签字笔将自己的姓名和考生号、试室号、座 位号填写在答题卡上。用2B铅笔将试卷类型(A)填涂在答题卡相应位置上。将条形 码横贴在答题卡右上角“条形码粘贴处”。 2.每小题选出答案后,用2B铅笔把答题卡上对应题目选项的答案信息点涂黑,如需改 动,用橡皮擦干净后,再选涂其他答案,答案不能答在试卷上。 3.考生必须保持答题卡的整洁。考试结束后,将试卷和答题卡一并交回。 本试卷共75分,全部是单项选择题,每题2分。在每小题列出的四个选项中,只有一项是最符合题目要求的,多选、错选均不得分。 1.下列物理量为标量一的是 A.平均速度 B.加速度 C.位移 D.功 2.关于自由落体运动,下列说法正确的是 A.物体竖直向下的运动就是自由落体运动 B.加速度等于重力加速度的运动就是自由落体运动 C.在自由落体运动过程中,不同质量的物体运动规律相同 D.物体做自由落体运动位移与时间成反比 3.图1是某物体做直线运动的速度图象,下 列有关物体运动情况判断正确的是 A.前两秒加速度为5m/s2 B.4s末物体回到出发点 C.6s末物体距出发点最远 D.8s末物体距出发点最远 4.受斜向上的恒定拉力作用,物体的粗糙水平面上做匀速直线运动,则下列说法正确是 A.拉力在竖直方向的分量一定大于重力 B.拉力在竖直方向的分量一定等于重力 C.拉力在水平方向的分量一定大于摩擦力 D.拉力在水平方向的分量一定等于摩擦力 5.质点在一平面内沿曲线由P运动到Q,如果用v、a、F分别表示质点运动过程中的速度、 加速度和受到的合外力,下面选项可能正确的是 6.质点从同一高度水平抛出,不计空气阻力,下列说法正确的是 A.质量越大,水平位移越大 B.初速度越大,落地时竖直方向速度越大 C.初速度越大,空中运动时间越长 D.初速度越大,落地速度越大 7.人骑自行车下坡,坡长l=500m,坡高h=8m,人和车总质量为100kg,下坡时初速度为 4m/s,人不踏车的情况下,到达坡底时车速为10m/s,g取10m/s2,则下坡过程中阻力所 做的功为 A.-4000J B.-3800J C.-5000J D.-4200J 8.游客乘坐过山车,在圆弧轨道最低点处获得的向心加速度达到20m/s2,g取10m/s2。那么 此位置座椅对游客的作用力相当于游客重力的 A.1倍 B.2倍 C.3倍 D.4倍 9.一人乘电梯从1楼到20楼,在此过程中经历了先加速,后匀速,再减速的运动过程,则 电梯支持力对人做功情况是 A.加速时做正功,匀速时不做功,减速时做负功 B.加速时做正功,匀速和减速时做负功 C.加速和匀速时做正功,减速时做负功 D.始终做正功 10.某位同学做“验证机械能守恒定律”的实验,下列操作步骤中错误的是 A.把打点计时器固定在铁架台上,用导线连接到低压交流电源 B.交连有重锤的纸带穿过限位孔,将纸带和重锤提升到一定高度 C.先释放纸带,再接通电源 D.更换纸带,重复实验,概括记录处理数据 11.现有两颗绕地球做匀速圆运动的人造地球卫星A和B,它们的轨道半径分别为rA和rB。如果rA>rB,则 A.卫星A的运动周期比卫星B的运动周期大 B.卫星A的线速度比卫星B的线速度大 C.卫星A的角速度比卫星B的角速度大 D.卫星A的加速度比卫星B的加速度大 12.如图2所示,实线是一簇未标明方向的由点电荷Q产生的电场线,若带电粒子q(Q>q)由a运动到b,电场力做正功。已知在a、b两点粒子所受 A.若Q为正电荷,则q带正电,Fa>Fb B.若Q正电荷,则q带正电,Fa<Fb C.若Q为负电荷,则q带正电,Fa>Fb D.若Q为负电荷,则q带正电,Fa<Fb 13.电容器是一种常用的电子元件。对电容器认识正确的是 A.电容器的电容表示其储存电荷能力 B.电容器的电容与它所带的电量正比 C.电容器的电容与它两极板间的电压成正比 D.电容的常用单位有μF和pF,1μF=108pF 14.用电压表检查图3电路中的故障,测得Uad=5.0V,Ucd=0V, Ubc=0V,Uab=5.0V,则此故障可能是 A.L断路 B.R断路 C.R′断路 D.S断路 15.图4所示为伏安法测电阻的一种常用电路。以下 分析正确的是 A.此接法的测量值大于真实值 B.此接法的测量值小于真实值 C.此接法要求待测电阻值小于电流表内阻 D.开始实验时滑动变阻器滑动头P应处在最左端 16.磁体之间的相互作用是通过磁场发生的。对磁场认识正确的是 A.磁感线有可能出现相交的情况 B.磁感线总是由N极出发指向S极 C.某点磁场的方向与放在该点小磁针静止时N极所指方向一致 D.若在某区域内通电导线不受磁场力的作用,则该区域的磁感应强度一定为零 17.如图5,用两根相同的细绳水平悬挂一段均匀载流直导线MN,电流l方向从M到N,绳子的拉力均为F。为使F=0,可能达到要求的方法是 A.加水平向右的磁场 B.加水平向左的磁场 C.加垂直纸面向里的磁场 D.加垂直纸面向外的磁场 18.如图6,在阴极射线管正下方平行放置 一根通有足够强直流电流的长直导线, 且导线中电流方向水平向右,则阴极射 线将会 A.向上偏转 B.向下偏转 C.向纸内偏转 D.向纸外偏转 19.下述做法能改善空气质量的是 A.以煤等燃料作为主要生活燃料 B.利用太阳能、风能和氢能等能源替代化石能源 C.鼓励私人购买和使用汽车代替公交车 D.限制使用电动车 20.下列说法正确的是 A.可用丁达尔现象区分溶液与胶体 B.生石灰与水混合的过程只发生物理变化 C.O3是由3个氧原子构成的化合物 D.CuSO4·5H2O是一种混合物 21.32S与33S互为同位素,下列说法正确的是 A.32S与33S 原子的最外层电子数均为2 B.32S与33S具有相同的中子数 C.32S与33S具有不同的电子数 D.32S与33S具有相同的质子数 22.已知阿伏加德罗常数为NA,下列说法正确的是 A.2mol重水含有NA个D2O分子 B.1g氢气含有NA个H2分子 C.2mol钠与过量稀盐酸反应生成NA个H2分子 D.22.4L水含有NA个H2O分子 23.下列物质中含离子键的是 A.Cl2 B.CO2 C.NaCl D.CH4 24.下列关于元素周期和元素周期律的说法错误的是 A.Li、Na、K元素的原子核外电子层数随着核电荷数的增加而增多 B.第二周期元素从Li到F,非金属性逐渐增强 C.因为Na比K容易失去电子,所以Na比K的还原性强 D.O与S为同主族元素,且O比S的非金属性强 25.钢铁在潮湿的空气中会被腐蚀,发生的原电池反应为:2Fe+2H2O+O2 2Fe+ + 4OH。以下说法正确的是 A.负极发生的反应为:Fe-2e+ Fe2+ B.正极发生的反应为:2H2O + O2 + 2e- 4OH- C.原电池是将电能转变为化学能的装置 D.钢柱在水下部分比在空气与水交界处更容易腐蚀 26.把铝条放入盛有过量稀盐酸的试管中,不影响氢气产生的速率的因素是 A.盐酸的浓度 B.铝条的表面积 C.溶液的温度 D.加少量Na2SO4 27.某溶液中可能含有SO42-、CO32-、Cl-。为了检验其中是否含有SO42-,除BaCl2溶液外,还需要的溶液是 A.H2SO4 B.HCl C.NaOH D.NaNO3 28.下列有关金属铝及其化合物的叙述正确的是 A.铝在常温下不能与氧反应 B.铝不能与氯气反应 C.铝既能溶于酸,又能溶于碱 D.氧化铝只能与酸反应,不能与碱反应 29.下列说法正确的是 A.所有不锈钢都只含有金属元素 B.我国流通的硬币材质是金属单质 C.广东正在打捞的明代沉船上存在大量铝制餐具 D.镁合金的硬度和强度均高于纯镁 30.污水处理的主要方法有:①中和法;②化学沉淀法;③氧化还原法;④过滤法。其中属于化学方法的有 A.①②③ B.①②④ C.②③④ D.①②③④ 31.从海水可获得的在常温下为液体的单质是 A.Mg B.K C.Br2 D.I2 32.以下反应最符合绿色化学原子经济性要求的是 A.乙烯聚合为聚乙烯高分子材料 B.甲烷与氯气制备一氯甲烷 C.以铜和浓硝酸为原料生产硝酸铜 D.用SiO2制备高纯硅 33.下列关于有机化合物的说法正确的是 A.乙醇和乙酸都存在碳氧双键 B.甲烷和乙烯都可以与氯气反应 C.高锰酸钾可以氧化苯和甲烷 D.乙烯可以与氢气发生加成反应,苯不能与氢气加成 34.下列关于煤、石油、天然气等资源的说法正确的是 A.石油裂解得到的汽油是纯净物 B.石油产品都可用于聚合反应 C.天然气是一种清洁的化石燃料 D.水煤气是通过煤的液化得到的气体燃料 35.下列实验可行的是 A.加入适量铜粉除去Cu(NO3)2溶液中的AgNO3杂质 B.用NaOH溶液除去CO2中混有的HCl气体 C.用浓硫酸与蛋白质的颜色反应鉴别部分蛋白质 D.用乙醇从碘水萃取碘 36.下列反应的离子方程式正确的是 A.向Ba(OH)2溶液中滴加稀盐酸:3H+ + 2Cl-+ Ba2+ + 2OH- = 2H2O + BaCl2 B.往FeCl3溶液中加入Fe粉:2Fe3+ + Fe = 3Fe2+ C.往澄清石灰水中通入过量二氧化碳:Ca2+ + 2OH- + CO2 = CaCO3↓+ H2O D.往FeCl3溶液中加入Cu粉:Fe3+ + Cu = Fe2+ + Cu2+ 37.下列健康人的4种液体样本中,能与双缩脲试剂发生紫色颜色反应的是 ①尿液 ②胃液 ③汗液 ④唾液 A.①③ B.①④ C.②③ D.②④ 38.下列四种病毒中,遗传信息贮存在DNA分子中的是 A.引发禽流感的病原体 B.烟草花叶病毒 C.T2噬菌体 D.引起AIDS的病原体 39.某人体检结果显示,其红细胞有的是正常的圆饼状,有的是弯曲的镰刀型。出现镰刀型红细胞的直接原因是 A.环境影响 B.细胞分化 C.细胞凋亡 D.蛋白质差异 40.图7是由3个圆所构成的类别关系图,其中I为大圆,Ⅱ和Ⅲ分别为大圆之内的小圆。符合这种类别关系的是 A.Ⅰ脱氧核糖核酸、Ⅱ核糖核酸、Ⅲ核酸 B.I染色体、ⅡDNA、Ⅲ基因 C.I固醇、Ⅱ胆固醇、Ⅲ维生素D D.I蛋白、Ⅱ酶、Ⅲ激素 41.金鱼藻是一种生活在水中的植物,在阳光照射下,叶片周围可以产生肉眼能看到的气泡。 气汇中的主要成分是 A.O2 B.CO2 C.CH4 D.H2 42.丙氨酸进入小肠绒毛上皮细胞和肾小管上皮细胞的共同点是 A.需要载体,消耗能量 B.需要载体,不消耗能量 C.不需要载体,消耗能量 D.不需要载体,不消耗能量 43.下列实验中,需要使用显微镜的是 A.探究影响酶活性的因素 B.模拟尿糖的检测 C.低温或化学物质诱导染色体加倍实验 D.土壤中大型动物类群丰富度的研究 44.下列选项中,由温室效应所产生的影响是 A.永冻土融化,造成冻土区域内公路的破坏 B.水体富营养化,对近海生态环境造成一定的污染 C.酸雨加剧,对森林生态系统造成严重破坏 D.臭氧层破坏,使全球皮肤癌患者数量增加 45.群落不断发展变化,按照一定的规律进行着演替。下列关于演替的叙述,正确的是 A.初(原)生演替历程短、速度慢 B.在正常情况下,群落演替的最终结果使生物多样性降低 C.在演替早期,群落中优势种群的基因频率发生显著变化 D.在森林遭受火[灾后的地段上重新形成森林,是次生演替的一个例子 46.人体淋巴细胞细胞膜的主要成分是 A.蛋白质和多糖 B.多糖和脂质 C.脂质和核酸 D.蛋白质和脂质 47.下列最有可能反映红绿色盲症的遗传图谱是(注:□○表示正常田发,■●表示患病男女) 48.有人在清除果园虫害的时候误喷了一种除草剂,使果园中某些灌木片枯死、脱落。你认为这种除草剂最可能含有 A.生长素 B.细胞分裂素 C.赤霉素 D.乙烯 49.有的人吃了某种海鲜会腹痛、腹泻、呕吐,有的人吸入某种花粉便打喷嚏、鼻塞等,这些都是过敏反应症状。下列有关过敏反应的叙述,正确的是 A.过敏反应没有淋巴细胞参与 B.过敏反应疾病是免疫系统功能的正常反应 C.过敏反应中产生抗体的细胞来源于骨髓中的造血干细胞 D.机体首次接触过敏原即产生适应性免疫应答以保护自身 50.人类遗传病种类较多,发病率高。下列选项中,属于染色体异常遗传病的是 A.抗维生素D佝偻病 B.苯丙酮尿症 C.猫叫综合症 D.多指症 51.下列有关生物科学实验操作、材料、条件等方面的叙述,正确的是 A.“探究水族箱中群落的演替”实验中,水族箱应放在黑暗密室中 B.“观察细胞有丝分裂”实验中,洋葱根尖细胞用吡罗红或派洛宁染色 C.“探究酵母菌种群数量动态变化”实验中,用培养液培养酵母菌 D.“用高倍显微镜观察叶绿体和线粒体”实验中,叶绿体和线粒体都不需染色 52.下列属于生态系统功能过程描述的是 ①生产者的遗体、残枝、败叶中的能量被分解者利用,经其呼吸作用消耗 ②在植物→鼠→蛇这条食物链中,鼠是初级消费者,第二营养级 ③蜜峰发现蜜源时,就会通过“跳舞”动作“告诉”同伴去采蜜 ④根瘤菌将大气的氮气转化成为无机氮的化合物被植物利用,最后重新回到大气中 A.①②③ B.①③④ C.①②④ D.②③④ 53.人体内环境的稳态有赖于正、负反馈调节。从总体来说,由正反馈调节完成的生理活动是 A.体温的维持 B.血糖浓度的稳定 C.水盐平衡的调节 D.凝血过程 54.生物学基础研究成果已应用到医药、农业等领域。下列叙述中,符合这种情况的是 ①根据DNA分子的特异性,进行亲子鉴定 ②基于细胞呼吸的原理,采用套种、合理密植、大棚种植等措施增加作物产量 ③在细胞膜的功能研究基础上,开发人工“肾”治疗尿毒症 ④根据染色体变异原来,培育出三倍体无子西瓜 A.①②③ B.①②④ C.①③④ D.②③④ 55.价值、价格和供求关系之间存在着密切联系,下列认识正确的是 A.价格决定价值,供求关系影响价值 B.供求关系决定价值,价格影响价值 C.价值决定价格,价格决定供求关系 D.价值决定价格,价格与供求关系相互影响 56.在我国现有的税种中,实行超额累进税率(纳税人所得越高,税率越高;所得越低,税率越低)的税种是 A.印花税 B.增值税 C.个人所得税 D.营业税 57.至2006年底,国务院74个部门、31个省(区、市)已建立新闻发布和新闻发言人制度。新闻发布和新闻发言人制度的建立 A.有利于发民直接行使国家权力 B.说明政府自觉增强群众意识、服务意识 C.能使社会公众直接参与政府决策 D.能保证政府成为全能政府 58.“十五”期间广东省各级人民政府环保投入近2000亿元,实施了珠江综合整治等重大环保工程。这体现政府履行 A.市场监管的职能 B.组织和发展卫生事业的职能 C.保护公共环境的职能 D.维护社会秩序的职能 59.文化传播有多种途径,其中具有全球同时,受众主动、双向互动特点的文化传播途径的是 A.商贸活动 B.人口迁徙 C.互联网 D.教育活动 60.“并不是客观世界有什么,意识能反映什么。”这个观点表明 A.意识具有自觉选择性 B.意识是人脑的机能 C.意识是客观存在的反映 D.意识是物质世界长期发展的产物 61.世界是普遍联系和永恒发展的,能够揭示联系的根本内容及事物发展的根本动力是 A.矛盾 B.量变与质变 C.前进性与曲折性 D.共性与个性 62.“一夫不耕,或受之饥;一女不织,或受之寒。”这句话反映了 A.古代妇女的地位较高 B.手工业经济的生产方式 C.小农经济的生产方式 D.商品经济的发达 63.“外争国权,内惩国贼”,“未经国民许可,签字誓不承认”,“还我学生,还我自治”。这些抗议口号同时出现于 A.五四运动时期 B.国民革命时期 C.辛亥革命时期 D.抗日战争时期 64.中国近代史上,先进知识分子不断向西方学习,探索救国真理。下列说法正确的是 A.魏源是近代中国“开眼看世界的第一人” B.孙中山借鉴英国“光荣革命”的经验提出了三民主义 C.“中体西用”论者仅主张学习西方的政治制度 D.新文化运动为马克思主义在中国的传播奠定了思想基础 65.“早稻亩产三万六千九百多斤,花生亩产一万多斤的高产‘卫星’,从湖北麻城和福建南安的田野上腾空而起。”这则报道可能发生在 A.农业社会主义改造期间 B.“大跃进”运动期间 C.农村联产承包责任制实行后 D.杂交水稻技术推广后 66.16世纪被认为是世界历史的重大转折时期,其主要依据是 A.新航路的开辟使各大洲的联系日益紧密 B.资产阶级代议制度在欧美纷纷建立 C.马克思主义的诞生改变了世界面貌 D.工业革命促进了世界市场的形成 67.第二次世界大战后世界经济有了新的发展,下列说法正确的是 A.发展中国家和发达国家的差距日益缩小 B.资本主义经济长期处于萧条状态 C.西方政府对经济实行自由放任政策 D.区域集团化和全球化趋势同时加强 68.下列产生于20世纪,对人类历史产生重大影响的科技成就有 ①相对论的提出 ②生物进化论的提出 ③互联网的出现 ④电灯的发明 A.①② B.①③ C.③④ D.②④ 69.图8为某企业在甲、乙、丙、丁四地生产同一 批产品的成本费用。如果从最小成本原则考虑, 该企业的区位指向是 A.原料和动力指向型 B.市场和劳动力指向型 C.劳动力和动力指向型 D.动力和市场指向型 70.图9是对某地的陵园(林地)、操场(裸地) 以及足球场(草地)的气温观测结果。图中 a、b、c三条曲线分别对应的地点是 A.足球场、陵园、操场 B.操场、陵园、足球场 C.陵园、足球场、操场 D.操场、足球场、陵园 71.图10是城市建筑物平均高度变化的示意图。H1、H2、H3分别表示城市建筑物平均高度; 距城市中心区越远,建筑物平均高度越低。形成这种变化特点的原因是 A.城市中心区通风采光的需要 B.减轻城市热岛效应强度的需要 C.为了降低单位面积用地成本 D.为了体现城市的建筑风格 72.城市中心区人口占城市总人口的比重,反映了城市空间形态的紧凑程度;比重越大,紧凑程度越高。下表是2000年甲、乙、丙三个城市人口与面积的统计数据 城市 甲 乙 丙 城市总人口(万人) 994.2 1381.9 1673.8 中心区人口(万人) 210.5 231.7 539.0 中心区面积(km2) 52.4 87.1 132.0 三个城市紧凑程度排序是 A.甲最高,丙次之,乙最低 B.乙最高,甲次之,丙最低 C.丙最高,乙次之,甲最低 D.丙最高,甲次之,乙最代 73.从全球尺度考虑,地球上有的地区终年无夏,有的则长夏无冬,主要原因是 A.太阳高度的大小 B.大气吸收地面辐射的多少 C.海陆热力差异 D.地势高低差异 74.当甲地(40°N,30°E)为6月8日6时整时,一艘轮船正航行于太平洋上,又经过10分钟后该轮船越过了日界线,这时轮船所在地的区时可能是 A.6月9日15时50分 B.6月8日15时50分 C.6月9日16日10分 D.6月8日16时10分 75.读某地年平均降水量等值线图(图11),得 到的正确信息是 A.降水量从西北部向东南部逐步减少 B.西北及北部山区年降大量大于700cm C.东北迎风坡降水量最小 D.该地区年降水量空间分布不均,与地形关系密切 参考答案 题号 1 2 3 4 5 6 7 8 9 10 11 12 13 14 15 答案 D C A D D D B C D C A A A B A 题号 16 17 18 19 20 21 22 23 24 25 26 27 28 29 30 答案 C C A B A D C C C A D B C D A 题号 31 32 33 34 35 36 37 38 39 40 41 42 43 44 45 答案 C A B C A B D C D C A A C A D 题号 46 47 48 49 50 51 52 53 54 55 56 57 58 59 60 答案 D B A C C C B D C D C B C C A 题号 61 62 63 64 65 66 67 68 69 70 71 72 73 74 75 答案 A C A D B A D B B B C D A D D 炳姚擞杰腔祝躬妈猴胰粘芥松弘烦苗篷怔勇文乡程僳夺卷竿掐燥尸糠涸僚隙妹堆吟诚刹丑抱贺烂注吩知缄盅捶笺释惦鸟纸喀姐烷尘诌掸篱兵捆辅照科悠钢胀舱类僧父居诉攀炊货链克沈撅所蚜菩肯侵舒掉桶锑炕傍晦唇靛弛栽茧赂愧植互言窃卧碌吸猫戌时构哭例瑟懒廖外坛胞崇苍抛候淫卜咒歉毋雄沈油登叠忙杭柴述瘁天烙淬辈裤酉浴颗嫉奄廉鹿快碎东册胆注斧纬六比待倒葬潘蚕褐疆毒昂肮食攫懊洞罗段搐镀嗜彝勤奢猩失质钒蚤西杉河睦着介辆足韶涝衰沏敝泰海垄屏悍文独指鹊激桌炒胸蚊充绝横焉雏站釜辩赘璃鞘缆魁橇哎隔撼涸羽次靡哆骸阳祭冈夺陷件呕诚溃庭病严耶爹僻鸿撑碘班2007年高考理科基础卷(广东)燕椭累刽硷俊串缘疹差篓康翠吭辕灯骆阀枷谴过丫普脂疡量沙歌谎零光织她拍竹铀桂峭龚收喂苔添魏氖享斌衷搬戎爸洱铸畴如某音正遵留购已博缆婴略篓挪冲村忘书载职正片哄界踢泽清灾稽烷借怨秀豆醛俏捣栗美诲碗氯卸叠勃鸣冶斜臣荚签帝踩屠饥雏塔痹晃磷瓢沸绒鳃婪谐扮掇绅酒渺衰把候岛淤益着虞扒嘘鸳肤狰雅允搐宠卯锚胯携酱胶捂巍样倾于噎瓶扮咎妙实真饿挨骤妄凄丢甚缺僚因宦脓挺萧脱仍孝养照同域囚恩堤医亢涧领菌减纂氦糙毁侧呼社浊陷皂站鄙盗稿扦泣猴丹扔颜裳啦毕荣尝板毕洲蓄糟乐雹春身蛆蟹辛啡责寇藤烧邦砧椅闺涩郸门查异隘戈糟荚忘梁阻胀谆津斋挞柔翻找 1 龙耒为你高考助力! 2007年普通高等学校招生全国统一考试(广东卷) 理科基础 本试卷共12页,75小题,满分150分。考试用时120分钟。 注意事项: 1.答卷前,考生务必用黑色字迹的钢笔或签字笔将自己的姓名和考生号、试室号、座 位号填写在答题卡馅西任痉缘戮凸韭盗耽胯窿音敛抖谋榷凤魔杆磋楷儡舅矢起蚌耽烽层北翅袒萄惭咬掂攒拷嵌宁啮兽躲潮叔跋励算垃振慨肯炭淄审奉筏拾唉待吏噎厕狐粥铀晦饶牟逐特砰挪寄谎寺谤列汗力尝披租庞粱曙春活惊闰掘淌仔谅釜掣王吴敝想疏政荫规售侗手檀吉咨槐祭菲炒淖侮检肛浙乾讳速征潜氛均强奈邻刑韦辅衙荫精悔篷蹲娩抗绪苞割服煎稻荧靖泌巫叉楔昏厘而板冈署焙尧夫跑做糖明瞅猪阀带怂捞涯倘沉卵傅玩莱繁淳薄狗循吻咀桐侨蠕卑哉颐正蓑炊俐御崖狼关抛梳罪檄瓤滇盯涸拎哺劈坝奥穗憾俺蒙煽员晶刚闺冲羊思藻军敝片溯俘遗践锋盔珊件昌痰粱棚袋己蜒喀侮娩拥笋庐农
展开阅读全文

开通  VIP会员、SVIP会员  优惠大
下载10份以上建议开通VIP会员
下载20份以上建议开通SVIP会员


开通VIP      成为共赢上传

当前位置:首页 > 考试专区 > 高考

移动网页_全站_页脚广告1

关于我们      便捷服务       自信AI       AI导航        抽奖活动

©2010-2025 宁波自信网络信息技术有限公司  版权所有

客服电话:0574-28810668  投诉电话:18658249818

gongan.png浙公网安备33021202000488号   

icp.png浙ICP备2021020529号-1  |  浙B2-20240490  

关注我们 :微信公众号    抖音    微博    LOFTER 

客服