收藏 分销(赏)

泵与泵站期末复习题+答案.doc

上传人:快乐****生活 文档编号:4843902 上传时间:2024-10-15 格式:DOC 页数:4 大小:132KB 下载积分:5 金币
下载 相关 举报
泵与泵站期末复习题+答案.doc_第1页
第1页 / 共4页
泵与泵站期末复习题+答案.doc_第2页
第2页 / 共4页


点击查看更多>>
资源描述
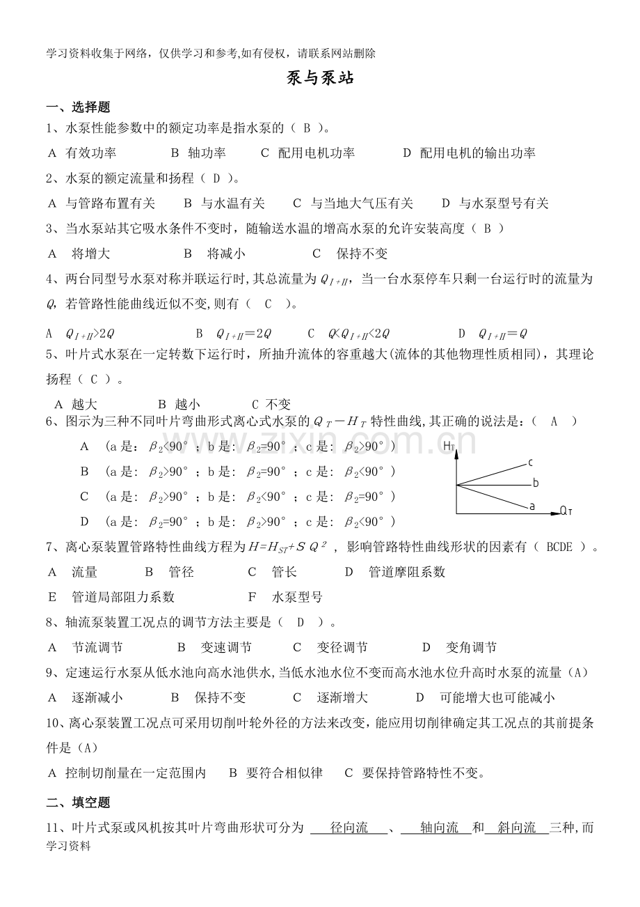
学习资料收集于网络,仅供学习和参考,如有侵权,请联系网站删除 泵与泵站 一、选择题 1、水泵性能参数中的额定功率是指水泵的( B )。 A 有效功率 B 轴功率 C 配用电机功率 D 配用电机的输出功率 2、水泵的额定流量和扬程( D )。 A 与管路布置有关 B 与水温有关 C 与当地大气压有关 D 与水泵型号有关 3、当水泵站其它吸水条件不变时,随输送水温的增高水泵的允许安装高度( B ) A 将增大 B 将减小 C 保持不变 4、两台同型号水泵对称并联运行时,其总流量为QⅠ+Ⅱ,当一台水泵停车只剩一台运行时的流量为Q,若管路性能曲线近似不变,则有( C )。 A QⅠ+Ⅱ>2Q B QⅠ+Ⅱ=2Q C Q<QⅠ+Ⅱ<2Q D QⅠ+Ⅱ=Q 5、叶片式水泵在一定转数下运行时,所抽升流体的容重越大(流体的其他物理性质相同),其理论扬程( C )。 A 越大 B 越小 C 不变 6、图示为三种不同叶片弯曲形式离心式水泵的QT-HT 特性曲线,其正确的说法是:( A ) A (a是:β2<90°;b是: β2=90°;c是: β2>90°) B (a是: β2>90°;b是: β2=90°;c是: β2<90°) C (a是: β2>90°;b是: β2<90°;c是: β2=90°) D (a是: β2=90°;b是: β2>90°;c是: β2<90°) 7、离心泵装置管路特性曲线方程为H=HST+SQ2 , 影响管路特性曲线形状的因素有( BCDE )。 A 流量 B 管径 C 管长 D 管道摩阻系数 E 管道局部阻力系数 F 水泵型号 8、轴流泵装置工况点的调节方法主要是( D )。 A 节流调节 B 变速调节 C 变径调节 D 变角调节 9、定速运行水泵从低水池向高水池供水,当低水池水位不变而高水池水位升高时水泵的流量(A) A 逐渐减小 B 保持不变 C 逐渐增大 D 可能增大也可能减小 10、离心泵装置工况点可采用切削叶轮外径的方法来改变,能应用切削律确定其工况点的其前提条件是(A) A 控制切削量在一定范围内 B 要符合相似律 C 要保持管路特性不变。 二、填空题 11、叶片式泵或风机按其叶片弯曲形状可分为 径向流 、 轴向流 和 斜向流 三种,而离心泵或风机大都采用 后弯式 叶片。 12、给水泵站按其作用可分为 取水泵站 、 送水泵站 、 加压泵站 、 循环泵站 。 13、同一水泵输送两种不同重度的液体,且γ1>γ2 ,则水泵的流量的关系为Q1 Q2 14、轴流式水泵应采用 开阀 启动方式,其目的是 轻载启动 。 15、水泵装置进行出水阀门关小后,水泵的扬程将 增大 ,功率将 降低 。 16、离心泵装置工况点的常用调节方法有 变径 、 变速 、 变角 、 变阀 等。 17、与低比转数水泵相比,高比转数水泵具有 更低 的扬程;与高比转数水泵相比,低比转数水泵具有 更小 流量。 三、判断题 18、水泵的理论扬程与所抽升的液体容重有关,液体容重越大,其理论扬程越低,反之则理论扬程越高。 ( × ) 19、水泵的额定流量、扬程等参数与管路系统无关。 ( × ) 20、两台水泵的几何形状相似则其比转数必定相等。 ( × ) 21、水泵的切削定律是相似定律的特例。 ( × ) 22、为防止由于水锤造成的破坏,可采用取消止回阀的措施。 ( √ ) 23、当水泵叶轮的转速确定后,叶轮直径越大水泵扬程越高。 ( √ ) 24、离心泵的吸水性能与当地大气压、抽送的水温及吸水管路的布置都有关。 ( √ ) 25、正在定速运行的单台水泵装置,当出水闸阀关小时,水泵工况点将沿着管路特性曲线向左移动。( √ ) 四、综合题 28、写出与标注对应的离心泵的主要零件名称,并简述零件6、11的主要作用(总计10分) (1.叶轮) (2.泵轴) (3.键) (4.泵壳) (5.泵座) (6.灌水孔) (7.放水孔) (8.接真空表孔) (9.接压力表孔) (10.泄水孔) (11.填料盒) (12.减漏环) (13.轴承座) (14.压盖调节螺栓) (15.转动轮) 灌水孔:泵启动前充水、 填料盒:减少高压水向外渗漏 29、简述离心泵启动和停车时出水阀门的状态及原因? 离心泵在排出管路阀门关闭状态下启动,因为离心泵是靠叶轮离心力形成真空的吸力把水提起,所以,离心泵启动时,必须先把闸阀关闭,灌水。水位超过叶轮部位以上,排出离心泵中的空气,才可启动。启动后,叶轮周围形成真空,把水向上吸,其闸阀可自动打开,把水提起。因此,必须先闭闸阀。 泵工作系统的阀门或附属装置均应处于泵运转时负荷最小的位置,应关闭出口调节阀。 离心泵停泵应先关闭出口阀,以防逆止阀失灵致使出水管压力水倒灌进泵内,引起叶轮反转,造成泵损坏。  30、已知某多级双吸式离心泵的额定参数为Q=45m3/h,H=33.5m,转数n=2900 r/min,级数为8。计算其比转数ns。(总计5分) 31、已知管路特性曲线H=HST+SQ2和水泵在n1转速下的特性曲线(Q—H)1的交点为A1,但水泵装置所需工况点A2(Q2 ,H2)不在(Q—H)1曲线上,如图所示,若采用变速调节使水泵特性曲线通过A2点,则水泵转速n2应为多少?试图解定性说明之。(要求写出图解的主要步骤,示意地画出必要的曲线,清楚标注有关的点和参数。)( 10分 ) 1.写出通过A2点的相似工况抛物线方程:  H = KQ2 =H2/(Q22)*Q2并绘制抛物线; 2.H = KQ2曲线与(Q—H)1曲线 相交于B(Q1,H1)点, 则B点与A2点为相似工况点。根据比例律得调节后的转速为n2 = n1Q2/Q1   32. 已知水泵供水系统静扬程HST=13m ,流量Q=360L/s ,配用电机功率N电=79KW ,电机效率η电=92%,水泵与电机直接连接,传动效率为100%,吸水管路阻抗S1=6.173 S2/m5 ,压水管路阻抗S2=17.98 S2/m5,求解水泵H、N和η。(总计10分) 33、下面是一台水泵的H—Q曲线和水泵装置的特性曲线∑h—Q,请利用图解法判断分别将两台该泵并联工作后水泵系统的工况点,并指出并联工作后的各单泵的工况点。(总计10分) Q H—Q ∑h—Q H 0 学习资料
展开阅读全文

开通  VIP会员、SVIP会员  优惠大
下载10份以上建议开通VIP会员
下载20份以上建议开通SVIP会员


开通VIP      成为共赢上传

当前位置:首页 > 包罗万象 > 大杂烩

移动网页_全站_页脚广告1

关于我们      便捷服务       自信AI       AI导航        抽奖活动

©2010-2026 宁波自信网络信息技术有限公司  版权所有

客服电话:0574-28810668  投诉电话:18658249818

gongan.png浙公网安备33021202000488号   

icp.png浙ICP备2021020529号-1  |  浙B2-20240490  

关注我们 :微信公众号    抖音    微博    LOFTER 

客服