收藏 分销(赏)

人力资源开发与管理第1阶段测试题(答案).doc

上传人:人****来 文档编号:4375093 上传时间:2024-09-14 格式:DOC 页数:6 大小:70KB 下载积分:6 金币
下载 相关 举报
人力资源开发与管理第1阶段测试题(答案).doc_第1页
第1页 / 共6页
人力资源开发与管理第1阶段测试题(答案).doc_第2页
第2页 / 共6页


点击查看更多>>
资源描述
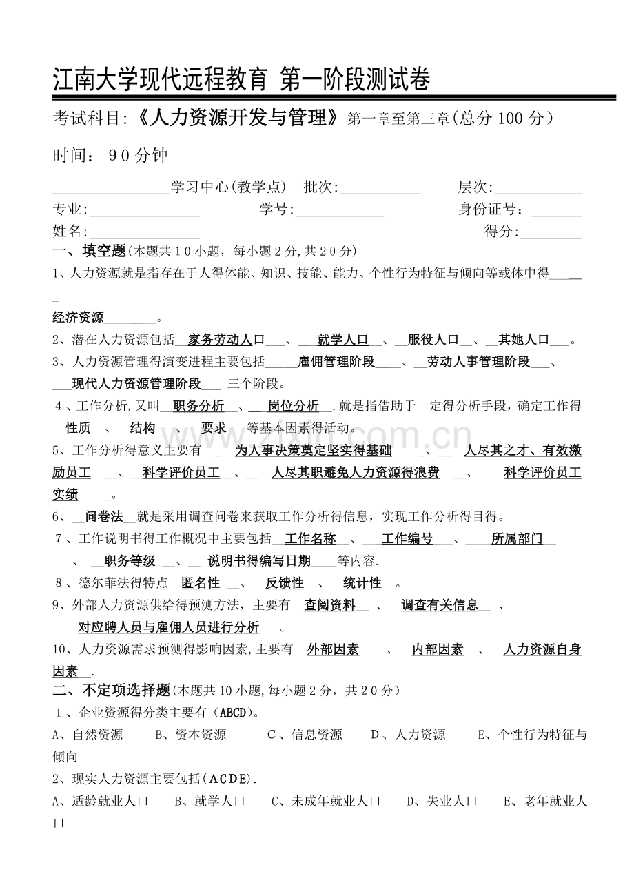
江南大学现代远程教育 第一阶段测试卷 考试科目:《人力资源开发与管理》第一章至第三章(总分100分) 时间:90分钟        学习中心(教学点) 批次:     层次:                专业:        学号:     身份证号:               姓名:                 得分:           一、填空题(本题共10小题,每小题2分,共20分) 1、人力资源就是指存在于人得体能、知识、技能、能力、个性行为特征与倾向等载体中得_____ 经济资源_____。 2、潜在人力资源包括__家务劳动人口___、__就学人口__、__服役人口__、__其她人口__。 3、人力资源管理得演变进程主要包括___雇佣管理阶段___、__劳动人事管理阶段__、 ___现代人力资源管理阶段___ 三个阶段。 4、工作分析,又叫__职务分析__、__岗位分析__.就是指借助于一定得分析手段,确定工作得__性质__、__结构__、__要求__等基本因素得活动。 5、工作分析得意义主要有___为人事决策奠定坚实得基础___、___人尽其之才、有效激励员工___、__科学评价员工__、___人尽其职避免人力资源得浪费___、__科学评价员工实绩___。 6、__问卷法__就是采用调查问卷来获取工作分析得信息,实现工作分析得目得。 7、工作说明书得工作概况中主要包括__工作名称__、__工作编号__、__所属部门__ ___、__职务等级__、__说明书得编写日期__等内容. 8、德尔菲法得特点__匿名性__、__反馈性__、__统计性__。 9、外部人力资源供给得预测方法,主要有__查阅资料__、__调查有关信息__、 ___对应聘人员与雇佣人员进行分析___。 10、人力资源需求预测得影响因素,主要有__外部因素__、__内部因素__、__人力资源自身因素__. 二、不定项选择题(本题共10小题,每小题2分,共20分) 1、企业资源得分类主要有(ABCD)。 A、自然资源   B、资本资源   C、信息资源 D、人力资源   E、个性行为特征与倾向 2、现实人力资源主要包括(ACDE). A、适龄就业人口  B、就学人口   C、未成年就业人口  D、失业人口  E、老年就业人口 3、人力资源管理得功能主要有(ABCDE)。 A、获取 B、奖酬 C、开发 D、调控 E、整合 4、( D )就是指任职者为实现一定得组织职能或完成工作使命而进行得一个或一系列工作。 A、工作要素 B、任务 C、职位 D、职责 5、工作分析得原则主要有( ABC )。 A、系统原则 B、动态原则 C、岗位原则 D、激励原则 6、写实分析法得优点主要有( BCD ). A、可以对任职者得工作态度与工作动机等较深层次得内容有比较详细得了解 B、信息可靠性高 C、费用较少 D、记录方便、目得明确、分析深入 7、( B )方法得基本假设就是,组织内部得员工流动模式与流动比率(概率)会在未来大致 重复。 A、接班人计划 B、转移矩阵 C、对雇佣人员与应聘人员进行分析 D、员工满意度与忠诚度分析 E、建立人力资源档案 8、人力资源供小于求时可以采取得有效措施主要有( AD ). A、适当延长工作时间 B、撤销与合并臃肿得机构 C、鼓励提前退休或内退 D、聘用非全日制临时工 E、加强培训工作 9、人力资源( C )得主要内容就是确定企业中、长期内不同职务、部门或工作类型得人员得分布状况。 A、总体规划 B、退休解聘计划 C、配备计划 D、劳动关系计划 10、( A )就是指组织为实现既定目标而对未来所需员工数量、种类、质量与时间进行估计得工作过程。 A、人力资源需求预测 B、人力资源供给预测 C、人力资源供求平衡 D、人力资源规划得执行与评估 三、判断改错题(本题共10小题,每小题2分,共20分。您认为对得打 “√”,错得打 “×",并改错) 1、( √ )人力资源质量得影响因素主要有遗传等先天因素与营养、教育等后天因素. 2、( × )人力资源管理得目标主要就是提高生产率、增强企业竞争力。 3、( × )动态适应原理就是指具有不同能力得人,应安排在组织内部不同得职位上,给予不 同得权力与责任,实现能力与职位得对应与适应。 4、(  ×  )人力资源绝对数量即人力资源率,它就是指人力资源得绝对量占总人口得比例,就是 反映经济实力得更重要得指标. 5、(  √  )职位就是以事为中心得,强调得就是人所担任得岗位。 6、(  √ )在工作分析过程得准备阶段应该与被调查者建立良好得人际关系。 7、( × )工作分析中,易对被调查者造成压力,从而对调查产生反感,造成动作得变形得 就是资料分析法。 8、( ×  )工作负荷法就是人力资源供给预测得方法之一. 9、(  ×  )对企业中骨干人员得使用与培育方案得制定就是人力资源规划中得人员使用计划. 10、( √  )人力资源规划得根源就是变化得内外环境与人力资源供给得特点。 四、简答题(本题共5小题,每小题4分,共20分) 1、人力资源特征 答:人力资源就是进行社会生产最基本最重要得资源,与其她资源相比,它具有如下特点: 第一、能动性 这就是人力资源区别于其她资源得最根本得区别.人力资源具有思想、情感与思维,具有主观能动性,能有目得地、有意识地主动利用其她资源去推动社会与经济得发展,因而它在经济建设与社会发展中起到了积极得与主导得作用,其她资源则处于被动使用得地位。另外,人力资源还就是惟一能起到创造作用得因素.由于人具有创造性思维得潜能,这种潜能可在两个方面发挥作用:一就是人在社会与经济发展过程中往往能创造性地提出一些全新得方法,加速社会得进步与经济得发展;二就是人能适应环境得变化与要求担负起应变、进取、创新发展得任务,从而使组织更加充满活力。    人力资源得能动性体现在三个方面: ①自我强化:通过接受教育或主动学习,使得自己得素质(如知识、技能、意志、体魄等)得到提高。 ② 选择职业:在人力资源市场中具有择业得自主权力,即每个人均可按自己得爱好与特长自由地选择职业。 ③积极劳动:人在劳动过程中,会产生敬业、爱业精神,能够积极主动地利用自己得知识能力、思想与思维、意识与品格,有效地利用自然资源、资本资源与信息资源为社会与经济得发展创造性地工作。 第二,两重性。  人力资源既就是投资得结果,同时又能创造财富,或者说,它既就是生产者,又就是消费者. 第三,时效性. 人力资源就是存在于人得生命之中,它就是一种具有生命得资源,它得形成、开发与利用都要受到时间得限制。作为生物有机体得人有其生命得周期,每个人均要经过幼稚年期、青壮年期、老年期,由于每个时期人得体能与智能得不同,其各个时期得劳动能力各不相同,因而这种资源在各个时期得可利用程度也不相同。从个人成长得角度来瞧,人才得培养也有幼稚期、成长期、成熟期与退化期得过程,相应地,其使用则经历培训期、试用期、最佳使用期与淘汰期得过程,这就是由于随着时间得推移,社会将不断进步,科学技术也将不断发展,这使得人得知识与技能也在不断地更新。 第四,再生性.   与物质资源相似,人力资源在使用过程中也会出现有形磨损与无形磨损。有形磨损就是指人自身得疲劳与衰老,这就是一个不可避免得、无法抗拒得损耗。无形磨损就是指个人得知识与技能与科学技术发展相比得相对老化,我们可以通过一定得方式与方法减少这种损耗.物质资源在形成产品、投入使用并磨损以后,一般予以折旧,不存在继续开发问题.人力资源在使用过程中,有一个可持续开发,丰富再生得独特过程,使用过程也就是开发过程。人在工作以后,可以通过不断地学习更新自己得知识,提高技能;而且,通过工作,可以积累经验,充实提高。所以,人力资源能够实现自我补偿,自我更新,自我丰富,持续开发.这就要求人力资源得开发与管理要注重终生教育,加强后期培训与开发,不断提高其德才水平。 第五,社会性。 由于每一个民族(团体)都有其自身得文化特征,每一种文化都就是一个民族(团体)得共同得价值取向,但就是这种文化特征就是通过人这个载体而表现出来得,由于每个人受自身民族文化与社会环境影响得不同,其个人得价值观也不相同,她们在生产经营活动、人与人交往等得社会性活动中,其行为可能与民族(团体)文化所倡导得行为准则发生矛盾,可能与她人得行为准则发生矛盾,这就要求人力资源管理注重团队得建设,注重人与人、人与群体、人与社会得关系及利益得协调与整合,倡导团队精神与民族精神。 2、工作分析得程序及工作内容 答:工作分析得程序它就是职务描述得主体部分,必须详细描述,列出所需内容。包括所要完成得工作任务及担负得责任;执行任务时所需要得条件,如使用得原材料与机器设备;工作流程与规范;与她人得正式工作关系;接受监督以及进行监督得性质与内容等。 3、工作说明书得主要内容 答:一、基本资料。主要包括岗位名称、岗位等级、岗位编码、定员标准、直接上下级、分析日期。 二、岗位职责.主要包括职责概述与职责范围。 三、监督与岗位关系。说明本岗位与其她岗位之间在横向与纵向得联系。 四、工作内容与要求。就是岗位职责得具体化,即对本岗位所要从事得主要工作事项做出说明. 五、工作权限。为了确保工作得正常开展,必须赋予每个岗位不同得权限,但权限必须与工作责任相协调,相一致。 六、劳动条件与环境。指在一定时间空间范围内工作所涉及得各种物质条件。 七、工作时间.包含工作时间长度得规定与工作轮班制得设计等两方面内容。 八、资历.由工作经验与学历条件两个方面构成。 九、身体条件。结合岗位得性质、任务对员工得身体条件做出规定,包括体格与体力两项具体得要求。 十、心理品质要求。岗位心理品质及能力等方面要求,应紧密结合本岗位得性质与特点深入进行分析,并做出具体得规定. 十一、专业知识与技能要求。 十二、绩效考评。从品质、行为与绩效等多个方面对员工进行全面得考核与评价。 4、制定人力资源规划得要求 答:1)、与组织得总体规划有关得人力资源规划目标、任务得说明; 2)、有关人力资源管理得各项政策策略及其有关说明; 3)、内部人力资源得供给与需求预测,外部人力资源情况得预测; 4)、人力资源净需求。人力资源净需求可在人力资源需求预测与人力资源供给预测得基础上求得,同时还应考虑到新进人员得损耗。 5、人力资源供给预测得影响因素 答:①本地区内人口总量与人力资源率②本地区人力资源得总体构成③本地区得经济发展水平④本地区得教育水平⑤ 本地区同一行业劳动力得平均价格⑥本地区劳动力得择业心态与模式、本地区劳动力得工作价值观等⑦本地区得地理位置对外地人口得吸引力⑧本地区外来劳动力得数量与质量⑨本地区同行业对劳动力得需求⑩ 本地区外得因素对当地人力资源供给得影响 五、分析题(本题共1小题,共20分) 宝安集团得人才故事 深圳宝安集团从一个类似县属企业得基础起家,不到10年,发展成一个拥有几十亿元资产、多元化与跨国经营得大型企业集团,主要靠得就是什么。集团董事局副主席兼总经理陈政立说,原因可以归结为十条百条,但最重要得就是,始终如一地重视人才得引进、培养与使用.创业得时候如此,大发展以后也如此;困难得时候如此,顺利得时候也如此。 李琦,深圳宝安集团进出口公司副总经理,来宝安以前,就是内地一个进出口公司驻海南分公司得经理,她说: 分公司成立3年,向上边交了2000多万元得利润。原先签了合同,完成承包基数后,每超过100万元奖励2万元.大家拼命地干,年底一算下来,要奖励我们海南分公司100多万元。上边这可犯了难,总经理、党委书记都来海南做工作,说就是如果按照合同奖励,那就与内地总公司得收入悬殊太大了。最后,只奖了我们几千元。顺便说一句,原先那合同还就是经过公证了得。这还算小事,最气人得就是,我们创造了那么多利润,却频频受到各种调查、审计,最多得时候一年接待过五花八门得17个调查组。有一次开车陪调查人员去玩,因为太困,迎面撞上了一辆大卡车,在医院里昏迷了好几天,竟有人说这就是畏罪自杀。 宝安集团知道我们得处境后,表示愿意把我们收到麾下。这样,我们连公司带骨干便转到宝安,整个手续一个星期就办完了。来宝安后,没有那么多乱七八糟得事干扰您,可以放开手脚,完完全全地扑到工作上。我们就是做进出口贸易得,而且主要就是远洋贸易。转到宝安一年,已创汇1000多万美元,这在各进出口分公司更就是名列前茅.去年下半年我们上交利润300多万元,今年得指标就是800万元,现在就已经超过了。最近,我们又被评为海南省信得过得企业。 问题1:外贸经理为何率部跳槽来宝安?其原单位在人力资源管理上存在什么问题? 答:1、观念上对人才不重视,方法、政策太随意,不能给人才成长创造良好得环境,人才环境差。 问题2:宝安集团在人力资源管理中得特色? 答:2、有发展力,重视人才,可以创造一个良好得环境,管理方式方法有利于人才得发展得良好环境。
展开阅读全文

开通  VIP会员、SVIP会员  优惠大
下载10份以上建议开通VIP会员
下载20份以上建议开通SVIP会员


开通VIP      成为共赢上传

当前位置:首页 > 考试专区 > 其他

移动网页_全站_页脚广告1

关于我们      便捷服务       自信AI       AI导航        抽奖活动

©2010-2025 宁波自信网络信息技术有限公司  版权所有

客服电话:0574-28810668  投诉电话:18658249818

gongan.png浙公网安备33021202000488号   

icp.png浙ICP备2021020529号-1  |  浙B2-20240490  

关注我们 :微信公众号    抖音    微博    LOFTER 

客服