收藏 分销(赏)

剪力墙结构钢筋绑扎技术交底(节点详图).doc

上传人:人****来 文档编号:4360506 上传时间:2024-09-13 格式:DOC 页数:10 大小:688.50KB 下载积分:8 金币
下载 相关 举报
剪力墙结构钢筋绑扎技术交底(节点详图).doc_第1页
第1页 / 共10页
剪力墙结构钢筋绑扎技术交底(节点详图).doc_第2页
第2页 / 共10页


点击查看更多>>
资源描述
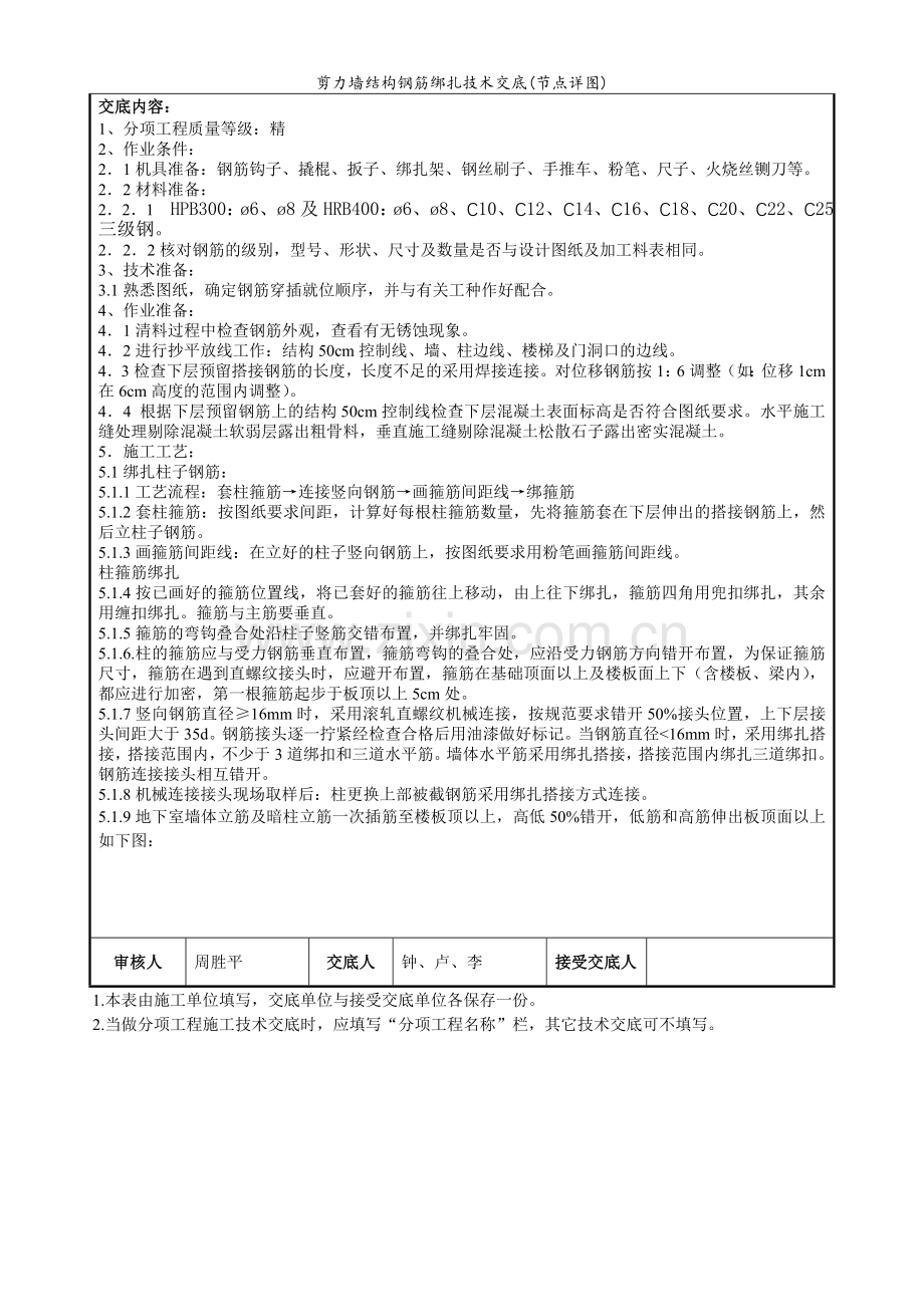
剪力墙结构钢筋绑扎技术交底(节点详图) 交底内容: 1、分项工程质量等级:精 2、作业条件: 2.1机具准备:钢筋钩子、撬棍、扳子、绑扎架、钢丝刷子、手推车、粉笔、尺子、火烧丝铡刀等。 2.2材料准备: 2.2.1 HPB300:ø6、ø8及HRB400:ø6、ø8、C10、C12、C14、C16、C18、C20、C22、C25三级钢。 2.2.2核对钢筋的级别,型号、形状、尺寸及数量是否与设计图纸及加工料表相同。 3、技术准备: 3.1熟悉图纸,确定钢筋穿插就位顺序,并与有关工种作好配合。 4、作业准备: 4.1清料过程中检查钢筋外观,查看有无锈蚀现象。 4.2进行抄平放线工作:结构50cm控制线、墙、柱边线、楼梯及门洞口的边线。 4.3检查下层预留搭接钢筋的长度,长度不足的采用焊接连接。对位移钢筋按1:6调整(如:位移1cm在6cm高度的范围内调整)。 4.4 根据下层预留钢筋上的结构50cm控制线检查下层混凝土表面标高是否符合图纸要求。水平施工缝处理剔除混凝土软弱层露出粗骨料,垂直施工缝剔除混凝土松散石子露出密实混凝土。 5.施工工艺: 5.1绑扎柱子钢筋: 5.1.1工艺流程:套柱箍筋→连接竖向钢筋→画箍筋间距线→绑箍筋 5.1.2套柱箍筋:按图纸要求间距,计算好每根柱箍筋数量,先将箍筋套在下层伸出的搭接钢筋上,然后立柱子钢筋。 5.1.3画箍筋间距线:在立好的柱子竖向钢筋上,按图纸要求用粉笔画箍筋间距线。 柱箍筋绑扎 5.1.4按已画好的箍筋位置线,将已套好的箍筋往上移动,由上往下绑扎,箍筋四角用兜扣绑扎,其余用缠扣绑扎。箍筋与主筋要垂直。 5.1.5箍筋的弯钩叠合处沿柱子竖筋交错布置,并绑扎牢固。 5.1.6.柱的箍筋应与受力钢筋垂直布置,箍筋弯钩的叠合处,应沿受力钢筋方向错开布置,为保证箍筋尺寸,箍筋在遇到直螺纹接头时,应避开布置,箍筋在基础顶面以上及楼板面上下(含楼板、梁内),都应进行加密,第一根箍筋起步于板顶以上5cm处。 5.1.7竖向钢筋直径≥16mm时,采用滚轧直螺纹机械连接,按规范要求错开50%接头位置,上下层接头间距大于35d。钢筋接头逐一拧紧经检查合格后用油漆做好标记。当钢筋直径<16mm时,采用绑扎搭接,搭接范围内,不少于3道绑扣和三道水平筋。墙体水平筋采用绑扎搭接,搭接范围内绑扎三道绑扣。钢筋连接接头相互错开。 5.1.8机械连接接头现场取样后:柱更换上部被截钢筋采用绑扎搭接方式连接。 5.1.9地下室墙体立筋及暗柱立筋一次插筋至楼板顶以上,高低50%错开,低筋和高筋伸出板顶面以上如下图: 审核人 周胜平 交底人 钟、卢、李 接受交底人 1.本表由施工单位填写,交底单位与接受交底单位各保存一份。 2.当做分项工程施工技术交底时,应填写“分项工程名称”栏,其它技术交底可不填写。 交底内容: 5.1.10柱、上下层钢筋直径、数量不同时分别见下图: 审核人 交底人 接受交底人 1.本表由施工单位填写,交底单位与接受交底单位各保存一份。 2.当做分项工程施工技术交底时,应填写“分项工程名称”栏,其它技术交底可不填写。 交底内容: 5.1.11柱纵向钢筋连接构造: 5.1.12柱在顶层其柱顶竖筋锚入梁板内的形式如下图: 柱顶钢筋构造 h b 边柱和角柱 ≥1.5l aE (与梁上部纵筋搭接) ≥12d 中柱 ≥12d 梁底 梁上部纵筋 全部柱外侧纵筋伸入 现浇梁及板内 ≥0.5lae 审核人 交底人 接受交底人 1.本表由施工单位填写,交底单位与接受交底单位各保存一份。 2.当做分项工程施工技术交底时,应填写“分项工程名称”栏,其它技术交底可不填写。 交底内容: 5.2剪力墙钢筋: 5.2.1工艺流程:立竖向梯子筋→绑定位横筋→绑其余钢筋 5.2.2竖向钢筋直径≥16mm时,采用电渣压力焊连接,按规范要求错开50%接头位置,上下层接头间距大于35d,当钢筋直径<16mm时,采用绑扎搭接,搭接长度为1.4LaE,地下1层外墙对于Φ14的二级钢筋搭接长度为:569mm。地下2~3层内墙对于Φ12、Φ14、Φ16的二级钢筋搭接长度分别为:437mm、510 mm、583 mm)。地下1层内墙对于Φ12、Φ14、Φ16的二级钢筋搭接长度分别为:488mm、569 mm、650 mm)。搭接范围内,不少于3道绑扣和三道水平筋。墙体水平筋采用绑扎搭接,搭接范围内绑扎三道绑扣。 5.2.3墙体竖筋绑扎:每道墙先立2-4根竖筋,并用粉笔画好横筋分档标志,然后绑其余竖筋、横筋,注意每道墙放置梯形支撑筋,间距1.2米,最后绑其余横筋,注意墙体顶端加水平定位筋,一般布置在模板上口以上30cm处。 5.2.4墙体水平筋直径≥18mm时采用机械连接,直径<18mm时采用搭接连接,接头错开50%,搭接长度为1.4LaE。 5.2.5墙体第一根水平筋起步从板顶以上5cm处开始,最上一根钢筋要高出板顶以上5cm,墙体立筋第一根起步于暗柱边以外5cm处开始。 5.2.6.墙体两侧筋均设置拉钩,梅花型布置 5.2.7剪力墙水平钢筋在转角、丁字相交墙和有端柱时构造形式如下图: 审核人 交底人 接受交底人 1.本表由施工单位填写,交底单位与接受交底单位各保存一份。 2.当做分项工程施工技术交底时,应填写“分项工程名称”栏,其它技术交底可不填写。 交底内容: 5.2.8剪力墙竖向钢筋顶部构造形式如下图: 5.2.9剪力墙厚度在竖向变化时,按下图处理: 审核人 交底人 接受交底人 1.本表由施工单位填写,交底单位与接受交底单位各保存一份。 2.当做分项工程施工技术交底时,应填写“分项工程名称”栏,其它技术交底可不填写。 交底内容: 5.2.10剪力墙约束边缘构件 本工程底部加强部位的高度为首层~四层(结构标高-0.400m~13.220 m)。在加强部位的下一层至加强部位的上一层即地下一层至五层设置约束边缘构件(结构标高-5.20~15.92m);箍筋、拉钩规格、品种同暗柱箍筋,拉钩紧钩住墙体竖向筋,竖向间距为100mm,横向长度尺寸必须符合图纸要求。 5.3连梁钢筋 5.3.1先穿梁的下部纵向受力钢筋,将箍筋按已画好的间距逐个分开;并套好箍筋;放梁架力筋;将架力筋与箍筋绑扎牢固;调整箍筋间距使间距符合设计要求,绑扎架力筋,再绑主筋,主次梁同时配合进行。连梁拉钩规格同墙拉筋,间距:箍筋、水平筋均隔一挂一呈梅花形布置。 5.3.2绑扎梁上部纵向筋的箍筋,采用兜扣绑扎。进入暗柱5cm设一封闭箍筋。 5.3.3连梁钢筋均为三级钢筋锚固长度为:HRB400地下2~3层(三级抗震等级)为31d,即(Ф20、Ф22、Ф25分别为620mm、682mm、775mm。)HRB400地下1层(一级抗震等级)为34d即(Ф20、Ф22、Ф25分别为680mm、748mm、850mm。) 5.4纵向受拉钢筋的搭接长度L1E,详下表: 纵向受拉钢筋搭接长度修正系数ζ 纵向钢筋搭接接头面积百分率(%) 50 100 1.4 1.6 注:受拉钢筋搭接长度不应小于300mm, 受压钢筋搭接长度不应小于200mm。 5.5钢筋抗震锚固长度LaE,详下表: 5.6保护层要求(mm) 基础梁板下铁 40 梁 25 地下室外墙外侧 40 柱 30 地下室与外墙相连的柱:外侧 35 外露构件及与土接触的顶板 25 楼板、墙 15 (钢筋的保护层同时不得小于钢筋公称直径) 审核人 交底人 接受交底人 1.本表由施工单位填写,交底单位与接受交底单位各保存一份。 2.当做分项工程施工技术交底时,应填写“分项工程名称”栏,其它技术交底可不填写。 交底内容: 5.7墙体采用塑料垫块,垫块间距600mm,梅花布置,梁、柱筋垫块设置在主筋上,墙体垫块设置在墙水平筋上。 5.8钢筋定位措施: 墙体采用水平与竖向梯子筋形式定位,每道墙体竖向梯子筋间距1.5m,竖向梯子筋代替主筋时要比墙体竖向立筋大一个规格焊制,每道墙体不少于2个,水平梯子筋墙体筋绑扎时设在墙模板上口300mm处与墙体竖向钢筋绑扎牢固。(梯子筋焊制见下图) 审核人 交底人 接受交底人 1.本表由施工单位填写,交底单位与接受交底单位各保存一份。 2.当做分项工程施工技术交底时,应填写“分项工程名称”栏,其它技术交底可不填写。 交底内容: 5.9钢筋抗震要求: 箍筋弯钩135°,平直长度10d。墙体拉钩10d和75mm中较大值。 6、质量要求 6.1钢筋规格、形状、尺寸、数量、间距、锚固长度、接头设置必须符合设计图纸及施工规范要求。 6.2钢筋接头的连接方式、位置、错开百分率必须满足要求。机械连接接头逐个检查质量是否符合要求,检查合格后点红漆标识。 6.3钢筋保护层采用朔料垫块间距600mm,垫块梅花形布置并绑扎牢固。 审核人 交底人 接受交底人 1.本表由施工单位填写,交底单位与接受交底单位各保存一份。 2.当做分项工程施工技术交底时,应填写“分项工程名称”栏,其它技术交底可不填写。 交底内容: 6.4钢筋安装允许偏差和检验方法 审核人 交底人 接受交底人 1.本表由施工单位填写,交底单位与接受交底单位各保存一份。 2.当做分项工程施工技术交底时,应填写“分项工程名称”栏,其它技术交底可不填写。 交底内容: 7、注意事项: 7.1成品保护 7.1.1混凝土浇筑过程中为保护钢筋,避免水泥浆污染钢筋。采取"穿裤子、戴帽子、扎裙子"措施可避免水泥浆污染钢筋。 7.1.1.1"穿裤子":即柱子钢筋在浇筑混凝土前在施工缝以上50cm高范围内均用塑料薄膜包裹。 7.1.1.2"戴帽子":即钢筋的螺纹丝头均用塑料帽封盖严密。 7.1.1.3 "扎裙子":即墙体钢筋在混凝土浇筑前在施工缝以上50cm高范围内用塑料膜周围档挂牢固。 7.1.2安装水、暖、电、门洞口模板等设施,不得点焊、切割和砰动钢筋。 7.1.3现场吊运钢筋、钢管、方木时不得直接放于钢筋上,必须搭设碗扣架架子,下垫50×100×500mm方木。 7.1.4模板脱模剂严禁污染钢筋和混凝土施工缝。 7.2安全措施 7.2.1电工、机械工、等强度剥肋滚压直螺纹套丝工、塔司和信号工等特殊工种必须持证上岗,严禁无证人员操作。 7.2.2用塔吊吊钢筋时,严禁长短混吊,严禁超载重物和超载作业,起吊时,吊物要捆扎牢固。 7.2.3考虑基坑护壁安全,严禁在基坑周围3.0m范围内堆放重物,施工期间,加强基坑护壁的观测及地面的沉降观测。 7.2.4雨天过后,塔吊等机械要在试运转无故障后方可使用。 7.2.5配电箱、电焊机等用电设施必须有漏电保护装置,严禁非电工接线,设备检修时必须先 切断电源,机械出现故障时,必须由主管人员检修。 7.2.6进入施工现场戴好安全帽,施工现场内严禁吸烟。 7.2.7绑扎墙、柱钢筋时,必须搭设作业平台;护身栏高为1.2m,在2.0m的高度上作业时,系好安全带,安全带要上系下用。 7.2.8施工现场必须明火作业时,申请用火证并备好灭火器等消防措施,并派专人看火;电、气焊作业时,将作业面杂物清理干净,避免焊渣引起火灾。 7.2.9氧气、乙炔要远离火源同时保证氧气、乙炔间距及火源距离符合安全要求。 7.2.10施工作业人员必需服从安全员的管理。违章作业时,安全员有权制止或强制停工整改。 7.2.11钢筋加工机械必须经主管部门验收符合安全要求后方可使用,使用中要经常维护保养,发现隐患及时解除,严禁使用不合格的加工机械 审核人 交底人 接受交底人 1.本表由施工单位填写,交底单位与接受交底单位各保存一份。 2.当做分项工程施工技术交底时,应填写“分项工程名称”栏,其它技术交底可不填写。
展开阅读全文

开通  VIP会员、SVIP会员  优惠大
下载10份以上建议开通VIP会员
下载20份以上建议开通SVIP会员


开通VIP      成为共赢上传

当前位置:首页 > 品牌综合 > 技术交底/工艺/施工标准

移动网页_全站_页脚广告1

关于我们      便捷服务       自信AI       AI导航        抽奖活动

©2010-2026 宁波自信网络信息技术有限公司  版权所有

客服电话:0574-28810668  投诉电话:18658249818

gongan.png浙公网安备33021202000488号   

icp.png浙ICP备2021020529号-1  |  浙B2-20240490  

关注我们 :微信公众号    抖音    微博    LOFTER 

客服