收藏 分销(赏)

机械定额机械台班费用的计算和确定.doc

上传人:人****来 文档编号:4346626 上传时间:2024-09-09 格式:DOC 页数:5 大小:389KB 下载积分:6 金币
下载 相关 举报
机械定额机械台班费用的计算和确定.doc_第1页
第1页 / 共5页
机械定额机械台班费用的计算和确定.doc_第2页
第2页 / 共5页


点击查看更多>>
资源描述
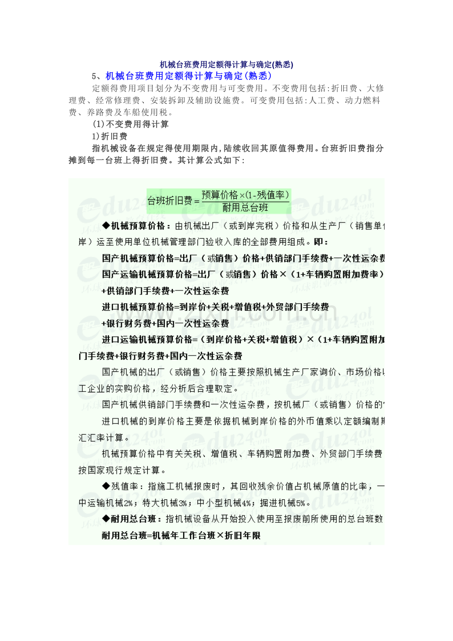
机械台班费用定额得计算与确定(熟悉) 5、机械台班费用定额得计算与确定(熟悉) 定额得费用项目划分为不变费用与可变费用。不变费用包括:折旧费、大修理费、经常修理费、安装拆卸及辅助设施费。可变费用包括:人工费、动力燃料费、养路费及车船使用税。 (1)不变费用得计算 1)折旧费 指机械设备在规定得使用期限内,陆续收回其原值得费用。台班折旧费指分摊到每一台班上得折旧费。其计算公式如下:   4)安装拆卸及辅助设施费 指机械在施工现场进行安装、拆卸所需得人工费、材料费、机械费、试运转费以及安装所需得辅助设施费。 辅助设施费包括安置机械得基础、底座及固定锚桩等费用。打桩、钻孔机械在施工过程中得过墩、移位等发生得安装及拆卸费包括在工程项目费之内。其计算公式为: 1、机械台班单价组成得内容包括(BCDE)。 A 预算价格             B 大修理费 C 经常修理费            D 燃料动力费 E 机械操作人员得工资 解析;机械定额得费用项目划分为不变费用与可变费用两类。不变费用包括:折旧费,大修理费,经常修理费,安装拆卸及辅助设施费;可变费用包括:人工费,动力燃料费,养路费及车船使用税。机械预算价格就是计算折旧费、大修理费等费用得依据,不属于台班单价得组成。 2、《公路工程机械台班费用定额》中,下列(BCD)属于可变费用。 A经常性修理费     B机上人工费    C养路费及车船使用费     D燃料动力费 解析:机械定额得费用项目划分为不变费用与可变费用两类。不变费用包括:折旧费,大修理费,经常修理费,安装拆卸及辅助设施费;可变费用包括:人工费,动力燃料费,养路费及车船使用税。
展开阅读全文

开通  VIP会员、SVIP会员  优惠大
下载10份以上建议开通VIP会员
下载20份以上建议开通SVIP会员


开通VIP      成为共赢上传

当前位置:首页 > 包罗万象 > 大杂烩

移动网页_全站_页脚广告1

关于我们      便捷服务       自信AI       AI导航        抽奖活动

©2010-2026 宁波自信网络信息技术有限公司  版权所有

客服电话:0574-28810668  投诉电话:18658249818

gongan.png浙公网安备33021202000488号   

icp.png浙ICP备2021020529号-1  |  浙B2-20240490  

关注我们 :微信公众号    抖音    微博    LOFTER 

客服