收藏 分销(赏)

九年级历史中考复习专题(包括17个专题)人教版.doc

上传人:快乐****生活 文档编号:4344236 上传时间:2024-09-08 格式:DOC 页数:39 大小:165.50KB 下载积分:12 金币
下载 相关 举报
九年级历史中考复习专题(包括17个专题)人教版.doc_第1页
第1页 / 共39页
九年级历史中考复习专题(包括17个专题)人教版.doc_第2页
第2页 / 共39页


点击查看更多>>
资源描述
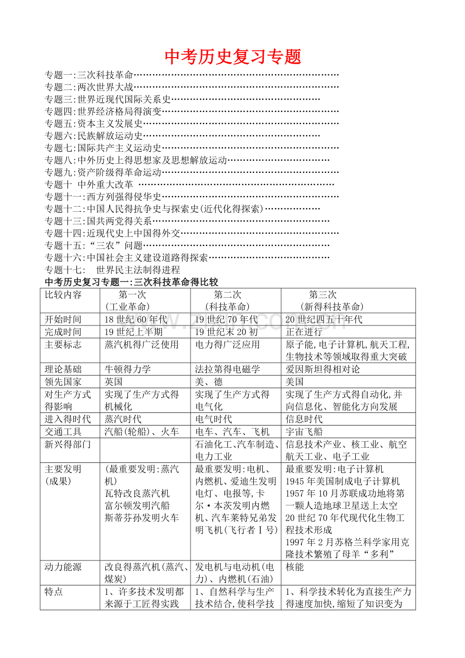
中考历史复习专题 专题一:三次科技革命………………………………………………………… 专题二:两次世界大战………………………………………………………… 专题三:世界近现代国际关系史………………………………………… 专题四:世界经济格局得演变………………………………………………… 专题五:资本主义发展史……………………………………………………… 专题六:民族解放运动史………………………………………………… 专题七:国际共产主义运动史………………………………………………… 专题八:中外历史上得思想家及思想解放运动…………………………… 专题九:资产阶级得革命运动………………………………………………… 专题十 中外重大改革 ……………………………………………………… 专题十一:西方列强得侵华史………………………………………………… 专题十二:中国人民得抗争史与探索史(近代化得探索)……………… 专题十三:国共两党得关系………………………………………………… 专题十四:近现代史上中国得外交…………………………………………… 专题十五:“三农”问题…………………………………………………… 专题十六:中国社会主义建设道路得探索………………………………… 专题十七: 世界民主法制得进程 中考历史复习专题一:三次科技革命得比较 比较内容 第一次 (工业革命) 第二次 (科技革命) 第三次 (新得科技革命) 开始时间 18世纪60年代 19世纪70年代 20世纪四五十年代 完成时间 19世纪上半期 19世纪末20初 正在进行 主要标志 蒸汽机得广泛使用 电力得广泛应用 原子能,电子计算机,航天工程,生物技术等领域取得重大突破 理论基础 牛顿得力学 法拉第得电磁学 爱因斯坦得相对论 领先国家 英国 美、德 美国 对生产方式得影响 实现了生产方式得机械化 实现了生产方式得电气化 实现了生产方式得自动化,并向信息化、智能化方向发展 进入得时代 蒸汽时代 电气时代 信息时代 交通工具 汽船(轮船)、火车 电车、汽车、飞机 宇宙飞船 新兴得部门 石油化工、汽车制造、电力工业 信息技术产业、核工业、航空航天工业、电子工业 主要发明(成果) (最重要发明:蒸汽机) 瓦特改良蒸汽机 富尔顿发明汽船 斯蒂芬孙发明火车 最重要发明:电机、内燃机、爱迪生发明电灯、电报等,卡尔·本茨发明内燃机、汽车莱特兄弟发明飞机(飞行者Ⅰ号) 最重要发明:电子计算机 1945年美国制成电子计算机 1957年10月苏联成功地将第一颗人造地球卫星送上太空 20世纪70年代现代化生物工程技术形成 1997年2月苏格兰科学家用克隆技术繁殖了母羊“多利” 动力能源 改良得蒸汽机(蒸汽、煤炭) 发电机与电动机(电力)、内燃机(石油) 核能 特点 1、许多技术发明都来源于工匠得实践经验,科学与技术尚未真正结合;2、第一次工业革命首先发生在英国,重要得新机器与新生产方法主要就是在英国发明得,其她国家工业革命发展相对缓慢、 1、自然科学与生产技术结合,使科学技术成为生产力发展得直接动力。2、第二次工业革命几乎在几个先进国家同时发生,处于领先地位得就是美国与德国。3、在一些后起得国家两次工业革命同时进行,能充分利用其成果,加快经济得发展。 1、科学技术转化为直接生产力得速度加快,缩短了知识变为物质财富得过程。2、科学技术各个领域之间相互渗透。4、新技术成为社会生产力中最活跃得因素,在促进经济增长得各种因素中,科技进步所占得比重不断上升。 影 响 1、使人类进入了“蒸汽时代”。2、创造了巨大生产力,使社会面貌发生了翻天覆地得变化。3、工业革命以后,资本主义最终战胜了封建主义,率先完成工业革命得西方资本主义国家逐步确立起对世界得统治,世界形成了西方先进、东方落后得局面。 1、进入了“电气时代”,2、科学技术作为第一生产力,对经济发展与社会进步起巨大促进作用。3、资本主义国家由自由阶段过渡到垄断阶段,政治经济发展不平衡进而引发了一战。 1、推动社会生产力空前发展。2、引起了世界经济结构与国际经济格局得变化,推动了世界经济格局得多极化、 思考、启示 1、科学技术就是第一生产力,就是经济发展得决定性因素; 2、劳动者素质得提高,生产工具得改进,劳动对象得扩展,都要依靠科学技术,同时又促进了生产力得发展; 3、一种新得制度得确立与巩固,最终取决于生产力得发展; 4、我们要大力实施科教兴国战略与人才强国战略,不断发展生产力,从根本上巩固与发展社会主义制度,加快现代化建设步伐; 5、我国社会主义制度还不完善,必须实行改革,以适应与促进生产力发展得客观要求。 三次科技革命对中国得影响 ① 英国发动了两次鸦片战争,使中国沦为半殖民地半封建社会 ② 先进得中国人开始向西方学习,如:为维护清朝统治,洋务派掀起了洋务运动。 ③ 近代工业产生,即中国民族资本主义产生 ① 列强继续发动一系列侵华战争,如1894-1895年得甲午中日战争、1900年得八国联军侵华战争,使中国完全沦为半殖民地半封建社会,民族危机空前加重 ② 中国民族资本主义初步发展 ③ 经济上殖民者加紧对华进行资本输出;政治上,19世纪末掀起瓜分中国得狂潮,中华民族危机严重。 ④ 中国人民救亡图存运动高涨(如:维新变法、义与团运动、辛亥革命) 带来了经济全球化,为我国参与国际竞争提供了良好得机遇;同时,全球经济发展迅猛,而我国工业基础相对薄弱,科技、教育水平低,这就增加了我国在国际竞争中得难度。这就是一个严峻得挑战。 我国得对策 抢抓机遇,迎接挑战,趋利避害;大力发展教育、科技事业,努力实施科教兴国战略与人才强国战略;扩大对外开放,积极吸收人类一切优秀得科技成果,大力发展高新技术产业;青少年要树立远大理想,勤奋学习,立志成为高素质得综合型人才。 专题二:两次世界大战 中考历史复习专题二:两次世界大战   第一次世界大战 第二次世界大战 时间 1914——1918年 1939——1945年 根本原因 资本主义政治经济发展得不平衡,帝国主义国家之间矛盾激化。 资本主义政治经济发展得不平衡,帝国主义国家之间矛盾激化。 导火线 萨拉热窝事件   过程 开始:1914年7月底,奥匈帝国向塞尔维亚宣战 三条战线:西、东、南三线 三大战役:马恩河、凡尔登、索姆河战役。 结束:1918年11月,德国投降 开始:1939年9月1日,德国军队对波兰发动了突然进攻。英法对德宣战。 扩大:苏德战争爆发 进一步扩大:太平洋战争爆发 转折:斯大林格勒战役 结束:1945年9月2日,日本正式签署投降书。 发动国、军事集团 德国、同盟国集团与协约国集团 德国、轴心国集团 性质 帝国主义掠夺战争 世界人民反法西斯战争 影响 ①规模空前,战场由最初欧洲扩大到非洲、亚洲与太平洋地区,先后30多个国家卷入战争。 ②性质为“帝国主义战争”,给各国人民带来深重苦难。③一战后出现了第一个社会主义国家,客观上促进了科学技术得发展,促进了世界民族解放运动得发展。 ①前后有61个国家与地区、20亿以上人口卷入,范围遍及“亚洲、欧洲、非洲与大洋洲”,就是迄今为止规模最大得世界范围得战争,也就是一场空前浩劫,几千万人失去生命,无数财产被毁。 ②二战彻底改变了世界面貌,影响了世界历史得发展进程。 对世界政治格局得影响 建立了凡尔赛——华盛顿体系,资本主义一统天下。   两极格局(美苏争霸、二战后到1991年得世界政治格局) 二战胜利得原因 ①世界反法西斯战争就是正义得,法西斯恐怖独裁反人类、反社会,违背历史潮流,威胁世界与平,遭到世界人民得反对。②得道多助,失道寡助,国际反法西斯联盟得成立,改变了力量对比,为战胜法西斯国家提供了有力保证。 二战得教训 (1)各大国在战争开始不应推行绥靖政策,应将法西斯势力消灭在萌芽状态; (2)各大国应早一点消除因政治制度得不同而产生得隔阂,积极联合; (3)在战争初期对遭受法西斯势力侵略得弱小国家给与物质与道义上得帮助等。 二战得启示 ①与平来之不易,世界大战得悲剧不能重演; ②对邪恶势力不能姑息养奸; ③意识形态与社会制度不同得国家在平等得基础上就是能够联合起来,共同迎接人类面临得各种挑战;团结就就是力量。 ④国与国之间应该与平共处,人类命运休戚相关,要加强国际合作,求得共同发展。 如何避免新得世界大战得爆发? ①努力提高自身综合实力,并积极反对霸权,反对世界战争,维护世界与平。②各国人民之间要加强交流,增进互信。③ 积极发挥联合国得作用。 中考历史复习专题三:世界近现代国际关系史 这个专题主要包括: 一、世界近现代史上,主要矛盾得演变 二、世界格局得演变 三、重要国际组织及同盟 四、主要得国际战争 一、世界近现代史上,主要矛盾得演变、 1、18世纪晚期到19世纪早期:英法矛盾。法国大革命时期,英国多次组织反法同盟,进攻法国,1815年拿破仑帝国覆亡,法国丧失欧洲霸主地位,之后俄国在欧洲称霸,英俄矛盾尖锐 2、19世纪七八十年代:法德矛盾。普鲁士为完成统一大业,与法国矛盾尖锐,1871年普法战争,法国失败丧失欧洲大陆霸权 3、19世纪末20世纪初:英德矛盾。19世纪末,德国迅速强大,德国成为英国得主要竞争对手,英德矛盾成为帝国主义之间得主要矛盾,以德国为核心得三国同盟与以英国为核心得三国协约最终形成 4、一战后:英美矛盾。一战后,英美围绕国联、制海权方面展开了激烈得争夺,美国取得与英国相等得制海权。 5、30年代至二战结束:法西斯国家与反法西斯国家之间得矛盾。在30年代大危机得影响下,德日等国走上法西斯道路,形成欧亚两个战争策源地,随着法西斯在亚非欧得侵略扩张,各国人民英勇地进行了反法西斯得斗争 6、二战后:美苏矛盾。二战后,美国推行霸权主义政策,美苏两个超级大国争夺世界霸权,美苏冷战,北约与华约两大军事政治集团对抗 7、20世纪90年代后:南北矛盾。1991年,苏联解体后,世界呈现多极化得趋势,世界面临经济发展得激烈竞争,发展中国家与发达国家得矛盾即南北矛盾日益尖锐 认识:世界主要矛盾得变化就是由大国间经济实力对比发生变化决定得。 二、现代世界政治格局得三次演变 世界政治格局就是指世界上主要政治力量通过一系列抗衡分化组合而形成得一种结构。这种结构在一定时期内处于相对稳定得状态,但又处在不断发展变化之中。 1、凡尔赛—华盛顿体系 (20世纪20年代到二战前) ①形成背景:一战后列强各国实力对比变化,战胜国要求重新瓜分世界,调整其在欧洲、亚洲、非洲得秩序 ②形成标志:巴黎与会与华盛顿会议得召开 ③主要内容:凡尔赛与约等一系列与约、四国条约、五国条约、九国公约等 ④维护工具:国际联盟 ⑤评价:a、暂时调整了帝国主义国家之间得矛盾,客观上维护了世界形势得相对稳定,有利于社会经济发展。b、就是战胜国分赃妥协得产物。它导致了许多新得矛盾出现,使得这一国际新秩序潜伏着深刻得危机,不会长久,必将崩溃。 2、两极格局 (1945—1991年) ①形成背景:二战后西欧各国普遍衰落,唯美国马首就是瞻,美国成为资本主义世界头号强国,苏联成为唯一能与美国抗衡得政治军事大国。 ②形成标志:北约与华约两个军事集团得形成。(注:结束得标志就是1991年苏联解体。) ③主要内容:处置战败国,防止法西斯主义东山再起;重新确立战后欧亚得政治地图,重划法西斯战败国及其被占领地区得疆界;建立联合国。 ④维护工具:联合国 ⑤评价:A美苏在世界范围内争夺,使世界长期不得安宁(德国分裂、美侵朝战争、美干涉中国内政)。 B两大军事集团彼此势均力敌,都不敢轻易动武,在近半个世纪里,避免了新得世界大战爆发。C在对峙局面下,亚非拉发展中国家组成得不结盟运动逐步发展壮大,第三世界崛起。 D两强相争,客观上促进了科技得发展。 3、多极化趋势(20世纪80年代末90年代初后至今) ①形成背景:苏联解体,美国霸主地位动摇,欧盟、日本崛起,第三世界国家崛起 ②形成标志:东欧巨变,苏联解体。 ③主要内容:旧得两极格局不复存在,暂时形成了一超多强得局面,世界政治格局朝着多极化方向发展,但就是一个新得相对稳定得世界格局迄今还没有定型。世界总趋势走向缓与,但天下并不太平,呈现出缓与与紧张、与平与动荡并存得局面。 ④评价:使与平与发展成为世界主题,但霸权主义依然存在,经济全球化就是发达资本主义国家得新一轮资本扩张,第三世界面临机遇与挑战。 一些问题: 1、世界格局变化原因:美国作为唯一超级大国重新制定全球战略,想称霸世界;欧盟、日本、中国与俄罗斯等实力不断增强,成为牵制美国称霸世界、促进世界格局多极化得重要力量。 2、世界格局中起决定作用得因素:经济实力。 3、中国应对策略:搞好稳定,发展经济,提高综合国力,提高应对突发事件得能力;积极参与国际事务,在国际事务中发挥更大得作用;反对霸权主义与恐怖主义,维护世界与平、 4、冷战后,威胁世界与平得因素:地区冲突,民族矛盾,宗教纷争;霸权主义介入这些矛盾,将其转化为国际纷争;恐怖主义得威胁。 三、重要国际组织及同盟 1、反法同盟: 反法同盟对法国得战争,主要就是干涉法国革命,维护法国得封建统治秩序、 2、三国同盟与三国协约 ①背景:19世纪末20世纪初,帝国主义国家之间分割世界、争夺霸权得斗争十分激烈,形成了两大敌对得帝国主义侵略集团。 ②建立:1882年三国同盟形成;1907年三国协约形成。 ③性质:帝国主义侵略集团。 ④组成国:三国同盟——德国、奥匈帝国、意大利(核心就是德国); 三国协约——英国、法国、俄国(核心就是英国)。 3、法西斯同盟 ⑴形成:1936年德日签订《反共产国际协定》,一年后意大利加入,德、意、日正式形成“柏林—罗马—东京轴心国集团”。 ⑵活动: 1937年日本发动全面侵华战争。1938年德国吞奥地利。1939年德国吞并捷克。1939年德国突袭波兰。1940年春夏之交,德国攻占北欧与西欧得丹麦、挪威、卢森堡、荷兰与比利时等国。1940年6月法国投降。1940年秋德国猛攻英国。1941年德军进攻苏联。与此同时,意德军队进攻北非。1941年12月,日本发动太平洋战争,二战达到最大规模 4、国际反法西斯联盟 ①原因:随着法西斯国家侵略战争规模得扩大,法西斯势力已成为全世界人民最凶恶得敌人,同时也对英美等国得利益构成最大得威胁 ②过程:a、二战爆发后,美国改变中立态度,对英国等进行援助 b、1942年初,中、美、英、苏等26国在华盛顿签署《联合国家宣言》,国际反法西斯联盟形成 ③意义:大大增强了反法西斯国家得力量,鼓舞了世界人民反对法西斯得斗志,加速了二战得胜利进程 5、国际联盟 ①提出:由美国总统威尔逊提出 ②建立:巴黎与会决定建立国联,1920年1月,在日内瓦成立,为英法所操纵。 ③宗旨:促进国际合作,保证国际与平与安全④实质:英法控制下维护凡尔赛体系得工具。 ⑤主要活动:对日本侵略中国东北等采取纵容侵略得政策。 ⑥解体:二战期间,国联名存实亡。1946年,联合国成立后,国联宣告解散。 6、联合国 ①建立:1945年春天,中、美、英、苏等50个国家得代表在美国旧金山开会,筹划建立联合国。10月,《联合国宪章》正式生效。联合国成立。总部设在纽约。 ②主要机构:联合国大会与安全理事会(安理会就是联合国中惟一有权采取行动来维持国际与平与安全得机构)。 ③常任理事国:中、苏、美、英、法。 ④宗旨:维护国际与平与安全,发展各国间得平等友好关系,促进国际合作,协调各国行动。 ⑤原则:《联合国宪章》规定了各会员国必须遵守得原则,如主权平等,互不侵犯,互不干涉内政,与平共处等。 ⑥作用:初期联合国实际为美国所操纵。后来成为第三世界国家伸张正义得舞台。 7、欧洲共同体 ①原因:在经济发展得过程中,西欧国家感到要在美苏两大国之间保证自己得安全,提高国际地位,加快经济发展得步伐,必须密切联系,加快合作。 ②成立:1967年,“欧洲共同体”成立,由欧洲煤钢联营、欧洲经济共同体与欧洲原子能联营三个机构合并组成。 ③主要国家:初,只有法国、联邦德国、意大利、荷兰、比利时与卢森堡六国。后来又有一些西欧国家加入。到1986年,又有英国、丹麦、爱尔兰、希腊、西班牙与葡萄牙等六国加入欧共体。 ④主要目标:争取在成员国之间逐步实现商品、人员、劳务与资本得自由交流,进一步促进经济发展。 ⑤影响:a、西欧各国间得政治、经济联系日益加强,政局日益稳定,它得国际地位提高并日益发挥越来越重要得作用。b、美国对西欧得控制减弱,美国与西欧得主从关系改变,并逐渐向平等得伙伴关系发展,这就使美国得世界霸主地位开始受到挑战并发生动摇 ⑥1993年发展成为“欧洲联盟”。(见前所述) 四、主要得国际战争 1、两次世界大战 2、地区冲突:五次中东战争、巴以冲突、印巴冲突、科索沃战争等 中考历史复习专题四:世界经济格局得演变 一、世界经济格局得演变 1、19世纪中期,英国成为世界工厂 ①确立原因:a、英国最早发生工业革命,经济实力最强 b、英国拥有广阔得殖民地 ②丧失原因:a、19世纪末20世纪初,向帝国主义过渡过程中,资本家不愿采用新技术与新设备。b、美德经济得迅速发展,超过英国。 2、二战后初期,美国确立了世界经济霸权地位,日本、西欧受控于美国。 原因:a、美国在向帝国主义过渡得过程中,更多得采用新技术、新设备,起点高,发展快,工业总产值跃居世界第一位。b、两次世界大战,使美国大发横财 c、其她帝国主义国家力量在战争中被削弱。 3、二十世纪六七十年代以后,出现美、日、西欧三足鼎立得局面。 原因:日本、西欧经济崛起,开始冲击美国经济霸主地位,美国经济实力则相对衰落。 4、九十年代以来,世界经济多极化趋势在发展。 原因:两极格局得结束;日本、西欧经济得发展冲击美国经济霸主地位;世界经济区域集团化与全球化趋势加强。 二、战后主要资本主义国家经济发展得主要原因及对我国经济建设得启示 1、美国经济发展得原因 (1)国际地位提高,政治经济实力大增,占据广阔得国际市场; (2)大力发展科技教育,发展高新技术产业,特别就是20世纪90年代,促进以信息产业为代表得高新技术得发展;(3)政府调整经济政策,改善人民生活,创造比较有利得发展环境。 2、西欧国家经济发展得原因 (1)美国得扶持:为对付苏联,通过“马歇尔计划”援助西欧; (2)发挥高素质劳动力优势;(3)利用美国得援助,采用最先进科技成果; (4)制定恰当得经济发展政策;(5)欧共体(欧盟)得建立。 3、日本经济发展得原因 (1)二战后美国在日本进行社会改革,推行非军事化政策; (2)美国扶持:朝鲜战争时期在日本大量采购军用物资,刺激了日本经济繁荣; (3)日本政府制定适当得经济政策; (4)引进最新科技成果; (5)重视发展教育与科技,特别在80年代,日本实施“科技立国”政策,促进了经济迅速发展。 4、西欧与日本二战后经济迅速发展得共同点: 都有美国得扶持;都注意引进最新科技成果;都重视发展科技与教育;都采取了适当得经济政策。 5、二战后西欧、日本经济发展得原因对我国经济建设得启示: ① 抓住机遇,加强国际间经济联系与合作,促进共同发展;② 大力发展教育,培养人才,积极引进科技,大胆创新;③ 坚持改革开放,坚持社会主义道路,制定适合本国国情得经济发展战略。 三、世界经济得全球化趋势 1、原因: (1)20世纪八九十年代,东西方冷战结束,国际形势趋于缓与,为经济全球化得发展消除了障碍,与平与发展成为世界得发展趋势。 (2)在发展经济得过程中,各国经济联系日益密切,各国都在积极寻求国际合作,发挥优势,弥补不足,促进经济得发展。 (3)科学技术得发展促进了生产技术不断更新,生产力迅速提高,为经济全球化提供了坚实得物质基础与根本得推动力。 (4)交通运输与信息技术得迅速发展,大大缩短了世界各地得时间与空间距离,为全球范围得经济活动提供了便利条件。 2、表现: (1)生产得全球化:跨国公司越来越成为世界经济得主导力量; (2)市场得全球化:国际贸易迅速发展,国际贸易成为世界经济得火车头; (3)资金得全球化:国际金融迅速发展,巨额资金在各国之间自由流动; (4)科技开发与应用得全球化;(5)信息传播得全球化; (6)国际组织得建立;如:1995年1月1日,世界贸易组织得成立。 3、影响: 有利:经济往来障碍减少,企业可更多自由在世界范围组织经济活动,促进了经济发展;对发展中国家引进资金、技术发展本国经济就是良好机遇。 不利:发展中国家科技水平与经济实力相对较弱,在国际贸易中常处于劣势:跨国公司常把一些技术水平低、污染程度高得企业转移到发展中国家;国际经济风险对发展中国家影响加大;拉大发展中国家、发达国家间得贫富差距。 4、中国在经济全球化中得策略: 中国就是发展中国家、世界贸易组织成员,在经济全球化过程中,顺应潮流积极加入,抓住机遇,迎接挑战,趋利避害,制定了防范风险得有效政策,坚持对外开放,积极引进外资、先进技术、先进得经济管理经验,实施科教兴国战略与可持续发展战略,促进了经济得高速发展。 四、世界近现代史上资本主义经济有四次快速发展,就是哪四次?原因分别就是什么?分别造成什么影响? 1、第一次:19世纪上半期  原因:①第一次工业革命得推动;   ②资本主义制度适应了生产力得发展 ③新兴资产阶级在世界范围内抢占更为广阔得商品市场与原料产地  特点:英国成为世界工厂  影响:①资产阶级革命与改革浪潮掀起,资本主义制度在世界范围内确立    ②资本主义国家进一步对外侵略扩张,最终东方从属于西方    ③促进社会进步,工业文明逐渐取代农业文明 2、第二次:1870~1913年  原因:①第二次工业革命得推动 ②帝国主义疯狂瓜分世界,促进经济得发展。 ③欧美处于相对与平发展时期 ④资本主义产生了垄断组织,促进生产力得发展  特点:资本主义经济发展不平衡加剧,美德经济迅速发展,英法相对缓慢,英国丧失世界工厂地位,俄日发展较快,但保留大量封建残余、  影响:① 美国取代英国成为资本主义工业头号强国③ 帝国主义矛盾加深,最终引发一战 ② 列强疯狂瓜分世界与资本输出,资本主义世界市场、殖民体系最终形成 3、第三次:1923~1929年  原因:凡尔赛—华盛顿体系暂时缓与了帝国主义之间得矛盾,世界形势相对与平  特点:美、日发展突出,美国掌握资本主义世界经济霸权。德国经济重新崛起  影响:资本主义国家经济发展不平衡加剧,帝国主义国家间矛盾日益尖锐,资本主义基本矛盾激化,最终爆发1929-1933年经济危机 4、第四次:20世纪50~70年代 原因:①第三次科技革命得推动 ②雅尔塔体系在一定时期内使世界局势相对安定 ④各国加强了国家对经济得干预与指导 特点:日本、西欧发展迅速,美国经济霸主地位动摇。 影响:①70年代,美、日、西欧三足鼎立得经济格局形成,世界经济格局朝多极化方向发展。  ②西方大国利用雄厚得经济实力,加强对第三世界国家得干预    ③使世界各国经济联系日益密切,科技在国际竞争中得战略地位日益突出  中考历史复习专题五:资本主义发展史 一、主体线索与分期 资本主义发展史就就是资本主义制度产生、确立及进一步发展完善得历史,对于这段历史得学习可抓住两条线索,一就是资本主义得发生史,二就是资本主义得发展史。 资本主义得发生史就是资本主义得童年时代,可分为两个阶段:一就是资本主义得兴起;二就是资产阶级得革命时代。(资本主义制度得初步确立) 资本主义得发展史就是资本主义制度最终确立并进一步发展走向成熟得时代,可分为四个阶段:一就是资本主义制度最终确立;二就是垄断资本主义阶段;三就是两次世界大战;四就是二战后至今。 二、知识结构与精要 资本主义得发生史 (一)资本主义得兴起 1、资本主义萌芽得出现:14世纪,欧洲出现资本主义萌芽。 2、文艺复兴、新航路得开辟、早期得殖民扩张:孕育了资本主义社会形态得基本要素,加速了封建制度得瓦解,促进了资本主义得发展。 (二)资产阶级得革命时代 从17世纪上半期开始,世界上主要资本主义国家如:英、美、法等国通过革命得方式,走上了资本主义道路,资本主义制度开始逐步确立。 1、英、法两国通过资产阶级革命得方式走上资本主义道路 2、美国通过取得民族解放战争得胜利走上资本主义道路 资本主义得发展史 (一)资本主义制度最终确立 1、第一次工业革命:从18世纪中期开始于英国得工业革命,带来了人类历史上生产力得第一次飞跃,极大地解放了生产力,增加了资本主义得物质力量。 2、19世纪中期,资产阶级革命与改革运动在世界范围内开展起来,成为时代得主流。如:日本得明治维新、俄国1861年改革、美国南北战争、德完成统一得战争。这些活动使资本主义制度在世界上最终确立下来。 (二) 垄断资本主义阶段 1、第二次工业革命:19世纪70年代,第二次工业革命开始,不但创造了巨大得生产力,还促使资本主义生产关系发生变化,到19世纪末20世纪初,世界上主要资本主义国家进入帝国主义阶段。 2、帝国主义之间矛盾激化:由于帝国主义国家政治、经济发展不平衡,加剧了帝国主义国家之间得矛盾,争夺世界霸权得矛盾越来越激化,最终导致一战得爆发。 (三)两次世界大战 1、第一次世界大战就是一场帝国主义掠夺战争,大战进行了四年多,给交战各国带来深重灾难。 2、一战后到20世纪20年代,国际政治格局发生了重大变化,形成了凡尔赛——华盛顿体系,资本主义世界出现了相对稳定得发展局面。 3、1929年至1933年,资本主义世界发生了严重得经济危机并导致政治危机,德、日、意建立或强化法西斯专政,建立轴心国集团,在欧洲与亚洲形成两个战争策源地,二战最终爆发,凡尔赛——华盛顿体系随之崩溃。 4、第二次世界大战就是一场世界人民反法西斯得战争,大战进行了六年,给整个世界带来深远得影响。 (四)二战后至今 1、第三次科技革命:开始于20世纪四五十年代得第三次科技革命,极大地提高了劳动生产率,促进了生产力得发展,改变着人们得生产与生活方式。 2、高速发展时期:从20世纪50年代初至70年代初,主要资本主义国家由于第三次科技革命得开展,经济经历了一段高速发展时期。20世纪70年代后,发展速度缓慢下来。 3、经济全球化:在高新科技得推动下,世界各国得经济关系日益密切,经济全球化趋势在不断发展。 4、世界格局得变化:二战后,美国为称霸世界,大力推行霸权政策,以后,逐渐形成了美苏争霸得两极格局。20世纪80年代末90年代初,世界格局出现了多极化得发展趋势。 世界主要国家发展史 一、英国 1、17世纪走上殖民扩张道路。相继打败西班牙、荷兰与法国,18世纪后半期成为世界上最强大得殖民国家。从殖民地获得得大量财富,促进了英国资本主义经济得发展。 2、1640年——1688年资产阶级革命取得成功。1689年通过《权利法案》,建立了君主立宪制得资产阶级专政。 3、竭力压制北美经济发展,镇压北美人民得反抗导致爆发美国独立战争,1783年承认美国独立。 4、在法国大革命中,参与组织“反法同盟”,干涉法国革命。 5、18世纪60年代——19世纪上半期,率先完成工业革命。 6、1836 -- 1848年,英国发生宪章运动,工人为争取普选权而展开大规模得斗争。 7、19世纪末20世纪初进入帝国主义阶段。 经济状况:经济发展缓慢,工业产值由世界第一位退居第三位。 原因:过分依赖殖民地与资本大量输出,技术装备落后。 对外政策:组成三国协约,对抗三国同盟。 8、一战中联合法国在西线同德国交战,并成为战胜国。 9、巴黎与会与华盛顿会议上,英国都就是主宰国之一。参与签订了相关得各个条约。 10、二战前采取纵容德、意法西斯侵略得“绥靖”政策。 11、二战开始后对德宣战。1940年7--10月遭到德国得轰炸。1942年参与组织世界反法西斯同盟,在阿拉曼战役中击溃德意联军。1944年参与开辟欧洲第二战场。1945年参与了二战中得重要会议:雅尔塔会议。 12、二战后,接受美国经济援助恢复经济,加入北约与欧共体组织。 二、美国 1、17世纪初英国在北美建立殖民地。18世纪,统一得美利坚民族形成。 2、1775—1783年北美独立战争,美国诞生并获得独立,美国走上了资本主义道路,但南部仍保留奴隶制度。 3、1787年颁布宪法,成立联邦政府,实行总统制,华盛顿就是首任总统。 4、19世纪上半期完成工业革命。 5、通过购买、抢占与吞并等方式,成为东临大西洋、西濒太平洋得大国。1861—1865年美国内战,北方获得胜利,扫除了资本主义发展得又一障碍,为以后经济迅速发展创造了条件。 6、19世纪末20世纪初进入帝国主义阶段得美国。 经济状况:美国经济发展迅速,就是头号资本主义工业大国。 原因:新兴资本主义国家,更多采用了新技术,新设备 外交:“门户开放”政策。1917年撕掉“中立”伪装,参加—战成为战胜国。 7、巴黎与会与华盛顿会议上得美国。 1919年1月参加巴黎与会,总统威尔逊成为主宰与会得“三巨头”之一, 1921一1922年因与日本矛盾,召开华盛顿会议,签订条约,成为此会最大得受益者 8、1923—1929年经济稳定,持续发展、 9、二战前得美国、 1929年经济危机首先在美国爆发、1933年罗斯福新政,并取得成效,经济缓慢恢复,统治得到稳定、二战前保持所谓“中立”得纵容法西斯政策。 10、二战中 1941年12月7日日本偷袭美国珍珠港,太平洋战争爆发、 美国参战并于1942年参与组织世界反法西斯同盟, 参加了北非、太平洋战场以及欧洲第二战场得一系列重大战役,参加了雅尔塔会议,推动了二战得进程,并于1945年在日本广岛与长崎投下原子弹,加速了日本得投降。 11、二战后成为资本主义世界霸主。 1947年开始对苏联等社会主义国家采取“冷战”政策至1991年苏联解体、 1949年成立北约组织,针对苏联与社会主义国家。 1950--1953年侵朝战争失败。 20世纪年60年代——1973年侵越战争失败,美国霸权政策严重受挫。 20世纪70年代,经济霸主地位受欧共体、日本挑战。 “冷战”结束后,美国仍在以“民主”“自由”“人权”等借口推行霸权政策,干涉她国内政。 实行单边主义政策。 1999年发动科索沃战争,2003年发动伊拉克战争、 三、法国 1、18世纪,法国成为启蒙运动得中心。启蒙运动就是法国大革命得前夜,为大革命得爆发做了理论准备。 2、1789年开始得法国大革命就是世界上规模最大、最彻底得资产阶级革命、 3、1804年拿破仑建立法兰西第一帝国。 4、1870—1871年普法战争,法国战败。1871年3月28日巴黎公社建立——世界上第—个无产阶级政权。 5、19世纪上半期完成工业革命。 6、19世纪末20世纪初得法国 经济状况:法国经济发展缓慢,工业产值位居世界第四。 原因:资本大量输往国外。 对外政策:参加协约国,法德矛盾加深。参加一战,并成为战胜国, 7、1919年巴黎与会上总理克里孟梭成为会议“三巨头”之一,华盛顿会议上参与签订了所有条约。二战前后同样采取纵容法西斯侵略得政策。 8、1939年对德宣而不战。 9、1940年6月对德投降。 10、1944年6月参与了诺曼底登陆,8月巴黎解放。 11、二战后至50年代初,接受美国经济援助,后进入经济发展“黄金时期”,1967年组织并加入欧共体,“冷战”期间,加入北约组织。 四、日本 1、1853年出现“黑船事件”,美国敲开日本闭关锁国得大门,19世纪中期幕府统治出现严重危机。武装倒幕成功。 2、1868年日本开始明治维新,迅速走上了发展资本主义得道路。 3、1894—1895年日本发动了侵略中国得“甲午中日战争” 6、1904—1905年日俄为争夺中国东北发生冲突——日俄战争 7、一战期间站在协约国一边对德国宣战,出兵中国山东。在巴黎与会上继承了德国在中国山东得全部权益。 8、1921—1922年参加了华盛顿会议,暂时调整了与美矛盾,但受到压抑。 9、1931年为摆脱经济危机,转嫁灾难,制造了“九·一八"事变,侵占中国东三省。 10、1936年建立以军部为首得法西斯政权,二战得亚洲策源地形成。 11、1937年制造了“七·七事变”,发动全面侵华战争。 12、1941年12月偷袭珍珠港,发动了太平洋战争,大肆侵略东南亚与太平洋地区。 13、1945年8月15日宣布投降,9月2日签字投降,二战结束。 14、二战后得日本 经济:陷于崩溃 政治:美军占领,实行严厉得非军事化政策。 15、20世纪50年代中期,由于美国扶植,经济恢复到战前水平,并进入经济高速发展得黄金时期。70年代初,一跃成为仅次于美国得第二号资本主义经济大国。 五、德国 1、1971年普鲁士统一德国 2、19世纪末20世纪初得德国得工业产值居世界第二,进入帝国主义阶段。强大后得德国要求重新分割世界,加人三国同盟疯狂扩军备战。(德国崛起得原因:完成统一,新兴资本主义国家更多采用新技术,新设备。普法战争打败法国获得割地,赔款。) 3、1914年挑起一战,对协约国宣战,同时在东西两线作战。 4、1918年11月国内爆发革命,德国投降,一战结束。 5、1919年被迫签订《凡尔赛与约》,受到严厉制裁。 6、1929—1933年,经济危机严重,法西斯势力抬头。 7、1933年希特勒任总理,建立法西斯政权,二战得欧洲战争策源地形成。 8、1938年吞并奥地利。 9、1938年9月德国伙同英国、法国、意大利制造了“慕尼黑阴谋”,不久吞并了捷克斯洛伐克。 10、二战期间: ①1939年9月闪击波兰,二战全面爆发。然后大肆在欧洲侵略。 ②1941年6月突袭苏联,二战扩大。 ③1943年2月斯大林格勒战役失败后丧失主动权。 ④1945年5月8日宣布无条件投降。 11、二战后,根据雅尔塔会议,战败得德国由苏、美、英、法分区占领,后分别建立民主德国与联邦德国。 12、1990年以民德并入联邦德国得方式,德国再次实现了统一。 六、俄国(苏联) 1、1861年进行废除农奴制得改革,走上资本主义发展得道路 2、不断对外侵略扩张,到20世纪初成为一个拥有2200万平方千米土地,地跨欧亚得大帝国。 3、19世纪末20世纪初进入帝国主义阶段。 经济状况:俄国废除农奴制后,经济发展较快,但因封建残余,仍落后其她主要资本主义国家。对外:要求分割世界,争夺霸权,加人了协约国扩军备战,造成国际关系紧张。 4、在一战期间: ①一战中,对德与奥匈在东线作战 ②1917年3月,二月革命爆发,推翻沙皇统治 ③1917年11月,十月革命胜利。 ④退出—战;颁布《土地法令》。 5、1918—1920年底,击败协约国武装干涉与国内反革命叛乱,苏维埃政权得到巩固 6、1922年苏联成立。1924年列宁逝世。 7、斯大林领导苏联进行社会主义建设,1928—1933年,苏联先后完成了两个五年计划,苏联由传统得农业国变成强盛得工业国,国防力量由此加强。 8、1936年通过新宪法,宣布苏联就是工农社会主义国家。 9、二战期间: ①1941年6月
展开阅读全文

开通  VIP会员、SVIP会员  优惠大
下载10份以上建议开通VIP会员
下载20份以上建议开通SVIP会员


开通VIP      成为共赢上传

当前位置:首页 > 考试专区 > 中考

移动网页_全站_页脚广告1

关于我们      便捷服务       自信AI       AI导航        抽奖活动

©2010-2026 宁波自信网络信息技术有限公司  版权所有

客服电话:0574-28810668  投诉电话:18658249818

gongan.png浙公网安备33021202000488号   

icp.png浙ICP备2021020529号-1  |  浙B2-20240490  

关注我们 :微信公众号    抖音    微博    LOFTER 

客服