收藏 分销(赏)

徐州专版2020中考化学复习方案第7部分物质的检验鉴别及除杂试题.docx

上传人:可**** 文档编号:4198343 上传时间:2024-08-21 格式:DOCX 页数:4 大小:2.89MB 下载积分:10 金币
下载 相关 举报
徐州专版2020中考化学复习方案第7部分物质的检验鉴别及除杂试题.docx_第1页
第1页 / 共4页
徐州专版2020中考化学复习方案第7部分物质的检验鉴别及除杂试题.docx_第2页
第2页 / 共4页


点击查看更多>>
资源描述
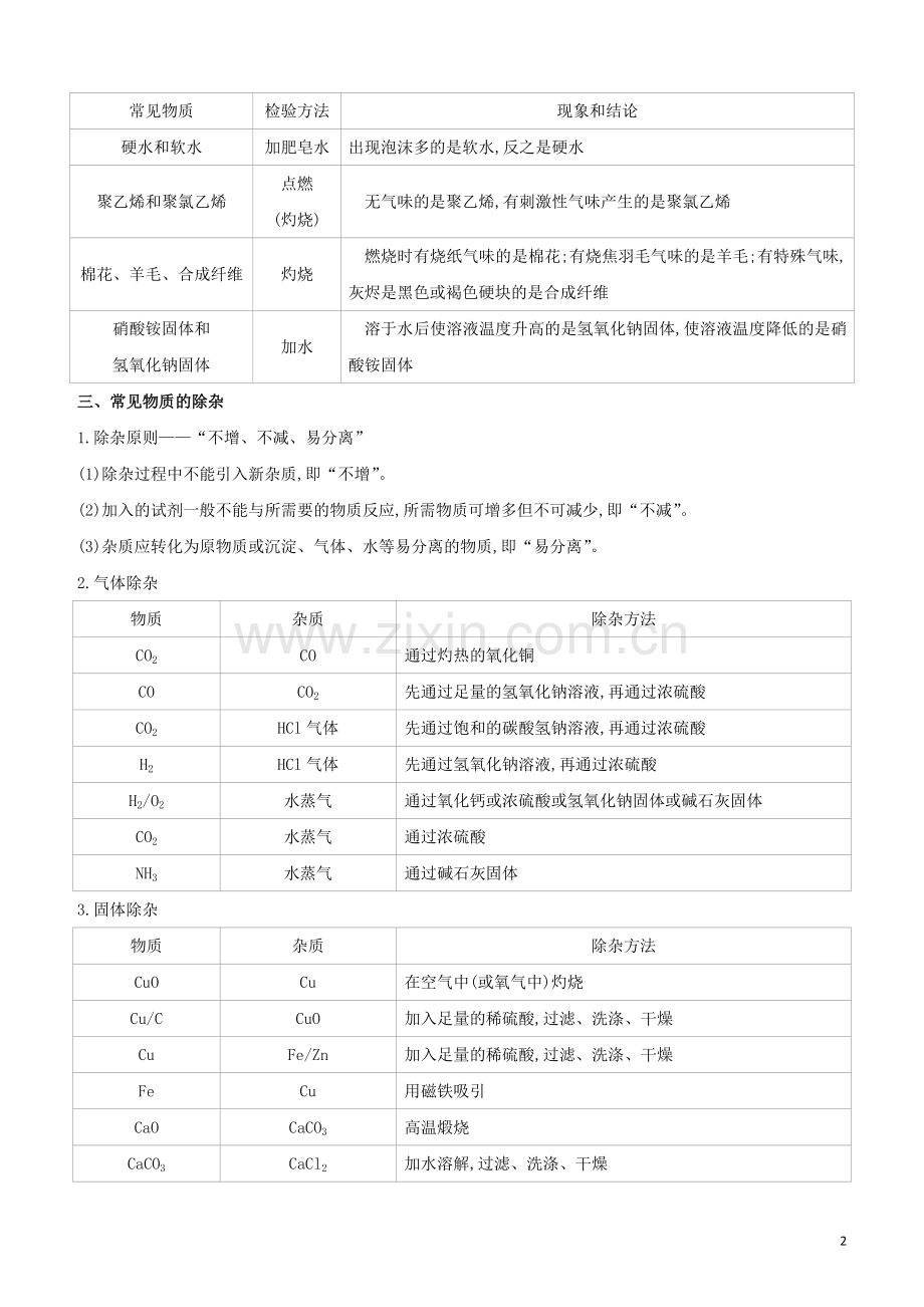
第七部分 物质的检验、鉴别及除杂 一、常见气体和离子的检验 1.常见气体的检验 物质 加入的试剂、方法、主要现象及结论 O2 用带火星的木条伸入气体中,若木条复燃,则为O2 NH3 用湿润的红色石蕊试纸伸入气体中,若试纸变蓝,则为NH3 CO2 将气体通入澄清石灰水中,若澄清石灰水变浑浊,则为CO2 CO ①通过灼热的氧化铜,再通过澄清石灰水,固体由黑色变成红色,澄清石灰水变浑浊,则为CO ②导出点燃,能在空气中燃烧,发出蓝色火焰,用冷而干燥的烧杯罩在火焰上方,无变化;用内壁涂有澄清石灰水的烧杯罩在火焰上方,澄清石灰水变浑浊,则为CO H2O 通过白色的无水硫酸铜,若固体由白色变成蓝色,则为H2O H2 ①导出点燃,能在空气中燃烧,发出淡蓝色火焰,用冷而干燥的烧杯罩在火焰上方,杯壁有水珠;用内壁涂有澄清石灰水的烧杯罩在火焰上方,无变化,则为H2 ②通过灼热的氧化铜,再通过无水硫酸铜,黑色固体变成红色,白色固体变成蓝色,则为H2 CH4  导出点燃,能在空气中燃烧,发出蓝色火焰,用冷而干燥的烧杯罩在火焰上方,杯壁有水珠;用内壁涂有澄清石灰水的烧杯罩在火焰上方,澄清石灰水变浑浊,则为CH4 2.常见离子的检验 离子 检验方法 现象 H+ ①滴入紫色石蕊试液 ②加入锌粒 ③用pH试纸测pH ①紫色石蕊试液变红 ②有气泡冒出 ③pH<7 NH4+ 滴入碱液加热,用湿润的红色石蕊试纸检验产生的气体 有刺激性气味的气体放出,红色石蕊试纸变蓝 Cu2+ 滴入NaOH溶液 有蓝色沉淀生成 OH- ①滴入无色酚酞试液 ②滴入紫色石蕊试液 ③用pH试纸测pH ①无色酚酞试液变红 ②紫色石蕊试液变蓝 ③pH>7 CO32-(或HCO3-) 滴入盐酸,产生的气体通入澄清石灰水中 产生的气体可使澄清石灰水变浑浊 二、常见物质的鉴别 常见物质 检验方法 现象和结论 硬水和软水 加肥皂水 出现泡沫多的是软水,反之是硬水 聚乙烯和聚氯乙烯 点燃 (灼烧)  无气味的是聚乙烯,有刺激性气味产生的是聚氯乙烯 棉花、羊毛、合成纤维 灼烧  燃烧时有烧纸气味的是棉花;有烧焦羽毛气味的是羊毛;有特殊气味,灰烬是黑色或褐色硬块的是合成纤维 硝酸铵固体和 氢氧化钠固体 加水  溶于水后使溶液温度升高的是氢氧化钠固体,使溶液温度降低的是硝酸铵固体 三、常见物质的除杂 1.除杂原则——“不增、不减、易分离” (1)除杂过程中不能引入新杂质,即“不增”。 (2)加入的试剂一般不能与所需要的物质反应,所需物质可增多但不可减少,即“不减”。 (3)杂质应转化为原物质或沉淀、气体、水等易分离的物质,即“易分离”。 2.气体除杂 物质 杂质 除杂方法 CO2 CO 通过灼热的氧化铜 CO CO2 先通过足量的氢氧化钠溶液,再通过浓硫酸 CO2 HCl气体 先通过饱和的碳酸氢钠溶液,再通过浓硫酸 H2 HCl气体 先通过氢氧化钠溶液,再通过浓硫酸 H2/O2 水蒸气 通过氧化钙或浓硫酸或氢氧化钠固体或碱石灰固体 CO2 水蒸气 通过浓硫酸 NH3 水蒸气 通过碱石灰固体 3.固体除杂 物质 杂质 除杂方法 CuO Cu 在空气中(或氧气中)灼烧 Cu/C CuO 加入足量的稀硫酸,过滤、洗涤、干燥 Cu Fe/Zn 加入足量的稀硫酸,过滤、洗涤、干燥 Fe Cu 用磁铁吸引 CaO CaCO3 高温煅烧 CaCO3 CaCl2 加水溶解,过滤、洗涤、干燥 NaCl 泥沙 加水溶解,过滤、蒸发 4.液体(离子)除杂 (1)常见杂质离子的去除 杂质离子 除杂方法 杂质离子 除杂方法 H+ 用OH-或CO32-等去除 CO32- 用H+、Ca2+、Ba2+等去除 NH4+ 用OH-去除 Cl- 用Ag+去除 OH- 用H+、NH4+、Cu2+等去除 SO42- 用Ba2+去除 (2)液体除杂 物质 杂质 除杂方法 NaCl Na2CO3 加入适量的盐酸 NaCl NaOH 加入适量的盐酸 NaCl HCl 加入适量的氢氧化钠溶液 NaCl KNO3 蒸发结晶 NaOH Na2CO3 加入适量的氢氧化钙溶液,过滤 NaNO3 NaCl 加入适量的硝酸银溶液,过滤 KNO3 NaCl 冷却热饱和溶液或降温结晶 CuSO4 H2SO4 加入足量的氧化铜或氢氧化铜粉末,过滤 FeSO4 CuSO4 加入足量的铁粉,过滤 CaCl2 HCl 加入足量的碳酸钙粉末,过滤 (3)酸碱盐溶液除杂技巧 ①被提纯物与杂质阳离子相同(如NaCl中含杂质NaOH),选取与杂质中的阴离子(OH-)不共存的阳离子(H+),再与被提纯物中的阴离子(Cl-)组合成除杂试剂(HCl,发生反应:NaOH+HClNaCl+H2O)。 ②被提纯物与杂质阴离子相同(如NaCl中含杂质BaCl2),选取与杂质中的阳离子(Ba2+)不共存的阴离子(SO42-),再与被提纯物中的阳离子(Na+)组合成除杂试剂(Na2SO4,发生反应:BaCl2+Na2SO4BaSO4↓+2NaCl)。 ③被提纯物与杂质阴、阳离子都不相同(如NaNO3中含杂质CuSO4),分别选取与杂质中的阴离子(SO42-)、阳离子(Cu2+)不共存的阳离子(Ba2+)、阴离子(OH-)组合成除杂试剂[Ba(OH)2,发生反应:CuSO4+Ba(OH)2BaSO4↓+Cu(OH)2↓]。 4
展开阅读全文

开通  VIP会员、SVIP会员  优惠大
下载10份以上建议开通VIP会员
下载20份以上建议开通SVIP会员


开通VIP      成为共赢上传

当前位置:首页 > 考试专区 > 中考

移动网页_全站_页脚广告1

关于我们      便捷服务       自信AI       AI导航        抽奖活动

©2010-2026 宁波自信网络信息技术有限公司  版权所有

客服电话:0574-28810668  投诉电话:18658249818

gongan.png浙公网安备33021202000488号   

icp.png浙ICP备2021020529号-1  |  浙B2-20240490  

关注我们 :微信公众号    抖音    微博    LOFTER 

客服