收藏 分销(赏)

人力资源管理基础知识-doc精排版.doc

上传人:快乐****生活 文档编号:4132003 上传时间:2024-07-31 格式:DOC 页数:14 大小:114.04KB 下载积分:8 金币
下载 相关 举报
人力资源管理基础知识-doc精排版.doc_第1页
第1页 / 共14页
人力资源管理基础知识-doc精排版.doc_第2页
第2页 / 共14页


点击查看更多>>
资源描述
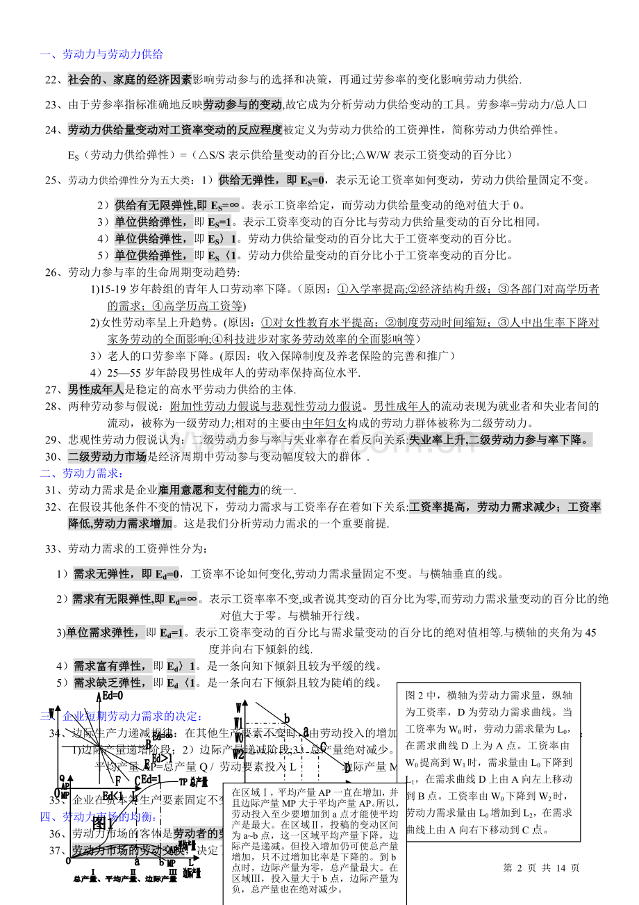
人力资源管理基础知识—精排版 一、劳动经济学 第一节 劳动经济学的研究对象和研究方法 一、劳动资源的稀缺性 1、人们社会生活的一个最为基本的事实是通过各种消费资料以满足自身的需要。 2、构成消费对象的消费资料不仅仅是有形的物资资料,而且还包括无形的非“物质”资料。 3、劳动资源的稀缺性是相对于社会和个人的无限需要和愿望而言,是相对的稀缺性,又具有绝对的属性。 4、在市场经济中,劳动资源稀缺性的本质表现是消费劳动资源的支付能力、支付手段的稀缺性。 5、生产力是有限的,这也正是资源(包括劳动资源)闲置的根本原因之一。 6、现代劳动经济学产生于劳动资源的稀缺性与成本的存在,其研究对象正是这种客观存在所决定的。 二、效用最大化 7、在现代市场经济中,市场动作的主体是企业和个人。 8、市场主体的经济行为都有着自己的目标,个人追求的目标是效用最大化。 9、在现代市场经济中,企业追求的目标是利润的最大化。 10、效用最大化行为的观点,通常作为经济分析的基本假设。 三、劳动力市场 11、在劳动力市场上,居民户是劳动力的供给方,企业是劳动力的需求方. 12、通过居民户与企业双方的无数次选择,按照一定的工资率(从供给的角度看,是要素服务收入;从需求的角度看,是要素使用成本)将劳动力配置于某种产品和服务的生产的职业岗位上。 13、劳动力市场上劳动力供求的运动,同时决定一个经济社会的就业规模和获得的工资量. 14、从生产要素投入的视角观察,劳动力市场供求运动调节着劳动资源的配置。 15、从收入的视角观察,劳动力市场的供求运动决定着工资。 16、就业量与工资的决定是劳动力市场的基本功能. 17、劳动经济学的主要任务就是要认识劳动力市场的种种复杂现象,理解并揭示劳动力供给、劳动力需求,以及工资和就业决定机制对劳动力资源配置的作用原理。 四、劳动经济学的研究方法 18、劳动经济学的研究方法主要有两种,即实证研究方法和规范研究方法。 19、实证研究方法是:认识客观现象,向人们提供实在、有用、确定、精确的知识的方法,其重点是研究现象本身“是什么”的问题。 20、规范研究方法是:以某种价值判断为基础,说明经济现象及其运行应该是什么的问题. 21、规范研究方法由于经济运行过程中存在着种种障碍,使互惠交换不能实现。主要障碍有:信息障碍、体制障碍、市场缺陷。 第二节 劳动力供给和需求 一、劳动力与劳动力供给 22、社会的、家庭的经济因素影响劳动参与的选择和决策,再通过劳参率的变化影响劳动力供给. 23、由于劳参率指标准确地反映劳动参与的变动,故它成为分析劳动力供给变动的工具。劳参率=劳动力/总人口 24、劳动力供给量变动对工资率变动的反应程度被定义为劳动力供给的工资弹性,简称劳动力供给弹性。 ES(劳动力供给弹性)=(△S/S表示供给量变动的百分比;△W/W表示工资变动的百分比) 25、劳动力供给弹性分为五大类:1)供给无弹性,即ES=0,表示无论工资率如何变动,劳动力供给量固定不变。 2)供给有无限弹性,即ES=∞。表示工资率给定,而劳动力供给量变动的绝对值大于0。 3)单位供给弹性,即ES=1。表示工资率变动的百分比与劳动力供给量变动的百分比相同。 4)单位供给弹性,即ES〉1。劳动力供给量变动的百分比大于工资率变动的百分比。 5)单位供给弹性,即ES〈1。劳动力供给量变动的百分比小于工资率变动的百分比。 26、劳动力参与率的生命周期变动趋势: 1)15-19岁年龄组的青年人口劳动率下降。(原因:①入学率提高;②经济结构升级;③各部门对高学历者的需求;④高学历高工资等) 2)女性劳动率呈上升趋势。(原因:①对女性教育水平提高;②制度劳动时间缩短;③人中出生率下降对家务劳动的全面影响;④科技进步对家务劳动效率的全面影响等) 3)老人的口劳参率下降。(原因:收入保障制度及养老保险的完善和推广) 4)25—55岁年龄段男性成年人的劳动率保持高位水平. 27、男性成年人是稳定的高水平劳动力供给的主体. 28、两种劳动参与假说:附加性劳动力假说与悲观性劳动力假说。男性成年人的流动表现为就业者和失业者间的流动,被称为一级劳动力;相对的主要由中年妇女构成的劳动力群体被称为二级劳动力。 29、悲观性劳动力假说认为:二级劳动力参与率与失业率存在着反向关系:失业率上升,二级劳动力参与率下降。 30、二级劳动力市场是经济周期中劳动参与变动幅度较大的群体 . 二、劳动力需求: 31、劳动力需求是企业雇用意愿和支付能力的统一. 32、在假设其他条件不变的情况下,劳动力需求与工资率存在着如下关系:工资率提高,劳动力需求减少;工资率降低,劳动力需求增加。这是我们分析劳动力需求的一个重要前提. 33、劳动力需求的工资弹性分为: 1)需求无弹性,即Ed=0,工资率不论如何变化,劳动力需求量固定不变。与横轴垂直的线。 2)需求有无限弹性,即Ed=∞。表示工资率率不变,或者说其变动的百分比为零,而劳动力需求量变动的百分比的绝对值大于零。与横轴开行线。 3)单位需求弹性,即Ed=1。表示工资率变动的百分比与需求量变动的百分比的绝对值相等.与横轴的夹角为45度并向右下倾斜的线. 4)需求富有弹性,即Ed〉1。是一条向知下倾斜且较为平缓的线。 图2中,横轴为劳动力需求量,纵轴为工资率,D为劳动力需求曲线。当工资率为W0时,劳动力需求量为L0,在需求曲线D上为A点。工资率由W0提高到W1时,需求量由L0下降到L1,在需求曲线D上由A向左上移动到B点。工资率由W0下降到W2时,劳动力需求量由L0增加到L2,在需求曲线上由A向右下移动到C点。 5)需求缺乏弹性,即Ed〈1。是一条向右下倾斜且较为陡峭的线。 三、企业短期劳动力需求的决定: 34、边际生产力递减规律:在其他生产要素不变时,由劳动投入的增加所引起的产量变动可以分为三个阶段: 1)边际产量递增阶段;2)边际产量递减阶段;3)总产量绝对减少。 平均产量AP=总产量Q / 劳动要素投入L 边际产量MP=△Q / △L 在区域Ⅰ,平均产量AP一直在增加,并且边际产量MP大于平均产量AP。所以,劳动投入至少要增加到a点才能使平均产是最大。在区域Ⅱ,投稿的变动区间为a~b点,这一区域平均产量下降,边际产是递减。但投入增加仍可使总产量增加,只不过增加比率是下降的。到b点时,边际产量为零,总产量最大。在区域Ⅲ,投入量大于b点,边际产量为负,总产量也在绝对减少。 35、企业在资本等生产要素固定不变时,劳动投入的增加量应在区域Ⅱ,即a~b点。 四、劳动力市场的均衡: 36、劳动力市场的客体是劳动者的劳动力,即存在于劳动者身体之内的体力和智力的总和—-劳动能力。 37、劳动力市场的劳动交换,决定了劳动力的市场价值—-工资。 38、劳动力市场的静态与动态均衡:均衡分析分为局部均衡分析和一般均衡分析.局部均衡分析法的代表人物是A·马歇尔。一般均衡分析方法的代表人物是瑞士洛桑学派的L·瓦尔拉. 五、人口、资本存量与均衡工资率 39、人口对劳动力供给的影响:1)规模:劳动力供给与人口规模成正向关系;2)人口年龄结构:劳动年龄组范围内的人口比重大,劳动办供给将比较充分;反之,供给将趋向减少.在比重一定的情况下,其内部年龄构成不同,劳动力供给也有明显差异。3)人口城乡结构:农村劳动力向非农业的转移,使劳动办供给弹性趋向增大。 40、生产率的增长最终将导致整个经济劳动力需求的增加。 第三节 完全竞争市场条件下的工资水平与工资结构 一、 均衡价格论的一般原理及工资决定 41、均衡价格的决定实际上是需求规律和供给规律共同作用的结果.均衡价格论是新古典学派创始人、现代微观经济学的主要代表A·马歇尔在其所著《经济学原理》提出的。 42、工资具有与劳动的净产品相等的趋势,劳动的边际生产率决定劳动力的需求价格. 43、工资的决定是以劳动力价值为基础,最终取决于劳动的边际生产率和劳动力再生产费用及劳动的负效用。 二、工资形式: 44、生产要素分为四类:土地、劳动、资本和企业家才能,分别对应为地租、工资、利息和利润。 45、按要素类别分配社会总产品或收入,称为功能性收入分配。 46、货币工资,是指工人单位时间的货币所得。它受到三个主要因素的影响:货币工资率、工作时间长度、相关的工资制度安排。 47、实际工资受两个因素的影响,分别是货币工资和价格指数。实际工资=货币工资÷价格指数 48、实际工资受两个因素的影响,分别是货币工资和价格指数,特别是消费品价格指数。 49、计时工资与计件工资是应用最普遍的基本工资支付方式。 50、计时工资是最为传统的工资形式。 51、福利与基本工资之和构成了劳动报酬。 52、福利的特征:1)以劳动为基础,但并不与个人劳动量直接相关。2)法定性;3)企业自定性和灵活性。 53、实物支付是福利支付的具体表现形式之一. 54、实物支付是普遍存在的福利支付方式,原因是: ● 实物支付可以降低企业按照基本工资支付的法定保险金,从而降低人工成本。(企业减少保险上缴额) ● 实物支付变相抵提高了个人所得税的纳税起点 ● 实物支付可以增加就业,改善居民的生活质量. 55、延期支付是福利支付的另一种具体表现形式。企业现在支付一定量的货币作为保险基金,待具备享受资格或条件时,员工获得使用权. 第四节 就业与失业 一、 就业总量的决定 56、就业的3层含义:就业或劳动就业一般是指由劳动能力的和就业要求的人,参与某种社会劳动,并通过劳动获得报酬或经济收入的经济获得。1)劳动就业的主体是有劳动能力和就业要求的人,必须达到法定最低就业年龄;2)所参加的劳动属于社会劳动,对社会有益;3)所从事的劳动为有酬劳动,既可以是劳动报酬,也可以是经营收入。凡是从事社会劳动并取得劳动报酬或经营收入的劳动者,称为就业者. 57、总供给=消费+储蓄 总供给=各类生产要素供给的总合(劳动+资本+土地+管理)=各类生产要素相应的收入总和 =消费+储蓄 58、总需求=消费品需求+投资品需求 总需求是指社会在一定时期内对产品和服务需求的总合。 59、均衡国民总收入=总供给=总需求 =消费+储蓄=消费+投资 即: Y = C + S = C +I 60、根据宏观经济学原理,一国的就业总量与一国的均衡国民收入是同时被决定的。 61、在市场经济中,企业在决定劳动投入规模时,以取得最大利润为决策准则. 二、失业及其类型 62、失业的规定:1)运动年龄的规定;2)就业要求的规定;3)在职业介绍部门或就业服务机构登记尚未工作的人。 63、在劳动年龄之内,有就业要求并在职业介绍部门或就业服务机构登记尚未工作的人,均为失业者。 64、失业的类型:摩擦性失业、技术性失业、机构性失业、季节性失业。 65、解决技术性失业最有效的办法是:1)推行积极的劳动力市场政策;2)强化职业培训;3)实施职业技能开发. 三、需求不足性失业 66、需求不足性失业具体表现为2种形式:增长差距性失业、周期性失业. 67、经济周期性是一种最严重、最常见而又最难对付的失业类型。 68、刺激总需求及扩大有效供给是解决需求不足性失业的根本方向。 四、失业的度量和失业的影响 69、常用的反映失业程度的指标有两个:失业率和失业持续期。失业率=失业人数÷社会劳动力人数×100%    =失业人数÷(就业人数+失业人数)×100% 70、失业持续期是指事业者处于失业状态的持续时间,一般以周(星期)为时间单位。计算平均失业持续期。平均失业持续期=(∑失业者×周数)÷失业人数 年失业率=该年有失业经历的人占社会劳动力总额的比例×(平均失业持续周期÷52周) 71、失业的负面影响:1)造成家庭生活困难;2)是劳动力资源浪费的典型形式;3)直接影响劳动者精神需要的满足程度。 72、失业是劳动力资源浪费的典型形式:1)是当前劳动的浪费;2)是积累劳动的浪费;3)是多重的浪费。 五、政府行为和劳动力市场 73、政府支出:包括各级政府支出的总和,主要分为政府购买和转移支付两类. 74、政府购买的具体项目有:国防用品、公共管理服务、公共过程项目、政府雇员、失业组织中劳动者的薪金报酬。 75、最低劳动标准、最低社会保障、工会权利义务等3个制度结构,在现代市场经济国家都是以法律的形式确定下来,受到法律的保护。 76、最低劳动标准包括最低工资标准和最长劳动时间标准等。 77、最长劳动时间标准包括:1)工时制度;2)延长工作时间;3)最高限额、休息休假制度等. 78、工会最基本的是与雇主或雇主组织进行集体谈判,参与决定基本劳动条件,并对各项劳动条件标准的实施进行监督. 79、财政政策的内容包括:1)通过增减政府税收、2)预算支出水平来调节经济。 80、对就业总量影响最大的宏观调控政策是:财政政策、货币政策、收入政策. 81、财政政策主要的措施:调整政府购买水平、调整政府转移支付水平、变动税率。 82、财政政策的2种类型:扩张性的财政政策、紧缩性的财政政策。 ●扩张性财政政策:通过采取扩大政府购买,增加政府转移至福、降低税率等措施来刺激消费和投资,增加总需求,提高就业税的宏观经济政策。 背景:总需求小于总供给,企业开工不足,存在较高的失业率. 手段:免税、退税、降低税率、增加公共工程开支、扩大政府购买,增加政府转移至福等. ●紧缩性财政政策:通过采取减少政府购买和转移至福、提高税率等措施来削弱消费与投资,减少总需求,以稳定物价的宏观经济政策。 背景:经济处于繁荣时期,总需求大于总供给,通货膨胀严重 83、货币政策的基本手段:调解货币供应量;直接目的:调控利息率;最终目标:通过利率的变动影响投资、消费和政府支出,达到增加或降低有效需求,使总供给需求趋于均衡。 84、货币政策的2种类型:扩张性货币政策、紧缩性货币政策。 ●扩张性货币政策:通过增加货币供应量,降低利率,刺激投资和消费,以增加总需求的宏观经济政策. 背景:经济不景气时期,总需求小于总供给,生产能力闲置,失业严重 手段:降低法定准备金率、降低贴现率、中央银行买进政府债券。 ●紧缩性货币政策: 背景:经济繁荣时期,总需求大于总供给,通货膨胀严重。 手段:调解法定准备金率、调整贴现率,公开市场业务. 85、收入差距的衡量指标——基尼系数 基尼系数≈0 收入接近绝对平等 基尼系数≈1 收入接近绝对不平等 基尼系数<0.2 收入差距很小 基尼系数>0.4 收入差距较大 基尼系数通常在0.2~0.4之间 86、收入政策措施: 1)调控收入与物价关系的措施:①制定工资—-—物价指导线;②物价和工资增长过快情况下,对物价和工资进行管制以至于冻结;③以税收为基础的收入控制政策,约束企业工资发放过度的形为。 2)收入平等化措施。 第二章、劳动法 第一节 劳动法的体系 一、 劳动法的概念 1、 狭义的劳动法仅指劳动法律部门的核心法律,即《中华人民共和国劳动法》.广义的劳动法则是指调整劳动关系以及与劳动关系密切的其他一些社会关系的法律规范的总和。 2、 劳动法的基本原则特点:1)指导性、纲领性的法律规范;2)反映所调整的劳动关系的特殊性;3)有着高度的稳定性;4)基本原则有高度的权威性。 3、 劳动法包括哪些内容:劳动关系、劳动标准、社会保险、就业、培训、劳动监督检查. 4、 劳动法的基本原则的内容(3条) : 1) 保障劳动者劳动权的原则: 考点1:《宪法》第四十二条规定:中华人民共和国公民有劳动的权利和义务。保障劳动者的劳动权是劳动法的首要原则. 考点2:保障劳动者劳动权的原则中规定禁止任何形式的就业歧视和职业歧视。 考点3:劳动权包括:1)平等的劳动就业权、2)自由择业权、3)劳动报酬权、4)休息休假权、5)劳动保护权、6)职业培训权。 考点4:平等的就业权和自由择业权是劳动权的核心。 考点5:劳动者对劳动的需要:1)通过劳动,劳动者获得发展;2)对劳动产品的需要. 考点6:劳动权受到国家的保障,劳动权保障体现为:1)基本保护、2)全面保护、3)优先保护。 考点7:全面保护是对劳动者权益和权能的保护,包括:1)人身权益、2)财产权益、3)法定权益、4)约定权益。 2)劳动关系民主化原则: 考点1:具体内容为:1)有参加和组织工会的权利、有参与民主管理的权利;2)有就劳动关系事务和生产经营事务进行平等协商的权利;3)劳动关系当事人双方享有集体协商权和共同决定权.劳动条件不能由劳动关系当事人单方决定,一般劳动条件的决定,包括劳动报酬、工作时间、休息休假、劳动安全卫生、职业培训、保险福利等事项。4)政府制定或调整重大劳动关系标准应当贯彻“三方原则”,即政府、工会、企业家协会(雇主协会),共同参与决定或听取工会和企业家协会的意见。5)劳动争议仲裁委员会的组成应当贯彻三方原则;6)在劳动关系领域的其它方面,工会享有广泛的参与权、知情权、咨询权。 3) 物质帮助权原则:物质帮助权作为公民的基本权利,就劳动者而言,主要通过社会保险来实现.社会  保险作为一种强制性规范,决定了社会保险的当事人不得自行确定是否参加保险以及选择保险项目。社会保险的基本属性就是它的强制性。社会保险作为物质帮助权实现的主要方式,还具有以下特征:社会性、互济性、补偿性。 5、 劳动法律的渊源:由国家制定认可的劳动法律规范的表现形式。 6、 劳动法律渊源的7个类别:宪法中关于劳动问题的规定、劳动法律、国务院劳动行政法规、劳动规章、地方性劳动法规、我国立法机关批准的相关国际公约、正式解释. 7、 考1:劳动法律是劳动法的最主要的表现形式。考2:主要内容分为:劳动关系与劳动标准法。考3:劳动标准通常为最低标准,具有单方面的强制力.考4:当事人的意思自治不能够低于法律规定的标准。劳动法律所规定的标准通常属于强制性规范,具有单方面的强制力。 8、 劳动和社会保障部的职责:起草劳动和社会保障法律规范,制定行政规章和基本标准并组织实施和监督检查;制定劳动和社会保险政策服务咨询机构的管理规则;代表国家行使劳动和社会保险的监督检查职权。 9、 正式解释分为立法解释、司法解释、行政解释. 10、 组织通过合法程序制定并且正式公布的内部规范,调整雇佣组织内部的劳动管理行为与劳动行为。 11、 劳动关系的建立是通过缔结合同的形式确立的。(书面) 12、 劳动法的体系构成(8点): 1)促进就业法律制度:(对社会特定人口群体促进就业措施指的是:妇女、残疾人员、少数民族人员、退出现役的军人) 2)劳动合同和集体合同制度; 3)劳动标准制度;(包括:工作时间和休息休假制度、工资制度、劳动安全卫生制度、女职工和未成年工特殊保护制度) 4)职业培训制度; 5)社会保险和福利制度; 6)劳动争议处理制度;(包括调解程序、仲裁程序、诉讼程序) 7)工会和职工民主管理制度; 8)劳动法的监督检查制度.(劳动法的监督检查的功能是保障劳动法体系的全面实施) 劳动法律体系的构成 劳动法体系 劳动关系法 劳动合同法 集体合同法 用人单位内部劳动规则制定法 职工民主管理法 劳动争议处理法 劳动标准法 工作时间法 工资法 劳动安全卫生标准法 劳动保障法 促进就业法 职业培训法 社会保险法 劳动福利法 劳动监督检查法 第二节 劳动法律关系 一、劳动法律关系及特征 13、近现代社会倡导意思自治,契约自由,只要雇员与雇主意思表示一致,双方合意,即可以形成劳动关系。 14、在现代社会,劳动关系是基于劳动合同而建立的,劳动合同制度本事就是一种法律制度. 15、受到国家法律规范、调整合保护的雇主与雇员之间以权力义务为内容的劳动关系即为劳动法律关系。它与劳动关系的最主要区别在于劳动法律关系体现了国家意志。 16、劳动法律关系的种类(3种) 1)劳动合同关系,即雇员与雇主在劳动过程中的权利义务关系。劳动合同关系为劳动法律关系的主要形态。 2)劳动行政法律关系,是劳动行政主体与劳动行政相对人之间所形成的义务关系。 考1:劳动行政主体包括劳动行政机关、兼有劳动行政职能的其他行政机关及经授权具有劳动行政职能的机构。 考2:劳动行政相对人是指劳动行政法律关系中处于被管理地位或接受服务的一方当事人,主要为劳动者和用人单位。 3)劳动服务法律关系,劳动服务主体与劳动关系当事人一方或多方之间形成的义务关系. 考:劳动服务法律关系与民事劳务关系的根本区别是:劳动服务法律关系只以实现和保障劳动关系运行为其存在的出发点和归宿。其服务的对象是劳动关系的当事人. 17、劳动法律关系得内容是权力和义务。 18、劳动法律关系是以法律上的权利义务为纽带而形成的社会关系,运用劳动法的各种调整方式将劳动关系转化为劳动法律关系是劳动法对劳动关系的第一次调整。 劳动关系转化为劳动法律关系后,若其运行出现障碍,如违约行为、侵权行为出现,则劳动法将对劳动法律关系继续进行调整,这是劳动法的第二次调整. 19、劳动法律关系的构成要素分别为劳动法律关系的主体、内容、客体。 20、劳动法律关系的主体包括:企业、个体经济组织、国家机关、事业组织、社会团体等用人单位和与之建立劳动关系得劳动者,即雇主与雇员。工会是团体劳动法律关系的形式主体。 21、劳动者成为劳动法律关系主体的前提条件是必须具有劳动权利能力和行为能力。 22、法律通常将自然人分为完全劳动行为能力人、限制劳动行为能力人、无劳动行为能力人。 23、完全劳动行为能力人是指身体健康,有完全行为自由,18周岁以上的男性劳动者。 24、限制劳动行为能力人主要包括:16—18周岁的未成年人、女性劳动者、具有一定劳动能力的残疾人、某些特定的疾病患者、部分被依法限制行为自由的人. 25、无劳动行为能力人主要是指16周负以下的未成年人、完全丧失劳动能力的残疾人. 26、各类用人单位成为法律关系主体的前提是:具备用工权利能力和用工行为能力。 27、劳动法律关系的内容:根据劳动法的规定: 1) 劳动者享有平等就业和选择职业的权利; 2) 取得劳动报酬的权利 3) 休息休假的权利 4) 获得劳动安全卫生保护的权利 5) 接受职业技能培训的权利 6) 享受社会保险和福利的权利 7) 提请劳动争议处理的权力 8) 法律规定的其他劳动权利 28、劳动者的义务: 1)完成劳动任务;2)提高职业技能;3)遵守劳动纪律和职业道德 29、劳动法律事实:产生劳动法律关系的事实为合法事实,双方意思表示必须一致。变更、消灭劳动法律关系的事实一般也需双方意思表示一致.但某些场合,单方意思表示及违法行为或事件也能使劳动法律关系变更或消灭. 30、劳动法律行为能够引起劳动法律关系产生、变更和消灭。包括合法行为、违约行为、行政行为、仲裁行为和司法行为。 31、行为人做出意思表示是劳动法律行为成立的一般要件(即事实要素)。 第三章 现代企业管理 第一节 企业战略管理 一、企业战略环境分析 1、企业战略具有特征:全局性、系统性、长远性、风险性、抗争性。 2、企业环境的结构: 3、现代企业经营外部环境分析的方法,主要包括对外部环境的调研、预测两个方面. 4、外部环境的调研获取口头信息方法是了解外部环境情况的主要方法。有:个别交谈、调查、访问、座谈会、讨论会. 5、市场上各企业之间的竞争表现在:产品、价格、质量、服务等方面,这种竞争影响企业目标的实现。因此,竞争对手分析应是企业战略分析的最重要任务. 6、新进入某个行业的企业威胁大小,取决于:现有的进入障碍、现有竞争对手做出的反应。 7、进入障碍包括(6条):产品差异化、规模经济、绝对成本优势、进入分销渠道、现有企业的反应。 8、顾客力量的分析是企业特定经营环境分析的重要内容。它包括:消费群体分析、顾客购买动机分析、分析顾客消费承受能力。 9、在经营环境的宏观分析中,经济结构包括(5个):产业结构、分配结构、交换结构、消费结构、技术结构. 10、经济政策是国家调节各种宏观经济变量的基本原则和方针,主要包括:财政政策、货币政策、收入分配政策、产业政策。 11、现代科学技术发展迅速,是生产力中最强大的因素之一.将技术环境分解为:新的科学原理的发现、新技术的发明、新的管理方法和手段的采用。 12、社会文化环境即广义的文化,在发展过程中,形成不同的:风俗习惯、伦理道德、行为准则、价值观念,对企业的生产经营活动产生很大的影响。 13、企业内部条件分析包括:企业资源状况分析、企业利用其资源的能力分析、竞争优势分析. 14、企业在能力分析的过程中,采用的方法:应采取对比的方法,进行横向和纵向的分析,才能了解企业的优势和弱势及所处的竞争地位。 15、企业能力评价的标准:在分析企业能力时,效率和效果是两个主要的标准.在成本竞争中,效率指标对企业特别重要.通过服务或产品的差异化竞争的企业,效果是关键性的衡量指标. 16、SWOT分析法提供的四种战略:增长型战略(SO)、扭转型战略(WO)、防御型战略(WT)、多种经营型战略(ST) 17、总体战略分为:进入战略、发展战略、稳定战略、撤退战略。进入战略又可分为:购并战略、内部创业战略、合资战略。撤退战略中特许经营撤退方式是指企业卖给被特许经营企业以有限权力,而收取一次性付清的费用。 18、一般竞争战略分为: 1)低成本战略:(制定原则:领先原则、全过程你成本的原则、总成本最低的原则、持久原则。) 2)差异文化战略:(实施途径:①使用具有独特性能的原材料和其他投入要素;②开展技术开发活动;③严格的生产作业活动;④特别的营销活动;⑤扩大经营范围。制定原则:效益原则、适当原则、有效原则。) 3)重点战略: 19、企业经营战略的实施是战略管理工作的主体。战略控制一般由三方面活动组成:1)制定战略评价标准;2)进行实际成效与标准的对比分析;3)针对偏差采取纠偏行动. 20、战略评价标准一般由定量和定性两方面的标准组成.定量标准含:资金利用率、劳动生产率、工时利用率、市场占有率、利润总额、销售利润率、投资收益率、股票平均收益等。定性标准含:战略与环境的一致性、存在的风险性、战略与资源的配套性、战略执行的时间性、战略与企业组织的协调性等. 21、战略控制的方法分为事前控制、事中控制和事后控制. 第二节 企业计划与决策 22、科学决策化包括: 1)合理的决策标准:由“足够满意化”代替了“最优化”的标准 2)有效的信息系统:掌握企业外部的信息渠道和内部的信息流 3)系统的决策观念:决策是以整体化最优为目标的 4)科学的决策程序:分为:确定决策目标、探索可行方案、选何必决策三个阶段. 5)决策方法科学化:两大特点:1)数字化、模型化、计算机化;2)发挥人的智慧的所谓“软”技术,即专家创造力方法. 23、确定型决策方法分为:量本利分析法、线型规划法、微分法. 24、经营安全状况分析,可用安全余额和经营安全率表示,安全余额是实际销售额与盈亏平衡点销售额的差额。 考点1:安全余额越大,销售额紧缩的余地越大,经营越安全. 考点2:经营安全率是安全余额与实际销售额的比值。 考点3:经营安全率在0~1之间,越接近于1,越安全,盈利的可能性越大. 考点4:当经营安全率低于20%时,企业就要做出提高经营安全率的决策.提高经营安全率有两个途径:第一,增加销售额;第二,将盈亏平衡点下移。下移有三种方法:1)降低固定成本、2)降低变动成本;3)增加固定成本,降低变动成本,使总成本下降. 25、风险型决策方法有:收益矩阵(长方形图)、决策树(树表)、敏感性分析等方法。 26、不确定型决策方法分为: 1)悲观决策标准:也称“华德决策准则"。按照“保守”态度采用“小中取大"法. 2)乐观系数决策标准:又称赫威斯准则.乐观系数a一般取0.667. 3)中庸决策标准 4)最小后悔决策标准:是“后悔值大中取小”法,也称萨凡奇决策准则. 5)同等概率标准(机会均等标准),也称拉普拉斯决策标准。 27、编制企业经营计划的方法有:滚动计划法(连续灵活、有弹性的计划形式)、P(计划)D(执行)C(检查)A(处理)循环法、综合平衡法(包含比例关系如:资源分配关系、投入产出关系、整体与局部关系、收入与支出关系)。 28、企业目标管理的实施包括:经营目标体系的建立。设定目标是实施目标管理的起点,也是目标管理的重要内容。 第三节 市场营销 29、市场营销含义:关于构思、货物和服务的设计、定价、促俏和分销的规划与实施过程,目的是创造能实现个人和组织目标的交换。它包括:市场营销研究、社会需求预测、新产品开发、定价、分销、物流、广告、人员推销、俏售促进、售后服务等. 30、市场的概念与分类:是指某种产品的现实购买者和潜在购买者需求的总和。市场专指买方,不包括卖方;卖方构成行业,买方构成市场。市场包含三个因素:具有某种需要的人、为满足这种需要的购买能力和购买欲望。 31、市场分类:按交换对象不同可分为商品市场、服务市场、技术市场、金融市场、劳动力市场、信息市场等。 32、劳动力市场和信息市场作为生产要素市场是市场体系中不可缺少的部分. 33、消费者市场是现代营销理论研究的主要对象,消费者市场是商品的最终归宿. 34、影响消费者购买行为的主要因素有(4种):文化因素、社会因素、个人因素、心理因素等。 35、消费者的购买决策过程中,参与购买的角色包括(5种):倡议者、影响者、决策者、购买者、使用者。 36、消费者购买行为类型分为(4个):习惯性购买行为、化解不协调的购买行为、寻求多样化的购买行为、复杂的购买行为。 37、购买决策过程由(5个):引起需要、收集信息、评价方案、决定购买、买后行为五个阶段构成. 38、组织市场的构成有三种类型:产业市场、转卖者市场、政府市场。其中产业市场最具代表性,是最多样化和最庞大的组织市场,是市场营销分析主要对象. 39、影响产业购买者购买决定的主要因素有:环境因素、组织因素、人际因素、个人因素。 40、市场营销管理过程包括步骤如下:1)分析市场机会;2)选择目标市场;3)设计市场营销组合;4)执行和控制市场营销计划. 41、目标市场选择中市场细分是按照顾客需求差别来进行的。消费者市场细分的标准根据:地理细分、人口细分、心理细分、行为细分。产业市场细分的标准根据:行为标准、地理标准、最终用户、用户规模. 42、目标市场的选择有三种:无差异市场营销、差异市场营销、集中市场营销。 43、市场定位的实质就在于取得目标市场的竞争优势,确定产品在顾客心目中的适当位置并留下值得购买的印象,以便吸引更多的顾客。定位依据是:产品质量、价格或服务定位;不同心理定位;抗衡性定位、回避性定位;跟随性定位。 44、设计市场营销组合所包含的可控基本变量有:产品、价格、地点、促销。促销包括:广告、人员推销、营业推广、公共关系等,其中广告是较为重要的方式,分为公共关系广告和商业广告。 45、市场营销计划的执行包括5个方面:1)制订详细的行动方案;2)建立组织机构;3)设计决策和报酬制度(科学的决策体系是企业成败的关键,而合理的奖罚制度能充分调动人的积极性,充分发挥组织效应);4)开发并合理调配人力资源;5)建立适当的企业文化和管理风格。 46、市场营销计划的控制主要有:年度计划控制、盈利能力控制、效率控制、战略控制. 47、市场营销策略包括:产品策略、定价策略、分销策略。 48、企业在调整和优化产品组合时,可采取: 1)扩大产品组合:包括拓展产品组合的宽度和加强产品组合的深度。 2)缩减产品组合:剔除获利很少甚至不获利的产品大类或产品项目。 3)产品线延伸:具有向下延伸、向上延伸和双向延伸三种。 49、包装策略主要有5种:相似包装策略;差别包装策略;组合包装策略;复用包装策略;附赠品包装策略. 50、产品生命周期策略:投入期企业的营销重点是提高新产品的生命力.包括:快速掠取策略;缓慢掠取策略;快速渗透策略;缓慢渗透策略。 51、市场营 1)降低价格,提高产品竞争力;2)提高促销水平;3)改变销售途径;4)扩大附加利益和增加服务项目等.衰退期的产品可采取:维持策略、集中策略、收缩策略、放弃策略。 52、服务策略包括:提供咨询、协助选购、提供资料、安装调试、提供维修、提供零件、质量三包、技术培训。 53、定价策略:价格是影响产品销售的最直接、最重要的因素之一.产品的最高价格取决于产品的市场需求,最低价格取决于该产品的成本费用。方法有三类:成本导向定价法、需求导向定价法、竞争导向定价法。 54、边际成本定价法亦称变动成本定价法。 55、需求差别定价法通常形式如下:1)以顾客为基础;2)以地理位置为基础;3)以时间为基础;4)以产品为基础。 56、折扣的折让定价策略有:数量折扣、功能折扣、现金折扣、季节折扣、推广折让和补贴。 57、心理定价策略有:整数定价、尾数定价、声望定价、招徕定价、分级定价策略等. 58、影响销售渠道选择的因素有:产品因素(产品价格高低、产品的体积重量、产品款式、产品的物理化学性质、产品的技术复杂程度、产品的标准化程度、是否为新产品)。 第四章 管理心理与组织行为 第一节 个体心理与行为的分析 1、个体差异:人有差异是心理学的第一定律,关键的问题是了解和鉴别人们具有哪些方面的差异。 2、能力差异:关于能力和绩效之间的关系是人力资源管理实践所关注的。 3、人格差异:能力与人格是决定人生成败、事业成功的两大心理因素,包括:动机、情绪、态度、价值观、自我观念等。能力差异的程度可采用统一量度作为标准(如智商)。 4、高外向的人易于获得管理和商业上的成功;高情绪稳定性的人在充满压力的情境中更有效率;高宜人性的人能够有效地处理客户关系,解决冲突;具有开放性的人更易于精通工作,并能在解决问题的情境中做出较好的决策. 5、态度的分析:通过观察人的态度来确定价值观是个很有效的方法。 6、影响工作满意度的因素有哪些?1)富有挑战性的工作;2)公平的报酬;3)支持性的工作环境;4)融洽的人际关系(友好和谐的同事关系,也会提高人们对工作的满意度,与上级的人事关系更是一个决定因素);5)个人特征与工作的匹配。 7、组织承诺:最早提出组织承诺的是贝克尔,阿伦和梅耶提出三种形式承诺:感情承诺、继续承诺、规范承诺。 8、知觉:人们的行为往往是受他们的知觉支配的.社会知觉包括:首因效应(第一印象作用)、光环效应、投射效应、对比效应、刻板印象。 9、工作动机的理论:组织必须能够吸引、激励和留住有能力的员工,而在很大程度上这些目标是通过组织的报酬制度来实现的。 10、关键的社会性心理需求和动机:成就需要、权力需要、亲和需要、安全需要、地位需要。 11、金钱被认为是唯一的报酬形式(以科学管理理论为代表),过一段时间后这种外部诱因又包括了工作环境、安全感或民主管理的风格(以人际关系理论为代表),责任、赞赏、成就和进步(赫兹伯格的双因素理论)及个人成长和发展(奥尔德弗的三重需要理论,麦克利兰的成就动机理论),因而组织所设计的报酬形式要更多的满足人的内在需求,如晋升、发展、创造等. 12、组织公正与报酬分配包括:分配公平、程序公平、互动公平。公平公正是组织报酬体系设计和实施的第一原则。员工对组织报
展开阅读全文

开通  VIP会员、SVIP会员  优惠大
下载10份以上建议开通VIP会员
下载20份以上建议开通SVIP会员


开通VIP      成为共赢上传

当前位置:首页 > 包罗万象 > 大杂烩

移动网页_全站_页脚广告1

关于我们      便捷服务       自信AI       AI导航        抽奖活动

©2010-2026 宁波自信网络信息技术有限公司  版权所有

客服电话:0574-28810668  投诉电话:18658249818

gongan.png浙公网安备33021202000488号   

icp.png浙ICP备2021020529号-1  |  浙B2-20240490  

关注我们 :微信公众号    抖音    微博    LOFTER 

客服