收藏 分销(赏)

医院装修改造工程招标文件.doc

上传人:丰**** 文档编号:4042889 上传时间:2024-07-26 格式:DOC 页数:21 大小:487KB 下载积分:10 金币
下载 相关 举报
医院装修改造工程招标文件.doc_第1页
第1页 / 共21页
医院装修改造工程招标文件.doc_第2页
第2页 / 共21页


点击查看更多>>
资源描述
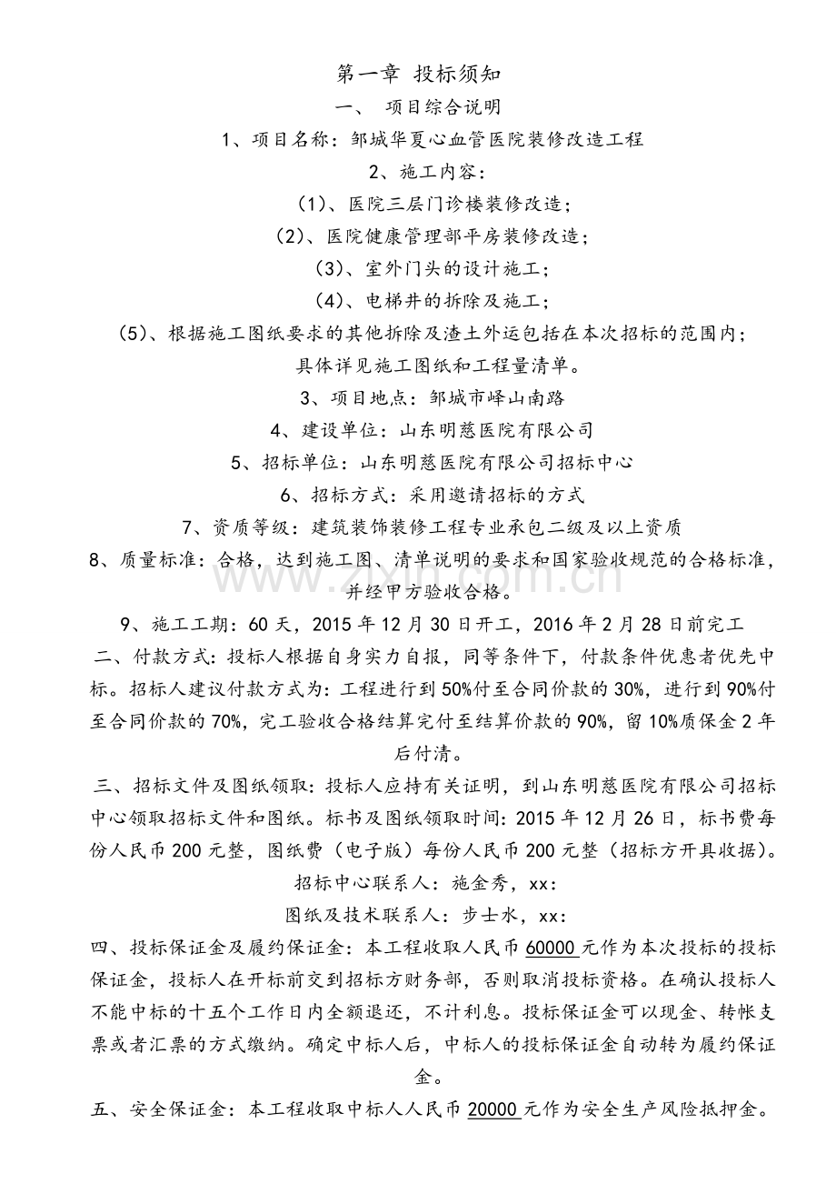
招标文件 项目名称:邹城华夏心血管医院装修改造工程 招标单位 山东明慈医院有限公司招标中心 第一章 投标须知 一、 项目综合说明 1、项目名称:邹城华夏心血管医院装修改造工程 2、施工内容: (1)、医院三层门诊楼装修改造; (2)、医院健康管理部平房装修改造; (3)、室外门头的设计施工; (4)、电梯井的拆除及施工; (5)、根据施工图纸要求的其他拆除及渣土外运包括在本次招标的范围内; 具体详见施工图纸和工程量清单。 3、项目地点:邹城市峄山南路 4、建设单位:山东明慈医院有限公司 5、招标单位:山东明慈医院有限公司招标中心 6、招标方式:采用邀请招标的方式 7、资质等级:建筑装饰装修工程专业承包二级及以上资质 8、质量标准:合格,达到施工图、清单说明的要求和国家验收规范的合格标准,并经甲方验收合格。 9、施工工期:60天,2015年12月30日开工,2016年2月28日前完工 二、付款方式:投标人根据自身实力自报,同等条件下,付款条件优惠者优先中标。招标人建议付款方式为:工程进行到50%付至合同价款的30%,进行到90%付至合同价款的70%,完工验收合格结算完付至结算价款的90%,留10%质保金2年后付清。 三、招标文件及图纸领取:投标人应持有关证明,到山东明慈医院有限公司招标中心领取招标文件和图纸。标书及图纸领取时间:2015年12月26日,标书费每份人民币200元整,图纸费(电子版)每份人民币200元整(招标方开具收据)。 招标中心联系人:施金秀,xx: 图纸及技术联系人:步士水,xx: 四、投标保证金及履约保证金:本工程收取人民币60000元作为本次投标的投标保证金,投标人在开标前交到招标方财务部,否则取消投标资格。在确认投标人不能中标的十五个工作日内全额退还,不计利息。投标保证金可以现金、转帐支票或者汇票的方式缴纳。确定中标人后,中标人的投标保证金自动转为履约保证金。 五、安全保证金:本工程收取中标人人民币20000元作为安全生产风险抵押金。其中10000元在签订合同前交甲方财务管理部,其余在进度结算金额中提取。安全生产风险抵押金的使用及管理按山东明慈医院有限公司“外来承揽承包单位安全管理暂行规定”执行。 六、现场踏勘时间:领取招标文件和图纸后。 七、提交质疑及领取答疑文件时间: 1、提交质疑时间(书面一式三份):2015年月日上午 2、领取答疑文件时间:2015年月日下午 3、领取地点:山东明慈医院有限公司 4、投标文件份数:(三份)一正两副 5、投标文件递交地点:山东明慈医院有限公司招标中心 6、投标截止时限:2015年月日时,超出时限投标将拒绝接收。 八、开标时间及地点: 开标时间:2015年月日时 开标地点:山东明慈医院有限公司二楼会务中心 九、评标原则:详见:第五章“评标方法” 第二章技术要求及有关说明 一、装饰说明: 1、装饰材料的要求:按设计及规范且不低于以下要求: a、所有不锈钢饰面板、不锈钢管为403型,厚度不小于1.0mm; b、铝塑板:室内板总厚度不小于2mm,铝板厚度不小于0.2mm,室外板总厚度不小于4mm,铝板厚度不小于0.4mm; c、耐候胶、玻璃胶、密封胶、结构胶均需使用广州白云品牌; d、PVC地板:3mm,胶水必须用无毒性环保胶水; e、铝扣板厚度不小于0.6mm; f、轻钢龙骨要求:吊顶龙骨主龙骨不小于1.0mm,副龙骨不小于0.5mm;隔墙龙骨厚度不小于0.7mm; g、石膏板:厚度不小于12mm; h、石材:室外地面大理石厚度不小于40mm,室内地面大理石厚度不小于30mm,墙面装饰大理石厚度不小于20mm; 2、所有装饰材料进场后需提供合格证和质检报告,并经过甲方验收合格后方可使用。 3、装饰过程中禁止对建筑物结构的破坏,所有拆除必须经过甲方的许可; 4、其他技术要求参考图纸和清单相关说明、条款。 二、电气说明 (一)、有线电视部分: 1、放大器放置在二楼弱电间,需安装放大器安装箱,尺寸为:600*400*150(长*宽*深) 2、 系统图请安附图设计执行。 3、 楼内自二层弱电间连接各层分支、分配器的主干电缆选用上海天诚SYWV-75-7(4P)四屏蔽电缆; 4、 楼内各分配、分支器到房间的电缆选用上海天诚SYWV-75-5(4P)四屏蔽电缆; 5、 自南苑14号楼至医院楼二层弱电间主干电缆选用上海天诚SYWV-75-9(4P)四屏蔽电缆; 6、施工要求及费用结算: 1) 建筑内所有电缆及房间内用户终端盒由施工队按设计图敷设、安装到位(包括自医院大楼至平房的电缆敷设); 2) 所有放大器、分配分支器安装及调试由甲方负责购买安装; 3) 室外引入电缆(自南苑14号楼至医院大楼二层)由甲方负责购买安装; 4) 所有由弱电机房出发的电缆均在头端盘留2米; 5) 所有接入到分支器安装箱、放大器安装箱的电缆均预留1.5米; (二)、网络部分: 1、平房弱电箱要求弱电箱暗装。 ??2、平房弱电箱尺寸450mm(高)X550mm(宽)X180mm(厚),由施工单位购置安装。 ??3、楼房网络机柜与平房弱电箱通道,不要拐弯太多,在楼房一层机柜向外铺设均可,保证通道内网络电缆小于100米。 ??4、楼房至平房通道内需要铺设3根SC80钢管,一根敷设6条网线,一根敷设监控系统2条电源线,一根内敷设监控系统5条信号线,。监控系统电缆由甲方负责购买安装,施工单位只负责管道安装。 ??5、网络系统电缆采用康普牌超5类双绞线,由施工单位购置敷设,网络插座底盒也由施工单位购置安装。网络盖板、模块有甲方负责购买安装。 6、xx线、超五类八芯双绞线在弱电箱预留5米,在网络模块处留0.3米。 7、一层西药房南墙外有医保网弱电箱一个,需要从该弱电箱向三层弱电机柜和院办公室,各敷设1条康普5类双绞线。 第三章投标报价及竣工结算 一、投标报价编制依据及方法: 1、编制依据: (1)施工图、招标文件、工程量清单及现场情况; (2)《山东省建设工程工程量清单计价办法》及《工程量清单计价规范》。 2、编制方法:投标方根据现场情况及工程量清单计算报价,计算规则按《工程量清单计价规范》及《山东省建设工程工程量清单计价办法》的规定执行,投标方有责任对招标方提供的工程量清单进行校核(暂定量的除外),若对所附工程量清单有异议,应于开标前3日书面向招标方提出,否则视为认可,认可的工程量清单项禁止自行更改,如无变更,结算时不予调整。预算文件应包括单项工程费汇总表、单位工程费用表、分部分项工程量清单计价表、措施项目计价表、综合单价计算表、措施项目费计算表、主要材料价格表。 3、甲方暂定的主材价格投标报价必须执行,结算时按招标价或甲方签证价格找补差价,未指定价格的材料投标方根据市场情况自报。 4、土建装饰工程和水暖动力电气安装工程分开取费和报价; 二、报价方式:投标报价为所有内容(包括图纸、工程量清单和招标文件描述)的全部费用的固定总价。 三、设计费:40500元计入总报价,中标后提交招标人。 四、竣工结算: 1、工程竣工结算价=合同价+设计变更+签证 2、设计变更、签证工程项目单价的确定:投标报价清单已有的项目,按投标报价执行,投标报价让利的按同比例让利;投标报价清单没有的项目,可参照投标报价的计算方法及让利系数计算确定并经双方认可。 4、工程量清单暂定量部分,结算时按实际完成量乘以中标单价确定结算价。 5、甲方暂定材料价格结算时按实际招标价或签证价格调整。 6、主要材料:除甲方指定的材料(见附件)外,其他材料应列明规格、品牌、单价。 第四章投标文件内容 一、投标单位应在规定时间内投递标书,应密封,并加盖单位公章及法人印章。 二、投标单位应提供企业资质证明、营业执照、税务登记证、法人证、法人委托人证明等相关材料。 三、标书内容应包括技术标和商务标两部分。技术标部分应有针对上述工程的切实可行的施工组织设计及工期、质量、安全等保证措施。商务标应包括符合上述第二章要求的完整的报价文件及工期、质量及保修服务等方面的承诺。 四、投标方应就报价、工期、质量标准、付款条件、服务承诺、保修等内容制作唱标单一份单独密封,同时提交电子版的报价文件一份(U盘或光盘)开标时递交招标方。 六、安全文明生产的承诺: 1、承建单位应严格按照国家有关的安全操作规程进行施工,对于特殊工种人员,应经过培训并持有相应资格证及上岗证,如发生人身伤亡事故由中标单位自负。 2、施工时应注意现有设施,垃圾及时清理打扫,保持环境卫生清洁。 3、施工单位在施工期间应遵守用户单位的有关安全生产的管理制度,服从用户单位现场施工管理人员的管理,按要求施工单位必须设置专职安全员。 4、施工方应做好现场的安全管理工作,如施工期间发生任何的安全事故,施工方必须承担全部的安全责任。 第五章评标方法 一、 总则: 1、甲方组成由招标中心、法律顾问室、医院、有限公司等有关单位人员参加的招标小组。 2、报价方法: (1)各投标人公开报价(同时报付款方式),第一标报价后,价格较低的4名投标人进入下一轮报价,其余投标人不参与此后的投标活动; (2)投标人进行第二标的公开报价,报价较低的3名投标人参与此后的投标活动; (3)投标人进行第三标的公开报价,报价较低的2名投标人参与此后的投标活动; (4)投标人进行第四标的公开报价,第四标报价后,剩下2名投标人若报价相同,则增加投标次数,直至不同,且差额大于1%方可结束。 (5)如果最低报价高于标底,招标人与投标人协商。 3、招标小组以投标人的投标文件为依据,按照比价格、比付款条件、比经济实力、比承诺条件及业绩诸方面进行综合评价,以经评审的合理低标价确定中标单位的方法进行评标。初步确定中标人后,上报山东明慈医院有限公司批准后,双方三日内签订合同。如果中标人不缴纳或者不能足额缴纳履约保证金和安全保证金,招标方将拒绝签订合同,且不退还投标保证金。 二、弃权与废标: 1、未按时参加开标会议的视为自动弃权。 2、投标文件未密封、未加盖投标人公章或未加盖投标人法人印鉴、内容不全或字迹模糊、投标截止时间以后送达的投标文件视为废标。 3、其它不符合招投标法规定内容的视为废标。 4、评标委员会对各投标单位的报价文件进行复核,如发生以下情况,该投标文件将可能废标,包括并不限于: 1)、清单漏项:对甲方提供的工程量清单,投标文件发生清单漏项; 2)、未按暂定价计:未按甲方暂定主材价进入综合单价的; 3)、修改工程量:对甲方提供的工程量清单(答疑修改后的),投标方如自行修改的; 4)、主要材料价格明显低于市场价的; 5)、有明显串标嫌疑的; 5、标书被评标委员会判定为废标的投标单位自动退出投标行为,不再参与评标。 三、几点说明: 1、评标、定标工作结束后,招标方将文件归档管理。不论中标与否,均不退还投标文件、标书费和图纸费。 2、本次招标,如果各投标方所报价格达不到招标方内定底线,则宣布本次招标失败,可择日另行招标。招标方不对本次招标失败承担任何法律责任。 3、本标书的各项条款将作为工程合同的一部分,具有同等的法律效力。 4、本次招标工程内容在本标书已做说明,但必须和现场实际情况相结合。因此,投标单位领取标书后如认为有必要应该到施工现场察看,以利于制订方案和正确报价。 5、如投标过程中出现异常、虚假报价及串标等现象,甲方招标小组在确认后有权取消投标单位的投标资格。 6、施工期间乙方应遵守用户单位所制定的安全制度,并接受用户单位的安全教育,手续不全的不允许进入现场施工。 7、按照甲方有关管理规定,中标单位中标后,施工人员需办理有关证件,办证费用7元/人,费用由施工单位承担。 8、如需甲方提供水、电,施工用水按9元/m3,电1.3元/度计取。 9、招标方不向投标方解释落标原因。 附件1:《工程量清单报价表》 附件2:《暂定材料表》 山东明慈医院有限公司招标中心 2015年8月16日 附件1:工程量清单报价表 医院装修改造工程量清单 1、门诊楼装饰清单 序号 项目编码 项目名称 项目特征 单位 工程量 金额(元) 综合单价 合价 1 PVC塑胶楼地面 1、拆除原有面层,自流平砂浆找平;2、3厚PVC卷材专用胶粘结; ㎡ 6500.53 2 PVC踢脚线 做法见施工图 m 1226.86 3 塑钢门 一层外科门诊 ㎡ 31.68 4 塑钢玻璃隔断 一层外科门诊 ㎡ 125.35 5 瓷砖地面(800*800) 1、卫生间地面、仓库地面;2、05J909地12A第1、2、3条; ㎡ 260.82 6 瓷砖踢脚线 05J909踢5A,高度100mm m 98.48 7 瓷砖地面(300*300) 1、卫生间及洗漱间地面;2、05J909地13A第1、2、3、4、5条; ㎡ 650.66 8 块料墙面(300*450) 1、卫生间及洗漱间强面;2、05J909内墙15A ㎡ 313.16 9 防水隔断 1、卫生间隔断;2、L96J003,详见图纸; ㎡ 72.3 10 轻质隔墙(100厚) 做法详见施工图,节点做法参考L03J129第19页图A及相关内容。 ㎡ 151.24 11 零星砌体(隔墙) 1、1:2.5水泥砂浆砌MU7.5黄河淤泥砖;2、1:2水泥砂浆抹面; m3 189.14 12 全玻幕墙 全玻隔墙,含边框、收边,做法详见图纸; ㎡ 56.08 13 天棚吊顶1 1、部位:东门入口处;2、做法:见施工图,含吊顶上部钢骨架、彩板等全部内容; ㎡ 412.42 14 天棚吊顶2 1、部位:正门室外雨棚坡道处;2、做法:见施工图; ㎡ 85.32 15 天棚吊顶3 1、部位:一层正门厅;2、做法:见施工图; ㎡ 50.4 16 天棚吊顶4 1、部位:三层会议室;2、做法:见施工图; ㎡ 36.06 17 天棚吊顶5 1、矿棉板吊顶;2、做法:05J909棚25A; ㎡ 6834.56 18 天棚吊顶6 1、石膏板吊顶;2、做法:见施工图; ㎡ 80.4 19 天棚吊顶7 1、卫生间铝扣板吊顶;2、做法:05J909棚35B; ㎡ 350.66 20 ㎡ 76.59 21 铝塑板柱面 1、柱面包铝塑板;2、做法:详见图纸; ㎡ 133.41 22 石材地面 1、地面40厚石岛红大理石;2、做法:05J909地17A; ㎡ 170.02 23 石材台阶 1、台阶30厚石岛红大理石;2、做法:详见台阶大样图 ㎡ 21.06 24 墙柱饰面零星大理石 1、零星饰面30厚大理石;2、做法:详见图纸; ㎡ 12.36 25 零星砌体 1、1:2.5水泥砂浆砌MU7.5黄河淤泥砖;2、部位:花池等; m3 1.92 26 块料墙面 1、部位:走廊、楼梯间、房间墙面;2、做法:05J909内墙15A; ㎡ 1276.44 27 块料踢脚线 1、部位:房间内;2、1:2水泥砂浆黏贴100高成品块料踢脚线; m 909.22 28 刷喷涂料(墙面乳胶漆) 1、部位:走廊、楼梯间、房间墙面;2、做法:05J909内墙7A1第2.3项; ㎡ 3305.9 29 不锈钢栏杆扶手 1、部位:楼梯;2、做法:详见图纸 m 41.71 30 石材窗台板(大理石窗台板) 1、部位:所有窗户;2、做法:L96J901第55页图1; m 185.41 31 壁纸墙面 1、部位:高档病房;2、做法:05J909内墙26A ㎡ 80.95 32 成品复合门(单扇) 成品复合套门,尺寸详见图纸 扇 83 33 成品复合门(双扇) 成品复合套门,尺寸详见图纸 扇 5 34 全玻地弹自由门 不锈钢边框全玻地弹门,详见图纸 ㎡ 14.29 35 全波感应门 不锈钢边框全玻感应门,详见图纸 ㎡ 3.3 36 防火门 做法:04J610-1YMA-210-3036,具体尺寸详见图纸 ㎡ 15 37 木窗帘盒 1、所有窗户;2、L96J901第49页图1; m 185.41 41 补4 其他拆除及垃圾外运 根据装饰需要的其他拆除及所有拆除后的垃圾外运 项 1 42 服务台 二楼护士站服务台,含骨架及装饰面板,具体详见图纸; m 4.82 43 镜面玻璃 所有卫生间4mm厚镜面玻璃 ㎡ 25.85 44 铝塑板墙面 1、部位:一层大厅墙面装饰;2、做法详见图纸; ㎡ 1.22 45 人造石材墙面 1、部位:化验室服务台台面、立面;2、做法:人造晶石,详见施工图; ㎡ 14.17 46 塑料靠墙扶手 走廊靠墙扶手,详见图纸 m 278.28 小计 2、平房(健康管理部)装饰清单: 序号 项目编码 项目名称 项目特征 单位 工程量 金额(元) 综合单价 合价 47 3:7灰土垫层 独立基础和圈梁底部灰土垫层 m3 4.49 48 零星砌体 1:2.5水泥砂浆砌MU7.5黄河淤泥砖 m3 4.37 49 圈梁 1、基础圈梁240*350;2、混凝土等级C25; m3 1.84 50 独立基础 1.混凝土强度等级:C30 m3 1.28 51 基础土方 1、土壤类别:综合;2、部位:走廊基础;3、挖土深度:1米内,运距自行考虑; m3 18.55 52 现浇混凝土钢筋 1、钢筋类别:HPB235HRB335;2、钢筋直径:8、12; t 0.12 53 钢方管1 型号100*100*5,80*80*5,60*60*8红丹防锈漆两遍,调和漆两遍; t 5.12 54 轻质隔墙(150厚) 做法详见施工图,节点做法参考L03J129第19页图A及相关内容。 ㎡ 47.7 55 全玻幕墙 接种室、产检、哺乳间全玻隔墙,含边框、收边,做法详见图纸; ㎡ 26.58 56 块料墙面 1、部位:走接种大厅;2、做法:05J909内墙15A; ㎡ 44.41 57 刷喷涂料(墙面乳胶漆) 1、部位:走廊、房间墙面;2、做法:05J909内墙7A1第2.3项; ㎡ 542.63 58 块料踢脚线 1、部位:房间内;2、1:2水泥砂浆黏贴100高成品块料踢脚线; m 345.74 59 天棚吊顶1 1、矿棉板吊顶;2、做法:05J909棚25A; ㎡ 203.06 60 天棚吊顶2 1、走廊石膏板吊顶;2、做法详见图纸,包括吊顶上部轻钢结构骨架等; ㎡ 94.05 61 天棚吊顶3 1、会议室和储藏室微孔铝板铝扣板吊顶;2、做法:05J909棚34C; ㎡ 61.12 62 走廊地面 做法:1、素土夯实;2、200厚3:7灰土垫层;3、120厚C20混凝土找平;4、20厚1:3水泥砂浆结合层,表面撒水泥粉;5、800*800瓷砖铺贴; ㎡ 96.22 63 瓷砖地面(800*800) 1、会议室、社区办公室地面;2、05J909地12A第1、2、3条; ㎡ 250.33 64 复合木地板地面 做法:05J909地33B第1、2、3条; ㎡ 7.92 65 木踢脚线 做法:05J909踢7A; m 9 66 仓库地面 做法:1、素土夯实;2、200厚3:7灰土垫层;3、120厚C20混凝土找平;4、20厚1:3水泥砂浆结合层,表面撒水泥粉;5、300*300瓷砖铺贴; ㎡ 6.25 67 全玻幕墙 1、部位:走廊全玻隔墙;2、做法详见图纸; ㎡ 64.95 68 外墙铝塑板 1、部位:走廊外立面;2、做法详见图纸; ㎡ 14.12 69 外墙大理石 1、部位:走廊外立面;2、做法详见图纸; ㎡ 10.97 70 成品复合门(单扇) 成品复合套门,尺寸详见图纸 扇 13 71 成品复合门(双扇) 成品复合套门,尺寸详见图纸 扇 1 72 全玻地弹自由门 不锈钢边框全玻地弹门,具体详见图纸 ㎡ 12.87 73 成品防盗门 成品防盗门,具体尺寸见图纸 扇 1 74 木窗帘盒 1、所有窗户;2、L96J901第49页图1; m 19.68 75 石材窗台板(大理石窗台板) 1、部位:所有窗户;2、做法:L96J901第55页图1; m 19.68 76 金属推拉窗 1、5+12A+5中空断桥隔热窗;2、90系列型材;3、节点参考03J603-2; ㎡ 29.52 77 地面土方开挖 1、土壤类别:综合;2、部位:走廊地面;3、挖土深度:1米内,运距自行考虑; m3 34.84 78 铝方管 外立面25*50*2铝方管造型 m 345.45 79 补7 铲除原墙面涂料面层 铲除所有房间涂料面层,至抹灰面 ㎡ 513.41 80 补8 拆除原有门 拆除原有门 樘 8 81 补9 其他拆除及垃圾外运 根据装饰需要的其他拆除及所有拆除后的垃圾外运 项 1   小计 3、楼顶室外及电梯井工程清单: 序号 项目编码 项目名称 项目特征 单位 工程量 金额(元) 综合单价 合价 82 室外电缆沟 1、直埋电缆沟,宽0.6米,深0.7米,其中0.2米为砼,其余0.5米为素土,内容包括:开挖、铺0.3米厚中砂,回填0.2米厚素土夯实,0.2米厚砼地面恢复; m 150(暂定量) 83 84 检查井 1、尺寸:φ1200,深1.4米;2、M7.5砂浆240砖墙,抹面;3、垫层100厚C15砼;4、采暖阀门井,含土方挖运 座 2 85 检查井 1、尺寸:1200×1000,深1.4米;2、M7.5砂浆240砖墙,抹面;3、垫层100厚C15砼;4、给水水表井,含土方挖运 座 2 86 87 补010 电梯井拆除 根据电梯井图纸和现场情况,需要拆除的综合工作量综合; 项 1 88 电梯井基础土方 1、土壤类别:综合;2、挖土深度2米内,运距自行考虑; m3 45.79 89 垫层 电梯井基础C15砼垫层 m3 1.86 90 电梯井基础 C30防水混凝土 m3 8.45 91 电梯井框架墙和暗柱 C30混凝土,地面以下为防水混凝土 m3 34.24 92 现浇混凝土钢筋 1、圆钢,直径:6;2、钢筋类别:HPB300; t 0.02 93 现浇混凝土钢筋 1、螺纹钢,直径:8;2、钢筋类别:HRB335; t 0.37 94 现浇混凝土钢筋 1、螺纹钢,直径:10;2、钢筋类别:HRB335; t 0.29 95 现浇混凝土钢筋 1、螺纹钢,直径:14;2、钢筋类别:HRB335; t 0.11 96 现浇混凝土钢筋 1、螺纹钢,直径:16;2、钢筋类别:HRB335; t 0.09 97 现浇混凝土钢筋 1、螺纹钢,直径:20;2、钢筋类别:HRB335; t 0.26 98 现浇混凝土钢筋 1、螺纹钢,直径:22;2、钢筋类别:HRB335; t 0.04 99 电梯井屋面保温防水 做法详见图纸 ㎡ 15.29 100 电梯井基坑防水 卷材类别:SBS卷材,具体详见图纸 ㎡ 10.29 小计 土建装饰工程合计: 4、暖通给排水专业 序号 项目编码 项目名称 项目特征 计量单位 工程数量 金额(元) 综合单价 合价 4-1:办公楼暖通 26 个 6 小计 4-2:办公楼给排水部分 27 柱式洗手盆 柱式洗手盆 1、材质:柱式洗手盆2、组装形式:冷水龙头 组 25 28 柱式洗手盆 柱式洗手盆 1、材质:柱式洗手盆(用于化验室)2、组装形式:感应水龙头3、尺寸:650*490 组 2 29 台下洗手盆 台下洗手盆 1、材质:陶瓷台下盆2、组装形式:冷水龙头 组 25 30 台面 台面1、黑金砂(中砂)大理石台面2、尺寸:如图;3、上挡水板、两侧裙边各12mm m2 21 31 拖布池 拖布池 1.组装形式:冷水 2.材质:陶瓷拖布池3.型号、规格:500*500; 套 35 32 地漏 地漏 1.材质:深水封防臭塑料 2.规格:DN50 个 45 33 洗衣机地漏 洗衣机地漏 (用于电开水器) 1.材质:塑料 2.规格:DN50 个 2 34 蹲便器 蹲便器 1.低水箱蹲便器 2.陶瓷 套 14 35 座便器 坐便器 1.低水箱坐便器 2.陶瓷 套 10 36 感应式小便器 感应式小便器 1.感应式壁挂式小便器 2.陶瓷 套 6 37 延时冲洗阀小便器 延时冲洗阀小便器 1.延时冲洗阀壁挂式小便器 2.陶瓷 套 3 38 电开水器 电开水器 ;类型:全自动不锈钢电开水器;型号规格:120L/h;电压:220V;带配套软管及底座;带过滤器及配电箱; 台 2 39 地面扫除口 地面扫除口 1.材质:塑料 2.规格:DN75 个 6 40 水表 水表;型号:LXS-80C;规格:DN80; 组 1 41 铸钢闸阀 铸钢闸阀;型号、规格:Z41H-25DN80; 个 2 42 全铜球阀 全铜球阀;型号、规格:DN32; 个 2 43 全铜球阀 全铜球阀;型号、规格:DN25; 个 4 44 塑料管 塑料管(UPVC、PVC、PP-C、PP-R、PE管等) 1.安装部位(室内、外):室内 2.输送介质:给水 3.材质:PPR 4.规格:DN20 5.连接方式:热熔连接 m 67 45 塑料管 塑料管(UPVC、PVC、PP-C、PP-R、PE管等) 1.安装部位(室内、外):室内 2.输送介质:给水 3.材质:PPR 4.规格:DN25 5.连接方式:热熔连接 m 255.7 46 塑料管 塑料管(UPVC、PVC、PP-C、PP-R、PE管等) 1.安装部位(室内、外):室内 2.输送介质:给水 3.材质:PPR 4.规格:DN32 6.连接方式:热熔连接 m 16.5 47 塑料管 塑料管(UPVC、PVC、PP-C、PP-R、PE管等) 1.安装部位(室内、外):室内 2.输送介质:给水 3.材质:PPR 4.规格:DN40 5.连接方式:热熔连接 m 170.8 48 塑料管 塑料管(UPVC、PVC、PP-C、PP-R、PE管等) 1.安装部位(室内、外):室内 2.输送介质:给水 3.材质:PPR 4.规格:DN50 6.连接方式:热熔连接 m 3 49 塑料管 塑料管(UPVC、PVC、PP-C、PP-R、PE管等) 1.安装部位(室内、外):室内 2.输送介质:给水 3.材质:PPR 4.规格:DN65 5.连接方式:热熔连接 m 5.55 50 塑料管 塑料管(UPVC、PVC、PP-C、PP-R、PE管等) 1.安装部位(室内、外):室内 2.输送介质:给水 3.材质:PPR 4.规格:DN80 6.连接方式:热熔连接 m 6 51 塑料管 塑料管(UPVC、PVC、PP-C、PP-R、PE管等) 1.安装部位(室内、外):室内 2.输送介质:排水 3.材质:硬聚氯乙烯管UPVC 4.规格:DN50 5.连接方式:粘接 m 73 52 塑料管 塑料管(UPVC、PVC、PP-C、PP-R、PE管等) 1.安装部位(室内、外):室内 2.输送介质:排水 3.材质:硬聚氯乙烯管UPVC 4.规格:DN75 5.连接方式:粘接 m 76.5 53 塑料管 塑料管(UPVC、PVC、PP-C、PP-R、PE管等) 1.安装部位(室内、外):室内 2.输送介质:排水 3.材质:硬聚氯乙烯管UPVC 4.规格:DN100 5.连接方式:粘接 m 227.6 54 塑料管 塑料管(UPVC、PVC、PP-C、PP-R、PE管等) 1.安装部位(室内、外):室外埋地 2.输送介质:排水 3.材质:硬聚氯乙烯管UPVC 4.规格:DN100 5.连接方式:粘接6.包括:挖填土、管道安装、恢复地面 m 28 55 塑料管 塑料管(UPVC、PVC、PP-C、PP-R、PE管等) 1.安装部位(室内、外):室外埋地 2.输送介质:排水 3.材质:硬聚氯乙烯管UPVC 4.规格:DN150 5.连接方式:粘接6.包括:挖填土、管道安装、恢复地面 m 12 56 钢筋混凝土管 钢筋混凝土管;规格:DN300;安装部位:室外埋地;输送介质:污水;材质:钢筋混凝土管;连接方式:承插连接;包括挖填土及管道安装。 m 10 57 补充1 UPVC排水透气帽 UPVC排水透气帽:规格:DN100 个 10 58 补充2 橡塑棉保温 橡塑棉保温;安装部位:吊顶里给水管; m3 9.5 小计 4-3:平房给排水部分 序号 项目编码 项目名称 项目特征 单位 工程数量 金额(元) 综合单价 合价 59 柱式洗手盆 柱式洗手盆 1、材质:柱式洗手盆2、组装形式:冷水龙头 组 6 60 台下洗手盆 台下洗手盆 1、材质:陶瓷台下盆2、组装形式:冷水龙头 组 1 61 台面 台面1、黑金砂(中砂)大理石台面2、尺寸:0.9m*0.6m;3、上挡水板、两侧裙边各12mm 件 1 62 拖布池 拖布池 1.组装形式:冷水 2.材质:陶瓷拖布池3.型号、规格:500*500; 套 1 63 地漏 地漏 1.材质:深水封塑料 2.规格:DN50 个 7 64 水表 水表;型号:LXS-40C;规格:DN40; 组 1 65 全铜球阀 全铜球阀;型号、规格:DN40; 个 2 66 全铜球阀 全铜球阀;型号、规格:DN25; 个 6 67 塑料管 塑料管(UPVC、PVC、PP-C、PP-R、PE管等) 1.安装部位(室内、外):室内 2.输送介质:给水 3.材质:PPR 4.规格:DN20 5.连接方式:热熔连接 m 6 68 塑料管 塑料管(UPVC、PVC、PP-C、PP-R、PE管等) 1.安装部位(室内、外):室内 2.输送介质:给水 3.材质:PPR 4.规格:DN25 5.连接方式:热熔连接 m 9 69 塑料管 塑料管(UPVC、PVC、PP-C、PP-R、PE管等) 1.安装部位(室内、外):室内 2.输送介质:给水 3.材质:PPR 4.规格:DN32 6.连接方式:热熔连接 m 3 70 塑料管 塑料管(UPVC、PVC、PP-C、PP-R、PE管等) 1.安装部位(室内、外):室内 2.输送介质:给水 3.材质:PPR 4.规格:DN40 5.连接方式:热熔连接 m 35 71 塑料管 塑料管(UPVC、PVC、PP-C、PP-R、PE管等) 1.安装部位(室内、外):室外 2.输送介质:给水 3.材质:PPR 4.规格:DN40 6.连接方式:热熔连接 m 3 72 塑料管 塑料管(UPVC、PVC、PP-C、PP-R、PE管等) 1.安装部位(室内、外):室内 架空 2.输送介质:排水 3.材质:硬聚氯乙烯管UPVC 4.规格:DN50 5.连接方式:粘接 m 7 73 塑料管 塑料管(UPVC、PVC、PP-C、PP-R、PE管等) 1.安装部位(室内、外):室内 2.输送介质:排水 3.材质:硬聚氯乙烯管UPVC 4.规格:DN75 5.连接方式:粘接 m 11 74 塑料管 塑料管(UPVC、PVC、PP-C、PP-R、PE管等) 1.安装部位(室内、外):室外 2.输送介质:排水 3.材质:硬聚氯乙烯管UPVC 4.规格:DN75 5.连接方式:粘接6.包括:挖填土、管道安装 m 33 75 钢筋混凝土管 钢筋混凝土管;规格:DN300;安装部位:室外埋地;输送介质:污水;材质:钢筋混凝土管;连接方式:承插连接;包括挖填土及管道安装。 m 10 76 补充3 旧管道等拆除 办公楼及平房旧管道及附件、散热器、卫生洁具等拆除,办公楼手术室散热器重新安装 项 1 小计 5、电气照明专业 序号 项目编码 项目名称 项目特征 计量单位 工程数量 金额(元) 综合单价 合价 1 配电箱 配电箱 类别:总配电箱AA1;安装方式(仅适用于成套配电箱):落地安装装;规格:1000*800*2200; 台 1 2 配电箱 配电箱 类别:总配电箱1AL1、2AL1、3AL1、1AL2、2AL2、3AL2、AL;安装方式(仅适用于成套配电箱):落地安装装;规格:; 台 7 3 配电箱 配电箱 类
展开阅读全文

开通  VIP会员、SVIP会员  优惠大
下载10份以上建议开通VIP会员
下载20份以上建议开通SVIP会员


开通VIP      成为共赢上传

当前位置:首页 > 环境建筑 > 项目管理/招投标

移动网页_全站_页脚广告1

关于我们      便捷服务       自信AI       AI导航        抽奖活动

©2010-2026 宁波自信网络信息技术有限公司  版权所有

客服电话:0574-28810668  投诉电话:18658249818

gongan.png浙公网安备33021202000488号   

icp.png浙ICP备2021020529号-1  |  浙B2-20240490  

关注我们 :微信公众号    抖音    微博    LOFTER 

客服