收藏 分销(赏)

云计算综合支撑系统技术参数.doc

上传人:精*** 文档编号:4032557 上传时间:2024-07-25 格式:DOC 页数:4 大小:87.04KB 下载积分:5 金币
下载 相关 举报
云计算综合支撑系统技术参数.doc_第1页
第1页 / 共4页
云计算综合支撑系统技术参数.doc_第2页
第2页 / 共4页


点击查看更多>>
资源描述
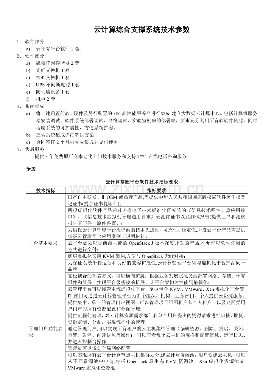
云计算综合支撑系统技术参数 1、 软件部分 a) 云计算平台软件1套, 2、 硬件部分 a) 磁盘阵列存储器2套 b) 光纤交换机1套 c) 核心交换机1套 d) UPS不间断电源1套 e) 防火墙设备1套 f) 机柜2套 3、 系统集成 a) 将上述购置的软、硬件及另行购置的x86高性能服务器进行集成,建立大数据云计算中心。包括计算机服务器安装调试、软件系统部署调试、网络调试、实验室机房的部署等。要求充分利用所有软硬件资源,同时考虑系统的可扩展性,方便系统扩容。 b) 提供系统集成详细解决方案 c) 合同签订2个月内完成集成并交付使用 4、 售后服务 提供3年免费原厂商本地化上门技术服务和支持,7*24在线电话咨询服务 附表 云计算基础平台软件技术指标要求 技术指标 指标要求 平台基本要求 国产自主研发、非OEM或贴牌产品,需提供中华人民共和国国家版权局软件著作权登记证书(提供证书复印件); 所投虚拟化软件产品通过国家电子技术标准化研究院的《信息技术弹性计算应用接口》、《信息技术虚拟机管理通用要求》云测评证书以及测试报告(提供证书和测试报告复印件,原件备查); 为确保云计算管理平台提供商的技术先进性、可靠性、稳定性,所投云平台产品需提供省级云管理平台应用案例(说明材料) 云平台必须以目前最主流的OpenStack J版本深度开发的产品,不允许以软件订阅的方式进行交付; 底层虚拟化采用KVM架构,方便与OpenStack无缝对接; 为保证系统平稳运行和良好的兼容扩展性,云计算管理平台须与虚拟化平台产品同一品牌; 支松耦合的部署方式,可以横向扩展,根据业务发展状况灵活部署网络、存储、计算组件和服务,实现平台级规模的扩展,让平台架构达性能到最优化; 云管理平台可以接管主流虚拟化平台,至少包含KVM、VMware、Xen虚拟化平台等; 管理门户功能要求 IT部门可通过云计算管理平台为多个组织、机构、业务部门、个人提供云资源服务; 提供集中、单一的管理门户视图,可以管理项目组织租户和个人租户,以及这两类用户门户的所有资源配置和分配管理; 提供流程化管理,对云计算资源需求部门和单个用户提出的资源请求进行审核、批复、资源定制、分配,实现流程化的管理 通过管理门户,可以实现所有租户的云主机集中管理(编辑资源、删除、重启、关闭、重置、暂停、创建快照等操作),可以查看每个云主机的规格和配置信息、运行日志、并进入控制台操作 管理员可以规划全局网络配置 可以实现所有云平台计算节点主机集群划分,建立计算资源池,用户创建云主机,可以从不同资源池中申请,包括Openstack原生态KVM资源池、Xen虚拟化资源池或VMware虚拟化资源池 可以统计所有接管的资源池和集群资源大小和容量,以及每个计算主机的资源使用率对比 可以实现分级区域部署方式,通过一个管理门户,实现对多个数据中心集中管理和运营 用户门户功能要求 提供两种用户门户视图,针对“项目组织门户"和不懂技术的“个人门户"两种群体,各自登录不同的用户门户平台,自助申请云服务; 租户可以通过图表查看自己有权限使用的资源配额总量、已使用的资源情况,以及资源使用排名前5名的云主机; 通过项目组织门户,组织管理员能够为多个用户提供云主机、云硬盘、安全组、负载均衡、虚拟交换机、虚拟路由器、公网IP、镜像模板等服务; 用户能够选择云主机的操作系统、CPU核数、内存大小,系统盘大小以及所属的网络. 用户可以对使用云主机进行启动、关闭、重启、删除、调整资源大小、快照等操作,可以挂载云硬盘给云主机; 用户可以配置安全组策略,实现一个项目组织内部用户之间的访问控制,以及不同组织租户之间云主机与云主机的访问控制; 用户可以配置软件负载均衡策略,通过配置不同的负载方式实现多台虚拟机共同支撑一个应用的并发请求; 云计算基础架构平台配置7个计算节点被管理对象正版授权许可,以及1套云管理平台授权许可 售后服务要求 提供3年免费原厂商本地化上门技术服务和支持,免费产品升级、400电话、邮件客服支持(需提供原厂证明函件(盖章) 磁盘阵列存储器技术指标 技术指标 技术指标要求 *品牌 国际知名存储品牌.具有自有知识产权和开发能力产品,要求原厂产品,非OEM产品 研发支持 在大陆设置有研发支持中心 *体系结构 统一存储系统,同时支持FC/NAS/ISCSI等多种存储协议。 控制器 要求冗余控制器结构; 缓存保护 提供Cache缓存保护措施,支持停电数据保护 *缓存配置 存储缓存总配置不小于48GB, 支持扩展≥200GB缓存(必须可读可写,非PCIe插槽卡) *端口数量 配置不少于8个8Gb/s的前端FC光纤通道端口 配置不少于8个10Gb/s的前端iSCSI通道端口 配备多路径管理功能. 协议支持 CIFS、 NFS、 iSCSI 、FC 磁盘驱动器数量 要求存储系统能提供不少于150 块磁盘的扩充能力 *本次项目配置容量 本次投标配置存储容量: 900G 10000转SAS磁盘×20 RAID方式 支持多种RAID存储方式,包括RAID1/0,RAID5,RAID6。支持不同RAID级别并存 高可靠性 磁盘阵列系统具有高可靠性,达到99。999%可用性 硬件冗余性 完全的硬件冗余:处理器、缓存、电源、风扇、适配卡、总线等都提供冗余,并保证在某硬件出问题时,能够进行自动切换,不出现单点故障 存储管理软件 需提供图形化存储管理软件,支持带外管理 *虚拟资源调配 配置虚拟资源调配功能.虚拟资源调配功能统一整合整个存储后端磁盘的容量和性能.按照前端业务实际需要的存储容量和性能分配存资源. *LUN容量可以压缩 LUN容量可以在线压缩,节约存储空间 *自动存储分层功能 配置自动存储分层功能,根据数据的活动状况,自动将活动数据调整到高速磁盘上,将非活动数据放置到大容量低速磁盘上.可设置迁移策略和迁移时间.保证迁移过程多主机透明,无需停机 *本地数据复制保护功能 存储系统配置本地快照及本地克隆技术 异地数据保护功能 存储系统配置异地同步数据保护功能 存储系统配置支持异地异步数据保护功能 磁盘驱动降速 支持驱动器降速,在没有数据访问的时候磁盘驱动器降速休眠,实现绿色环保. *数据通道安全(负载均衡/链路切换) 配置通道管理软件,实现对主机的多通道路径访问以及对应用透明的自动故障通道切换及负载均衡,具备在SAN环境中的负载均衡功能 支持操作系统 磁盘阵列能提供对主流操作系统的支持:能够同时支持SUN Solaris,HP—UX,IBM AIX,Linux,Windows操作系统,支持服务器集群功能 虚拟化支持 要求能够对Hyper-v进行涉及到存储的管理和监控, 可以在存储管理界面,Hyper—V的图形界面中查看存储空间使用率和性能,查看虚机到存储的链接特性,以及规划存储空间。 支持VAAI 性能分析软件 基于阵列的性能分析软件,能够获取实时的性能数据和历史性能数据,并提供性能分析 *服务 原厂商质保服务, 三年7×24小时,4小时用户现场响应服务 *授权 必须提供所涉及产品原厂商针对本项目专项授权和原厂盖章的服务承诺函 光纤交换机技术要求 技术指标 指标要求 传输速率 8.5 Gbit/sec 线速、全双工;1、2、4和8 Gbit/sec端口速率自动感应; 交换机模式 24个端口,可通过按需增强端口许可证,以8端口的增量增加为8、16和24个通用(E、F、M、FL或N)端口接入网关默认端口映射:16个F_Port、8个N_Port 端口速率 1、2、4和8Gbit/sec端口速率匹配 核心交换机技术指标要求 技术指标 指标要求 上联模块 含C3KX—NM-1G一块 端口 24个以太网10/100/1000端口,4个基于SFP的千兆端口或2个万兆电口上行链路 内存 具有:Flash内存 128MB DRAM内存 256MB UPS技术指标要求 技术指标 指标要求 UPS类型 在线式 额定功率 20 KVA 电池 12V100AH电池 接口端口 RS-232 + Intelligent Slot 面板显示 面板上的自检按键随时执行模拟断电演示 其他 超载能力:105—130%维持10分钟后输出转为旁路;外接电池标称电压:192Vdc  UPS智能短信报警器 防火墙技术指标要求 技术指标 指标要求 设备要求 整机吞吐量≥5Gbps,应用层吞吐量≥700Mbps,并发连接数≥100万,新建连接数≥9万,接口数量:≥6个千兆电口,;支持硬件Bypass,标准1U架构 防火墙 应用识别支持的应用类型超过1000种,应用识别规则总数超过2800条; 支持IPv4/v6 NAT地址转换,支持源目的地址转换,目的地址转换和双向地址转换,支持针对源IP或者目的IP进行连接数控制; 威胁检测特征库 支持独立的病毒库、漏洞特征库、WEB应用防护库、数据泄密防护库,僵尸网络识别库,恶意链接库,实时漏洞分析识别库。并且支持在线自动升级; APT防护 ★支持终端请求恶意链接检测拦截功能,内置恶意链接地址库,对于可疑的链接,具备同云端安全分析引擎进行联动的能力,上报可疑行为并在云端进行沙盒检测,下发威胁行为分析报告;(需提供设备分析报告并加盖厂商公章) ★健康状态监测 要求设备可进行自我健康状态检测,支持对网络部署、网卡兼容性、路由设置、磁盘信息等进行正确性和健康状态检测,方便管理员进行问题排查; WEB安全防护 支持Web漏洞扫描功能,可扫描WEB网站SQL注入、XSS、跨站脚本、目录遍历、文件包含、命令执行等脚本漏洞;(需提供截图证明并加盖厂商公章) ★支持管理员页面、管理后台的短信强认证机制(要求至少提供URL、telnet、ssh三种方式的短信认证截图) 支持OWASP十大Web安全威胁防护,支持SQL注入防护、XSS攻击防护、CSRF攻击防护、系统命令注入防护,文件包含攻击,目录遍历攻击,信息泄露,恶意爬虫,网站扫描,Webshell防护等;(提供截图证明) ★支持网关型网页防篡改,无需在服务器中安装任何插件; 安全可视化 ★设置可内置数据中心提供基于业务的综合风险报表,报表可以直接从设备中导出,根据网络风险状况报表可提供优、良、中、差四个评级;攻击统计提供所有检测攻击数和有效攻击数两个维度;最近有效攻击事件、有效攻击事件趋势、用户安全情况排名、服务器安全情况排名和攻击来源排名,以上报表内容提供报表样本. ★为了提升业务部署便捷性,需要提供一套服务器虚拟化管理软件,使用虚拟化平台后,所有的计算资源都进行了统一整合,业务软件或者业务系统上线时直接通过管理中心新建一个虚拟机,分配系统需要的CPU和内存等资源即可完成环境准备,然后安装日志软件立即就能满足日志数据中心安全业务报表统一呈现。(提供截图证明) 产品资质 产品应具备国家保密局颁发的《涉密信息系统产品检测证书》; ★为了保障厂商开发产品的标准,所投产品厂商具备国际CMMI5认证; ★投标人所投的下一代防火墙设备厂商应该是第二代防火墙标准(GA/T 1177—2014)起草单位之一(提供标准文档中关于起草单位排名部分的扫描件); ★产品应通过国际知名实验室NSS Labs的web应用防护能力测试,并获得recommended推荐级别 其它 ★带★为必须满足项,有一项不满足则视为投标无效 ★中标后三个工作日内,提供样机进行上述功能要求的逐一测试验证,全部通过后才能执行合同流程,测试中发现虚假应标的行为将予以废标处理并保留对该厂商追究相关责任的权利。 服务器机柜技术指标 1、 42U标准机柜 2、 深度1000mm
展开阅读全文

开通  VIP会员、SVIP会员  优惠大
下载10份以上建议开通VIP会员
下载20份以上建议开通SVIP会员


开通VIP      成为共赢上传

当前位置:首页 > 通信科技 > 云计算

移动网页_全站_页脚广告1

关于我们      便捷服务       自信AI       AI导航        抽奖活动

©2010-2025 宁波自信网络信息技术有限公司  版权所有

客服电话:0574-28810668  投诉电话:18658249818

gongan.png浙公网安备33021202000488号   

icp.png浙ICP备2021020529号-1  |  浙B2-20240490  

关注我们 :微信公众号    抖音    微博    LOFTER 

客服