收藏 分销(赏)

营销副总助理职位说明书.doc

上传人:天**** 文档编号:4008961 上传时间:2024-07-25 格式:DOC 页数:3 大小:69.50KB 下载积分:5 金币
下载 相关 举报
营销副总助理职位说明书.doc_第1页
第1页 / 共3页
营销副总助理职位说明书.doc_第2页
第2页 / 共3页


点击查看更多>>
资源描述
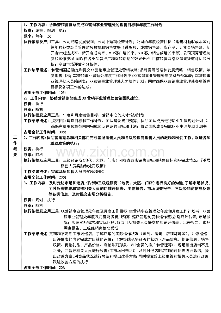
基本信息 职位名称:营销副总助理 所属部门:xx管理处 职位等级:经理 直属上级: 营销副总 可升迁职位: 临时替代职位: 职位人数:1 编制日期:2010年1月18日 汇报与沟通对象 部门外: 行政汇报对象: 业务沟通对象:产品研发中心生产中心、财务中心、人力资源中心、商学院所属相关人员 部门内: 行政汇报对象:营销副总 业务沟通对象:XX营销事业管理处全体员工 公司外:三级经销商(地代、大区、门店) 在组织中的架构 XX营销事业管理处 营销副总 行销企划部 行销企划经理 客服部 客户经理 加盟销售管理部 加盟销售管理经理 营销副总助理 综合管理经理 商品部 商品经理 空间组 空间设计主管 自营部 自营经理 核心工作 协助营销副总全面管理公司营销团队建设,达成公司中长期销售目标; 工 作 概 要 1、工作内容:协助营销售副总完成XX营销事业管理处的销售目标和年度工作计划. 权责:统筹、规划、执行 频率:每年一次 执行依据及应用工具:公司战略发展规划;公司中短期经营计划;公司的年度经营目标(销售/利润/成本等);往年的各类经营管理财务数据和销售数据(进货额、终端销售额、库存率、订货会销售额、新开店计划达成率、新开店成功率、VIP客户增长率、VIP客户销售额增长率等),公司预算管理制度和运作流程;司以往各类品牌推广和促销活动的效果分析;目前销售网络及销售渠道评估和分析;空白市场评估和分析等。 工作结果描述:和营销副总确定和提交XX营销事业管理处营销战略;品牌发展战略和发展策略;销售政策;年度销售目标;XX营销事业管理处年度工作计划书;XX营销事业管理处年度财务预算表;XX营销事业管理处人员编制表;XX营销事业管理处人才培养计划;同时确保XX营销事业管理处各项管理目标及各项工作的达成。 占用全部工作时间:10% 2、 工作内容:协助营销副总完成XX营销事业管理处营销团队建设。 权责:执行 频率:随机 执行依据及应用工具:年度和月度销售目标;营销中心的人才培训计划 工作结果描述:提交团队建设目标和工作计划、团队建设费用预算;协助团队成员进行职业生涯规划计划书、确保在费用预算范围内完成团队建设的目标和计划;协助团队成员完成职业生涯规划计划书 占用全部工作时间:30% 2、工作内容:协助营销副总和相关部门完成基层销售人员和各级经销商销售人员的激励和处罚工作,跟进各项激励政策的执行; 权责:执行 频率:随机 执行依据及应用工具:三级经销商(地代、大区、门店)和各直营店销售目标和销售目标实际完成情况;《基层销售人员奖励和处罚政策》 工作结果描述:完成基层销售人员的奖励和处罚 占用全部工作时间:20% 3、工作内容:及时走访市场和巡店,保持和三级经销商(地代、大区、门店)进行良好的沟通,了解市场状况;同时负责收集和审核相关人员的店铺评估表、出差报告、市场调查报告、三级经销商信息反馈等各类信息,及时提交市场分析报告。 权责:规划、执行 频率:随机 执行依据及应用工具:XX营销事业管理处年度及月度工作目标;XX营销事业管理处年度和月度工作计划书;XX营销事业管理处年度及月度财务费用预算;巡店管理制度和运作流程;巡店评估表;市场状况;店铺实际需求和实际问题;各部门及相关人员提交的店铺评估表、出差报告、市场调查报告、三级经销商信息反馈 工作结果描述:定期和不定期下市场巡店,了解店铺的实际运作状况(陈列、销售、店铺环境等),并依据巡 店评估表的内容完成对店铺的评估;了解终端竞争品牌的状态(产品信息、促销信息、销售政策、促销礼品、产品价格、店铺陈列形象、VIP会员的推广和管理等);现场指出店铺不足之处,并督导相关人员进行改善;下市场回来之后,及时对巡店时店铺的评估表进行总结,提出改善方案;对竞品状况进行总结和提出改善方案;同时提交给上级主管和相关人员进行改善,跟进改善方案的执行. 占用全部工作时间:20% 工 作 概 要 5、工作内容:每周完成销售数据的分析与提报. 权责:执行 频率:每周 执行依据及应用工具:商品部进/销/存分析报告;加盟销售管理区域销售报表区域新开业店铺达成状况分析表;退加盟报表;加盟管理部无进货/无销售店铺分析报告;销反馈报告 工作结果描述:提交各区域销售分析报表,协助营销副总做好整体销售管控工作 占用全部工作时间:20% 6、营销中心副总交待的其它临时性工作任务 权限 工作权限: 1、 参与制定营销战略、品牌发展规划、年度营销计划权利; 2、 各类营销及终端营运管理制度和运作流程建议权; 3、各类促销和销售物料审批权。 人事权限: 1、 XX营销事业管理处员工奖励、惩罚、建议权; 2、XX营销事业管理处员工聘用、任免、调整、晋升、调动、降级、薪资调整建议权 工作环境 80%办公室,20%出差 使用设备 电脑,传真,复印机等办公设备 任职资格 内容 必备条件 1、 教育程度 市场营销相关专业大专或以上学历 2、 工作经验 5年以上服装品牌营销管理工作经验,其中3年以上零售或销售管理岗位经验;有功能性内衣品牌的工作经验优先考虑 3、 知识和技能 具备现代化营销理念和扎实的理论知识; 精通服装品牌终端店铺营运管理和市场拓展开发; 熟悉各类促销和销售物料成本、材质和质量; 精通office软件的使用。 4、 能力 具有较高的市场敏感度;数据分析能力较强;沟通及管理能力强;具备良好的问题分析和解决能力,并能承受较大的工作压力;丰富的团队建设和团队管理经验 5、 心态 耐心细致,责任心强,能承受工作压力 编制部门 营销管理事业处 审核部门 批准人 编制日期 2009.12。1 审核日期 批准日期
展开阅读全文

开通  VIP会员、SVIP会员  优惠大
下载10份以上建议开通VIP会员
下载20份以上建议开通SVIP会员


开通VIP      成为共赢上传

当前位置:首页 > 管理财经 > 人员管理/培训管理

移动网页_全站_页脚广告1

关于我们      便捷服务       自信AI       AI导航        抽奖活动

©2010-2025 宁波自信网络信息技术有限公司  版权所有

客服电话:0574-28810668  投诉电话:18658249818

gongan.png浙公网安备33021202000488号   

icp.png浙ICP备2021020529号-1  |  浙B2-20240490  

关注我们 :微信公众号    抖音    微博    LOFTER 

客服