收藏 分销(赏)

婚庆公司各管理岗位职责修订.doc

上传人:天**** 文档编号:3977637 上传时间:2024-07-24 格式:DOC 页数:10 大小:212.54KB 下载积分:8 金币
下载 相关 举报
婚庆公司各管理岗位职责修订.doc_第1页
第1页 / 共10页
婚庆公司各管理岗位职责修订.doc_第2页
第2页 / 共10页


点击查看更多>>
资源描述
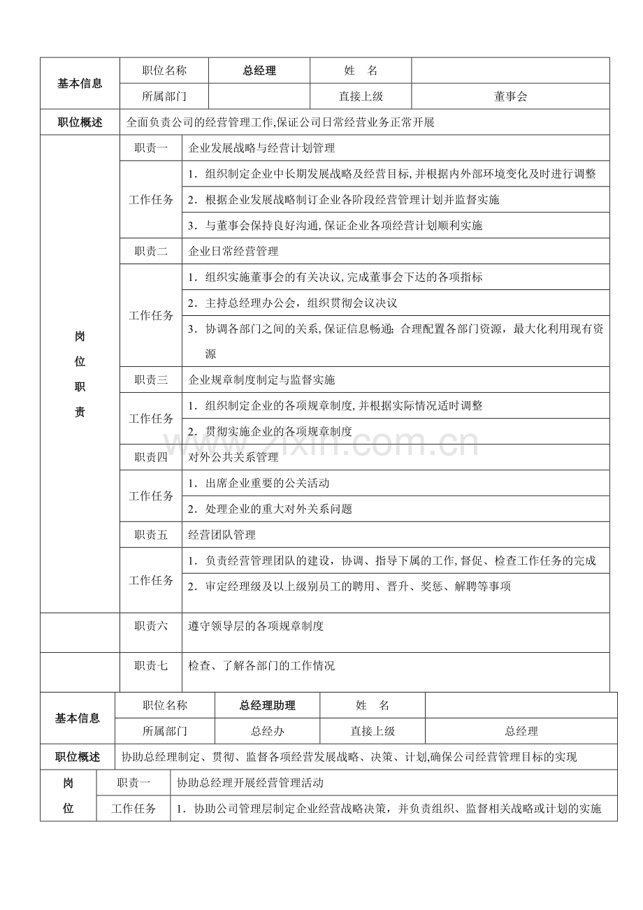
基本信息 职位名称 总经理 姓 名 所属部门 直接上级 董事会 职位概述 全面负责公司的经营管理工作,保证公司日常经营业务正常开展 岗 位 职 责 职责一 企业发展战略与经营计划管理 工作任务 1.组织制定企业中长期发展战略及经营目标,并根据内外部环境变化及时进行调整 2.根据企业发展战略制订企业各阶段经营管理计划并监督实施 3.与董事会保持良好沟通,保证企业各项经营计划顺利实施 职责二 企业日常经营管理 工作任务 1.组织实施董事会的有关决议,完成董事会下达的各项指标 2.主持总经理办公会,组织贯彻会议决议 3.协调各部门之间的关系,保证信息畅通;合理配置各部门资源,最大化利用现有资源 职责三 企业规章制度制定与监督实施 工作任务 1.组织制定企业的各项规章制度,并根据实际情况适时调整 2.贯彻实施企业的各项规章制度 职责四 对外公共关系管理 工作任务 1.出席企业重要的公关活动 2.处理企业的重大对外关系问题 职责五 经营团队管理 工作任务 1.负责经营管理团队的建设,协调、指导下属的工作,督促、检查工作任务的完成 2.审定经理级及以上级别员工的聘用、晋升、奖惩、解聘等事项 职责六 遵守领导层的各项规章制度 职责七 检查、了解各部门的工作情况 基本信息 职位名称 总经理助理 姓 名 所属部门 总经办 直接上级 总经理 职位概述 协助总经理制定、贯彻、监督各项经营发展战略、决策、计划,确保公司经营管理目标的实现 岗 位 职 责 职责一 协助总经理开展经营管理活动 工作任务 1.协助公司管理层制定企业经营战略决策,并负责组织、监督相关战略或计划的实施 2.协助总经理做好各项管理工作的布置、实施、检查、督促以及落实执行 职责二 行政事务管理 工作任务 1.协助总经理处理日常事务及与各职能部门的联络、协调,做好上情下达工作 2.组织、安排、追踪落实公司级管理会议,并做好相应的记录 3.协助总经理监督公司年度费用预算的执行,严格控制各项费用支出 4.做好会议记录,并行成电子档交于行政部存档 职责三 日常接待 工作任务 1.协助有关部门做好来宾的接待工作 2.妥善安排总经理重要客人的接待工作 职责四 对外关系协调 工作任务 1.根据公司安排,代表公司参加外部有关会议和商务谈判等活动 2.协助总经理进行对外事务联络,协调与行业管理机构、协会及其他单位的关系 职责五 总经理日常工作安排 工作任务 协助总经理安排日程计划,必要时陪同出差 根据总经理的日程安排做好预约工作,安排商务旅行事宜 职责六 每天必须做的事 工作任务 每天列工作计划、安排工作、写工作小结 基本信息 职位名称 行政总监 姓 名 所属部门 行政部 直接上级 总经理 职位概述 制定人力资源发展规划,指导和协调公司人力资源的管理和实施,满足公司发展对人才的需求,确保公司总体战略目标的实现 岗 位 职 责 职责一 战略规划管理 工作任务 1.组织制定公司人力资源发展的长期规划、中期规划和年度计划,并监督各项计划的实施 2.向公司高层决策者提供有关人力资源战略、组织建设等方面的建议,并致力于提高公司的综合管理水平 职责二 公司规章制度管理 工作任务 1.主持修订公司人力资源相关规章制度,并监督其执行 2.根据公司发展的实际,不断完善人力资源管理制度 职责三 人力资源管理 工作任务 1.协调和指导本部门和各用人部门人才招聘、员工培训、绩效考评、薪酬等工作的进行,确保公司人力资源的合理使用 2.及时解决公司管理过程中的重大人力资源问题 职责四 人力资源储备与开发管理 工作任务 1.进行公司人才库建设及人才储备管理,保证企业所需各类人才及时到位 2.制定员工培养规划,保证公司发展需要 3.除总经理以外的外聘工作,股东会成员岗位职责三个月不变 职责五 分管部门管理 工作任务 1.监督、检查分管的各部门工作及计划的执行情况 2.负责分管各部门的考核、培训等项工作,包括大领导的培训和考核 3.制订各种培训计划 4.协助各部门领导对新进员工的管理工作 职责六 行政工作 工作任务 1.仓库管理,办公用品采购、保管、发放 2.档案管理 职责七 每天必须做的事 工作任务 1.每天列工作计划、安排工作、写工作小结、检查工作,收集大领导的工作记录交予总经理 2.与部门员工沟通,聊天 部门名称 人力资源部 本部门职位设置总数 个 本部门总需求人数 人 职位名称 职位人数 主要职责分工 人事部经理 人 主要负责人 招 聘 专 员 人 1、人力需求分析与编制 根据公司组织架构和人员发展需求,制订年度人力需求计划,并优化招聘流程,缩短招聘周期,提高招聘效率,最大限度满足公司各部门年度和岗位人力需求计划. 2、 渠道拓展与人才库建立 为更广泛吸引人才,并有效管理简历,识别开发专业性招聘平台及渠道,并对简历进行系统管理。 3、人才测评与录用 为公正公平正确找到合适的人才,识别、组织科学适用的招聘方法与流程。 4、招聘成本 为合理经济完成招聘任务,识别选用正确的方法,控制成本在预算范围内。 培 训 专 员 人 1、负责公司相关岗位人员的培训需求调查和分析,完成培训计划的拟订,并负责实施。 2、负责编制、修订、完善员工培训手册。 3、了解销售团队培训需求并及时制定针对性培训方案,培训效果进行跟进。 4、负责员工培训档案的建立、管理工作。 绩 效 考 核 专 员 人 1、规划计划 根据公司战略目标和年度计划起草和完善职责内的工作规划和计划,并负责组织实施。 2、制度和流程建设 负责编制和实施绩效相关的制度及流程,确保人力资源管理内部运行规范、有效。 3、绩效管理体系建设 根据战略研究绩效管理体系建设,确保制度和流程导向鲜明,企业的向心凝聚力增加,员工绩效明显提高。 4、组织绩效管理 参与制定各门市业务类型绩效考核指标,支持各部门落实执行部门绩效管理体系,组织和指导各部门的绩效考核工作,解决考核过程中出现的问题,促进公司整体绩效发展。 5、员工绩效管理 根据岗位职责,组织制定各岗位考核指标,制定考核方案,包括设定考核项目、考核权重、考核方法等,组织实施和监督各类员工的绩效考核解决考核过程中出现的问题,促进员工个人绩效的提升。 6、绩效改进 安排汇总和分析绩效考核结果,反馈考核结果,评估绩效考核方案实施结果,并撰写分析报告,提供可行性改进建议,协助做好员工培养和激励工作。 基本信息 职位名称 企划总监 姓 名 所属部门 企业管理部 直接上级 总经理 职位概述 负责营销策划及实施,完成公司下达的各项主要经营指标 岗 位 职 责 职责一 参与企业经营战略管理 工作任务 1.制定营销战略规划,为公司重大营销决策提供建议和信息支持 2.参与制订公司年度经营计划和预算方案 职责二 市场开发管理 工作任务 1.组织市场调研和需求分析 2.负责公司各项业务的全面推广工作,制订营销工作计划并组织实施 职责三 销售管理 工作任务 1.围绕公司下达的销售目标制订营销计划,分解销售目标 2.拓展市场,组建销售团队,完成销售任务 3.针对销售过程中出现的问题提出有效的纠正措施和指导建议,确保销售目标完成 职责四 客户关系管理 工作任务 1.建立、拓展与客户及社会各界的关系,建立完善的客户关系管理体系 2.监督、检查客户服务及售后服务情况,确保服务质量不断提高 3.维护与重要客户间的良好合作关系 职责五 分管部门内部管理 工作任务 1.负责分管部门各项业务工作的协调、安排 2.负责营销队伍的组建、人员的考核、激励及培训机制的建立 职责六 每天要做的事 工作任务 1.每天列工作计划、安排工作、写工作小结、检查工作 2.与部门员工沟通,聊天 基本信息 职位名称 运营总监 姓 名 所属部门 工程运营部 直接上级 企划总监 职位概述 全面负责运营部的经营管理工作,保证运营部各项工作的正常开展 岗 位 职 责 职责 运营部规划 工作任务 1.组织制定运营部发展的长期规划、中期规划和年度计划,并监督各项计划的实施 2.向企划部提供有关运营管理方面的建议 3.根据公司每月订单情况安排、协调出场人员,带领工程部及花艺部出色地完成公司接下的每一个订单。 4.按企划部、营销部的要求每周出15创意小点的布置作品,交于企划部进行定价、定位。 5.协助指导各部门的工作,并定期检查工作. 6.每天列工作计划、安排工作、写工作小结、检查工作 7.定期与部门员工沟通,聊天 8.每月对婚庆道具进行清点和检查,如有损坏及时安排维修。 基本信息 职位名称 销售总监 姓 名 所属部门 营销部 直接上级 企划总监 职位概述 协助总经理制定公司总体市场发展战略以及市场发展目标,把握公司在行业中的发展方向,提高产品市场占有率及公司知名度 位 职 责 职责一 市场开发计划的制订与实施 工作任务 1.根据企业的发展战略对目标市场进行研究与选择,组织编制年度市场开发计划,并报营销总监审批 2.积极实施市场开发计划与措施,扩大企业在市场中的影响力 职责二 市场调研与预测 工作任务 1.及时收集行业信息,跟踪国内外同行业技术、市场等各方面信息的变化 2.了解同行业动态、市场及产品营销动态、竞争对手状况,组织对各种信息进行整理、分析、建档 3.撰写市场调研报告,提出对市场发展的意见、建议 职责三 业务公关组织 工作任务 1.统一规划企业内部公关活动,拓展媒体合作关系,通过公关活动和形象传播提高产品市场占有率 2.组织实施品牌推广活动,在目标客户群中建立产品品牌知名度和美誉度 3.组织公关、宣传效果评估,编写评估报告 职责四 市场开发成本控制 工作任务 1.严格遵守企业财务制度,及时编制市场开发的各项费用预算,上报领导审批 2.控制市场开发中各项费用的支出,尽量降低市场开发费用,节约企业管理成本 职责五 部门内部管理 工作任务 1.负责指导、管理、监督本部门人员的业务工作 2.指导并参与本部门员工的培训、考核等工作 职责六 其它工作 工作任务 1.安排摄像、跟拍、跟妆 2.网络宣传,承担网络主编的责任,保证正确的舆论导向。宣传品制作 职责七 每天要做的事 工作任务 每天列工作计划、安排工作、写工作小结、检查工作,与部门员工沟通,聊天 基本信息 职位名称 企划主管 姓 名 所属部门 营销部 直接上级 销售总监 职位概述 组织和开展企业宣传策划活动,发展企业品牌,树立企业形象 岗 位 职 责 职责一 市场信息收集 工作任务 1.收集相关市场和竞争品牌的资料 2.主导市场调研项目,进行客户调研、消费者调研及竞争对手调研,对市场信息进行收集、分析与预测 职责二 产品企划 工作任务 1.在市场调研分析的基础上进行商品企划,制定产品类别结构以及价格策略,使商品具有市场竞争力 2.对公司市场企划活动费用的使用情况进行监督和控制 职责三 市场推广 工作任务 实施年度市场推广策略,配合市场经理开展市场推广工作 1.协调公司与广告公司的工作,满足公司品牌推广的要求 2.及时对公司的广告、公关活动等进行效果评估 职责四 公共关系管理 工作任务 1.开发和维护公司与客户、合作伙伴、政府机关之间的关系 2.媒体资源良好关系的建立与整合 基本信息 职位名称 销售经理 姓 名 所属部门 销售部 直接上级 销售总监 职位概述 管理公司的销售工作,带领销售队伍完成公司的销售计划和目标 岗 位 职 责 职责一 战略规划与销售计划管理 工作任务 1.根据公司的发展战略规划,协助销售总监制定总体销售战略规划 2.指导相关人员进行市场信息调研,为制订销售计划和销售方案提供依据 3.协助销售总监制订企业的年度销售计划、销售政策,并监督方案的执行 职责二 市场信息收集 工作任务 1.负责收集与分析辖区内及竞争对手的市场信息 2.研究行业竞争环境,提出预期市场需求,对产品目标与产品改进规划实施提供合理化建议 职责三 销售计划实施管理 工作任务 1.组织销售部门人员开展促销、行销等销售活动 2.跟踪销售目标的实施情况及时提出销售调整方案,修正目标 职责四 市场开发管理 工作任务 1.通过多种手段开拓市场,完成销售任务 2.配合市场部门进行各项公关活动,建立、拓展与客户和社会各界的关系网 3.对市场开发中出现的问题进行及时、妥善处理 职责五 销售预算管理 工作任务 1.组织编制销售费用预算 2.对销售费用的使用进行控制和管理 职责六 部门内部管理 工作任务 1.监督、检查本部门的各项工作及计划的执行情况 2.负责本部门员工的考核、培训等项工作 3.进店咨询量和签单率分析 职责七 每天要做的事 工作任务 每天列工作计划、安排工作、写工作小结、检查工作,与部门员工沟通,聊天 基本信息 职位名称 销售主管 姓 名 店长 所属部门 销售部 直接上级 销售经理 职位概述 协助销售经理完成销售部门的日常工作事务,以确保公司销售任务的完成 岗 位 职 责 职责一 制订销售计划 工作任务 1.根据公司生产经营目标,协助销售经理制订年度、季度、月度销售计划 2.依据销售计划,参与制定和调整销售方案,并负责销售方案的实施 3.监督销售计划和方案的执行,并定期向上级领导汇报计划和方案的执行情况 职责二 开展销售活动 工作任务 1.组织、指导本部门人员开展销售活动 2.指导销售代表与客户谈判、签约,并对签约文件进行审核 3.组织编制销售报表,定期向上级领导汇报销售情况 4.协助销售经理做好所负责市场的市场分析和销售预测 职责三 客户关系管理 工作任务 1.调查、跟踪、分析客户需求,及时有效地提供客户服务 2.组织做好客户信息反馈和传递工作,妥善处理客户的意见和建议 职责四 销售货款管理 工作任务 1.在规定账期内收回货款 2.对超账期的货款应采取有效措施催收 职责五 销售人员管理 工作任务 1.组织对销售人员的培训 2.根据公司规定,定期对销售人员进行考核 3.进店咨询量和签单率分析 4.负责部门员工考勤、工作安排及考核工作 5.对所有的客户资料进行存档归类 职责六 每天要做的事 工作任务 每天列工作计划、安排工作、写工作小结、检查工作,与部门员工沟通,聊天 基本信息 职位名称 花艺总监 姓 名 所属部门 花艺部 直接上级 运营总监 职位概述 全面负责花艺部工作 岗 位 职 责 工作任务 1.根据公司每月订单情况安排、协调出场花艺师,带领花艺部出色进完成公司接下的每一个订单,并对本部门每们员工负责。 2.指导、监督出场花艺师配合工程部顺利完成所有花艺工作。 3.根据客户的需求,对婚礼现场的花花艺进行全方位的设计与实施. 4.插花、花材的养护 5.熟悉各类庆典、婚礼、商务活动等花艺布置的花材预算,控制成本。 6.不断提升自身业务知识及能力,洞察时尚与流行的趋势. 7.每天列工作计划、安排工作、写工作小结、检查工作。 8.与部门员工沟通,聊天 基本信息 职位名称 督察总监 姓 名 所属部门 督察部 直接上级 运营总监 职位概述 全面布置现场的布置工作 岗 位 职 责 工作任务 1.根据公司每月订单情况去现场检查、落实和督办婚礼现场布置情况. 2.及时发现并处理布置现场存在的布置道具和器材问题。 3.负责督察婚礼现场带队人员的工作情况. 4.负责婚礼现场突发状况的应急处理。 5.每天列工作计划、安排工作、写工作小结、检查工作. 6.与部门员工沟通,聊天 基本信息 职位名称 财务总监 姓 名 所属部门 财务部 直接上级 总经理 职位概述 全面做好财务各项工作 岗 位 职 责 工作任务 1、负责固定资产的建账、转出报废清理业务 2、办理与基层单位的往来及上交款项的转账、对账业务 3、办理与总公司的往来及上交款项的转账业务,对账业务 4、负算固定资产的三级明细账 5、按月计提固定资产折旧 6、核编制上交、往来转账及以下相关业务的凭证 7、个人住房集资明细核算、查询 8、负责工资核算、计提工资附加费 9、专项工程的核算、查询 10、预提、待摊费用的核算 11、低值易耗品、临时设施的核算 12、应付工资个人明细的管理、查询 13、债权、债务的核算、查询 14、按月计提银行借款利息、上级管理费、下岗生活费等费用 15、生育保险、医疗保险金的二级账核算 16、月末各项费用的结转 17、编制机关的会计报表 18、按月编制机关的各项费用计划 19、汇总全公司费用计划 20、成本分析资料的准备、提供 21、负责电算化软、硬件系统的维护 22、定期对机关账务系统、固定资产系统、汇总报表进行备份 23、汇总各分公司报表、编制公司对外会计报表,上报总公司 24、配合事务所进行年终报表审计 25、配合填制各项上报经济指标 26、编制年度财政报表 27、年初打印装订账页并归档 28、每半月学习新业务知识半天 29、完成领导交办的其他工作 30、所做财务相关报表和账目,要保证总经理能看懂以及全体股东都能看懂。 31、目标:在每月2号出具所有报表,保证在半日之内提供各个部门所需数据.
展开阅读全文

开通  VIP会员、SVIP会员  优惠大
下载10份以上建议开通VIP会员
下载20份以上建议开通SVIP会员


开通VIP      成为共赢上传

当前位置:首页 > 管理财经 > 人员管理/培训管理

移动网页_全站_页脚广告1

关于我们      便捷服务       自信AI       AI导航        抽奖活动

©2010-2026 宁波自信网络信息技术有限公司  版权所有

客服电话:0574-28810668  投诉电话:18658249818

gongan.png浙公网安备33021202000488号   

icp.png浙ICP备2021020529号-1  |  浙B2-20240490  

关注我们 :微信公众号    抖音    微博    LOFTER 

客服