收藏 分销(赏)

法务部部门设置以及各岗位职位描述.doc

上传人:精*** 文档编号:3976151 上传时间:2024-07-24 格式:DOC 页数:7 大小:92.04KB 下载积分:6 金币
下载 相关 举报
法务部部门设置以及各岗位职位描述.doc_第1页
第1页 / 共7页
法务部部门设置以及各岗位职位描述.doc_第2页
第2页 / 共7页


点击查看更多>>
资源描述
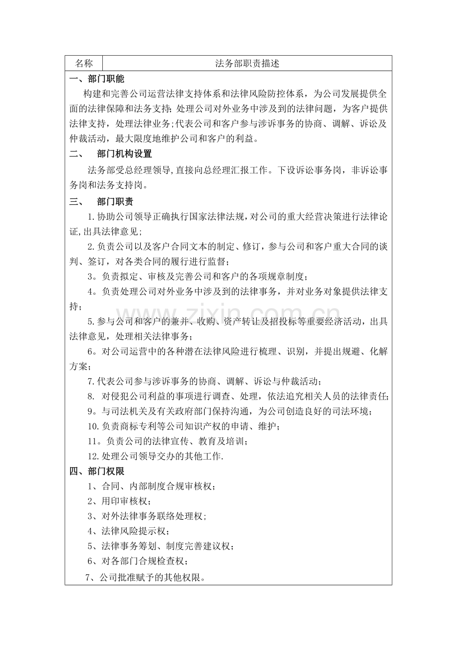
名称 法务部职责描述 一、部门职能 构建和完善公司运营法律支持体系和法律风险防控体系,为公司发展提供全面的法律保障和法务支持;处理公司对外业务中涉及到的法律问题,为客户提供法律支持,处理法律业务;代表公司和客户参与涉诉事务的协商、调解、诉讼及仲裁活动,最大限度地维护公司和客户的利益。 二、 部门机构设置 法务部受总经理领导,直接向总经理汇报工作。下设诉讼事务岗,非诉讼事务岗和法务支持岗。 三、 部门职责 1.协助公司领导正确执行国家法律法规,对公司的重大经营决策进行法律论证,出具法律意见; 2.负责公司以及客户合同文本的制定、修订,参与公司和客户重大合同的谈判、签订,对各类合同的履行进行监督; 3。负责拟定、审核及完善公司和客户的各项规章制度; 4。负责处理公司对外业务中涉及到的法律事务,并对业务对象提供法律支持; 5.参与公司和客户的兼并、收购、资产转让及招投标等重要经济活动,出具法律意见,处理相关法律事务; 6。对公司运营中的各种潜在法律风险进行梳理、识别,并提出规避、化解方案; 7.代表公司参与涉诉事务的协商、调解、诉讼与仲裁活动;  8. 对侵犯公司利益的事项进行调查、处理,依法追究相关人员的法律责任; 9。与司法机关及有关政府部门保持沟通,为公司创造良好的司法环境; 10.负责商标专利等公司知识产权的申请、维护; 11。负责公司的法律宣传、教育及培训; 12.处理公司领导交办的其他工作. 四、部门权限 1、合同、内部制度合规审核权; 2、用印审核权; 3、对外法律事务联络处理权; 4、法律风险提示权; 5、法律事务筹划、制度完善建议权; 6、对各部门合规检查权; 7、公司批准赋予的其他权限。 五.部门核心工作目标及风险防范点 根据公司经营发展需要,规范公司法律预防体系和风险即时响应机制,不断积累公司整体的法律知识和法律意识,并以法律手段维护公司的合法权益,为公司实现健康发展提供法律保障。 1、 建立法务风险预防体系,使公司在健康、有序的环境下运行。 2、 确保各类业务合同文本格式准确、条款合法有效,维护公司利益. 3、 对发生的纠纷,及时有效地寻求解决方案,代表公司进行调解等;在公司遭受诉状时,及时准备诉讼材料,调查收集证据,全面准备应诉等。 4、 根据客户需求,提供相关法务支持,为客户处理相关法律事务。 5、 针对公司需求,组织相关人员学习相关法律知识,确保相关人员掌握基本法律知识。 6、 确保及时跟踪政府各类政策和动态,搜集各类政策和法规,确保公司行为符合法律规定。 7、 建立公司法律档案管理体系,将公司涉及法务管理方面的制度、合同、协议、证书等所有书面资料的归档。 法务部经理岗位说明书 岗位名称 法务部经理 岗位编号 所在部门 法务部 职等级别 直接上级 总经理 直接下级 诉讼事务专员,非诉讼事务专员,法务支持专员 岗位概述:制定法律问题解决方案,着手公司法律行动,以维护公司法律权利与利益.负责公司内部与外部的法律顾问工作。 职责与工作任务: 职 责 一 职责表述:参与公司内部事务,加强公司战略管理: 工作 任务 (1)与公司董事会、财务总监共同制定、审核公司长远发展规划,提供法律保障,监督公司在遵纪守法的限度内最大程度的盈利; (2)参与公司的分立、合并担保、产权转让、招投标及重组等重大经济活动的决策,并处理有关法律事务; (3)处理公司重大经济纠纷案件; (4)向公司业务部门、子公司提供有关法律咨询; (5)为各部门提供法律咨询,确保各项流程严格符合国家的法律法规,维护公司员工的利益; 职 责 二 职责表述:完善公司的法律风险管理: 工作 任务 (1)第一时间完成合同起草或审核,保证及时签署、抑制风险、最大可能地争取公司利益、规范管理,做好诉讼和仲裁的防范工作; (2)提高领导、决策者的法律风险意识,让公司决策者在考虑法律风险的基础上做出各种决策,这样才能保证公司正常良好的运转; (3)加强员工法律风险意识的培养,使其在公司中严格遵守相关法律和各项规章制度并学会用法律手段保护切身利益; (4)利用各方面的力量做好应诉,降低公司仲裁、诉讼损失; (5)加强对公司内部法律事务管理人员的培养,结合本公司的特点和实际情况较快地借助法律风险管理理论建立一套适合自己公司的法律风险体系; 职 责 三 职责表述:为公司内部提供法律支持: 工作 任务 (1)参与分支机构设置,负责分支机构的经营范围、股东和出资、注册资本等变更; (2)代表公司申请专利、拟订合同,提供内部劳动法律咨询,为外部投融资提供法律协助等法律服务,保障公司经营需要; (3)完成法务部门的团队建设与日常业务的辅导及整体专业能力的提升完成公司的各项法律作业; 职 责 四 职责表述:维护企业形象: 工作 任务 (1)代表公司与新闻媒体沟通,配合媒体采访要求,尊重媒体,在法律角度极大的提高公司的社会声誉; (2)代表公司与政府职能机构沟通,监督保证公司运营遵纪守法,为公司在政府面前树立积极健康的形象; (3)要代表公司与法院、检察院、外部律师事务所建立良好的社会关系,为公司处理外部纠纷打好基础; 职 责 五 职责表述:负责本部门的团队建设工作: 工作 任务 (1)做好本部门员工的培训与考核工作,对部属进行日常的业务辅导; (2)负责本部门整体专业水平的提升,完成公司的各项法律作业。 职务权限: 业务权限 1、 公司各类合同、文书的审核权、建议权。 2、 公司各项对外业务的处理权、建议权。 3、 各部门不合法行为的监督权,提请修正权。 4、 项目风险的的建议权。 人事权限 部门所属人员的任免提名、建议权; 对所属下级的管理水平、业务水平和业绩的考核评价权,对部门员工奖惩的建议权; 对所属下级有岗位调配建议权。 工作关系: 工作关系描述 内部工作关系 汇报 每月10日前提交法务报告,以及计划的执行情况; 每月15日提交法务分析报告。 督导 监督指导本部门人员保质保量完成工作任务; 听取下级工作汇报。 协调 协调部门内人员的工作关系; 与公司各部门建立良好的沟通机制. 外部工作关系 客户法务,顾问律师,法院,检察院等。 任职资格: 任职资格描述 学历 本科以上学历,法律专业 年龄 35岁及以上 性格 成熟、稳重、严谨 工作经验 三年以上企业法务工作经历或有有两年以上企业法务经理以上任职经历,大型集团性公司法务管理工作经验。 专业技能 (1)应有良好快速的口头和书面沟通能力; (2)熟练操作计算机,精通office及其它办公软件; (3)精通公司法、合同法、劳动法、知识产权法等国家法律; (4)懂得企业战略管理知识、人力资源知识和财务法规。 素质要求 (1)监控能力:对公司各项业务设立和运营情况了解详细,监督公司在合法的范围内盈利; (2)沟通协调能力:善于与公司的各类人员沟通,了解他们的思想,利用法律知识解决员工思想中的问题,协调各部门员工合法高效的工作; (3)较好的逻辑思维和抗压能力,在面对高压时,不慌张,能够冷静合理恰当地运用法规,分析问题产生的原因,找出最有效的解决办法; (4)洞察力:洞察公司中可能出现的问题,未雨绸缪提前做出判断,为公司正常运营提供法律帮助; (5)较强的谈判诉讼能力:扎实掌握相关法律知识,良好的口才,反应机敏,能够在谈判桌和法庭上为公司赢得胜利。 职业发 展 可以晋升职位 副总经理 可转换职位 诉讼事务岗岗位说明书 岗位名称 诉讼事务岗 岗位编号 所在部门 法务部 职等级别 直接上级 法务经理 直接下级 职责与工作任务: 职 责 职责表述:处理公司和客户的诉讼相关业务. 工作 任务 (1)代表公司处理本公司及客户的诉讼案件、仲裁案件及劳动争议仲裁等诉讼事务; (2)负责公司员工违法、违纪、违反公司管理制度和损害公司利益案件的调查、处理; (3)负责公司内部以及业务过程中法律风险的事前预防、事中控制、事后处置工作; (4)负责公、检、法等司法机关的关系维护,参与公司重大危机事件处理。 工作关系 内部工作关系 汇报 及时向法务经理、总监、董事长汇报公司及客户法律诉讼相关问题 协调 协调好本部门人员关系 协调好同公司相关部门工作关系 外部工作关系 公、检、法等司法机关以及公司客户 任职资格 任职资格描述 学历 大专以上法律相关专业 年龄 28 工作经验 2年以上大中型企业本岗位工作经验 专业技能 (1)应有良好快速的口头和书面沟通能力; (2)熟练操作计算机,精通office及其它办公软件; (3)精通公司法、合同法、劳动法、知识产权法等国家法律; (4)懂得企业战略管理知识、人力资源知识和财务法规. 职业发 展 可以晋升职位 可转换职位 非诉讼事务岗,法务支持岗 诉讼事务岗岗位说明书 岗位名称 非诉讼事务岗 岗位编号 所在部门 法务部 职等级别 直接上级 法务经理 直接下级 职责与工作任务: 职 责 职责表述:处理公司和客户的非诉讼相关法律业务. 工作 任务 (1)协助公司领导正确执行国家法律法规,对公司重大经营决策进行法律论证,出具法律意见; (2)负责公司的合同管理(劳动合同除外),包括但不限于合同的谈判、拟定、审核、归档及对下属企业合同管理工作的指导、监督; (3)负责拟定、审核及完善公司的各项规章制度; (4)参与公司和客户的兼并、收购、资产转让及招投标等重要经济活动,出具法律意见,处理相关法律事务; (5)参与公司章程的制定、修订,为规范公司法人内部治理提供法务支持; (6)跟踪、研究与公司战略发展密切相关的法律法规,遇有外部法律环境发生重大变化时,及时向公司提交相关报告。 工作关系 内部工作关系 汇报 及时向法务经理、总监、董事长汇报公司及客户非诉讼的法律相关问题 协调 协调好本部门人员关系 协调好同公司相关部门工作关系 外部工作关系 工商部门以及公司客户 任职资格 任职资格描述 学历 大专以上法律相关专业 年龄 28 工作经验 2年以上大中型企业本岗位工作经验 专业技能 (1)应有良好快速的口头和书面沟通能力; (2)熟练操作计算机,精通office及其它办公软件; (3)精通公司法、合同法、劳动法、知识产权法等国家法律; (4)懂得企业战略管理知识、人力资源知识和财务法规。 职业发 展 可以晋升职位 可转换职位 诉讼事务岗,法务支持岗 法务支持岗岗位说明书 岗位名称 法务支持岗 岗位编号 所在部门 法务部 职等级别 直接上级 法务经理 直接下级 职责与工作任务: 职 责 职责表述:提供公司运营中的相关法务支持. 工作 任务 (1)负责公司的设立、变更、注销等工商手续的办理; (2)负责商标专利等知识产权管理事务并审查相关法律文件; (3)负责公司的相关法律宣传、教育及培训; (4)负责公司品牌维护,对网络侵权进行监控。 工作关系 内部工作关系 汇报 及时向法务经理、总监、董事长汇报公司运营相关的法律情况 协调 协调好本部门人员关系 协调好同公司相关部门工作关系 外部工作关系 工商管理部门 任职资格 任职资格描述 学历 大专以上法律相关专业 年龄 28 工作经验 2年以上大中型企业本岗位工作经验 专业技能 (1)应有良好快速的口头和书面沟通能力; (2)熟练操作计算机,精通office及其它办公软件; (3)精通公司法、合同法、劳动法、知识产权法等国家法律; (4)懂得企业战略管理知识、人力资源知识和财务法规。 职业发 展 可以晋升职位 可转换职位 诉讼事务岗,非诉讼事务岗
展开阅读全文

开通  VIP会员、SVIP会员  优惠大
下载10份以上建议开通VIP会员
下载20份以上建议开通SVIP会员


开通VIP      成为共赢上传

当前位置:首页 > 包罗万象 > 大杂烩

移动网页_全站_页脚广告1

关于我们      便捷服务       自信AI       AI导航        抽奖活动

©2010-2025 宁波自信网络信息技术有限公司  版权所有

客服电话:0574-28810668  投诉电话:18658249818

gongan.png浙公网安备33021202000488号   

icp.png浙ICP备2021020529号-1  |  浙B2-20240490  

关注我们 :微信公众号    抖音    微博    LOFTER 

客服