收藏 分销(赏)

绩效工资实施工作会议摘要.doc

上传人:快乐****生活 文档编号:3936220 上传时间:2024-07-24 格式:DOC 页数:4 大小:61.04KB 下载积分:5 金币
下载 相关 举报
绩效工资实施工作会议摘要.doc_第1页
第1页 / 共4页
绩效工资实施工作会议摘要.doc_第2页
第2页 / 共4页


点击查看更多>>
资源描述
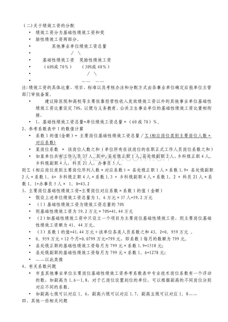
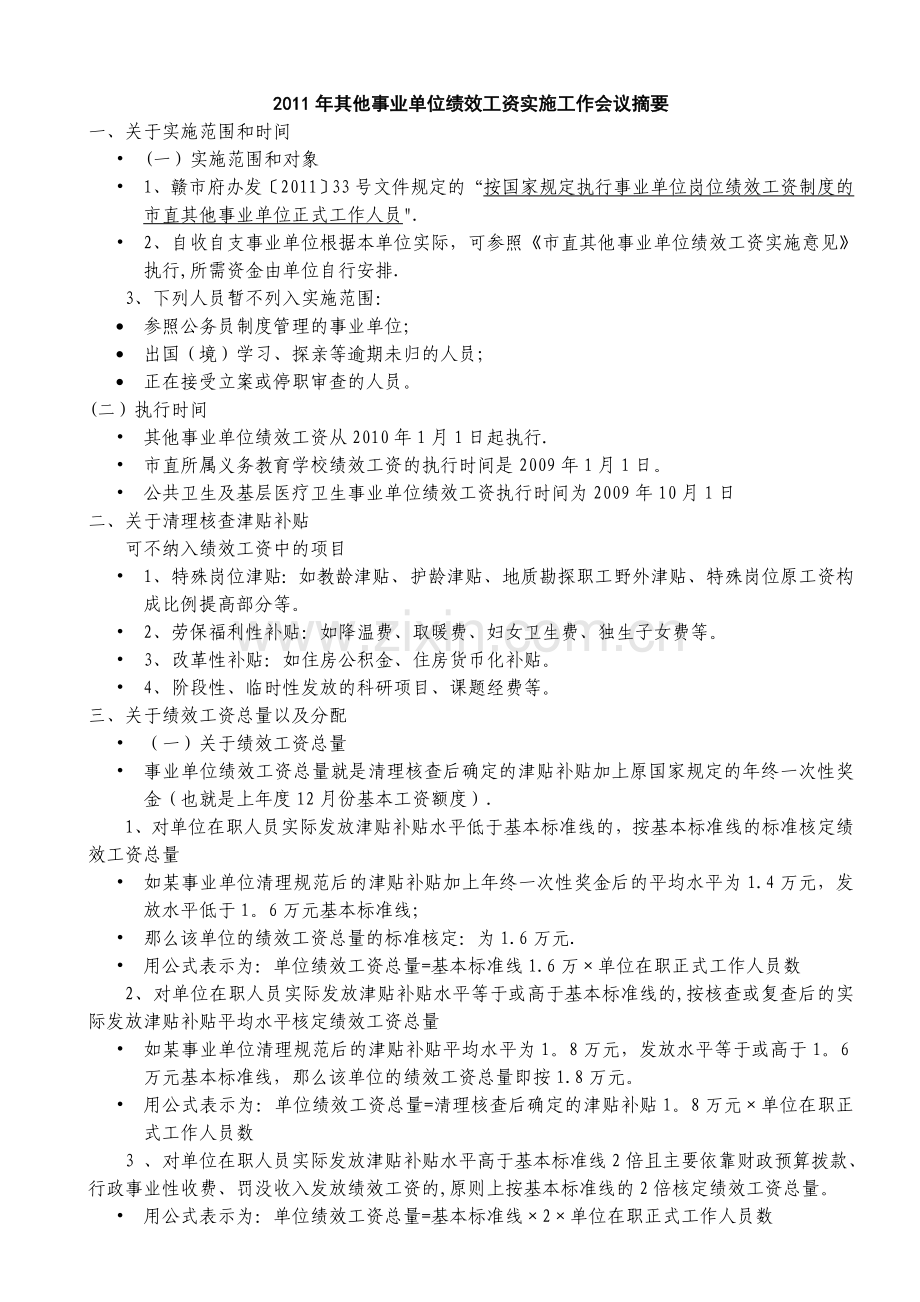
2011年其他事业单位绩效工资实施工作会议摘要 一、关于实施范围和时间 • (一)实施范围和对象 • 1、赣市府办发〔2011〕33号文件规定的“按国家规定执行事业单位岗位绩效工资制度的市直其他事业单位正式工作人员". • 2、自收自支事业单位根据本单位实际,可参照《市直其他事业单位绩效工资实施意见》执行,所需资金由单位自行安排. 3、下列人员暂不列入实施范围: • 参照公务员制度管理的事业单位; • 出国(境)学习、探亲等逾期未归的人员; • 正在接受立案或停职审查的人员。 (二)执行时间 • 其他事业单位绩效工资从2010年1月1日起执行. • 市直所属义务教育学校绩效工资的执行时间是2009年1月1日。 • 公共卫生及基层医疗卫生事业单位绩效工资执行时间为2009年10月1日 二、关于清理核查津贴补贴 可不纳入绩效工资中的项目 • 1、特殊岗位津贴:如教龄津贴、护龄津贴、地质勘探职工野外津贴、特殊岗位原工资构成比例提高部分等。 • 2、劳保福利性补贴:如降温费、取暖费、妇女卫生费、独生子女费等。 • 3、改革性补贴:如住房公积金、住房货币化补贴。 • 4、阶段性、临时性发放的科研项目、课题经费等。 三、关于绩效工资总量以及分配 • (一)关于绩效工资总量 • 事业单位绩效工资总量就是清理核查后确定的津贴补贴加上原国家规定的年终一次性奖金(也就是上年度12月份基本工资额度). 1、对单位在职人员实际发放津贴补贴水平低于基本标准线的,按基本标准线的标准核定绩效工资总量 • 如某事业单位清理规范后的津贴补贴加上年终一次性奖金后的平均水平为1.4万元,发放水平低于1。6万元基本标准线; • 那么该单位的绩效工资总量的标准核定:为1.6万元. • 用公式表示为:单位绩效工资总量=基本标准线1.6万×单位在职正式工作人员数 2、对单位在职人员实际发放津贴补贴水平等于或高于基本标准线的,按核查或复查后的实际发放津贴补贴平均水平核定绩效工资总量 • 如某事业单位清理规范后的津贴补贴平均水平为1。8万元,发放水平等于或高于1。6万元基本标准线,那么该单位的绩效工资总量即按1.8万元。 • 用公式表示为:单位绩效工资总量=清理核查后确定的津贴补贴1。8万元×单位在职正式工作人员数 3 、对单位在职人员实际发放津贴补贴水平高于基本标准线2倍且主要依靠财政预算拨款、行政事业性收费、罚没收入发放绩效工资的,原则上按基本标准线的2倍核定绩效工资总量。 • 用公式表示为:单位绩效工资总量=基本标准线×2×单位在职正式工作人员数 (二)关于绩效工资的分配 • 绩效工资分为基础性绩效工资和奖 • 励性绩效工资两部分。 • 其他事业单位绩效工资总量 • / \ • 基础性绩效工资 奖励性绩效工资 • (60%或70%) (30%或40%) • / \ • …… …… 注:绩效工资的具体比重、项目、标准以及考核办法和分配方式由各事业单位确定后报单位主管部门审批备案。 • 建议除医院和高校等主要依靠经营性收入发放绩效工资以外的其他事业单位基础性绩效工资比重设定70%,以便与义务教育、公共卫生事业单位的基础性绩效工资比重相衔接。 • 1、基础性绩效工资总量=单位绩效工资总量×(60或70)%。 2、参考系数表中1的数值计算 • 系数1的值(金额)= 主要岗位基础性绩效工资总量/∑(相应岗位类别主要岗位人数×对应系数) • 某岗位系数 × 该岗位人数之和(单位所有在该岗位的在职正式工作人员岗位系数之和) • 如某单位共有工作人员37人。其中,县处级正职1人,县处级副职2人,乡科级正职4人,乡科级副职4人,科员21人,办事员5人. 则∑(相应岗位类别主要岗位序列人数×对应系数)= 县处级正职1人×系数1.9+ 县处级副职2人×系数1。6+ 乡科级正职4人×系数1.3 + 乡科级副职4人×系数1。2 + 科员21人×系数1。1+办事员5人× 1。0=43.2 3、主要岗位基础性绩效工资=主要岗位对应系数×系数1的值(金额) • 假设上述单位绩效工资总量为1。6万元×37人=59.2万元 • (1)基础性绩效工资为绩效工资总量的70% • 则基础性绩效工资为59.2万元×70%=41.44万元 • (2)如基础性绩效工资中只设立一个项目为主要岗位基础性绩效工资,则主要岗位基础性绩效工资额为41。44万元。 • (3)系数1的值=41.44万元÷该单位各类人员系数之和43。2=0。959万元 。 • 0。959万元÷12个月=0.0799万元=799元,即系数1每月的数额为799元。 • 县处级正职的基础性绩效工资每月为799元×系数1.9=1518元; • 县处级副职的基础性绩效工资每月为799元×系数1。6=1278元; • ……以此类推 4、有关系数问题 • 市直其他事业单位主要岗位基础性绩效工资参考系数表中专业技术岗位系数有一个浮动的数,如副高为1.6—1.8,对于已岗位设置到位的单位,可以根据副高的不同岗位分别对应不同的系数。 • 如副高七级可以对应1。6,副高六级可以对应1.7,副高五级可以对应1。8…… 四、其他一些相关问题 • (一)单位主要领导的绩效工资 • 单位主要领导是指单位党政“一把手”,不包括副职。单位主要领导的绩效工资不能自己定,需由主管部门在绩效工资总量内,根据对主要领导的考核结果统筹考虑确定,原则上控制在本单位工作人员平均绩效工资水平2倍的幅度内。 (二)单位“双肩挑”人员的基础性绩效工资 既担任专业技术职务又担任行政职务的在职人员,其基础性绩效工资按其现执行的基本工资标准所对应的职务(岗位)执行。 (三)调动人员基础性绩效工资 比照本单位同等条件人员确定相应的基础性绩效工资 (四)岗位变动后基础性绩效工资的调整 • 工作人员岗位变动后,按新聘岗位比照本单位同等条件人员执行相应的基础性绩效工资.岗位变动后新增加的绩效工资,当年不再审核,可由单位按原规定支付。 (五)新聘用人员基础性绩效工资 • 1、新参加工作的大、中专毕业生,见习期间的基础性绩效工资可分别对应办事员(管理十级)或员级(技术十三级)岗位执行。 • 大学本科毕业、获得双学士学位的大学本科毕业生、研究生班和未获得硕士学位的研究生,见习期间的基础性绩效工资可分别对应科员(管理九级)或助理级(技术十二级)岗位执行。 • 获得硕士学位的研究生,实行初期工资期间的基础性绩效工资可分别对应乡科副职(管理八级)或助理级(技术十一级)岗位执行; • 获得博士学位的研究生,实行初期工资期间的基础性绩效工资可分别对应乡科正职(管理七级)或中级(技术十级)岗位执行。 • 2、新参加工作的工勤人员,学徒期、熟练期期间的基础性绩效工资可按普通工岗位执行. 3、未明确岗位的其他新聘用人员,基础性绩效工资由主管部门比照同等条件人员确定。 (六)关于军转干部的基础性绩效工资 军转干部基础性绩效工资按其所执行的基本工资对应的职务(岗位)执行,奖励性绩效工资由单位根据实际情况确定。 五、关于绩效工资总量的审批 • 绩效工资总量由市人保局、市财政局根据清理复查规范后的津贴补贴水平及绩效工资基本标准线,每年年初核定一次。 • 具体审批程序为:市人保局、市财政局负责审定各主管部门制定的所属事业单位绩效工资实施办法和绩效工资总量.各主管部门负责核定所属各事业单位绩效工资分配办法和所属各事业单位绩效工资总量。 主管部门上报时需提供的材料 • 1、本部门事业单位绩效工资总量审批表; 《 年度市直事业单位绩效工资总量汇总审批表》12月底前随实施办法报市人保局工资福利科、市财政局综合科。 2、所属事业单位填写的《 市直事业单位( )年度绩效工资总量审批表》; • 3、工资表、编制册等其他需要备审的材料 六、关于绩效工资实施办法所需包括的内容 • 市直各主管部门在制定事业单位绩效工资实施办法时,可参考赣市府办发〔2011〕33号文件格式编写。 • 主要内容包括: • 1、主管部门所属事业单位的总体情况(包括单位属性、人员情况、津贴补贴发放情况等); • 2、基础性绩效工资部分和奖励性部分各占绩效工资的比重(可以按下属单位不同情况分别设定); • 3、绩效工资包括的具体项目及标准(所占百分比); • 4、主要领导绩效工资与本单位职工平均绩效工资水平的倍数关系; • 5、绩效工资考核办法等。 七、关于其他事业单位退休人员生活补贴的发放 • (一)退休人员发放生活补贴与在职人员一样,要将原发放的津贴补贴,包括2006年事业单位收入分配制度改革时,原津贴比例高出30%的部分暂按退休费发放比例计发的津贴,统一归并到生活补贴中,不再另行发放。 (二)目前,生活补贴统一标准为:驻中心城区单位年人均1。2万元、驻县(市)单位年人均1。0万元 • 1、对退休人员的生活补贴实际发放水平低于统一标准线的,按标准一次性发放到位。 • 2、退休人员生活补贴实际发放水平高于统一标准线的,可继续维持现行发放水平,资金由单位自行安排。 • (三)退休前既担任专业技术职务又担任行政职务的,按照退休时计发退休费的行政职务(管理岗位)或专业技术职务(专业技术岗位)发放生活补贴. (四)退休时未明确职务的人员(含退休工勤人员),由所在单位按照其1993年工改时增加退休费标准就近就高对应明确职务的退休人员的职级发放生活补贴。 • 上述对应办法仅限于确定此次生活补贴发放标准,不涉及职务认定和其他待遇. (五)市直其他事业单位中2010年1月1日以后退休的人员 • 从计发基本退休费的当月起,执行退休人员相应的生活补贴标准。 八、关于绩效考核 • 其他事业单位实施绩效工资的同时,市直各单位、各行业主管部门要制定本单位、本部门的事业单位绩效考核办法,加强对绩效考核工作的指导。 • 单位要完善内部考核制度,并根据专技、管理、工勤技能等岗位的不同特点,实行分级分类考核.在分配中,根据考核结果,坚持多劳多得、优绩优酬,重点向关键岗位、业务骨干和成绩突出的工作人员 • 倾斜。对履行了岗位职责、完成了规定的工作任务,考核结果被确定为合格以上的工作人员,一般全额发放基础性绩效工资;奖励性绩效工资视不同的考核等次发放,具体分配方式和办法由市直各主管部门和单位自行确定。
展开阅读全文

开通  VIP会员、SVIP会员  优惠大
下载10份以上建议开通VIP会员
下载20份以上建议开通SVIP会员


开通VIP      成为共赢上传

当前位置:首页 > 管理财经 > 绩效管理

移动网页_全站_页脚广告1

关于我们      便捷服务       自信AI       AI导航        抽奖活动

©2010-2026 宁波自信网络信息技术有限公司  版权所有

客服电话:0574-28810668  投诉电话:18658249818

gongan.png浙公网安备33021202000488号   

icp.png浙ICP备2021020529号-1  |  浙B2-20240490  

关注我们 :微信公众号    抖音    微博    LOFTER 

客服