收藏 分销(赏)

管桩施工班组承包合同.doc

上传人:精**** 文档编号:3909784 上传时间:2024-07-23 格式:DOC 页数:11 大小:67.04KB 下载积分:8 金币
下载 相关 举报
管桩施工班组承包合同.doc_第1页
第1页 / 共11页
管桩施工班组承包合同.doc_第2页
第2页 / 共11页


点击查看更多>>
资源描述
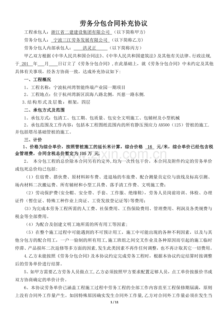
劳务分包合同补充协议 工程承包人:浙江省二建建设集团有限公司 (以下简称甲方) 劳务分包人: 宁波三江劳务发展有限公司 (以下简称乙方) 劳务分包人内部承包人: 洪灵正 (以下简称丙方) 甲乙双方根据《中华人民共和国合同法》、《中华人民共和国建筑法》及其他有关法律、行政法规,于 201 年 月 日订立了《劳务分包合同》,在此基础上,就《劳务分包合同》中未约定及其他具体有关事项,经各方协商一致,达成补充协议如下: 一、工程概况 1。工程名称:宁波杭州湾智能终端产业园一期项目 2。工程地点:位于杭州湾新区滨海八路北侧,兴慈一路东侧. 3.结构形式及层数:框架,四层 二、承包方式及范围 1。承包方式:包清工、包工期、包质量、包安全文明施工、包辅材及小型机械 2。承包范围及工作内容:包括本工程图纸范围内的所有静压预应力AB500(125)管桩的施工. 并包括塔吊基础管桩的施工。 三、计价 1、价格为综合单价,按照管桩施工的延长米计算,综合价格 16 元/米,综合单价已经包含税金管理费,合同含税总价暂定为105万 元. 2。 本分包工程的总价除本合同另有约定外,均为一次性包干价,本合同及附件约定的劳务单价或包死总价均已包括: (1)住宿费、搭伙费、原材料卸车费、进退场的车旅费、配合测量员定位与放线及标高引测、场内材料二次搬运费、所有辅材和小型工具费、落手清工作费、文明施工费; (2)劳动保护费(安全帽、安全带、手套、工作服、绝缘鞋),劳务人员岗前培训、体检、办理证件(暂住证、特殊工种作业上岗证、工资发放登记证等)等费用; (3)为完成本劳务工程所需的人工费、社保费用、工伤保险费用、管理费用、利润及各类规费与税金等全部费用。 (4)为配合及创建文明工地所需的所有用工等因素; (5)在整个施工过程中可能遇到的不可预计用工,施工中可能出现的各种不利因素,以及与其他分包方的配合用工,一户一验制的所有用工,施工班组之间交叉作业及各种原因而引起的施工临时停滞、产品损坏二次返修等多方面的因素,发生此类因素不再作任何调整,也不再计取其它一切费用。 4.乙方未能按照《劳务分包合同》及本协议约定完成劳务工程时,根据本协议约定结算时按调整后的劳务单价进行结算。 5。如甲方需要乙方劳务人员做点工,乙方必须按照甲方要求配置足够人员,点工单价按报价书或双方协商确定的单价计价。 6。本协议劳务单价已涵盖工程施工过程中劳务工程的全部工作内容直至工程保修期届满,原则上没有合同外工作量产生。如因特殊原因确实发生合同外工作量,乙方对合同外工作量必须在发生当日办理签证手续,签证手续单由甲方发放统一格式,签证单由乙方发起,如实填写实物尺寸、部位、简明原因后即提交甲方指定人员 / ;签证单由甲方指定人员负责办理具体工作量的签字核定手续,一旦签证的手续提交甲方办理流转后,乙方不得再次经手修改或重复上报.签证单由甲方指定人员完成项目内部流转后原件于每月 5 日前上交甲方审核,乙方逾期提交合同外工作量签证单,视为乙方放弃确认相关签证工作量,合同外工作量在工程结算时一并结清。乙方合同外工作量按 250 元/工日(每8小时为壹工日),对合同外有实物量的零星项目可采用一次性闭口价,上述两项甲方必须具备甲方指定人员、预算员、项目经理(项目负责人)三人以上在发生用工当日同时认可签字,甲方指定人员、预算员、项目经理(项目负责人)只计量不计价,最终价以甲方 浙江省二建建设集团有限 公司审核价为准。 四、劳务费结算与支付 1。劳务费拨付必须严格按照乙方实际完成的工作量并按甲方审批程序办理手续。 2.三方约定采用以下第 1 种结算与支付: (1)按月结算,乙方在每月 5 日前向甲方提交当月完成工作量清单,甲方审查乙方的实际工作量,并甲方对乙方的工期、质量、安全、文明施工、材料等进行考核,审核确认且乙方提供了符合国家现行税法规定的合法有效的税务发票后,甲方按乙方当月完成工作量的 70 %支付进度款。乙方领取月度付款时,必须开具班组劳务人员(与上报花名册一致)亲笔签字的工资表,如因乙方虚报、谎报而引起劳务工资纠纷均由乙方承担。中间结构验收合格后15天付至完成工程量的85%;双方结算完成后余款于工程竣工后 1 个月支付到劳务费总额的95%,保修金5%保修期满后一个月内付清。 (2)按工程形象进度节点办理。分别在 / 完成后 / 天内,乙方向甲方申报已完工作量清单,甲方对乙方的工期、质量、安全、文明施工、材料等进行考核,经甲方审核确认且乙方提供了符合国家现行税法规定的合法有效的税务发票后按已完工作的劳务费用的 / %支付给乙方。 / ,双方结算完成后余款于工程竣工后 / 年(月)支付. 3。 / ,乙方应向甲方上报结算单,并交甲方各部门会签同意结算后,由甲方核定工作量及结算款,经双方签字确认后, / . 4。若建设单位未及时支付工程款,从而影响到甲方向乙方支付劳务费,乙方须予以理解与配合,不能据此向甲方提出停工而影响继续生产。 5.结算单必须由甲方指定人员 徐瑜 及项目经理(项目负责人) 梁克权 最终签字确认并经甲方 浙江省二建建设集团有限 公司认可,该结算单是甲乙双方劳务费用支付的凭证。未经指定人员及项目经理最终签字确认并经甲方认可的任何单据不能作为乙方要求支付劳务费用的依据.非甲方指定人员的其他任何人的签名均为无效单据.甲方在支付给乙方劳务费用之前,有权扣除乙方因违约产生的违约金、损失、实现债权的费用等。 6。结算审核程序: / 。 工程承包人 名 称 浙江省二建建设集团有限公司 纳税人身份 一般纳税人 纳税人识别号 913302117204972037 地 址、电 话 宁波市镇海区骆驼街道民和路519号八楼--十楼 0574—87028769 开户行及账号 中国建设银行镇海支行(33101984036050062107) 劳务分包人 名 称 宁波三江劳务发展有限公司 纳税人身份 þ一般纳税人 □小规模纳税人(请勾选) 纳税人识别号 9133021178678378X1 地 址、电 话 宁波市镇海区蛟川街道镇宁东路1号A1011室、1012室、1013室, 0574-—86371768 开户行及账号 建设银行宁波镇海支行(33101984036050510912) 五、发票要求 5。1.甲、乙双方基本信息 双方确认以上企业信息的准确性,任何一方如上述信息发生变更,应提前10日以书面方式通知另一方.如一方未按本合同规定通知而使另一方遭受损失的,应予以赔偿。 5。2。 本合同所涉应税行为计税方法(请勾选) □一般计税方法 þ简易计税方法 5.3. 乙方在向甲方请款时,应根据甲方确认的付款数额开具合法、有效、完整、准确的增值税(请勾选:þ专用 □普通)发票。 若乙方为小规模纳税人,且本款第1项勾选增值税专用发票的,则乙方需提供由税务机关代开的增值税专用发票. 若汇总开具增值税专用发票的,则乙方需同时提供防伪税控系统开具的《销售货物或提供应税劳务清单》,并加盖发票专用章。 5。4. 乙方应在开票之日起7日内将发票送达甲方指定人员,甲方指定人员签收发票的日期为发票的送达日期。 5。5。 乙方提供发票不符合法律法规规范性文件规定或不符合合同约定开具、送达、认证、抵扣增值税发票的情形: (1)开具虚假发票的(如:虚开增值税发票,开具伪造、变造的增值税发票); (2)开具发票种类错误的(如:增值税专用发票开成增值税普通发票); (3)开具发票上记载的信息错误的(如:双方基本信息、发票号码、开票时间、金额、税率、税额等错误;字迹不清,压线、错格;项目不齐全;缺少发票专用章;备注栏遗漏填写等); (4)因迟延送达增值税专用发票导致甲方不能认证、抵扣的; (5)因开具虚假增值税专用发票导致甲方不能认证、抵扣的; (6)因开具的增值税专用发票上记载的信息错误导致甲方不能认证、抵扣的; (7)汇总开具增值税专用发票时,未一并提供防伪税控系统开具的《销售货物或提供应税劳务清单》的,或提供的《销售货物或提供应税劳务清单》上未加盖发票专用章的; (8)其他违反法律法规规范性文件规定或合同约定开具的增值税发票的 5.6。 若甲方遗失增值税专用发票联或抵扣联,则乙方应按甲方要求提供增值税专用发票记账联复印件及主管税务机关出具的《丢失增值税专用发票已报税证明单》。 5。7. 若甲方根据本合同约定从当期分包工程款中扣除了乙方的违约金、损失赔偿、代扣代缴费用等款项的,乙方仍应按扣除前的当期分包工程款金额开具增值税发票。 本合同中约定的甲方向乙方支付的违约金均为含税金额,在甲方支付违约金前,乙方应本合同第三条约定的增值税率或征收率,向甲方开具增值税发票。 六、劳务人员工资发放 1。乙方在每月 20 日前,应根据甲方审定的劳务班组考勤表和每个劳务人员日工资额,计算出每个劳务人员的上月工资总额,并造表后统一以银行转账形式向每个劳务人员发放上月每个劳务人员工资总额的全部,并提供银行转账记录。 2。乙方向每个劳务人员发放工资时,应审查劳务人员身份证,并确保将工资直接发放至每个劳务人员本人(采用造表签字形式),必须有劳务人员本人签名,身份证件及签名应与进场劳务人员登记花名册相符,甲方监督发放,工资表甲方备案,如发现工资表与进场花名册不一或班组代签工资表,甲方可拒绝支付劳务费,由此而产生的一切后果由乙方自负。 3.劳务人员在施工中途退场,乙方应予办理退场手续并结清退场人员全部工资. 4.劳务人员在本项目施工完毕后,最后结清工资时与乙方办理工资结清承诺书(每一个劳务者本人),并报甲方备案存档,否则无权利要求甲方支付劳务费,由此造成的一切后果及费用均由乙方承担。 5.乙方未及时足额向劳务人员发放工资,甲方有权直接将应支付给乙方的劳务费用支付给劳务人员,且对乙方处以 1000 元/次的处罚. 6。对已结清工资的劳务人员据实列表造册并报呈甲方,不弄虚作假,伪报、虚报、虚增劳务人员及工资,如有发生,乙方自愿承担按每一例(每一人) 100 元处罚,并退还所得费用. 7。如因劳务人员工资问题引发围堵、打架斗殴、聚众闹事等发生,乙方自愿承担按每一例(每一人) 500 元处罚,且由此引发的一切责任均由乙方承担,并赔偿甲方因此发生的一切经济损失。 8.上述对乙方的罚款,乙方同意甲方在结算时从劳务费或履约保证金中直接扣除。 七、权利义务 (一)甲方权利义务 1.负责施工前的各项准备工作,包括制订施工方案、落实技术措施、工程材料组织等,乙方应配合并督促甲方完备以上工作。 2。保障乙方施工所需各项后勤保障,包括施工水电、施工道路畅通、各种施工机械正常运转,施工机工具正常储备、职工生活设施等,以保证施工顺利进行。乙方如发现甲方准备不足,应及时向甲方提出整改要求,甲方可完善之。 3.负责监督乙方落实实名制管理,确保乙方工资支付到位,并留存相关资料,负责对乙方劳务人员进行安全、质量、进度完成情况和综合管理情况的检查与考核工作,并有权随机对乙方管理资料进行审查。 4.甲方提供住宿及用膳食设施的条件并进行有偿管理与服务的,项目房租(含水电费)以 / 元/月/m2计取,费用由乙方承担,甲方可从乙方劳务费中扣除。 5.甲方有权勒令违法违章经教育无效的乙方劳务人员在24小时内离开施工现场。 (二)乙方权利义务 1。应严格信守合同,实现合约中承诺的各项管理目标(质量、安全、施工计划、综合治理等),保证按期、按质、按量完成甲方安排的工作任务,服从甲方统一安排,统一调动. 2。必须按甲方提供的施工图纸及说明的要求进行施工,如有合理的建议应征得甲方同意,经甲方确认后办理变更手续方可施工。 3。应按照合同文件及时向甲方书面申报劳务结算书和各项考核报表。 4.乙方人员在本项目施工期间,应严格执行甲方集团公司、分公司及项目部、总包方制定的各项规章管理制度,遵从甲方内部管理程序. 5.负责对甲方提供的机械、机具、工具的保护、养护工作,并配合甲方办理材料设备的领用手续; 6.应委派代表人驻点现场,负责管理劳务人员并协调和检查、考核各劳务作业班组的各项工作和完成情况,并按时参加甲方组织的月计划会议和工作协调会议。施工过程中不得更换现场代表,若因特殊情况,须提前五天以书面形式就具体管理人员的姓名、职务和职责报甲方,并在经甲方同意后方可更换。 7。乙方的要求及通知应在丙方或委派代表签字后以书面方式交给甲方,其它形式甲方有权不予认可。 8.凡直接发自建设单位、监理有关分包工程而未经甲方证实的指示,乙方不得接受,未经甲方认可乙方不得直接与建设单位、监理有任何文件往来。 9。严禁使用未成年人、童工,必须认真审查确定劳动关系的劳务人员,保证人员的政治素质、身体素质和技术水平。 10。严格落实劳务人员实名制,加强对自有劳务人员的管理,在施工现场配备专职或兼职劳务用工管理人员,负责登记劳务人员的基本身份信息、培训和技能状况、从业经历、考勤记录、诚信信息、工资结算及支付等情况,加强劳务人员动态监管和劳务纠纷调处.负责劳务人员的劳动合同签订、花名册编制并于劳务人员进场 12 小时内凭劳务人员务工合同和有效身份证件到甲方处登记备案,应保证劳务人员相对稳定,不随意变动在册人员。 11。必须正确及时办理务工劳务人员的暂住证、特殊工种证、上岗证、务工合同手续,特种作业劳务人员必须持证上岗并报甲方备案,并随时接受上级机关、地方政府部门及甲方的检查,且应对不符合条件的现象作出迅速的整改。 (三)丙方权利义务 1.严格遵守合同,在签订合同之日交纳履约保证金 / 万元(工期50%、质量20%、安全20%、文明施工10%)。 2.组织满足本工种施工所需的各类劳务操作人员,投入人员的劳动力素质、人数均须满足项目部要求。作业班组应严格执行公司各项制度和项目部下达的各项管理规定,必须有60%的人员从事该工种工作时间长达一年以上。对进场施工的劳务作业人员进行安全、技术三级教育和考核工作,并应将工作的书面资料及时报送项目部。配合乙方做好本职作业人员的三级安全教育资料和劳动合同签订,没有进行三级安全教育和签订劳动合同的人员,乙方不予发放工资,由此引起的纠纷由丙方负全责。乙方及项目部有权因此对丙方进行处罚。 3.负责对项目部的机械、机具、工具、周转材料槽钢等材料的保护、养护工作,并配合项目部办理材料设备的领用手续。 4.严格按项目部的专项施工方案组织施工,确保工程质量达到约定标准,否则应赔偿由此而造成的一切损失。 5.严格按相关安全技术操作规程进行作业,应每日进行班前班组安全交底,检查工作面及周边环境的安全状况,如发现存在安全隐患或其他不安全因素,应及时向项目部汇报或将其排除,严禁违章作业,确保安全无事故。若发生工伤事故,医药费用在5万元以下的(含5万元)由丙方全额承担,医药费用超出5万元的,甲方承担超出部分的50%,丙方人员在现场每打架一次罚款1000元。 6、负责保护好施工材料(超过定额规定部分由乙方承担费用)以及已施工完成的部位的保护工作 7.丙方代表应驻点现场,负责本作业班组劳务人员的安排、协调工作,并按时参加项目部组织的计划会议和工作协调会议,确保及时完成项目部布置的各项施工任务。如丙方代表不称职,乙方和项目部有权要求丙方进行人员更换。丙方班组负责人 戴立奇 ,电话 13082932868 ,每星期不得少于6天在现场上班,否则将扣除5%的工程款予以处罚及乙方及项目部有权终止合同. 8.必须及时办理作业人员的暂住证、计生证、就业证、特殊工种证、上岗证、务工合同手续,并随时接受地方政府、乙方和项目部检查,并对不符合条件的及时进行整改. 9.保证务工人员按标准配置个人劳动保护设施,严格按安全标准进行施工,接受安全检查人员依法实施的监督检查,由于丙方安全管理不力或不服从甲方或项目部管理造成事故的,由丙方承担法律和经济责任。 10.施工过程中,进度、质量、安全、文明施工等必须服从项目部统一管理及调度,材料堆放整齐有序,班组自己施工部位的垃圾应及时清理,做到每天工完、料尽、场清。如丙方不服从项目部的管理与协调,乙方及项目部有权对丙方予以相应处罚(1000元/次),性质恶劣者,乙方及项目部有权与其终止合同。 11.为保证工程质量(因质量达不到要求的返工的一切费用由丙方承担),丙方不得将该工程转包,一经发现转包,乙方及项目部有权终止合同,拒付劳务费余款。 12.每月10号前向乙方提供上月有班组作业人员签字的考勤单和工资单,提供每个作业人员的银行账号,发放生活费时,把生活费总额打入乙方指定的账户内,并提供生活费发放清单和银行账号,由乙方统一银行转账发放。 八、工期 1。乙方应根据《劳务分包合同》约定的工期施工,乙方必须在接到甲方人员进场书面通知后按时、按约定组织劳务人员进入工地,乙方人员及机械配置必须满足甲方的计划进度和形象进度要求,甲方要求的计划进度以周、月、季、半年、年度计划等形式在施工过程中及时发布,乙方应及时按上述计划作出积极响应,确保实现甲方的计划进度。 2.乙方必须无条件接受甲方提出的施工进度计划要求,合理安排施工力量(具体人员报知甲方),赶工赶料,加班加点,保质保量按时完成施工任务. 3.如遇停水、停电、停工待料及不可抗拒的自然灾害造成停工的,乙方应于发生此类情形五日内以书面通知甲方并得到认可,经甲方签证后,工期可相应顺延. 4。乙方如因人员不足而无法按时完成甲方下达的进度计划,甲方有权临时加派场外施工队伍进场协助乙方突击完成任务,由此发生的费用按 壹 倍全部由乙方承担,甲方有权直接从乙方劳务费中扣除。 5。乙方在施工中无故停工、窝工,甲方将罚乙方每天 1000 元工期损失费。 6。未能在规定期限(含工期签证)内完成工程,每逾期一天乙方按 1000 元/天支付违约金. 7、甲方根据总体计划,打桩工期30天。 九、工程质量 l。质量等级确保达到 合格 验收标准,分项工程一次性验收合格率达到 100% ;质量问题整改率 100% 。 2.乙方所承包项目的工程质量隐蔽验收必须达到甲方与本工程建设单位所签订合同的质量目标,如经质监站、建设单位、监理公司、甲方验收未能达到本条约定的任一质量要求,乙方除整改至约定标准并承担返修材料费(材料费按返修期间的市场价格执行),按合同总额下浮_10_%结算工程款或乙方结算时劳务单价按 90% 调整。 3.在分项工程施工前,甲方根据国家质量验收规范和评定标准向乙方进行技术交底,乙方必须向劳务人员转达并详细讲解,切忌盲目施工。 4。乙方必须严格按照工程施工规范、施工图纸、变更联系单精心组织施工,施工过程中应进行自检、互检、交接检,严格进行过程控制,保证工程质量。 5。甲方根据国家质量验收规范和评定标准组织验收,乙方必须配备指定人员配合甲方全程负责每一施工段的质量自检和技术复核工作,发现问题及时整改. 6.乙方如在施工过程中由于自身原因造成工程质量事故,必须无条件立即返工,工料费由乙方自负,工期不予顺延。如造成下一道工序无法施工,其误工费通过甲方协调解决,费用全部由乙方承担。如返工后仍达不到要求时,甲方有权指令其他人员协助其返工,返工费用由乙方承担,并对乙方罚款_500_元/次。 7。甲方施工员、质检员在施工过程中或监理、质监站验收评定时提出的整改意见,乙方必须照章执行,监理整改单第一次整改达不到要求的处以_500_元罚款,以后每次加倍处罚,质监站整改单每份处罚 1000 元,以后每次加倍处罚,罚金在劳务费或履约保证金中扣除。对经三次整改仍达不到要求或拒不执行整改意见的,甲方有权将乙方清退出场,并按已完工作量的 75 %结算。 8。如工程质量低劣又无法挽救的,应由乙方负责赔偿全部工料损失.各班组每一个劳务人员在下班以前,检查当班所做的工程并将名字写在上面,如果有误差即时修理;在每一分项工程成品完工后,由施工员、质检员验收,并评定质量等级,如没有验收不能结算。如被下道工序遮盖,工程款只能按 80 %结算。结算时要有场地清理交接验收单,甲方人员指定人员在验收单上签名;每一分项工程少一张验收单扣乙方_1000_元,情节严重者不予结算. 十、安全文明施工 1。乙方必须认真贯彻执行国家、 宁波市 和劳动保护、安全生产主管部门颁发的有关安全生产、消防工作的方针、政策、严格执行有关劳动保护的法规、条例、规定.乙方应有安全管理组织体制,包括抓安全生产的负责人及具体责任人,应有各工种的安全操作规程,特种作业劳务人员的审证考核制度及各级安全生产岗位责任制和定期安全检查制度,安全教育制度等。 2。乙方必须做好落手清工作,保证场地整洁,每日下班时将工具、材料收拾干净,分类堆放整齐,使用材料做好标记、写明尺寸,每个区域施工作业完成后,及时安排人员对场地进行清理,确保下道工序正常进行。如发现未做好落手清工作,每天每次罚款 500 元。 3。 / 4。乙方应注意对成品、半成品的保护,如因乙方行为的失误导致甲方无法履行总包合同规定的义务,应承担相应的赔偿责任,在施工过程中对上道工序造成损坏及污染的,修复费用全部由乙方承担,甲方除责成乙方清理外,另处每次 200 元罚款。 5。乙方人员必须爱护甲方项目财产(包括住房及房内设施),保护消防和安全设施,若人为损坏,照价赔偿。 6.乙方应文明操作施工现场的各种施工机工具,确保其正常运转,施工中使用的机械必须设专人持证上岗,上岗人员必须熟知该机械的性能和安全使用技术规程,并严格按操作规程操作,严禁带病操作,严禁往下乱抛建筑物,如造成损坏、丢失应按原价赔偿,如因损坏、丢失器具给别的班组或工程进度造成影响,由乙方承担一切损失;如乙方未按安全操作规程而引起的事故,由乙方承担全部责任及全部费用。如由多工种作业引起的安全事故,分清责任,由责任方承担所有的责任及费用.如乙方责任发生轻伤事故,甲方处以乙方 500 元/次的罚款,如乙方责任发生重大伤亡事故,甲方处以乙方 10000 元/伤亡人/次的罚款。 7。乙方应看护和保管好自有辅材和机工具,施工期间发生失窃或被盗造成的损失均由乙方自己承担,与甲方无关,甲方可配合加强管理和调查处理相关事宜。甲方指定保管的机工具如发生遗失按原件赔偿. 8.乙方应保障劳务人员按国家安全操作规程要求配置个人劳动保护设施。 9。乙方负责对进场施工的劳务人员进行政治思想、技术培训、职业道德、安全、等教育和考核工作,并应将该工作的书面资料及时报送给甲方安全员.乙方须设立专职或兼职安全员,做好安全管理工作。乙方人员进入施工现场前,乙方安全员必须对劳务人员进行安全教育和安全交底,未经教育者不得上岗.如出现打架斗殴、偷盗、无理取闹、任意消极怠工、赌博、嫖娼、行贿等,每人每次视情节轻重罚款_500_元。甲方有权责令辞退肇事人员,乙方必须配合,对情节严重者送交当地公安处理,后果由乙方承担。 10。严禁乙方在项目施工区、办公区、宿舍内使用(热得快、电炒锅、电壶、电饭煲、煤气灶等大功率)电器,如违反或损坏限流装置,除没收器具赔偿损失外,并按罚款 200 元/次/人。 从劳务费中扣除 11.甲方安全员对施工现场安全和生活区的环境卫生、安全等具有监督、管理和处理权,对违反安全生产规程和不文明的行为,安全员有权提出整改措施,对违规者有权进行教育、罚款或责令其停工,直至向甲方项目部建议终止本协议。 12.乙方所在的施工现场、宿舍及门前公共部位卫生等,按 区 级标化工地标准的要求,由乙方负责清理,甲方每周定期检查、考核,如乙方责任发生违反标化工地管理规定的行为,甲方处以乙方 500 元/次的罚款,达到优良的承包班组给予相应的奖励。 十一、材料管理 1。甲方依据有关经济资料视限额领料制度执行状况和效果,可结合有关具体事项给予乙方一定的奖罚. 2.乙方应指定固定人员到甲方处领取材料,该书面指定文件必须交甲方项目部存档,被指定者须将本人签名字样交甲方备案。 十二、印章管理 1。甲方项目部公章和工程技术资料专用章一律由甲方负责统一刻制并按甲方印章管理规定保管使用,,项目部公章和技术资料专用章不得用于对外经营活动,无对外签约权.甲方项目部违规使用印章造成的损失由印章保管人承担。乙方、丙方不得私自刻制带有甲方字样的任何印章,不得以甲方名义开展任何生产经营活动。因此而给甲方造成的一切损失,由乙方、丙方承担,一经发现,甲方有权处以 1000 元/枚(次)的罚款,并视具体情况向公安机关报案,追究乙方、丙方的刑事责任。 2.甲方的技术资料专用章仅用于项目部与建设单位、监理单位、乙方等的相关工程技术资料的往来,项目技术资料专用章用于本协议相关事项及其他工程技术资料以外事宜的文本时均属于越权,甲方不予认可,对甲方不产生法律效力。 3。甲方部门印章仅用于公司内部流转的部门资料的确认,用于本协议相关事项及或甲方对外资料文件时,甲方不予认可,对甲方不产生法律效力。涉及劳务分包合同及本协议所有条款的变更、承诺,合同的解除、终止,均以书面形式另行订立,另行订立的相关合同文本均需盖甲方公章或合同章后方为有效.以甲方项目的工程技术资料章、部门印章等其他印章确认订立的合同,甲方均不予认可,对甲方不产生法律效力。 十三、保险与事故处理 1。乙方必须对其劳务人员及雇佣人员依法缴纳保险、办理人身保险并承担其费用,对其财产和机械设备进行财产保险并承担其费用。该保险期始自乙方进入工地施工之时到乙方履行义务终止施工(包括保修期). 2.甲方杜绝一切伤亡事故的发生,工程施工中如突发工伤事故,乙方应立即保护好现场,并在 2 小时内上报甲方,并积极采取有效措施抢救人员及财产,有关工伤事故的处理见本协议附件或根据双方约定执行。 3.乙方在工程施工中突发质量事故,乙方应立即采取补救措施,重大质量事故应及时上报甲方,按甲方批准的补救措施及时补救。如乙方隐瞒不报或补救不及时,由此引起的一切责任及费用均由乙方承担。 4.如在工程施工中发生以上事故,乙方 2 小时内未及时上报甲方和未立即采取补救措施,由此引起的一切责任由乙方承担,所造成的一切费用甲方有权直接从乙方劳务费等费用中扣除。 5。乙方与本项目相关的员工发生非因工伤亡、非正常死亡事故(包括并不限于:疾病、交通意外、失踪、打架斗殴、自残自杀、自然界不可抗力等引起的伤亡事故),由乙方自行处理并承担相关费用.若因乙方处理不力,而对甲方生产管理产生影响的,甲方可采取任何必要的行为消除影响;因此产生的相关费用全部由乙方承担,甲方可从乙方的劳务费、履约保证金等费用中直接扣除相关费用,乙方均表示认可. 十四、违约责任 1。若乙方发生下列情况之一,视为乙方违约: (1)未经甲方同意,将工作交给第三人完成的; (2)乙方施工人员及技术力量不足,不能保质、保量完成施工任务的; (3)不能按协议工期竣工的; (4)乙方在协议履行期间没有正当理由而中止的; (5)不履行协议其他条款的。 若乙方发生以上情况,甲方有权发出终止协议的通知,可以另安排人员继续完成工程的剩余部分,费用从乙方的款项内扣除,乙方还须承担甲方为继续完成该分包工程而发生的一切损失. 2.乙方在合同约定进场时间 10 天内仍未进场,甲方有权终止合同,每逾期一天乙方按 500 元/天支付违约金;乙方无故撤走部分或全部工人,并因此对工期造成影响时,经甲方催告后,在 10 日内乙方仍未采取措施确保工期,甲方有权终止合同,且拒付其未领的劳务费,从无故撤走人员之日起乙方承担违约金 500 元/天。 3.若因乙方自身原因达不到安全、质量、进度要求时,经甲方多次提出仍然整改不力,甲方有权单方面终止合同,乙方自愿无条件地接受甲方对乙方的中途辞退,乙方负担由此而产生的一切经济损失,乙方应向甲方支付违约金 1000 元, 从履约保证金中扣除 。 4.如乙方仅完成部分工程或无故退场的,结算时按本协议约定劳务单价的 90 %结算, 10 %作为甲方另行选择人员施工的损失,乙方无故退场的应向甲方支付 1000 元违约金. 5.若工程质量未能达到本协议约定的任一条款,乙方除整改至协议协定标准外并承担返修材料费(材料费按返修理期间的市场价格执行),乙方支付违约金 500 元给甲方。 6.若安全文明施工未能达到本协议约定的条款,乙方除整改至协议约定标准外并承担整改期人工费、材料费(材料费按整改期间的市场价格执行),乙方应支付甲方违约金 5000 元。 7.乙方不积极配合甲方及协调会议精神等要求的,按不配合次数每次罚款 500 元/次. 8.乙方进场人员不符合要求,甲方有权要求乙方进行调整,乙方无法调整时,甲方有权通知乙方暂不安排施工任务,如 10 天内乙方一直无法调整,甲方有权终止合同,由此而产生的一切损失由乙方承担. 9。若乙方在施工期间经甲方验收达不到国家验收标准或收工不利索未完成整修清理,甲方有权另派人有进行整修清理,其人工费按 300 元/工日,此费用由乙方承担。 10.本合同履行过程中,若因乙方原因造成的工程质量问题引起纠纷或争议,或乙方未妥善处理员工、民工、材料商、租赁商的相关问题而发生纠纷或争议,由乙方按以下约定承担责任: (1)因上述情况影响了建设单位和甲方相关部门正常工作的,每出现一次,由乙方向甲方支付违约金 1000 元,并承担相应的损失; (2)因上述情况导致员工、民工、材料商、租赁商到建设单位和甲方办公场地等闹事,或导致民工、材料商爬塔吊等的,每出现第一次,乙方向甲方支付违约金 1000 元,并承担相应的损失; (3)因上述情况导致员工、民工、材料商到公共场所阻碍交通、游行等事件的,出现第一次, 乙方向甲方支付违约金 10000 元,并承担相应的损失; (4)若上述事件出现二次以上(含二次), 每增加一次,上述违约金数额也相应增加一倍,以此类推,累计计算. 11.禁止乙方转包和再分包,一经发现,甲方有权终止合同并按乙方已完工程量的 70 %结算。 12。甲方未按照本协议履行责任,乙方应予以提醒,甲方应在乙方提醒后5日内履行责任或给予解释。 十五、履约保证金 在本协议签订的同时,乙方应向甲方交纳履约保证金 / 元(工期50%、质量20%、安全20%、文明施工10%,在协议履行过程中,如乙方未能依约履行工期、质量、文明安全施工等合同约定的义务,甲方有权根据本协议约定在结算款中扣除相应的罚款或违约金,施工过程中乙方履约保证金不足额时应补足,乙方未补足的甲方有权从劳务费用扣抵. 中间结构验收合格后 甲方无息返还履约保证金给乙方. 十六、争议解决 1。对因《劳务分包合同》及本协议引起或与之相关的任何争议、纠纷或权利主张,任何一方如欲通过本协议约定的方式解决,则必须在提起约定的争议解决方式前,向对方发出书面和解申请书,并告知对方争议、纠纷或权利主张之事实及依据,在对方收到上述通知之日起3个月为双方和解期限。在和解期限内,若双方达成和解协议的,双方的权利义务按照和解协议履行;若未达成和解协议的,任何一方可采取本协议约定的争议解决方式。 任何一方若未履行上述和解程序而直接采用本协议约定的争议解决方式的,则需要向对方承担合同总价(合同暂定总价) 5 %的违约金;如一方出现上述情形,另一方提起反诉或反请求,则提起反诉或反请求的一方不承担违约金。 2。双方和解不成且已超过和解期限的,向宁波仲裁委员会申请仲裁。 十七、其他约定 1。丙方为乙方在册职工,乙方将本协议约定的劳务工程交由丙方实施内部承包,乙方在资金、技 11 / 11
展开阅读全文

开通  VIP会员、SVIP会员  优惠大
下载10份以上建议开通VIP会员
下载20份以上建议开通SVIP会员


开通VIP      成为共赢上传

当前位置:首页 > 应用文书 > 合同范本

移动网页_全站_页脚广告1

关于我们      便捷服务       自信AI       AI导航        抽奖活动

©2010-2025 宁波自信网络信息技术有限公司  版权所有

客服电话:0574-28810668  投诉电话:18658249818

gongan.png浙公网安备33021202000488号   

icp.png浙ICP备2021020529号-1  |  浙B2-20240490  

关注我们 :微信公众号    抖音    微博    LOFTER 

客服