收藏 分销(赏)

PLC在电力液压推动器型式试验台上的应用.pdf

上传人:wang****lang 文档编号:37372 上传时间:2021-05-15 格式:PDF 页数:2 大小:117.78KB 下载积分:0 金币
下载 相关 举报
PLC在电力液压推动器型式试验台上的应用.pdf_第1页
第1页 / 共2页
PLC在电力液压推动器型式试验台上的应用.pdf_第2页
第2页 / 共2页
本文档共2页,全文阅读请下载到手机保存,查看更方便
资源描述
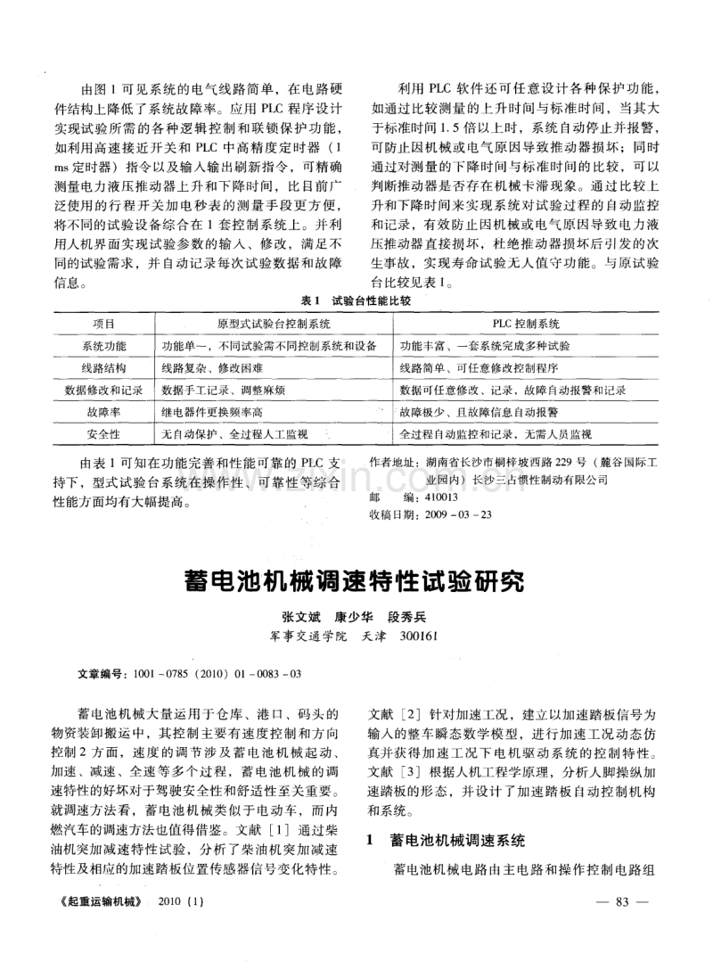
P L C在电力液压推动器型式试验台上的应用 盛国超 长沙三占惯性制动有限公司 长沙4 1 0 0 1 3 文章编号 :1 0 0 1— 0 7 8 5 ( 2 0 1 0 )0 1— 0 0 8 2— 0 2 目前我 国制动器制造 厂所使用 的电力液压推 动器型式试 验 台多为继电控制方式 ,该方式有其 固有缺点如线路复杂 、故 障率高 、功能单一 以及 试验数据不能 自动记录等。特别是在做推 动器 寿 命试验时,因其操作频率高 ( 1 2 0 0次/ h ) 、试验 时间长 ( 一般 连续 3 0万次 以上 ,甚 至达 3 0 0万 次) ,使用传统的继 电控制系统故障率高 、安全性 差 ,影响试 验效果 ,并因试验过程 中需有人值 守 而导致试验成本增加。随着 P L C ( 可编程控制器 ) 的使用推广,本文提出由 P L C组成的新型 电力液 压推动器型式试验 台控制系统 ,利用其 软件 程序 ( 内部逻辑电路)替代硬件 ( 继电逻辑电路)简化 线路结构 、实时记录试验 状态与数据 ,大幅提高 试验台的综合性能。 1 控 制系统 要求 ( 1 )系统满足 J B / T 1 0 6 0 3 --2 0 0 6有关 电力液 压推动器性能和可靠性试验技术要求 。 一 8 2 一 ( 2 )试 验过程数据和状态可任意设置 、实时 显示和 自动记录,提高系统直观性。 ( 3 )增 强系统对推动器 的保护性能 ,降低故 障率 ,提高推动器型式试验台控制系统可靠性 。 2系统应 用及性 能 根据 电力液压推动器行业标 准要求 、试验人 员操作习惯 以及制造成本等因素 ,系统设置单次 试验 、可靠性试验 、连续 运行试验 、8 5 % 电压试 验 、急停和停止试验等按 钮,以及各种试验状态 指示灯和故障报警指示灯等。选用 日本三菱公 司 生产的 F X 2 N型 P L C作 为核心控制器件 ,并采用 响应速 度 为 1 I l l s的直 流接 近 开 关 检测 电力 液 压推 动器推杆起点和终点位置信号 ;为解决原 系统试 验数据无法记录等问题 ,特配置 日本三菱公 司生 产的 F 9 2 0 G O T型 图形操 作终端做 系统人机界面 , 用于试验数据输入 、记录和显示 ,系统图见图 1 。 图 1 电气系统图 颓 止} k 接触 8 5 o lI j 接触器 推 动 运 “捐 t _J 1试验捐 验插, J ’ 顶 一似 捐 f 1 - 他 {_l彳 小 譬捐小 《 起重运输机械》 2 0 1 0 ( 1 ) 由图 1可见 系统 的电气线路 简单 ,在 电路硬 件结构上降低 了系统故 障率。应用 P L C程序设计 实现试 验所需 的各种 逻辑控 制和联 锁保护 功 能, 如利用高速接 近开关和 P L C中高精度定 时器 ( 1 r n s 定时器 )指令以及输入输 出刷新指令 ,可精确 测量电力液压推动器上升和下 降时间,比 目前广 泛使用 的行程开关 加 电秒表 的测量 手段更 方便 , 将不同的试验设 备综 合在 1套控制 系统 上。并利 用人机界面实现试验参数 的输 人 、修 改,满足不 同的试验需求 ,并 自动记录每次试验数据 和故 障 信息。 利用 P L C软件 还可任 意设计 各种保护 功能 , 如通过比较测量 的上升时间与标准 时间,当其大 于标准时间 1 . 5倍 以上时 ,系统 自动停止并报警 , 可防止因机械或 电气原 因导致推动器损坏 ;同时 通过对测量 的下 降时间与标准时 间的 比较 ,可 以 判断推动器是否存 在机械卡滞现象。通过 比较上 升和下降时间来实现系统对试 验过程的 自动监控 和记录,有效 防止因机械或 电气原 因导致 电力液 压推动器直接损坏 ,杜绝推动器损坏后 引发的次 生事故 ,实现 寿命 试验无人值 守功能。与原试 验 台比较见 表 1 。 表 1 试验 台-眭能比较 项 目 原型式试验 台控制 系统 P L C控制系统 系统功能 功能单~ ,不 同试验需不同控制 系统 和设备 功能丰富 、一套系统完成多种试验 线路结构 线路复杂 、修改困难 线路 简单 、可任意修改控制程序 数据修改 和记录 数据手工记录 、调整麻烦 数据可任 意修改 、记 录 ,故障 自动报警和记录 故障率 继电器件更换频率高 故障极少 、且故障信息自动报警 安全性 无 自动保护 、全 过程 人工监视 、 全过程 自动监控 和记 录 ,无需人员 监视 由表 1可知在功能完善和性能可靠 的 P L C支 作者地址: 持下 ,型式试验 台系统在操 作性 、可靠性 等综合 性能方面均有大幅提高。 邮 编: 收稿 日期 : 湖南省长沙市 桐梓坡 西路 2 2 9号( 麓谷 国际工 业 园内)长沙三 占惯性制动有 限公 司 41 001 3 2 0 09— — 03— — 2 3 蓄 电池机械调速特性试验研究 张文 斌康 少 华段 秀 兵 军事交通学院天津3 0 0 1 6 1 文章编号:1 0 0 1 ~ 0 7 8 5( 2 0 1 0 )0 1— 0 0 8 3— 0 3 蓄电池机械大量 运用于仓库 、港 口、码 头的 物资装卸搬运 中,其 控制主要有速度控制 和方 向 控制 2方 面,速度 的调节 涉及 蓄 电池机械 起动 、 加速 、减速 、全速 等多个过程 ,蓄 电池 机械 的调 速特性的好坏对于驾驶安全性和舒适性 至关重要。 就调速方法看 ,蓄电池机 械类似于 电动车,而 内 燃汽车的调速方法也值得借鉴。文献 [ 1 ]通过柴 油机突加减速特性试 验 ,分析 了柴 油机 突加 减速 特性及相应的加速踏板位置传感器信号变化特性。 《 起重运输机械》 2 0 1 0 ( 1 ) 文献 [ 2 ]针对加速工况 ,建立 以加速踏板信号为 输入的整 车瞬态数学模型 ,进行 加速工况动态仿 真并获得加 速工况 下 电机 驱动 系统 的控制特 性。 文献[ 3 ]根据人机工程学原理 ,分析人脚操纵加 速踏板的形态 ,并设 计 了加速踏板 自动控 制机构 和系统 1 蓄电池机械 调速 系统 蓄电池机械 电路 由主电路 和操作控制 电路组 一 8 3 —
展开阅读全文

开通  VIP会员、SVIP会员  优惠大
下载10份以上建议开通VIP会员
下载20份以上建议开通SVIP会员


开通VIP      成为共赢上传

当前位置:首页 > 行业资料 > 能源/动力工程

移动网页_全站_页脚广告1

关于我们      便捷服务       自信AI       AI导航        抽奖活动

©2010-2026 宁波自信网络信息技术有限公司  版权所有

客服电话:0574-28810668  投诉电话:18658249818

gongan.png浙公网安备33021202000488号   

icp.png浙ICP备2021020529号-1  |  浙B2-20240490  

关注我们 :微信公众号    抖音    微博    LOFTER 

客服